高中1 影响价格的因素教学设计
展开
这是一份高中1 影响价格的因素教学设计,共4页。教案主要包含了教学目标,核心素养,教学重难点,教学方法,课时安排,教学过程等内容,欢迎下载使用。
(一)知识与技能目标:了解影响商品价格的各种常见的具体因素,理解供求关系变化对价格的影响,知道价值规律的基本内容和表现形式,理解价值与劳动时间、劳动生产率的关系,价值总量增加的意义和方法,劳动生产率提高的意义。
(二)方法与过程目标:通过自主学习,提升学生的学习能力和总结归纳能力;通过合作探究,提升学生的团队协作能力和理解分析能力;通过展示成果环节,提高学生的课堂参与和自我表达能力;通过对影响价格的因素及价值规律基础知识的学习,增强理论分析能力和抽象思维能力。
(三)情感、态度与价值观目标:通过对影响价格的因素及价值规律基础知识的学习,使学生在生活中正确认识价格变动的现象,增强应对经济社会的能力与信心。
二、核心素养:
科学精神:通过对价值规律的学习,要自觉遵循价值规律,按规律办事。
法治意识:在参与经济活动中,遵循价值规律,自觉守法。
公共参与:提高参与经济生活的能力
三、教学重难点:
教学重点:供求影响价格
教学难点:价值决定价格,价值规律
四、教学方法:
讲授法、情境探究法、小组讨论法、归纳法。
五、课时安排:2课时
六、教学过程:
小组展示预习成果。
(一)新课导入
ppt展示图片,通过猪肉价格的变化思考影响猪肉价格的因素,引入新课。
老师: 我们会发现不同的商品价格不同,不同的地方、不同的时间,同一种商品的价格也会存在差异,是什么决定了它们各自的价格?又是什么原因导致了价格的变动?价格的变动有没有规律可循?价格的变动又会对人们的生活和生产带来哪些影响?从这节课开始我们来学习第二课,多变的价格。
(二)新课讲授
1.供求影响价格
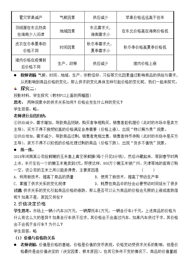
探究一:结合四种情境,学生小组讨论分析影响价格的因素
学生回答:略
师生共同总结:
教师讲解:气候、时间、地域、生产、宗教信仰、习俗等文化因素通过影响商品的供给与需求,从而影响到商品价格的变化。那么供求的变化具体怎样引起价格的变化呢,我们一起来探究。
探究二:
投影材料,学生探究(教材P12上面的两幅图)
思考: 两种现象中的供求关系如何?价格会发生什么样的变化?
学生回答:略。
老师进行总结归纳:
①供给减少,需求增加,导致商品短缺,购买者争相购买,销售者趁机提价(此时的市场中是卖方主导),买方不得不接受较高的价格满足自身需要(价格上涨),出现“物以稀为贵”现象。
②供给增加,需求减少,导致商品过剩,销售者竞相出售,销售者持币待购(此时的市场中是买方主导),卖方不得不以较低的价格处理过剩的商品(价格下跌),出现“货多不值钱”现象。
练一练:
2018年河南某公司给鲜嫩的玉米套上真空保鲜膜(每个只花8分钱),然后冷藏起来,等到春节时再上市,半斤左右一个的嫩玉米竟卖到3元。即使这样,800万个嫩玉米被广州、天津等地的客商订购一空。该公司的玉米之所以能卖得贵,主要原因是 ( )
A.利用新技术,提高了商品的质量 B.使用了新技术,提高了劳动生产率
C.掌握了供求关系的变化规律 D.耗费在商品中的社会必要劳动时间延长了很多
过渡:供求关系的变化引起商品价格的涨跌,那么是否可以认为商品的价格会无限的上涨或者跌落呢?如果不是,原因又何在?
2.价值决定价格
学生思考:市场上一辆小汽车20万元,一辆摩托车1万元,一辆自行车1千元。上述商品的价格为什么有这么大的差异?如果自行车供不应求,其价格会不会高过汽车,如果汽车供过于求,其价格会不会低于自行车?为什么?
学生回答:略
价值与价格的关系
老师讲解:价值是价格的基础,价格是价值的货币表现。价格变动受供求关系的影响,但是价格最终是由价值决定的(决定因素、根本原因)。在其它条件不变的情况下,商品的价值量越大,价格越高;商品的价值量越小,价格越低。
练一练
某企业投巨资研发的“茶袜”是由茶叶中提取的茶多酚等成分加入棉纤维制成的,不仅耐磨,还具有抗菌、消炎、防裂等保健功效。批发价每双20元,比普通袜子贵1倍以上。“茶袜”定价高的原因是( )
A.茶袜比普通袜子价值量大 B.茶袜产量比较小
C.茶袜具有更好的使用价值 D.茶袜需求弹性比较大
商品的价值量
设置情境:
情景一:在一个简陋的工作坊里,生产者靠纯手工生产,生产一双布鞋要1小时。
情景二:在一个现代化生产厂房里,生产者生产一双布鞋要20分钟。
情景三:根据社会调查,社会上大多数的布鞋生产者生产一双布鞋要花40分钟。
用哪一个生产者耗费的劳动时间作为标准来衡量商品的价值量?
学生回答:略
老师讲解:商品的价值量不能由生产商品的个别劳动时间决定,只能由社会必要劳动时间决定。社会必要劳动时间又是什么样的时间呢?
个别劳动时间是指个别生产者在自己企业的生产条件、劳动熟练程度和劳动强度下,制造某种商品所需要的劳动时间。
社会必要劳动时间是指现有的社会正常的生产条件下,在社会平均的劳动熟练程度和劳动强度下,制造某种商品所需要的劳动时间。
老师归纳总结:商品价值量:
①含义:商品价值的大小
②商品的价值量的决定因素:社会必要劳动时间
老师讲解:如果由个别劳动时间决定,将会出现什么后果?
探究三:社会必要劳动时间对商品生产者的影响
假设生产一部华为P40的社会必要劳动时间为1小时,可卖5000元,一天工作8小时,现有三个厂家生产,根据内容计算:
1.能否由甲、乙、丙或任何一个生产商来确定手机的价格,为什么?
2.通过表格你能得出什么结论?
3.请进一步分析各生产商的情况,如果你是该厂厂长,你有何打算?
学生回答:略。
老师归纳:社会必要劳动时间决定商品的价值量,每个商品生产者无论用高于还是低于社会必要劳动时间生产的商品,都只能按照社会必要劳动时间决定的价值量出售。
个别劳动时间<社会必要劳动时间 在竞争中处于有利地位(盈利)
个别劳动时间≥社会必要劳动时间 在竞争处于不利地位(或不亏不盈)
提高劳动生产率,缩短个别劳动时间,是商品生产者增加收入的主要途径。
练一练
生产同样一只茶杯,甲需要4小时,乙需要3小时,丙需要2小时的劳动。在这里,一只茶杯的价值量( )
A. 甲的最大 B. 乙的最大 C. 丙的最大 D. 一样大
某地大力发展温棚种植,生产反季节蔬菜,很受市场欢迎。温棚种植蔬菜每亩成本增加300元左右,但每千克反季节蔬菜的价格比正常季节上市要贵0.6-1元。这一现象表明( )
①温棚种植增加了成本,提高了蔬菜的使用价值
②温棚种植蔬菜效益更高,可大幅提高菜农收入
③蔬菜反季节上市,可以改善市场供求关系
④反季节蔬菜种植耗费了更多劳动,价值量更大
A.①②B.①③C.②④D.③④
学生活动:知识速记,一分钟背书。
1.供求影响价格。供不应求,价格升高;供过于求,价格降低。
2.价值决定价格。价值是价格的基础,价格是价值的货币表现。
3.商品的价值量由社会必要劳动时间决定。
(三)课堂总结:学生课后完成课堂小结
(四)板书设计
2.1供求影响价格
一、供求影响价格
1.影响价格间接因素
2.影响价格的直接因素:供求 供过于求,价格下跌
供不应求,价格上涨
二、价值决定价格
1.价值决定价格。价值是价格的基础,价格是价值的货币表现。
2.商品的价值量:①含义②决定因素:社会必要劳动时间
3.社会必要劳动时间对商品生产者的影响
(五)教学反思现象
因素
供求
影响
雹灾苹果减产
气候因素
供应减少
苹果价格远远高于往年
羽绒服在东北热卖在海南少人问津
地域因素
东北需求大,
海南需求小
在东北价格高在海南价格低
皮衣在冬季夏季的价格不同
时间因素
秋冬季需求大,
夏季需求小
秋冬季价格高夏季价格低
猪肉价格在疫情前后价格不同
生产、政策
供应减少
猪肉价格上涨
厂家
个别劳动时间
单位价值量
一天产品数量
工作一天的价值总量(数量×单价)
甲
2小时/部
4部
乙
1小时/部
8部
丙
0.5小时/部
16部
相关教案
这是一份高中政治 (道德与法治)人教统编版选择性必修1 当代国际政治与经济第一单元 各具特色的国家第二课 国家的结构形式主权统一与政权分层教案,共10页。教案主要包含了课程标准及解读,教材分析,学习目标,教学重点,教学难点,教学方法,教学过程,课堂总结等内容,欢迎下载使用。
这是一份人教统编版选择性必修1 当代国际政治与经济主权统一与政权分层教案设计,共5页。教案主要包含了捍卫国家主权的意义,中央与地方等内容,欢迎下载使用。
这是一份高中政治思品人教版 (新课标)必修1 经济生活1 影响价格的因素教案,共4页。教案主要包含了对生产经营的影响等内容,欢迎下载使用。

