


还剩15页未读,
继续阅读
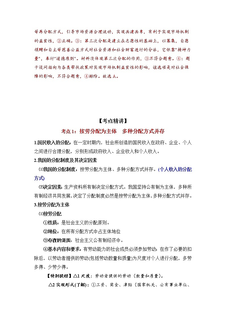
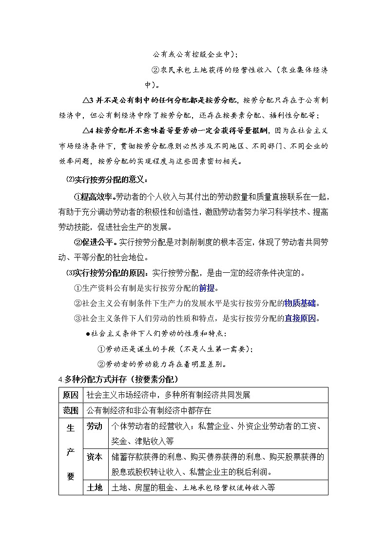
微专题17:我国的个人收入分配 备战2022年高考政治 一轮复习(新高考)
展开相关试卷
第04课 我国的个人收入分配与社会保障(练习)-备战2024年高考政治一轮复习导与练(新教材新高考):
这是一份第04课 我国的个人收入分配与社会保障(练习)-备战2024年高考政治一轮复习导与练(新教材新高考),文件包含第04课我国的个人收入分配与社会保障练习原卷版docx、第04课我国的个人收入分配与社会保障练习解析版docx等2份试卷配套教学资源,其中试卷共17页, 欢迎下载使用。
新高考2024版高考政治一轮复习微专题小练习专练9我国的个人收入分配与社会保障:
这是一份新高考2024版高考政治一轮复习微专题小练习专练9我国的个人收入分配与社会保障,共6页。试卷主要包含了选择题,非选择题等内容,欢迎下载使用。
【备战2023高考】政治考点全复习——8.1《我国的个人收入分配》精选题(含解析)(统编版):
这是一份【备战2023高考】政治考点全复习——8.1《我国的个人收入分配》精选题(含解析)(统编版),文件包含备战2023高考政治考点全复习81《我国的个人收入分配》精选题解析版docx、备战2023高考政治考点全复习81《我国的个人收入分配》精选题原卷版docx等2份试卷配套教学资源,其中试卷共12页, 欢迎下载使用。