


微专题18:我国的社会保障 备战2022年高考政治 一轮复习(新高考)
展开
这是一份微专题18:我国的社会保障 备战2022年高考政治 一轮复习(新高考),共18页。
评析实现共同富裕、促进社会公平正义的社会保障政策,列举完善社会保障体系的措施。
【考查内容预测】
社会保障的作用;社会保障的基本形式;完善社会保障体系的措施;社会保障体系的总原则、总要求、总目标;经济发展与社会保障水平的关系。
经典真题
例题(2016年高考.天津卷):大多市场风险是可以通过保险手段化解的。以食品安全责任险为例,企业投保后一旦出现问题,保险公司可以按约及时补偿受害人,同时保险公司“连餐馆用啥洗碗都管”,有利于督促企业安全管理。食品安全责任险( )
①是社会保险的重要组成部分
②发挥了商业保险的经济补偿功能
③是政府规范市场经济秩序的重要方式
④促进食品企业提高产品质量,诚信经营
A.①② B.③④ C.②④ D.①③
【解析】C。食品安全责任险属于商业保险,不是社会保险,故不是社会保障的组成部分,①错误。由材料可知,食品安全责任险是当企业投保后出现问题时,保险公司可以按约及时补偿受害人,也就是发挥了商业保险的经济补偿功能,②正确。③与材料无关。食品安全责任险的推出,会促使食品企业注重产品质量,诚信经营,④正确。故选C。
【考点精讲】
考点1:多种多样的社会保障
1.我国建立社会保障体系的必要性:面对现实生活中人们可能遇到的疾病、失业、养老、灾害、生活贫困等各种问题,需要国家依法建立起由政府和社会承担主要责任的社会保障“安全网”。
2.社会保障的重大作用(重要性)
⑴有效维护社会生活秩序稳定。
社会保障作为精巧的“社会减震器”,通过防范和化解社会成员的生存危机,保障他们的基本生活权利,能够有效维护社会生活秩序的稳定。
⑵促进社会公平正义。
社会保障通过国民收入再分配,能够调节不同社会群体之间的利益关系,化解社会矛盾和冲突,促进社会公平正义。
⑶推动社会持续健康发展。
社会保障通过风险分摊与责任共担,充分发挥社会互助功能,同时通过社会成员的自助与他助,推动社会持续健康发展。
【知识拓展】社会保障既有经济保障,也有服务保障。
⑴经济保障
①含义:是国家通过货币或有价票证的形式,为国民提供经济援助,满足其基本的生活所需。
②形式:经济保障主要以社会救助金、社会保险金、社会福利金等形式提供保障。
⑵服务保障
①含义:是通过提供日常照料、医疗护理等服务,满足人们多样化的生活保障需求。
②形式:国家提供社会服务机构和设施、各类养老服务机构和设施、儿童收养救助服务、各类社区服务机构和设施、残疾人服务等形式,以满足特殊群体的需求及全体国民的高层次保障诉求。
3.我国社会保障体系的构成:
⑴社会保障的基本形式:社会保险、社会救助、社会福利、社会优抚。
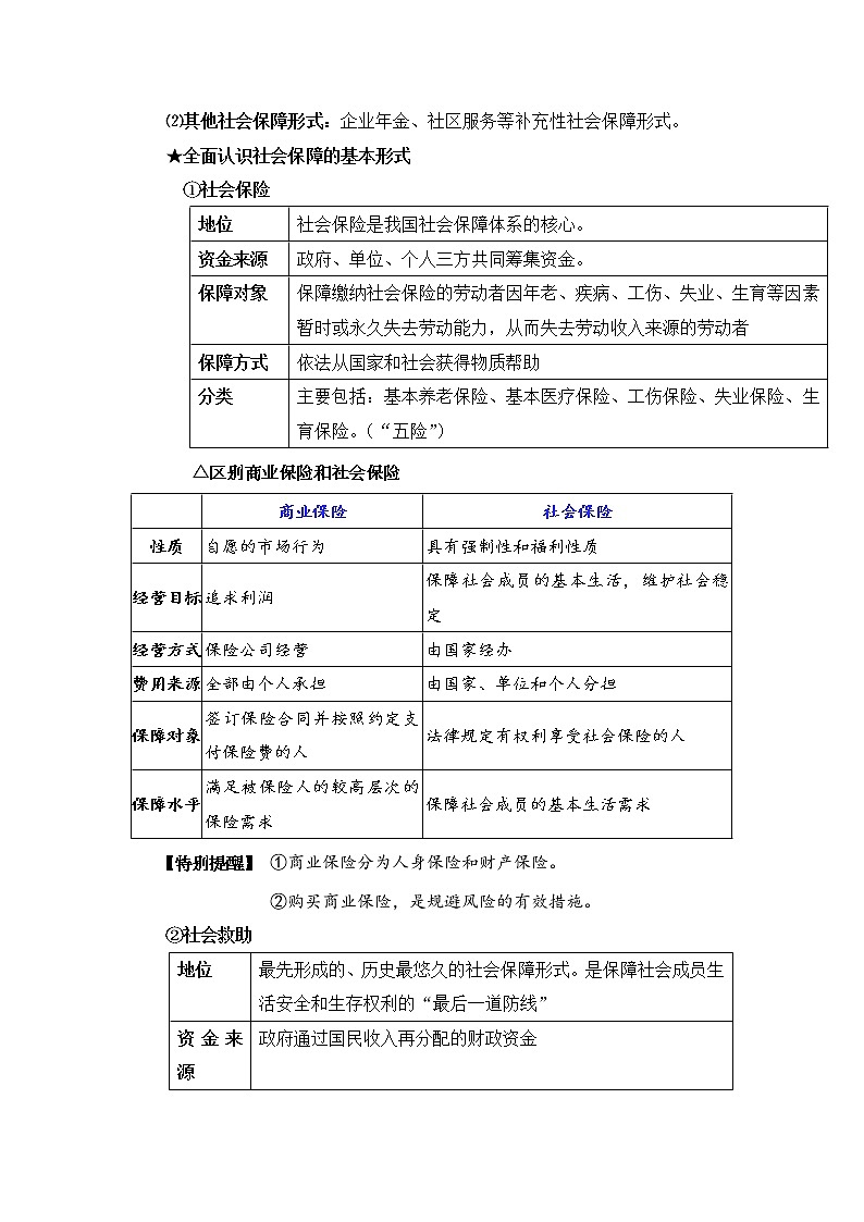
⑵其他社会保障形式:企业年金、社区服务等补充性社会保障形式。
★全面认识社会保障的基本形式
①社会保险
△区别商业保险和社会保险
【特别提醒】 ①商业保险分为人身保险和财产保险。
②购买商业保险,是规避风险的有效措施。
②社会救助
【知识拓展】①灾害救助是社会救助体系中不可缺少的组成部分,其主要目的是使陷入困境的灾民获得基本生活保障,帮助其摆脱生存危机。
②最低生活保障是社会救助的主要内容之一,是国家对家庭人均收入低于当地政府划定的最低生活标准,且符合当地最低生活保障家庭财产状况规定的家庭,给予一定的现金和物资资助,以保障家庭成员基本生活所需。1997年,我国开始在全国范围内建立最低生活保障制度。
③社会福利
④社会优抚
考向预测
考向1.社会保障的作用
经典例题:山东省医保局2021年1号文件《关于坚持传统服务与智能化服务创新并行推行老年人医疗保障便捷服务十二条措施的通知》聚焦涉及老年人的高频事项和服务场景,充分发挥传统服务方式兜底作用,为老年人提供更周全、更贴心、更直接、更温馨的便利化服务。对此理解正确的是( )
①社会保障作为“社会减震器”能有效稳定社会生活秩序
②通过完善保障体系维护弱势群体的利益,促进社会公平正义
③搞好社会保障,能够更好地满足城乡居民较高层次的生活需求
④社会保障是通过国民收入的初次分配来调节社会成员之间的利益关系
A.①② B.①③ C.②④ D.③④
【解析】A。 社会保障作为“社会减震器”,通过防范和化解社会成员的生存危机,保障他们的基本生活权利,能有效稳定社会生活秩序,通过完善保障体系维护弱势群体的利益,化解社会矛盾和冲突,促进社会公平正义,故①②入选。搞好社会保障,能够更好地满足城乡居民较低层次的生活需求,而不是较高层次,故③不选。社会保障是通过国民收入的再分配来调节社会成员之间的利益关系,故④不选。故选A。
考向2.社会保障的基本形式——社会保险
经典例题:“五险一金”是用人单位给予劳动者的几种保障性待遇的合称,包括基本养老保险、基本医疗保险、失业保险、工伤保险、生育保险和住房公积金。其中基本养老保险、基本医疗保险、失业保险、住房公积金由企业和个人共同缴纳,工伤保险和生育保险完全由企业承担。材料中的“五险”( )
①是社会保障制度的重要组成部分 ②与企业经营成本和资金使用密切相关
③能够降低商业保险公司的经营风险 ④能保障劳动者的岗位稳定和生命安全
A.①② B.①③ C.②③ D.②④
【解析】A。 “五险”的保障机制属于社会保险,并非商业保险,与商业保险公司没有关系,故排除③;④夸大了“五险”的作用,不选;①②符合题意。故选A。
考向3.社会保障的基本形式——社会救助
经典例题:社会保障体系中最先形成的、历史最悠久的,保障社会成员生活安全和生存权利的“最后一道防线”是( )
A.社会保险 B.社会优抚 C.社会福利 D.社会救助
【解析】D。社会救助是保障社会成员生活安全和生存权利的“最后一道防线”,D符合题意;社会保险是我国社会保障体系的核心,但不是“最后一道防线”,A不选;社会优抚是特殊社会保障,不是“最后一道防线”,B不选;社会福利是最高层次的社会保障,但不是保障社会成员生活安全和生存权利的“最后一道防线”,C不选。故选C。
考向4.社会保障的基本形式——社会福利
经典例题:全国大力推进社区食堂建设 打造有温度的社区食堂。目前,威海市共有10处已建成或在建的社区食堂,主要为60岁以上的老年人提供用餐优惠服务。社区食堂突出公益属性,兼顾微利。“社区食堂”是( )
①社会文明进步的体现 ②对优抚对象实行的特殊保障
③社会福利与民生工程 ④社会保障体系的最核心内容
A.①② B.①③ C.②④ D.③④
【解析】B。 题目中,社区食堂突出公益属性,兼顾微利,“社区食堂”是社会福利与民生工程,体现了社会的文明进步,①③正确。社会优抚是指国家和社会依法对现役军人,复员退伍军人以及军烈属等优抚对象实行物质照顾、生活和工作安置、精神抚慰的褒扬性、补偿性、优待性、综合性的特殊社会保障,排除②。社会保险是社会保障体系的最核心内容,排除④。故选B。
对点训练
1.《国务院关于开展新型农村社会养老保险试点的指导意见》提出,2020年之前基本实现对农村适龄居民的全覆盖。开展新型农村社会养老保险制度( )
A.属于社会保障中的社会救济
B.有利于解决农村剩余劳动力的就业问题
C.有利于维护社会公平
D.是农民基本的生活来源
【解析】C。 新型农村社会养老保险2020年之前基本实现对农村适龄居民的全覆盖,有利于维护社会公平,C符合题意;该制度属于社会保险而非社会救济,排除A;该制度与解决就业问题无关,排除B;D夸大了该制度的作用,不选。故选C。
2.新冠肺炎疫情发生后,社会保障制度及时发挥自身保障性功能成为国家应对重大突发性事件最为重要的治理手段之一,对重大突发性事件中的民生保障、企业减负、社会安定等方面具有关键性作用。由此可见( )
①社会保障水平越高越好
②社会保障能够有效维护社会生活秩序的稳定
③社会保障能更多地维护好弱势群体的利益
④社会保障能够推动社会持续健康发展
A.①② B.②③ C.②④ D.①④
【解析】C。 社会保障在民生保障、企业减负、社会安定等方面具有关键性作用,体现了社会保障具有维护社会生活秩序的稳定和推动社会持续健康发展的作用,②④正确。社会保障水平要与经济社会发展相适应,不是越高越好,①错误。题干中没有涉及保护弱势群体的利益,③与题意无关,排除。故选C。
3.越是特殊时期,越要加大民生领域投入力度,强化对困难群体救助措施,做好困难群众的兜底保障。近年来,中央出台一系列救助扶持政策,为保障退休职工、低收入和困难群体基本生活提供了有力支撑。对此认识正确的有( )
①社会保障作为“社会减震器”,能有效稳定社会生活秩序
②通过完善保障体系维护弱势群体的利益,促进社会公平正义
③搞好社会保障,能够更好地满足城乡居民较高层次的生活需求
④社会保障是通过国民收入的初次分配来调节社会成员之间的利益关系
A.①② B.①③ C.②④ D.③④
【解析】A。 国家建立社会保障制度是为了保障社会成员最基本的生活需要,③中“满足城乡居民较高层次的生活需求”说法错误,排除。社会保障是通过国民收入再分配来调节社会成员之间的利益关系,④说法错误,排除。故选A。
4.社会建设要加快完善社会保障体系的步伐,基本建立覆盖城乡居民的社会保障体系。建立覆盖城乡居民的社会保障体系( )
A.是提高居民收入、缩小收入差距的根本措施
B.体现效率优先,促进收入分配秩序公平合理
C.能够保障社会成员基本生活权利,维护社会安定
D.有利于形成热爱劳动、尊重劳动的良好风尚
【解析】C。没有社会保障,就没有社会的安定。社会保障通过防范和化解社会成员的生存危机,保障他们的基本生活权利,能够有效维护社会生活秩序的稳定,C正确,A、B、D不选。故选C。
5.近期,国家医疗保障局就推进门诊共济保障、改革个人账户的文件稿公开向社会征求意见,引发社会热议。职工医保门诊共济保障改革简单地说,就是职工医保参保人的门诊费用以前主要通过“个人账户”的方式来保障,现在是通过“共济保障”,也就是统筹账户(国家开设的社会保险账户)来报销。这表明,医疗改革( )
①会导致“自己的钱给别人用、年轻人的钱给老年人用”
②体现了“我为人人,人人为我”的互助性质
③体现了商业保险保障功能,可以降低风险损失
④会影响具有替代性质的零售药店销售业绩
A.①② B.①③ C.②③ D.②④
【解析】D。 ①错误。材料指的是社会保险不是商业保险,③错误。材料中医疗改革体现了“我为人人,人人为我”的互助性质,会影响具有替代性质的零售药店销售业绩,②④正确且符合题意。故选D。
6.2021年1月中旬,为帮助因疫情防控滞留主城区的临时遇困人员渡过难关,石家庄市民政局多措并举,实行24小时不间断街面巡查救助,为临时遇困人员及时开辟临时庇护场所,提供御寒衣物、食品等救助服务,妥善安置临时遇困人员。石家庄市民政局的举措( )
①能够满足临时遇困人员较高层次的生活需求
②是最先形成的、历史最悠久的社会保障形式
③属褒扬性、补偿性、优待性、综合性的特殊社会保障
④是保障遇困人员生活安全和生存权利的“最后一道防线”
A.①③ B.①④ C.②③ D.②④
【解析】D。 石家庄市民政局的举动是社会救助,能保障遇困人员基本生活安全和生存权利,①错误。石家庄市民政局多措并举,实行24小时不间断街面巡查救助,为临时遇困人员及时开辟临时庇护场所,提供御寒衣物、食品等救助服务,妥善安置临时遇困人员,这一举措是最先形成的、历史最悠久的社会保障形式,是保障遇困人员生活安全和生存权利的“最后一道防线”,②④正确。③选项是社会优抚的特征,排除。故选D。
7.改善人民生活品质,提高社会建设水平,必须坚持把实现好维护好、发展好最广大人民根本利益作为发展的出发点和落脚点。要提高人民收入水平,健全多层次社会保障体系。下列对“多层次社会保障体系”理解准确的是( )
①社会保险、商业保险 ②社会优抚、社会福利
③社会救助、社会扶贫 ④社会保险、社会救助
A.①② B.①③ C.③④ D.②④
【解析】D。 商业保险不属于社会保障的内容,①排除。社会保障体系包括社会优抚、社会福利、社会救助、社会保险,②④符合题意。社会扶贫不属于社会保障内容,③排除。故选D。
8.人们在遇到疾病、失业、养老、灾害、生活贫困等问题时,会获得不同的社会保障。人们获得的下列不同保障与社会保障形式对应正确的是( )
①某贫困家庭获得的最低生活保障——社会福利
②新冠肺炎重症危重患者医疗费——医疗保险
③某农场受灾获得保和险公司的赔偿——社会保险
④因洪涝受灾严重的群众生活保障——社会救助
A.①② B.②④ C.①③ D.③④
【解析】B。最低生活保障不属于社会福利,社会福利是最高层次的社会保障,①错误;新冠肺炎重症和危重患者医疗费,由医疗保险报销,②正确;某农场获得的赔偿不属于社会保险,而属于商业保险,③错误;对因自然灾害而无法维持最低生活水平的公民给予无偿帮助,属于社会救助,④正确。故选B。
9.面对现实生活中人们可能遇到的疾病、失业、养老、灾害、生活贫困等各种问题,国家依法建立社会保障“安全网”。我国的基本社会保障形式有( )
①社会保险、社会救助 ②社会福利、社会优抚
③企业年金、商业保险 ④社会服务、慈善事业
A.①② B.①③ C.②④ D.③④
【解析】A。 我国的基本社会保障形式有社会保险、社会救助、社会福利、社会优抚,①②入选;商业保险不属于社会保障,③不选;社会服务、慈善事业不属于社会保障,④不选。故选A。
10.湖北省是新冠肺炎疫情的重灾区。疫情的暴发导致全省低保家庭、特困人员、独居老人、事实无人抚养儿童等特殊困难群体的基本生活陷入困境。这些特殊困难群体可以( )
A.向政府部门申请社会福利 B.向政府部门申请救助补贴
C.购买商业保险规避风险 D.向政府部门申请贷款创业
【解析】B。题中特殊困难群体的基本生活陷入困境,此时,为维持基本生活,他们可以向政府部门申请救助补贴,而不是社会福利,社会福利是最高层次的社会保障,B入选,排除A;材料强调的是特殊困难群体的基本生活陷入困境,此时他们需要维持基本生活,而不是购买商业保险规避风险,也不是申请贷款创业,C、D不选。故选B。
11.电子社保卡具有方便快捷、操作简单、安全可靠的特点,因此,近期各地纷纷要求居民申领并激活电子社保卡。居民持有电子社保卡表示居民在以下情况下能够获得国家和社会的物质帮助( )
①年老 ②疾病 ③受灾 ④失窃
A.①② B.②③ C.①④ D.③④
【解析】A。居民持有电子社保卡,表示居民可以享有社会保险,年老、疾病等属于社会保险范畴,①②正确;居民受灾,应接受社会救济,③排除;如果居民购买了相关商业保险,失窃后可由商业保险赔偿,④排除。故选A。
12.切实解决农村贫困人口的生活困难,我国已经在农村建立最低生活保障制度。重点保障病残、年老体弱、丧失劳动能力等生活常年困难的农村居民。对农村最低生活保障制度的正确理解是( )
A.属于社会救助 B.是一种社会福利
C.是一种社会保险 D.能促进充分就业
【解析】A。社会救助是对因自然灾害或其他经济社会原因而无法维持最低生活水平的公民给予无偿帮助,以保障其最低生活水平的社会保障形式,A正确。
13.济南市在31家生育保险定点医院实现了生育职工医疗费联网即时结算,生育津贴网上审核、次月到账。济南市生育职工入院后,只要提供生育证或承诺书在医院备案,出院时医院就可直接结算生育医疗费,经办机构与生育职工“不见面”就可以网审生育津贴。济南市这一做法的意义在于( )
①改变了生育津贴的功能 ②减轻了职工的“垫资”负担
③缩短了生育保险报销业务流程 ④提高了生育津贴的补贴标准
A.①③ B.①④ C.②③ D.②④
【解析】C。实现了生育职工医疗费联网即时结算,生育津贴网上审核、次月到账,出院时医院就可直接结算生育医疗费,经办机构与生育职工“不见面”就可以网审生育津贴,这有利于减轻职工的“垫资”负担,缩短了生育保险报销业务流程,②③入选;题干中做法并未改变生育津贴的功能,也没有提高生育津贴的补贴标准,①④不选。故选C。
14.2020年中央经济工作会议首次提出,为应对人口老龄化,规范发展第三支柱养老保险(第一支柱为基本养老保险,第二支柱为企业年金和职业年金,第三支柱为个人储蓄型养老保险和商业养老保险),发展养老金融,推动养老基金在资本市场上的占比达到世界平均水平。建设第三支柱养老保险( )
①发挥“最后一道防线”的作用,保障社会成员生活安全和生存权利
②利用金融手段增加养老保障供给,完善我国多层次的养老保险体系
③发挥“最高层次的社会保障”作用,促使社会成员生活质量不断得到提高
④有效缓解我国养老保险支出压力,提高参保人员的生活品质
A.②④ B.①④ C.②③ D.①③
【解析】A。 社会救助是保障社会成员的生活安全和生存权利的“最后一道防线”,材料没有涉及社会救助,①不符合题意。第三支柱作为个人补充养老保险的制度,是利用金融手段增加养老保障供给的有效形式。加快第三支柱改革发展,有利于完善我国多层次的养老保险体系,增强养老保障,满足人民群众多样化的养老需求,②正确。社会福利是社会保障制度的最高层次,材料没有涉及社会福利的内容,③不符合题意。要发挥金融优势,大力发展第三支柱养老保障,有效缓解我国养老保险支出压力。综合利用税收优惠等手段,通过发挥市场机制作用,进一步布局多层次、多支柱养老保险体系,提高广大参保人员的养老待遇水平,④正确。故选A。
考点2:完善社会保障体系
1.国家完善社会保障体系的措施
⑴完善社会保障体系,要公平对待每个公民并确保其享受相应的社会保障权益。
①要建立起覆盖全民、城乡统筹的社会保障体系,形成没有漏洞的“安全网”。
②完善社会保障体系要更多地维护好弱势群体的利益,缩小贫富差距,促进社会和谐发展。
⑵完善社会保障体系,既要尽力而为,又要量力而行,要坚持社会保障水平与经济社会发展相适应。
⑶完善社会保障体系要做到权责清晰。
①享受社会保障是社会成员的一项法定权利,也是现代社会文明进步的重要标志。
②必须明确各方的权利与责任,严格依法监管。
2.经济发展与社会保障水平的关系。
经济发展是社会保障的基础。完善社会保障体系,要坚持社会保障水平与经济社会发展相适应。只有建立起与经济发展水平相适应、保障适度的社会保障体系,才能使社会保障持续发展。
3.完善社会保障体系的原则和总要求:
①原则:健全多层次社会保障体系,要坚持应保尽保原则。
②总要求:兜底线、织密网、建机制的要求
4.完善社会保障体系的目标:
加快健全覆盖全民、城乡统筹、公平统一、可持续的多层次社会保障体系。
【知识拓展】了解基本医疗保险
⑴职工基本医疗保险
①在用人单位参保的全日制就业人员:由用人单位和职工按照国家规定共同缴纳基本医疗保险。
②无雇工的个体工商户、未在用人单位参保的非全日制从业人员以及其它灵活就业人员,由个人按照国家规定基本医疗保险费。
⑵城镇居民基本医疗保险实行个人缴费和政府补贴相结合。
享受低保的人、丧失劳动能力的残疾人、低收入家庭60周岁以上的老年人和未成年人等所需个人缴费部分,由政府给予补贴。
考向预测
考向1. 完善社会保障体系的措施
经典例题: 由淄博市医疗保障局指导、淄博市银保监分局监督,腾讯微保作为支持平台,联合12家保险公司,为淄博市人民量身定制的普惠型专属补充医疗保险“齐惠保”,保障范围涵盖基本医疗保险、大病保险补偿后的个人自费费用,保障16种特定高额药品。“齐惠保”( )
①是基本医疗保险的有益补充,有助于提高人民健康保障水平
②标志着淄博市已建成完备、多层次的社会保障体系,增强了市民获得感
③有助于防范和化解群众因病致贫返贫,巩固脱贫攻坚的成果
④有助于降低淄博市民健康风险,促进淄博市民身体素质提升
A.①② B.③④ C.②④ D.①③
【解析】D。“齐惠保”保障范围涵盖基本医疗保险、大病保险补偿后的个人自费费用,保障16种特定高额药品,是基本医疗保险的有益补充,有助于提高人民健康保障水平,有助于防范和化解群众因病致贫返贫,巩固脱贫攻坚的成果,①③符合题意;②夸大了“齐惠保”的作用,排除;“齐惠保”有助于降低治病的医疗费用支出,而不是降低市民健康风险,④错误。故选D。
考向2. 经济发展与社会保障水平的关系
经典例题: 《礼记·礼运篇》中指出:“故人不独亲其亲,不独子其子,使老有所终,壮有所用,幼有所长,矜、寡、孤、独、废疾者皆有所养。”上述传统文化中蕴含的治理思想给我们的启示有( )
①消除贫困、改善民生、实现同步富裕 ②更多地维护好贫困群体的特殊利益
③完善社会互助、责任共担的体制机制 ④建立与经济发展相适应的社保体系
A.①② B.①③ C.②④ D.③④
【解析】D。应该是实现共同富裕,而不是同步富裕,①不选;应更多地维护好贫困群体的切身利益,而不是特殊利益,②不选;“故人不独亲其亲,不独子其子,使老有所终,壮有所用,幼有所长,矜、寡、孤、独、废疾者皆有所养”启示我们要实现共同富裕,让人民共享发展成果,要完善社会互助、责任共担的体制机制,建立与经济发展相适应的社保体系,③④入选。故选D。
对点训练
1.我国社会保障已全面进入“制度优化”的新阶段。在国家全面深化改革中,社会保障制度优化的目标被定位为“更加公平可持续的社会保障制度”。这要求完善社会保障体系必须( )
①建立起覆盖全民、城乡统筹的社会保障体系
②坚持社会保障水平与经济社会发展相适应
③更多地维护好弱势群体的利益,消除贫富差距
④由政府主导,通过国家财政解决社保资金问题
A.①② B.①③ C.②④ D.③④
【解析】A。完善社会保障体系,要建立起覆盖全民、城乡统筹的社会保障体系,要更多地维护好弱势群体的利益,缩小贫富差距,促进社会和谐发展,①符合题意,③说法错误;经济发展是社会保障的基础,如果没有相应的经济实力作支撑,社会保障即使建立起来也无法维持下去,只有建立起与经济发展水平相适应、保障适度的社会保障体系,才能使社会保障持续发展,②符合题意;完善社会保障体系要做到权责清晰,社会保障资金的筹集涉及政府、企业、个人和其他单位的经济利益,必须明确各方的权利与责任,严格依法监管,④错误。故选A。
2.某市政府最近发布了《关于本市保障性住房物业服务收费管理有关意见的通知》,明确规定租住性质的保障性住房,物业服务费用由房屋业主承担,租户只需支付租金。这体现了该市政府在( )
A.保障社会成员生活安全和生存权利的“最后一道防线”
B.不断完善社会保障制度
C.维护劳动者合法权益
D.大幅度提高人民生活水平
【解析】B。 材料中租住性质的保障性住房属于社会保障中的住房保障,社会救助是保障社会成员生活安全和生存权利的“最后一道防线”,排除A,选B;C、D与题干无关。故选B。
3.有些国家,失业的青壮年劳动力每年可以获得高额补助。高福利看似美好,但其背后的隐忧却不可忽视:过高的福利制度鼓励了流浪汉的产生,社会整体工作积极性不高,发展速度放缓。这对完善我国社会保障体系的启示有( )
①要坚持全面覆盖,确保公平 ②要提高失业人员的收入水平
③要尽力而为,又要量力而行 ④社会保障水平要与经济社会发展相适应
A.①② B.①③ C.②④ D.③④
【解析】D。 材料中有些国家过高的福利制度鼓励了流浪汉的产生,社会整体工作积极性不高,发展速度放缓,要求完善我国社会保障体系要尽力而为,又要量力而行,要与经济社会发展相适应,③④符合题意。材料中体现的就是高福利背后的隐忧,因此,不涉及要坚持全面覆盖,确保公平,①排除。材料中体现的就是高福利背后的隐忧,这与提高失业人员的收入水平无关,②不符合题意。故选D。
4.延迟退休是指国家综合考虑人口结构变化、就业等情况,逐步提高退休年龄的制度。我国“十三五”规划提出要出台渐近式延迟退休年龄方案,但截至目前,相关方案还在深入研究论证过程中。这一民生问题关系社会各群体的利益,在公众中引起广泛关注。延迟退休政策( )
A.是健全社会保障制度的关键
B.是完善个人收入分配制度
C.可以发挥市场在资源配置中的决定性作用
D.是完善与经济发展水平相适应的社会保障体系
【解析】D。 延迟退休是国家综合考虑各种因素的结果,体现出随着经济发展,不断完善社会保障体系,D符合题意;A、B、C三项与题意无关。故选D。
5.生命重于泰山,发展决不能以牺牲人的生命为代价。对于建筑工人来说安全是第一位的,有些施工公司只为他们办理“意外伤害险”来代替“工伤保险”。下列对“工伤保险”认识正确的是( )
A.它是我国社会保障体系的核心,具有福利性质
B.由于给付标准高,是规避风险的有效措施
C.企业不依法参保缴费,将会承担法律责任
D.由政府主导,费用完全由国家和单位分摊
【解析】C。 社会保险是我国社会保障体系的核心,A错误。商业保险给付标准高,是规避风险的有效措施,B错误。工伤保险是指劳动者在工作中或在规定的特殊情况下,遭受意外伤害或患职业病导致暂时或永久丧失劳动能力以及死亡时,劳动者或其遗属从国家和社会获得物质帮助的一种社会保险制度。企业应依法为劳动者办理工伤保险,不依法参保缴费,将会承担法律责任,C说法正确。工伤保险不同于养老保险等险种,劳动者不缴纳保险费,全部费用由用人单位负担,D错误。故选C。
6.党的十九届五中全会提出“十四五”时期“多层次社会保障体系更加健全”的发展目标。目前,我国覆盖城乡居民的多层次社会保障体系已基本建立,但一些制度安排还存在短板与不足,社会保障体系建设任务依然繁重。建立健全多层次社会保障体系需要( )
①保障社会成员的生活权利,维护社会稳定
②坚持社会保障水平与经济社会发展相适应
③维护好弱势群体的利益,缩小贫富差距
④企业和个人合理分担责任,做到权责清晰
A.①② B.①④ C.②③ D.③④
【解析】C。 建立健全多层次社会保障体系需要保障社会成员的基本生活权利,维护社会稳定,①错误;建立健全多层次社会保障体系需要坚持社会保障水平与经济社会发展相适应,维护好弱势群体的利益,缩小贫富差距,②③正确;社会保障资金的筹集涉及政府、企业、个人和其他单位的经济利益,需要各方合理分担责任,④错误。故选C。
7.漫画《不堪重负》启示我们( )
A.追求高福利必然给经济发展带来过重负担
B.要坚持社会保障水平与经济社会发展相适应
C.资本主义国家的高福利是引发经济危机的根源
D.高社会保障水平是现代化社会文明进步的标志
【解析】B。 如果社会经济发展水平足够,高福利就不会带来过重负担,A错误;漫画《不堪重负》表明福利水平超出了经济承受能力,启示我们要坚持社会保障水平与经济社会发展相适应,B符合题意;经济危机的根源是资本主义社会的基本矛盾,C错误;社会保障是现代化社会文明进步的标志,D错误。故选B。
8.建立完善的社会救助体系是全面建成小康社会应有之义。目前,《中华人民共和国社会救助法(草案)》(以下简称《草案》)正在征求意见。该《草案》明确了最低生活保障家庭等9类社会救助对象以及11类救助制度。这是我国完善社会救助立法的重要步骤。完善社会救助制度( )
①是解决经济社会发展不平衡和不充分的关键
②旨在坚持共享发展,解决社会公平正义问题
③是保障最低生活水平,维护群众生存权的需要
④要发挥再分配调节职能,推进公共服务均等化
A.①② B.②③ C.①④ D.③④
【解析】B。 ①夸大了完善社会救助制度的作用,排除。完善社会救助制度与“推进公共服务均等化”没有关系,④排除。故选B。
9.建立健全同经济社会发展水平相适应的社会保障体系是社会稳定和国家长治久安的重要保证,也是事关群众切身利益的重大民生问题。以下对社会保障水平认识正确的是( )
①大幅提高社会保障给付水平就能提高人们的工作积极性
②不断拓宽社会保障领域和覆盖面,有利于促进社会公平
③过高的社会保障缴费水平不利于国民经济持续健康发展
④社会保障支出占财政支出的比重越高,国家实力就越强
A.①② B.②③ C.①④ D.③④
【解析】B。 社会保障水平并非越高越好,要兼顾公平与效率,①错误。社保支出占财政支出比重越高,意味着财政负担越重,并不必然反映国家实力,排除④。故选B。
10.阅读材料,完成下列要求。
在新冠肺炎疫情防控中,我国社会保障制度发挥了不可替代的作用。国家出台了一系列新政策,使各项社会保障工作在特殊时期能够正常运转并及时化解各种现实问题,包括通过医保新政解除患者医疗费用后顾之忧,通过减免社保缴费助力企业战胜疫情,通过失业保险的积极功能保障人民基本生活,发动海内外各界踊跃捐献款物与志愿者广泛参与疫情防控等等,托起亿万群众“稳稳的幸福”。此次疫情也为进一步理顺社会保障与经济发展的关系、进一步关注困难及特殊群体、进一步有序慈善事业运行及完善相关的社会保障制度提供了契机。
结合材料,运用我国的社会保障相关知识,分析我国应如何完善社会保障体系,更好地托起亿万群众“稳稳的幸福”。
【答案】 ①完善社会保障体系,要公平对待每个公民并确保其享受相应的社会保障权益。
②完善社会保障体系,既要尽力而为,又要量力而行,要坚持社会保障水平与经济社会发展相适应。
③完善社会保障体系,要做到权责清晰,必须明确各方的权利与责任,严格依法监管。
④完善社会保障体系,要坚持应保尽保原则,稳步提高保障水平,全面建成覆盖全民、城乡统筹、权责清晰、保障适度、可持续的多层次社会保障体系。
地位
社会保险是我国社会保障体系的核心。
资金来源
政府、单位、个人三方共同筹集资金。
保障对象
保障缴纳社会保险的劳动者因年老、疾病、工伤、失业、生育等因素暂时或永久失去劳动能力,从而失去劳动收入来源的劳动者
保障方式
依法从国家和社会获得物质帮助
分类
主要包括:基本养老保险、基本医疗保险、工伤保险、失业保险、生育保险。(“五险”)
商业保险
社会保险
性质
自愿的市场行为
具有强制性和福利性质
经营目标
追求利润
保障社会成员的基本生活,维护社会稳定
经营方式
保险公司经营
由国家经办
费用来源
全部由个人承担
由国家、单位和个人分担
保障对象
签订保险合同并按照约定支付保险费的人
法律规定有权利享受社会保险的人
保障水平
满足被保险人的较高层次的保险需求
保障社会成员的基本生活需求
地位
最先形成的、历史最悠久的社会保障形式。是保障社会成员生活安全和生存权利的“最后一道防线”
资金来源
政府通过国民收入再分配的财政资金
保障对象
对因自然灾害或其他经济社会原因而无法维持最低生活水平的公民。
保障方式
给予无偿帮助,以保障其最低生活水平
保障水平
保障维持最低生活水平
分类
灾害救助、最低生活保障
地位
是最高层次的社会保障。
资金来源
政府和社会。
保障对象
老年人、残疾人、妇女、儿童和其他社会成员。
保障方式
提供的社会化服务、实物供给或者福利津贴
作用
满足社会成员的生活需要并促使其生活质量不断得到改善和提高。
地位
褒扬性、补偿性、优待性、综合性的特殊社会保障。
保障对象
现役军人、复员退伍军人以及军烈属等
资金来源
国家和社会
保障方式
物资照顾、生活和工作安置、精神抚慰
相关试卷
这是一份第04课 我国的个人收入分配与社会保障(练习)-备战2024年高考政治一轮复习导与练(新教材新高考),文件包含第04课我国的个人收入分配与社会保障练习原卷版docx、第04课我国的个人收入分配与社会保障练习解析版docx等2份试卷配套教学资源,其中试卷共17页, 欢迎下载使用。
这是一份新高考2024版高考政治一轮复习微专题小练习专练9我国的个人收入分配与社会保障,共6页。试卷主要包含了选择题,非选择题等内容,欢迎下载使用。
这是一份【备战2023高考】政治考点全复习——8.2《我国的社会保障》精选题(含解析)(统编版),文件包含备战2023高考政治考点全复习82《我国的社会保障》精选题解析版docx、备战2023高考政治考点全复习82《我国的社会保障》精选题原卷版docx等2份试卷配套教学资源,其中试卷共11页, 欢迎下载使用。