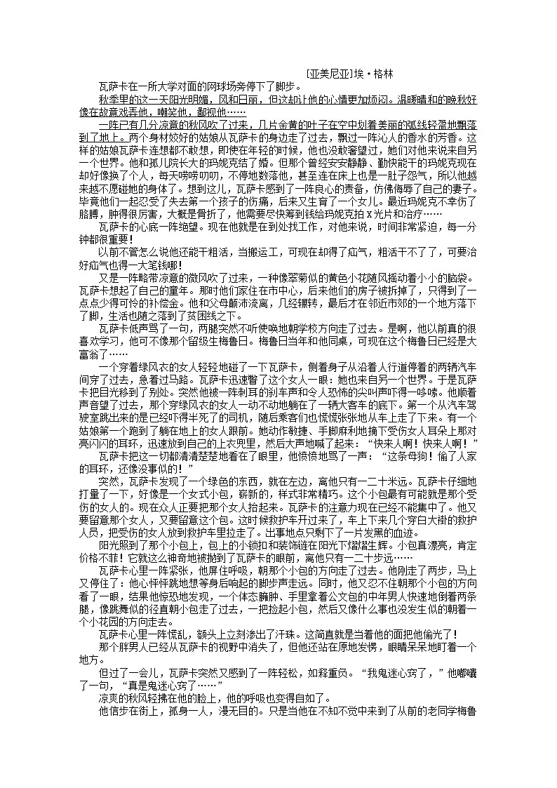
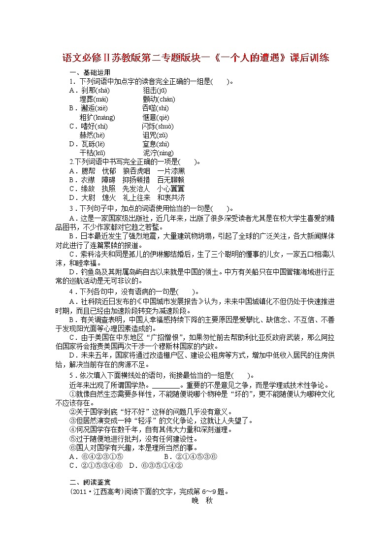
高中语文苏教版必修二一个人的遭遇(节选)同步达标检测题
展开2021学年流浪人,你若到斯巴同步测试题: 这是一份2021学年流浪人,你若到斯巴同步测试题,共4页。试卷主要包含了下列词语中,没有错别字的一项是,下列各句中没有语病的是,填入横线上的句子,恰当的是,海因里希·伯尔的代表作等内容,欢迎下载使用。
苏教版必修二*图片两组综合训练题: 这是一份苏教版必修二*图片两组综合训练题,共3页。试卷主要包含了基础运用,阅读鉴赏,语言表达等内容,欢迎下载使用。
苏教版必修二一个人的遭遇(节选)达标测试: 这是一份苏教版必修二一个人的遭遇(节选)达标测试,共6页。试卷主要包含了下列各句中没有语病的一句是等内容,欢迎下载使用。

