


初中地理人教版 (新课标)八年级下册第四节 祖国的神圣领土——台湾省教学设计
展开
这是一份初中地理人教版 (新课标)八年级下册第四节 祖国的神圣领土——台湾省教学设计,共7页。
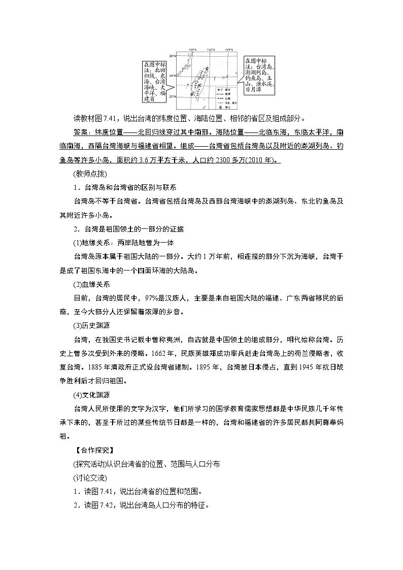
第4节 祖国的神圣领土——台湾省第一课时 不可分割的神圣领土 美丽富饶的宝岛教学目标【知识与技能】1.运用地图说出台湾省的位置、范围,了解台湾省的人口与城市的分布,明确台湾是中国不可分割的神圣领土。2.运用地图和资料分析掌握台湾省的自然环境特征(地形、气候、河流等)。3.了解台湾的自然环境对农业发展的影响。【过程与方法】1.培养学生从地图上获取简单区域知识的能力。2.通过读图分析、资料分析等,了解台湾省是祖国不可分割的神圣领土。3.通过读图及资料,分析台湾成为一个美丽富饶的宝岛的原因。【情感、态度与价值观】通过大量的史实材料,使学生明确台湾省自古以来就是中国不可分割的神圣领土,对学生进行爱国主义教育,培养学生的爱国主义情感,以及神圣的民族感、使命感、责任感。教学重难点【重点】1.台湾是中国不可分割的神圣领土。2.台湾的自然环境特征。【难点】台湾的自然环境对农业发展的影响。教学过程【新课导入】《乡愁》乡愁是一湾浅浅的海峡/我在这头/大陆在那头海峡指的是哪个海峡?(台湾海峡)海峡两岸的人民有什么共同的愿望呢?(台湾与祖国大陆的统一)今天,我们就一起来学习《祖国不可分割的神圣领土——台湾省》。知识点一 不可分割的神圣领土【自主学习】(教师展示问题,要求学生阅读教材P65、P66的内容,自主完成)读教材图7.41,说出台湾的纬度位置、海陆位置、相邻的省区及组成部分。答案:纬度位置——北回归线穿过其中南部。海陆位置——北临东海,东临太平洋,南临南海,西隔台湾海峡与福建省相望。组成——台湾省包括台湾岛以及附近的澎湖列岛、钓鱼岛等许多小岛,面积约3.6万平方千米,人口约2300多万(2010年)。(教师点拨)1.台湾岛和台湾省的区别与联系台湾岛不等于台湾省。台湾省包括台湾岛及西部台湾海峡中的澎湖列岛、东北钓鱼岛及其附近许多小岛。2.台湾是祖国领土的一部分的证据(1)地缘关系:两岸陆地曾为一体台湾岛原本属于祖国大陆的一部分。大约1万年前,相连接的部分下沉为海峡,台湾于是成了祖国东海中的一个四面环海的大陆岛。(2)血缘关系目前,台湾的居民中,97%是汉族人,主要是来自祖国大陆的福建、广东两省移民的后裔,至今大部分人还保留着浓厚的乡音。(3)历史渊源台湾,在我国史书记载中曾称夷洲,自古就是中国领土的组成部分,明代始称台湾。历史上曾多次受到外来的侵略。1662年,民族英雄郑成功率兵赶走台湾岛上的荷兰侵略者,收复台湾。1885年清政府正式设台湾省建制。1895年,台湾被日本侵占,直到1945年抗日战争胜利后才回归祖国。(4)文化渊源台湾人民所使用的文字为汉字,他们所学习的国学教育儒家思想都是中华民族几千年传承下来的,甚至于所过的某些传统节日都是一样的,台湾和福建省的许多居民都共同尊奉妈祖。【合作探究】(探究活动)认识台湾省的位置、范围与人口分布(讨论交流)1.读图7.41,说出台湾省的位置和范围。2.读图7.42,说出台湾岛人口分布的特征。3.读教材图7.42,说出台湾岛人口的分布地区,继而结合教材图7.41,根据其主要的地形类型、河流状况、交通状况分析其人口这样分布的原因。(学生活动)教师指导学生观察、讨论、交流,总结台湾省的自然环境特征及其对人口分布的影响。(教师点拨)1.位置和范围台湾省包括台湾岛以及附近的澎湖列岛、钓鱼岛等许多小岛。台湾岛北临东海,东临太平洋,南临南海,西隔台湾海峡与福建省相望。2.人口主要分布地区:主要分布在西部平原地区。3.原因:平原地势低平,土壤肥沃,多河流分布,水源充足;交通便利。知识点二 美丽富饶的宝岛【自主学习】(教师展示问题,要求学生阅读教材P67、P68的内容,自主完成)1.读教材图7.41,说出台湾岛的地形特点及分布;读教材图7.43,说出台湾岛的气候类型及其特征;结合地形与气候,说出台湾岛河流的特征。答案:地形——台湾岛多山,山地面积约占2/3。平原主要分布在西部地区。气候——以亚热带和热带季风气候为主,夏秋季节多台风和暴雨。河流——短急,水能资源丰富。2.读教材图7.44和图7.45,说出台湾岛主要的风景名胜。答案:日月潭周围群山环抱、湖面辽阔;野柳地质公园位于台湾岛东北海岸。3.读教材图7.46,说出台湾岛的主要农矿产品及其别称。答案:森林、矿产和水产丰富,被誉为“祖国东南海上的明珠”。西部平原土壤肥沃,盛产稻米、甘蔗、茶叶和热带、亚热带水果。岛上森林面积广阔,一半以上的土地覆盖森林,有“亚洲天然植物园”的美誉;台湾最著名的树种是樟树,红桧是其特有的树种。(教师点拨)1.台湾岛风景美丽不等同于没有自然灾害台湾位于太平洋的西北部,靠近台风源地,因此夏秋季节经常遭受台风侵袭;台湾位于环太平洋火山地震带上,故其多火山地震。2.台湾河流的水文特征受气候条件的影响,台湾的河流的流量大;受地形和区域轮廓限制,台湾的河流流程较短,落差较大,水能资源丰富,航运价值不大。3.台湾树种丰富的原因台湾树种丰富的原因不仅与台湾地处热带、亚热带有关,也与台湾山脉海拔高、植被垂直变化明显有关。4.台湾盐场的分布台湾号称我国的东南盐库,易误认为盐库就分布在台湾的东南部。台湾西部的地形和气候极利于晒盐,因此,主要的盐场都分布在西部,最著名的是布袋盐场。【合作探究】(探究活动)分析台湾物产丰富、景色优美的自然原因(讨论交流)1.台湾因物产丰富而享有盛誉,请你列出台湾的美称,并解释其含义。2.收集相关资料,说说这些美称与当地自然条件的关系。(学生活动)教师指导学生观察、讨论、交流,总结台湾的美称及其与当地自然条件的关系。(教师点拨)1.台湾的美称及其含义美称含义东方甜岛台湾盛产甘蔗,制糖业发达,蔗糖大量出口海上米仓台湾盛产大米,其中最著名的是“蓬莱米”水果之乡台湾盛产香蕉、菠萝等热带、亚热带水果,四季鲜果不断兰花之乡台湾兰花品种有2000多种,驰名中外的蝴蝶兰,曾在第三届国际花展上获得冠军植物王国台湾植物种类高达4000余种,森林覆盖率超过50%,有“亚洲天然植物园”的美誉,樟树是最著名的树种2.台湾的美称与自然条件的关系台湾岛属热带、亚热带季风气候,温暖湿润,西部平原的土地肥沃,盛产稻米、甘蔗、茶叶和热带、亚热带水果;中东部山地面积广阔,地形复杂,降水丰富,气候垂直变化明显,森林树种丰富且森林覆盖率较高。课堂小结本节课我们学习了祖国的神圣领土——台湾,了解了台湾的自然环境特征及其丰富的农矿资源,从而更加深刻地认识到台湾是祖国之“宝”。台湾自古就是我国的神圣领土。我们每一个炎黄子孙都翘首盼望着她的归来,都有责任和义务为祖国的繁荣强大、和平统一尽一份力。板书设计练习设计请完成本课对应训练!第二课时 外向型经济教学目标【知识与技能】1.了解台湾经济发展的历程和特点。2.分析台湾外向型经济发展的有利因素。【过程与方法】通过资料、图片等分析和了解台湾的经济。【情感、态度与价值观】通过学习台湾省的整体情况,体会经济的发展是一个地区是否发展的有力证明,树立好好学习,增强经济实力的意识。教学重难点【重点】1.台湾经济发展的历程和特点。2.外向型经济发展的有利因素。【难点】台湾经济发展的历程和特点。教学过程【新课导入】你知道亚洲“四小龙”指的是哪些地方吗?(韩国、新加坡、中国台湾省和香港)台湾省为什么能成为“四小龙”之一?(经济发展速度快且有特色)今天,我们继续来学习台湾富有特色的外向型经济。知识点 外向型经济【自主学习】(教师展示问题,要求学生阅读教材P69的内容,自主完成)1.阅读教材第69页,说出台湾各个阶段经济发展的特点。答案:20世纪50年代,台湾经济以农业和农产品加工为主。20世纪60年代开始,台湾利用自身的一些优势和条件,重点发展了出口加工工业,形成“进口—加工—出口”型的经济,工业产品在出口贸易中所占的比重稳步上升。90年代以后,台湾重点发展以电子工业为主导的高新技术产业。出口贸易一直是台湾的经济命脉。目前,台湾最大的贸易伙伴是祖国大陆。2.读教材图7.47,说出台湾外向型经济发展的有利因素。答案:拥有大量受过教育和培训的劳动力;海岛多港口,交通便利;积极吸引外国资本;大力建设出口加工区。(教师点拨)1.误认为台湾现在的产业仍然以劳动力密集型产业为主台湾经济发展经历不同的阶段,20世纪60~90年代以劳动密集型产业为主,经济模式为“进口-加工-出口”型,从90年代以后,台湾重点发展了以电子工业为主导的高新技术产业。2.台湾的经济发展特点台湾的经济发展特点类似于日本,即利用其临海条件和其发达的海运业,进口原料加工,出口产品,以外向型经济为主。3.台湾工业的分布台湾省工业集中分布在台湾西部平原地区,主要工业城市有台北(行政中心)、高雄(最大海港)、新竹(高新技术产业中心)等。【合作探究】(探究活动)认识台湾经济发展历程和特点(讨论交流)1.读教材图7.48,结合课文提示,说出20世纪50年代、20世纪60年代~90年代、20世纪90年代以来三个阶段台湾的主要经济部门,然后根据各阶段出口商品的构成,分析其产品出口特性(初级产品、高附加值产品、普通工业产品)、产业类型(劳动密集型、技术密集型、原料密集型)。2.总结台湾经济发展特点。(学生活动)教师指导学生观察、讨论、交流,总结台湾经济的发展历程和经济发展特点。(教师点拨)1.台湾经济发展各阶段的特点时间20世纪50年代60~90年代90年代以来经济部门农业和农产品加工出口加工工业高新技术产业出口产品特征初级产品普通工业产品高附加值产品主导产业类型原料密集型劳动力密集型技术密集型出口产品的附加值较低高最高技术水平较低高最高劳动力投入多少最少2.台湾经济发展的特点技术水平越来越高,附加值越来越多,劳动力投入却越来越少。注:台湾的经济发展特点类似于日本,即利用其临海条件和其发达的海运业,进口原料加工,出口产品,以外向型经济为主。课堂小结本节课我们学习了台湾的外向型经济及其发展特点。台湾与大陆有广阔的经济技术合作前景。很多商人都急切地盼望两岸关系的进一步改善。大陆与台湾的距离并不遥远,我们都盼望着海峡两岸的中华儿女能早日团圆。板书设计二、外向型经济1.发展过程2.发展特点:“进口—加工—出口”型经济3.发展条件练习设计请完成本课对应训练!
相关教案
这是一份初中地理人教版 (新课标)八年级下册第十章 中国在世界中教案,共5页。
这是一份人教版 (新课标)第三节 “东方明珠”——香港和澳门教学设计,共5页。
这是一份人教版 (新课标)八年级下册第八章 西北地区第一节 自然特征与农业教案,共7页。