高中物理人教版 (新课标)选修3选修3-5第十八章 原子结构2 原子的核式结构模型练习
展开【自主预习】
1.汤姆孙原子模型:原子是一个球体,正电荷弥漫性地________分布在整个球体内,电子________其中,有人形象地把汤姆孙模型称为“西瓜模型”或“________模型”。
说明:汤姆孙的原子结构模型虽然能解释一些实验事实,但这一模型很快被新的实验事实——α粒子散射实验所否定。
2.α粒子散射实验现象:绝大多数α粒子穿过金箔后,基本上________方向前进,但有少数α粒子(约占八千分之一)发生了________偏转,偏转的角度甚至大于90°,也就是说它们几乎被“撞了回来”
3.卢瑟福原子结构模型:原子中带正电部分的体积很小,但几乎占有________质量,电子在正电体的________运动。正电体的尺度是很小的,被称为________。所以卢瑟福的电子结构模型因而被称为________结构模型。
4.原子由带电荷________的核与核外Z个电子组成。原子序数Z等于________与电子电荷大小的比值。原子核由________和________组成的,原子核的电荷数就是核中的________数。
5.α粒子散射实验
1909~1911年卢瑟福和他的助手做了用α粒子轰击金箔的实验,获得了重要的发现。
(1)实验装置(如图18-2-1所示)
说明:①整个实验过程在真空中进行。
②金箔很薄,α粒子( 42He核)很容易穿过。
(2)实验结果:
绝大多数α粒子穿过金箔后,基本上仍沿原来的方向前进,但是有少数α 粒子发生了大角度的偏转,偏转角度甚至大于90°,也就是说它们几乎被“撞了回来”。
(3)实验分析
按照汤姆孙的“枣糕”原子模型,α粒子如果从原子之间或原子的中心线穿过时,它受到周围的正负电荷作用的库仑力是平衡的,α粒子不产生偏转;如果α粒子偏离原子的中心轴线穿过,两侧电荷作用的库仑力相当于一部分被抵消,α粒子偏转很小;如果α粒子正对着电子射来,质量远小于α粒子的电子不可能使α粒子发生明显偏转,更不可能使它反弹。所以α粒子的散射实验结果否定了汤姆孙的原子模型。
(4)原子的核式结构模型: (见上面3)
【典型例题】
一、α粒子散射实验
【例1】卢瑟福原子核式结构理论的主要内容有( )
A.原子的中心有个核,叫原子核
B.原子的正电荷均匀分布在整个原子中
C.原子的全部正电荷与几乎全部质量都集中在原子核里
D.带负电的电子在核外绕着核旋转
【例2】.下列关于卢瑟福α粒子散射实验结果的叙述正确的是( )
A.全部α粒子都穿过金箔未发生偏转
B.绝大多数α粒子穿过金箔未发生偏转,少数发生较大偏转,极少数被弹回
C.绝大多数α粒子发生很大偏转,只有少数穿过金箔
D.所有α粒子都发生较大偏转
二、 原子核的电荷与尺度
【例3】下列对原子结构的认识,错误的是( )
A.原子中绝大部分是空的,原子核很小
B.电子在核外绕核旋转,向心力为库仑力
C.原子的全部正电荷都集中在原子核里
D.原子核的直径大约为10-10 m
【例4】.α粒子散射实验中,不考虑电子和α粒子的碰撞影响,是因为( )
A.α粒子与电子根本无相互作用
B.α粒子受电子作用的合力为零,是因为电子是均匀分布的
C.α粒子和电子碰撞损失能量极少,可忽略不计
D.电子很小,α粒子碰撞不到电子
三、卢瑟福的核式结构模型对α粒子散射分析
【例5】卢瑟福对α粒子散射实验的解释是( )
A.使α粒子产生偏转的力主要是原子中电子对α粒子的作用力
B.使α粒子产生偏转的力是库仑力
C.原子核很小,α粒子接近它的机会很小,所以绝大多数的α粒子仍沿原来的方向前进
D.能产生大角度偏转的α粒子是穿过原子时离原子核近的α粒子
【课后练习】
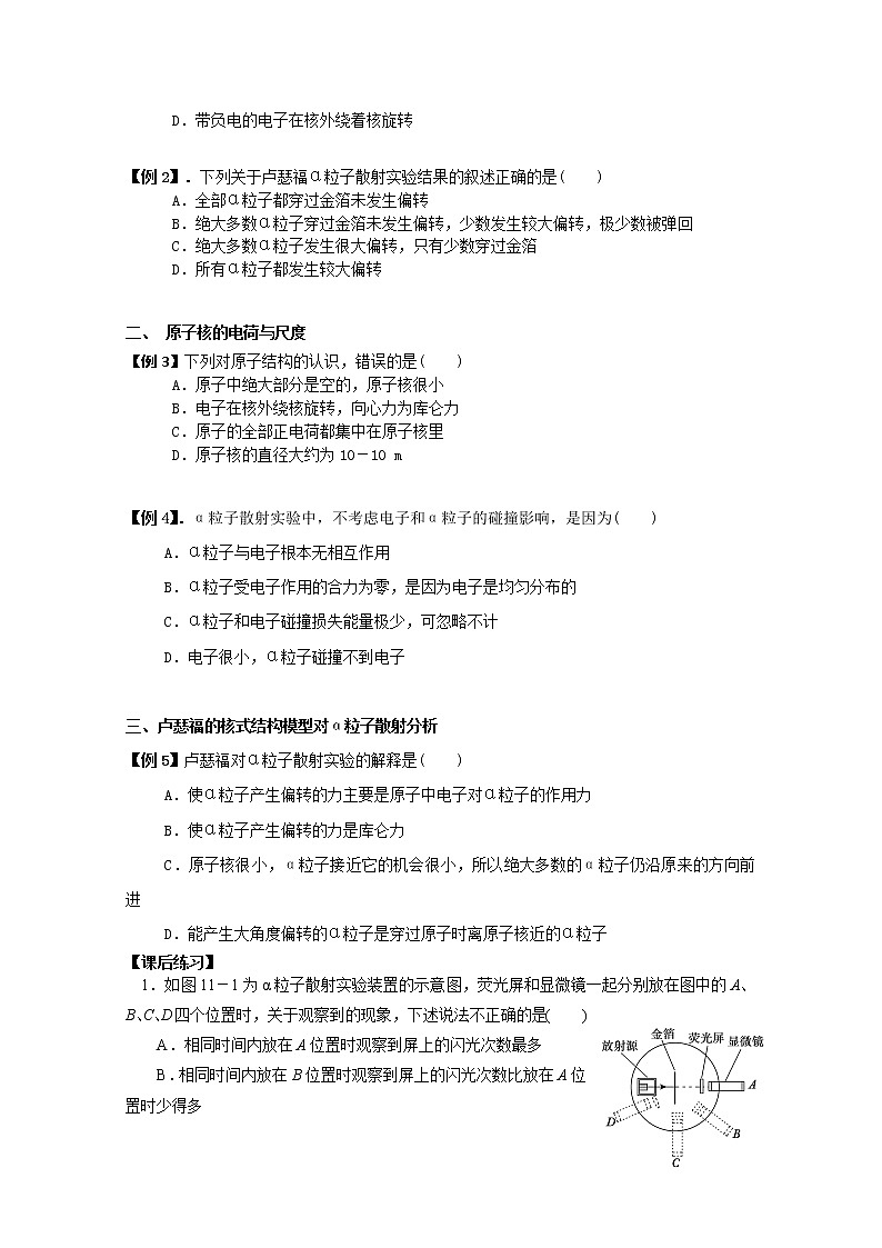
1.如图11-1为α粒子散射实验装置的示意图,荧光屏和显微镜一起分别放在图中的A、B、C、D四个位置时,关于观察到的现象,下述说法不正确的是( )
A.相同时间内放在A位置时观察到屏上的闪光次数最多
B.相同时间内放在B位置时观察到屏上的闪光次数比放在A位置时少得多
C.放在C、D位置时屏上观察不到闪光
D.放在D位置时屏上仍能观察到一些闪光,但次数极少
2.关于α粒子散射实验,下列说法正确的是( )
A.该实验在真空环境中进行
B.带有荧光屏的显微镜可以在水平面内的不同方向上移动
C.荧光屏上的闪光是散射的α粒子打在荧光屏上形成的
D.荧光屏只有正对α粒子源发出的射线方向上才有闪光
3.卢瑟福的α粒子散射实验的结果显示了下列哪些情况( )
A.原子内存在电子
B.原子的大小为10-10 m
C.原子的正电荷均匀分布在它的全部体积上
D.原子的正电荷和几乎全部质量都集中在原子核里
4.在α粒子的散射实验中,使少数α粒子发生大角度偏转的作用力是原子核对α粒子的( )
A.万有引力 B.库仑力
C.磁场力 D.核力
5.α粒子散射实验中,不考虑电子和α粒子的碰撞影响,这是因为( )
A.α粒子与电子根本无相互作用
B.α粒子受电子作用的合力为零,是因为电子是均匀分布的
C.α粒子和电子碰撞损失能量极少,可忽略不计
D.电子很小,α粒子碰撞不到电子
6.在α粒子散射实验中,当在α粒子最接近原子核时,关于描述α粒子的有关物理量情况正确的是( )
A.动能最小
B.势能最小
C.α粒子与金原子核组成的系统能量最小
D.α粒子所受金原子核的斥力最大
7.在α粒子穿过金箔发生大角度偏转的过程中,下列说法正确的是( )
A.α粒子先受到原子核的斥力作用,后受到原子核的引力作用
B.α粒子一直受到原子核的斥力作用
C.α粒子先受到原子核的引力作用,后受到原子核的斥力作用
D.α粒子一直受到库仑斥力,速度一直减小
8.关于原子的核式结构模型,下列说法正确的是( )
A.原子中绝大部分是“空”的,原子核很小
B.电子在核外绕核旋转的向心力是原子核对它的库仑力
C.原子的全部电荷和质量都集中在原子核里
D.原子核的直径的数量级是10-10 m
9.用α粒子撞击金原子核发生散射,图11-2中关于α粒子的运动轨迹正确的是( )
A.a
B.b
C.c
D.d
10.如图11-3所示为α粒子散射实验中α粒子穿过某一金属原子核附近时的示意图,A、B、C三点分别位于两个等势面上,则以下说法正确的是( )
A.α粒子在A处的速度比在B处的速度小
B.α粒子在B处的速度最大
C.α粒子在A、C处的速度大小相等
D.α粒子在B处速度比在C处速度小
例题答案:
1. 【答案】A、C、D
【解析】卢瑟福原子核式结构理论的主要内容是:在原子的中心有一个很小的核,叫做原子核,原子的全部正电荷和几乎全部质量都集中在原子核里,带负电的电子在核外空间里绕着核旋转,由此可见B选项错,A、C、D选项正确。
2. 解析:对实验结果来看,只有B说法是与实验现象相吻合的。
答案:B
3. 【答案】D
【解析】卢瑟福α粒子散射实验的结果否定了关于原子结构的汤姆孙模型,卢瑟福提出了关于原子的核式结构学说,并估算出原子核直径的数量级为10-15 m,而原子直径的数量级为10-10 m,是原子核直径的十万倍,所以原子内部是十分“空旷”的,核外带负电的电子由于受到带正电的原子核的库仑引力而绕核旋转。所以本题应选D。
4. 解析:α粒子与电子之间存在着相互作用力,这个作用力是库仑引力,但由于电子质量很小,只有α粒子质量的1/7 300,碰撞时对α粒子的运动影响极小,几乎不改变运动方向,就像一颗子弹撞上一粒尘埃一样,故正确答案为C。
答案:C
5. 【答案】B、C、D
【解析】原子核带正电与α粒子间存在库仑力,当α粒子靠近原子核时受库仑力而偏转,故B对,A错;由于原子核非常小,绝大多数粒子经过时离核较远因而运动方向几乎不变,只有离核很近的α粒子受到的库仑力较大,方向改变较多,故C、D对。
课后练习答案:
1. 解析:根据α粒子散射实验的现象,绝大多数α粒子穿过金箔后,基本上沿原方向前进,因此在A位置观察到闪光次数最多,故A正确,少数α粒子发生大角度偏转,因此从A到D观察到的闪光会逐渐减小,因此B、D正确,C错。
答案:C
2. 解析:由α粒子散射实验装置及其作用,可选A、B、C;对于C项,考虑到有少数的α粒子因为靠近金原子核,受到斥力而改变了运动方向,故D错。
答案:A、B、C
3. 解析:根据α粒子散射实验现象,绝大多数α粒子穿过金箔后沿原来方向前进,少数发生较大的偏转,极少数偏转角几乎到180°,可知A、C不正确,而实验结果不能判定原子的大小为10-10 m,只有D项才是上述实验结果,故答案选D。
答案:D
4. 解析:在α 粒子散射实验中,粒子间的主要作用力是库仑力。
答案:B
5. 解析:α粒子与电子之间存在着相互作用力,这个作用力是库仑引力,但由于电子质量很小,碰撞时电子对α粒子的运动影响极小,几乎不改变其运动方向,故C正确。
答案:C
6. 解析:α粒子和金原子核都带正电,库仑力表现为斥力,两者距离减小时,库仑力做负功,故α粒子动能减小,电势能增加;系统的能量守恒,由库仑定律可知随着距离的减小,库仑斥力逐渐增大。
答案:A、D
7. 解析:α粒子被金原子核散射的过程一直受到原子核对α粒子的库仑斥力作用,靠近过程库仑斥力做负功,α粒子动能减小,电势能增大;远离过程库仑斥力做正功,α粒子动能增大,电势能减小。所以散射过程中α粒子一直受到库仑斥力作用,α粒子的速度先减小后增大,即正确选项为B。
答案:B
8. 解析:因为原子的全部正电荷和几乎全部质量都集中在原子核内,而原子核又很小,所以原子内绝大部分区域是“空”的,A正确,C错误;电子绕原子核的圆周运动是原子核与电子间的库仑引力提供向心力,B正确;原子核直径的数量级是10-15 m,原子直径的数量级是10-10 m,D错误。
答案:A、B
9. 解析:α粒子受金原子核的排斥力,方向沿两者的连线方向,运动轨迹弯向受力方向的一侧,A、B均错误;离原子核越近,α粒子受到的斥力越大,偏转越大,C、D正确。
答案:C、D
10.CD
人教版 (新课标)选修32 科学的转折:光的粒子性精练: 这是一份人教版 (新课标)选修32 科学的转折:光的粒子性精练,共7页。试卷主要包含了2光的粒子性, 爱因斯坦的光电效应方程,20 eV,对此理解正确的是,21 eV,用波长为2, 【答案】原来光子的频率大, 解析等内容,欢迎下载使用。
高中物理人教版 (新课标)选修35 核力与结合能课后复习题: 这是一份高中物理人教版 (新课标)选修35 核力与结合能课后复习题,共8页。试卷主要包含了5核力与结合能, 【答案】C,解析,016 0+1, 【答案】5等内容,欢迎下载使用。
物理选修31 原子核的组成测试题: 这是一份物理选修31 原子核的组成测试题,共7页。试卷主要包含了1原子核的组成,8 ), 解析等内容,欢迎下载使用。

