

高中8 激光教案设计
展开(一)知识目标
1.了解激光和自然光的区别.
2.通过阅读,收集整理相关资料,认识激光的特点和应用.
(二)能力目标
1.通过课外阅读,收集整理有关激光应用的资料,培养加工处理信息的能力.
2.通过对激光的特点及应用的学习,培养应用物理知识解决实际问题的能力.
(三)德育目标
通过对激光应用的学习,使学生感受到科学知识的无究力量,培养热爱科学的品质.
【教学重点】激光与自然光的区别以及激光特点和应用.
【教学难点】激光与自然光的区别.
【教学方法】
1.通过对自然光的分析,提出激光的相干性.
2.通过学生课前阅读,初步了解激光的特点及广泛应用.
3.通过收集激光方面的材料,讨论交流,进一步掌握激光的特点及应用知识.
4.通过观看录像,进一步加深对激光知识的了解.
【教学用具】激光手电筒、投影仪、三段有关激光的录像材料.
【教学过程】
一、引入新课
[师]课前大家已经阅读了课文,了解了激光是自然界没有的光,首先我们来看看它与自然光有什么不同.
二、新课教学
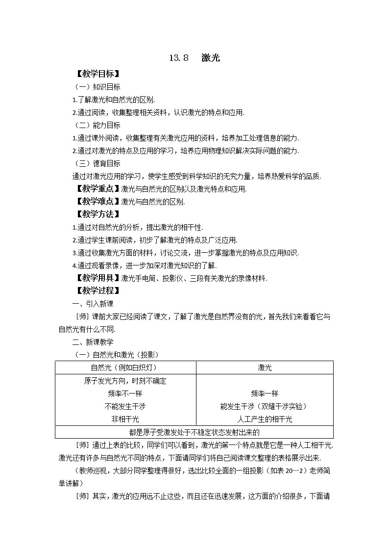
(一)自然光和激光(投影)
[师]通过上表的比较,同学们可以看到,激光的第一个特点就是它是一种人工相干光.激光还有许多与自然光不同的特点,下面请同学们将自己阅读课文整理的表格展示出来.
(教师巡视,大部分同学整理得很好,选出比较全面的一组投影(如表20—2)老师简单讲解)
[师]其实,激光的应用远不止这些,而且还在迅速发展,这方面的介绍很多,下面请大家根据课前收集的材料,开展课堂交流.
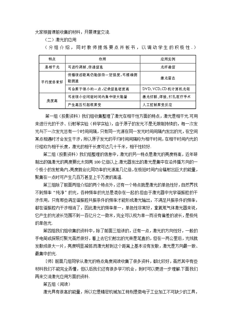
(二)激光的应用
(分组介绍,同时教师提炼要点并板书,以调动学生的积极性.)
第一组(投影资料)我们组收集整理了激光在相干性方面的特点,激光是相干光.可用来进行光的干涉、衍射等实验(科学实验),由于原子的发光不是无限制持续的,每一次发光与下一次发光总有一个时间间隔,只有同一光源在同一发光时间间隔内发出的光,在空间某点相遇时才会发生干涉,所以原子发光的平均时间间隔称为相干时间,在相干时间内光的行程称为相干长度,激光的相干长度可达几十千米,相干性较好.
第二组(投影资料)我们组整理的信息中,激光的另一特点是激光的亮度特高,近年研制出的强激光的亮度要比太阳亮100亿倍以上.激光器发出的激光是集中在沿传播方向的一个极小的发射角内,亮度就会比同功率的光源高几亿倍,在极短时间内会辐射出巨大的能量,聚集在一点时可产生几百万甚至上千万度的高温.
第三组除了前面两组介绍的两个特点外,还有一个特点就是激光的单色性好,自然界找不到频率“纯净”的光,各种频率的光总是混杂在一起的.但由于激光器中光学谐振腔的干涉作用,只有那些满足谐振腔共振条件的频率才能形成激光输出,不满足共振条件的频率,都在谐振腔内干涉相消了,因此激光的频率单一,单色性非常好,拿氦氖气体激光器来说,它产生的光波长范围不到一百亿分之一微米,完全可以视为单一而没有偏差的波长,是极纯的单色光.
第四组我们组收集的资料中,除了前面三组讲的,还有一点,激光的方向性好,一般的手电筒或探照灯聚光虽然很好,看上去它们射出的光束是笔直的,但在一两公里后,光线就发散成很大一片,亮度明显减弱.而激光射到这个距离上基本没有发散,激光是方向最一致、最集中的光.
[师]前面几组同学从激光的特点角度阅读收集了很多资料,都比较好,虽然其中有些材料我们不能完全弄懂,但以后我们还有很多学习机会,到时可以更进一步理解.下面我们再来交流激光应用方面的资料.
第五组(阅读)
激光具有很高的能量,所以它是精密机械加工特别是微电子工业加工不可缺少的工具,用激光对金属打孔、切割、焊接、淬火,激光代替机械刀具和刻刀直接加工大型和微型元件,具有普通机械加工不可比拟的特点.利用它可以在坚硬的材料上打直径0.1 mm到几微米的小孔.激光钻孔不受加工材料的硬度和脆性的限制,而且钻孔速度异常快,可以几千分之一秒甚至几百万分之一秒内钻出表面十分整齐光洁的小孔,激光快速自动成型技术,可以控制激光束将材料逐层“烧结”而形成实体零件或模具、模型.它可快速制成精密复杂或不规则图案的机械零件.我国已经研制成功激光迅速自动成型机,标志着我国已经掌握了这项新技术,并迅速进入国产化、商品化阶段.
第六组(阅读)
激光在农业生产上也有广泛应用,用激光照射农作物种子,可诱发遗传变异,缩短种子发芽时间,育出的秧苗生长比较快,长势好,粗壮且均匀整齐,改善了农作物生长性能,提高产量.把激光技术引入果树裁培,能改良水果品质,提高水果产量.用激光照射牲畜家禽鱼类,能促进生长发育等.
激光在临床医学上的应用相当广泛,“激光刀”能有效地局部加热凝固血管,出血少.而且“刀”不与组织接触,不用消毒,激光刀很锋利,切割软组织和硬组织都一样快捷,还可应用激光对穴位照射,给穴位输入能量,无痛、灭菌、快速、安全.
第七组(阅读)
激光在信息产业领域有着重要应用.在光纤通信中,激光作为信息高速传输的载体作通信载波.它还是信息高速处理的载体,光学计算机有着普通计算机无法比拟的优点,这种计算机运算速度高,传输信息量大,激光应用在信息存储领域,使大容量、高密度信息存储成为可能,像课本上介绍的DVD实际上是一种存储数据的磁性媒体,它可以双层双面使用,运行时间高达484 min,储存量是VCD的几十倍甚至数十倍,可多达17GB.
第八组(阅读)
目前,激光已成为重要的战略武器,在国防军事领域有着广泛的应用,例如激光测距、激光雷达、激光制导、激光模拟等技术的应用.激光武器包括激光致盲武器、激光干扰武器、激光防空武器等,这些武器对现代战争产生了深远影响.激光制导炸弹能快速准确无误地击中目标.
用激光点燃核燃料是目前各国科学家竞相研究的重大课题,预计在2010年左右能够用激光实现核聚变,能源危机问题有望得到根本解决.
[师]同学们课前做了很多准备,阅读了大量相关资料,一定很有收获.我也给大家收集了部分与激光相关的录像资料,请大家看一看.
(师生共同观看录像)
三、小结
四、布置作业
练习四、1
(三)交流总结(根据学生表述,提炼板书内容)
自然光(例如白炽灯)
激光
原子发光方向,时刻不确定
频率不一样
不能发生干涉
非相干光
频率一样
能发生干涉(双缝干涉实验)
人工产生的相干光
都是原子受激发处于不稳定状态发射出来的
人教版 (新课标)选修35 电磁波谱教学设计: 这是一份人教版 (新课标)选修35 电磁波谱教学设计,共3页。教案主要包含了教学目标,教学重点,教学难点,教学方法,教学用具,教学过程等内容,欢迎下载使用。
人教版 (新课标)选修32 电磁振荡教案及反思: 这是一份人教版 (新课标)选修32 电磁振荡教案及反思,共5页。教案主要包含了教学目标,教学重点,教学难点,教学方法,教学用具,教学过程等内容,欢迎下载使用。
高中物理人教版 (新课标)选修35 光的衍射教学设计及反思: 这是一份高中物理人教版 (新课标)选修35 光的衍射教学设计及反思,共8页。教案主要包含了教学目标,教学重点,教学难点,教学方法,教学用具,教学过程等内容,欢迎下载使用。