人教版 (新课标)选修31 波的形成和传播教学设计及反思
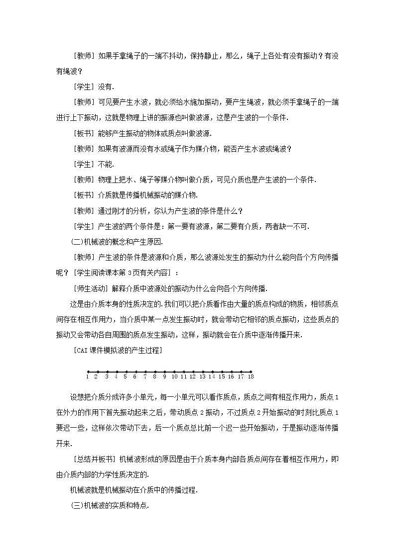
展开波的形成和传播教学目标:1.通过演示实验,让学生认识机械波及其形成条件.2.通过分析讨论理解机械波的概念,实质和特点,以及与机械振动的关系.3.通过比较对机械波进行分类.教学重点:机械波的形成、特点和分类.教学难点:1.对机械波在传播过程中,介质质点在各自平衡位置的振动情况和振动在介质中传播形成波的理解.2.关于机械振动与横波的关系和区别.教学方法:讲解归纳法、实验分析法教学用具:柔软的长绳一根(大约2米长);绳波和纵波挂图、螺旋弹簧纵波演示器,CAI课件(横波的形成和传播;横波和纵波的比较)教学过程一、复习引入[教师]什么是机械振动和简谐运动?[学生]物体在平衡位置的往复运动,叫机械振动.物体在跟位移大小成正比,并且总是指向平衡位置的力的作用下的振动,叫简谐运动.[教师]向平静的水中投入一块小石子会看到什么现象?[学生]会看到以石子落入水中位置为中心,产生的波浪远离中心向四周传播,直到很远.[演示]绳子的一端固定,手拉另一端水平拉直,上下抖动,观察现象.[学生]看到了一列凸凹相间的波形向绳子的另一端传去.[教师]刚才我们提到的水面上波浪的传播与绳子中产生的波形就是机械波,这就是我们本节课要学习的内容.二、新课教学(一)波的形成条件[教师]平静的水中如果不投石子,同时也不给水施加任何振动,水面上会不会形成水波?[学生]不会.[教师]如果手拿绳子的一端不抖动,保持静止,那么,绳子上各处有没有振动?有没有绳波?[学生]没有.[教师]可见要产生水波,就必须给水施加振动,要产生绳波,就必须手拿绳子的一端进行上下振动,这就是物理上讲的振源也叫做波源,这是产生波的一个条件.[板书]能够产生振动的物体或质点叫做波源.[教师]如果有波源而没有水或绳子作为媒介物,能否产生水波或绳波?[学生]不能.[教师]物理上把水、绳子等媒介物叫做介质,可见介质也是产生波的一个条件.[板书]介质就是传播机械振动的媒介物.[教师]通过刚才的分析,你认为产生波的条件是什么?[学生]产生波的两个条件是:第一要有波源,第二要有介质,两者缺一不可.(二)机械波的概念和产生原因.[教师]产生波的条件是波源和介质,那么波源处发生的振动为什么能向各个方向传播呢?[学生阅读课本第3页有关内容]:[师生活动]解释介质中波源处的振动为什么会向各个方向传播.这是由介质本身的性质决定的.我们可以把介质看作由大量的质点构成的物质,相邻质点间存在相互作用力,当介质中某一点发生振动时,就会带动它相邻的质点振动,这些质点的振动又会带动各自周围的质点发生振动,这样,振动就会在介质中逐渐传播开来.[CAI课件模拟波的产生过程]设想把介质分成许多小单元,每一小单元可以看作质点,质点之间有相互作用力,质点1在外力的作用下首先振动起来之后,带动质点2振动,不过质点2开始振动的时刻比质点1要迟一些,这样依次带动下去,后一个质点总比前一个迟一些开始振动,于是振动逐渐传播开来.[总结并板书]机械波形成的原因是由于介质本身内部各质点间存在着相互作用力,即由介质内部的力学性质决定的.机械波就是机械振动在介质中的传播过程.(三)机械波的实质和特点.[教师]漂浮在水面上的树叶随着水的上下波动会不会向外迁移?[学生]有二种回答,会或不会.[多媒体放映录像带]漂浮在水面上的树叶随着水的上下波动而上下波动,它不会随水波的上下波动而向外迁移.[演示一]在一条绳子上的任意一点系上一圈红布或者用红墨水涂上一圈,以使学生能明显观察到红色标志.手拿绳子一端上下抖动,提示学生观察有红色标志的点如何运动?会不会向绳的另一端移动?[学生叙述观察到的现象]看到有红色标志的点只是在其平衡位置附近做上下振动,并没有向绳的另一端移动.[演示二]有一条绳子上不同的点(最好等距离)标记上4到5个红色点,手拿绳子一端上下振动,提示学生观察红色点振动的先后顺序如何?[学生]看到越靠近振动的手一端的红色点先振动接着是下一个,最后是最远的红色点.[总结并板书]机械波的特点:a:介质中各质点只在各自平衡位置附近做机械振动,并不沿波的方向发生迁移.b:沿波的传播方向,介质中各质点依次开始振动,距离波源愈近,愈先开始振动.[教师]根据机械波的概念和传播特点:既然沿波的传播方向各个质点在其平衡位置附近依次振动,又不迁移,那么机械波传播的是什么呢?[学生讨论]得到机械波传播的是机械振动的形式.[教师]前面我们知道,机械振动是具有能量的,那么机械波是不是也把波源的能量通过介质的质点的机械振动依次传播出去?[学生]是.[总结并板书]机械波的实质是:a:传播振动的一种形式.b:传递能量的一种方式,即依靠介质中各个质点间的相互作用力而使各相邻质点依次做机械振动来传递波源的能量.(四)机械波的分类:[演示一]抖动绳子的一端,在绳子中形成的波.[演示二]用螺旋弹簧波演示器进行演示:先让金属球沿着弹簧的方向左右振动,观察现象.[学生]看到弹簧上各部分发生周期性的压缩与拉伸,一会儿变密,一会儿变疏,疏密不均的状态在弹簧上自左向右传播.[教师]弹簧波也是一种机械波,它是一种疏密相间的波,波源是振动的金属球,介质是弹簧.[CAI课件模拟绳波与弹簧波的产生和传播]提示学生观察介质中各质点的振动方向与波的传播方向之间的关系.[学生]绳子中形成的波:质点的振动方向与波的传播方向互相垂直.弹簧中产生的波:质点的振动方向与波的传播方向在同一直线上.[总结并板书]机械波的分类1.横波:质点的振动方向与波的传播方向垂直的波,其中凸起部分的最高点叫波峰,凹下部分的最低点 叫波谷.2.纵波:质点的振动方向与波的传播方向在同一直线上的波;其中质点分布较稀的部分叫疏部,质点分布较密的部分叫密部.(五)课堂讨论1.机械波能离开介质向外传播吗?2.日常生活中,发现球掉入池塘中,能否通过往池塘丢入石块,借助石块激起的水波把球冲到岸边呢?参考解答:1.不能,机械波必须依靠介质才能传播,如果没有介质,相邻质点间的相互作用就不能发生,前一个质点就不能带动后一质点振动,振动形式就无法传播出去.2.不能.向水中投入石块,水面受到石块的撞击开始振动,形成水波向四周传去,这是表面现象,实际上水波向四周传播水只是上下振动而并不向外迁移,所以球也仅仅是上下振动而不会向岸边移动.三、小结本节课我们主要学习了:1.波是自然界一种常见的运动,知道了产生机械波的条件是波源和介质.2.机械波和机械振动是有区别的机械振动在介质中的传播,形成机械波,有机械波一定有机械振动,有机械振动不一定有机械波.3.机械波形成时,介质中的质点只在各自的平衡位置附近振动,并不随波逐流.4.机械波分为横波和纵波,横波和纵波可以同时存在,例如地震波,既有横波,又有纵波.四、作业:1.课本P7练习一③ 2.预习第二节五、板书设计机 械 波概念——机械振动在介质中的传播产生条件——①波源,②介质分类——①横波,②纵波 ①介质中的质点在各自的平衡位置附近振动,并不随波的传播而迁移.②各质点在振动时有时间上的先后.③机械波传播的是振动的形式和能量.特点
人教版 (新课标)选修31 波的形成和传播教案: 这是一份人教版 (新课标)选修31 波的形成和传播教案,共3页。教案主要包含了教学目标,重点难点,教学方法,教学用具,教学过程,课件演示,课内练习,课外作业等内容,欢迎下载使用。
高中物理人教版 (新课标)选修31 波的形成和传播教案及反思: 这是一份高中物理人教版 (新课标)选修31 波的形成和传播教案及反思,共3页。教案主要包含了教学目标,重点难点,教学方法,教学用具,教学过程,课件演示,课内练习,课外作业等内容,欢迎下载使用。
高中物理人教版 (新课标)选修31 波的形成和传播教案: 这是一份高中物理人教版 (新课标)选修31 波的形成和传播教案,共1页。教案主要包含了试题答案等内容,欢迎下载使用。

