2021学年1 传感器及其工作原理学案
展开
这是一份2021学年1 传感器及其工作原理学案
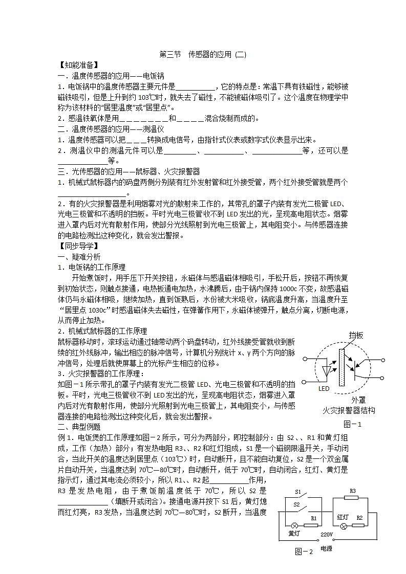
第三节 传感器的应用 (二)【知能准备】一.温度传感器的应用——电饭锅1.电饭锅中的温度传感器主要元件是___________,它的特点是:常温下具有铁磁性,能够被磁铁吸引,但是上升到约103℃时,就失去了磁性,不能被磁体吸引了。这个温度在物理学中称为该材料的“居里温度”或“居里点”。2.感温铁氧体是用_______和____混合烧制而成的。二.温度传感器的应用——测温仪1.温度传感器可以把___转换成电信号,由指针式仪表或数字式仪表显示出来。2.测温仪中的测温元件可以是_________、___________、______________等,还可以是______________等。三.光传感器的应用——鼠标器、火灾报警器1.机械式鼠标器内的码盘两侧分别装有红外发射管和红外接受管,两个红外接受管就是两个___________________。2.有的火灾报警器是利用烟雾对光的散射来工作的,其带孔的罩子内装有发光二极管LED、光电三极管和不透明的挡板。平时光电三极管收不到LED发出的光,呈现高电阻状态。烟雾进入罩内后对光有散射作用,使部分光线照射到光电三极管上,其电阻变小。与传感器连接的电路检测出这种变化,就会发出警报。【同步导学】一、疑难分析1.电饭锅的工作原理 开始煮饭时,用手压下开关按钮,永磁体与感温磁体相吸引,手松开后,按钮不再恢复到初始状态,则触点接通,电热板通电加热,水沸腾后,由于锅内保持1000c不变,故感温磁体仍与永磁体相吸,继续加热,直到饭熟后,水份被大米吸收,锅底温度升高,当温度升至“居里点1030c”时感温磁体失去磁性,在弹簧作用下,永磁体被弹开,触点分离,切断电源,从而停止加热。火灾报警器结构造外罩挡板LED图-12.机械式鼠标器的工作原理鼠标器移动时,滚球运动通过轴带动两个码盘转动,红外线接受管就收到断续的红外线脉冲,输出相应的脉冲信号,计算机分别统计x、y两个方向的脉冲信号,处理后就使屏幕上的光标产生相应的位移。3.火灾报警器的工作原理:如图-1所示带孔的罩子内装有发光二极管LED、光电三极管和不透明的挡板。平时,光电三极管收不到LED发出的光,呈现高电阻状态,烟雾进入罩内后对光有散射作用,使部分光照射到光电三极管上,其电阻变小,与传感器连接的电路检测出这种变化后,就会发出警报。二、典型例题图-2例1.电饭煲的工作原理如图-2所示,可分为两部分,即控制部分:由 S2、、R1和黄灯组成,工作(加热)部分;有发热电阻R3、、R2和红灯组成,S1是一个磁钢限温开关,手动闭合,当此开关的温度达到居里点(103℃)时,自动断开,且不能自动复位,S2是一个双金属片自动开关,当温度达到70℃—80℃时,自动断开,低于70℃时,自动闭合,红灯、黄灯是指示灯,通过其电流必须较小,所以R1、、R2起___________作用,R3是发热电阻,由于煮饭前温度低于70℃,所以S2是______________(填断开或闭合)。接通电源并按下S1后,黄灯熄而红灯亮,R3发热,当温度达到70℃—80℃时,S2断开,当温度达到103℃时饭熟,S1断开,,当温度降到70℃以下时,S2闭合,电饭煲处于保温状态,由以上描述可知R2,R3(填﹤或﹦或﹥),若用电饭煲烧水时,直到水被烧干S1才会断开,试解释此现象。解析:R1、、R2起的作用是限流,防止指示灯因电流过大而烧毁,S2是自动控温开关,当温度低于70℃时自动闭合,当温度高于70℃—80℃时又自动断开,使电饭煲处于保温状态,由于R3的功率较大,因此R2﹥R3,由于开关S1必须当温度达到103℃时才自动断开,而水的沸点只有100℃,所以用电饭煲烧水时,直到水被烧干后S1才会断开图-3例2.如图-3所示为一实验小车中利用光电脉冲测量车速和行程的装置示意图,A为光源,B为光电接受器,A、B均固定在车身上,C为小车的车轮,D为与C同轴相连的齿轮。车轮转动时,A发出的光束通过旋转齿轮上齿的间隙后变成脉冲光信号,被B接受并转换成电信号,由电子电路记录和显示。若实验显示单位时间内的脉冲数为n,累计脉冲数为N,则要测出小车的速度和行程还必须测量的物理数据是___________________;小车的速度表达式为V=________________;行程的表达式为S=_________________。 解析:小车的速度等于车轮的周长与单位时内车轮转动圈数的乘积,设车轮的半径为R,单位时间内车轮转动圈数为K,则有V=2πRK。若齿轮的齿数为P,则齿轮转一圈电子电路显示的脉冲数为P,已知单位时间内的脉冲数为n,所以单位时间内齿轮转动圈数为n∕p。由于齿轮与车轮同轴相连,他们在单位时间内转动圈数相等,即k=n∕p由以上可得V=2πR∕p。同理,设车轮转动的累计圈数为k,则有S=2πRK,且k=N∕p所以S=2πRN∕p。可见,要测出小车的速度和行程,除单位时间内的脉冲数n和累计脉冲数N外,还必须测出车轮半径R和齿轮的齿数同步检测1.测温仪使用的是 ( )A.光传感器 B.红外线传感器 C.温度传感器 D.超声波传感器2.下列器件是应用光传感器的是 ( )A.鼠标器 B.火灾报警器 C.测温仪 D.电子称3.鼠标器使用的是 ( )A.压力传感器 B.温度传感器C.光传感器 D.红外线传感器4.关于电饭锅的说法正确的是 ( )A.电饭锅中的温度传感器其主要元件是氧化铁B.铁氧体在常温下具有铁磁性,温度很高时失去铁磁性C.用电饭锅烧水,水开时能自动断电D.用电饭锅煮饭时,若温控开关自动断电后,它不能自动复位5.应用温度传感器可以远距离读取温度的数值,这是把___________转变为_________的一大优点。综合评价1.有一电学元件,温度升高时电阻增大,则这种元件可能是 (  )A.金属导体      B.绝缘体C.半导体       D.超导体第2题2.如图所示的电路中,电源两端的电压恒定,L为小灯泡,R为光敏电阻,LED为发光二极管(电流越大,发出的光越强),且R与LED相距不变,下列说法正确的是( )A.当滑动触头P向左移动时,L消耗的功率增大B.当滑动触头P向左移动时,L消耗的功率减小 第3题C.当滑动触头P向右移动时,L消耗的功率可能不变D.无论怎样移动触头P,L消耗的功率都不变3.如图所示,R1、、R2为定值电阻,L为小灯泡,R3为光敏电阻,当照射光强度增大时( )A.电压表的示数减小 B.R2中的电流强度减小C.小灯泡的功率增大 D.电路的路端电压升高 4.下面元件不属于温度传感器的是( )A.电熨斗 B.电饭锅 C.测温仪 D.鼠标器5.用遥控器调换电视频道的过程,实际上就是传感器把光信号转化成电信号的过程,下列属于这类传感器的是( )A.红外报警装置B.走廊照明灯的声控装置C.自动洗衣机中的压力传感装置D.电饭煲中控制加热和保温的温控器6.火灾报警器使用的是( )第7题A.光传感器 B.温度传感器 C.红外线传感器 D.超声波传感器7.将万用表的选择开关置于欧姆档,再将电表的两支表笔分别与光敏电阻Rg的两端相连,这时表针恰好指在刻度盘的中央,若用不透光的黑纸将Rg包裹起来,表针将向___________(填 “左”或“右”)转动,若用手电筒光照射Rg,表针将向_________(填“左”或“右”)转动。 8.请用仪器:热敏电阻,学生电源,继电器,滑动变阻器,开关,导线等设计一个由温度控制小灯泡发亮的电路。 9.如图所示是电饭煲的电路图,S1是一个控温开关,手动闭合后,当此开关温度达到居里点(103℃)时,会自动断开。S2是一个自动控温开关,当温度低于70℃时会自动闭合;温度高于80℃时,会自动断开。红灯是加热时的指示灯,黄灯是保温时的指示灯。分流电阻R1=R2=500Ω,计算加热电阻丝R3=50Ω,两灯电阻不计。(1)分析电饭煲的工作原理。(2)计算加热和保温两种状态下,电饭煲消耗的电功率之比。第9题R1R2R3S1S2(3)简要回答,如果不闭合开关S1,能将饭煮熟吗?10.如图所示甲为在温度为10℃左右的环境中工作的自动恒温箱简图,箱内电阻R1=20kΩ,R2=10kΩ,R3=40 kΩ,R1为热敏电阻,它的电阻随温度变化的图线如图乙所示。当a、b端电压Uab﹤0时,电压鉴别器会令开关S接通,恒温箱内的电热丝发热,使箱内温度提高;当Uab﹥0时,电压鉴别器使S断开,停止加热,恒温箱内的温度恒定在___________℃。第10题R1R2R3Rt甲乙 参考答案知能准备:一、1.感温铁氧体,2.氧化锰、氧化锌和氧化铁二、1.温度,2.热敏电阻、金属热电阻、热电偶,三、1.光传感器【同步检测】1、C 2、AB 3、C 4、BD 5、非电学量 电学量【综合评价】1、A 2、A 3、BC 4、D 5、A 6、AB 7、左 右 8、设计图如图,闭合S1后,有电流通过继电器,但R1较大,继电器产生的磁场较弱,当R1的温度升高,电阻减小,继电器产生的磁场显著增大, S2被吸下来,小灯泡发光,温度降低,磁性减弱,S2弹开,小灯泡熄灭,从而达到由温度控制灯炮的亮和灭。R1 9、(1)见例1 (2)加热时电饭煲消耗的电功率U2/R并,保温时电饭煲消耗的电功率为 U2/(R1﹢R并),R并=R2R3/(R2﹢R3)=500×50/(500﹢50)=500/11Ω从而有p1/p2=(R1﹢R并)/R并=(500﹢500/11)÷(500/11)=12/1(3)如果不闭合开关S1,开始S2总是闭合的,R1被短路,功率为P1,当温度上升到80℃时,自动断开,功率降为P2,温度降低到70℃ ,S2自动闭合。温度只能在70℃—80℃之间变化,不能把水烧开,不能煮熟饭。 10、35℃ 解析:设电路路端电压为U,当Uab=0时,有UR1/(R1﹢R2)=UR3/(R3﹢Rt) 解得Rt=20kΩ 由图乙可知,当Rt=20kΩ时,t=35℃同步检测:1.可以用型号为74LS14的非门集成电路,发光二极管和限流电阻来组成一个逻辑电平检测器,电路如图所示。使用时,将检测器的输入端A接到被测点。第1题请分析:当被测点为高电平时,LED是否发光?低电平时呢?说出道理。2.随着人们生活质量的提高,自动干手机已进入家庭洗手间,当人将湿手靠近干手机时,机内的传感器便驱动电热器加热,于是有热空气从机内喷出,将湿手烘干,手靠近干手机能使传感器工作,这是因为( )A.改变了湿度 B.改变了温度 C.改变了磁场 D.改变了电容综合评价:1.大多楼道灯具有这样的功能:天黑时,出现声音它就开启,而在白天,即使有声音它也没有反应。控制电路中接入了哪几种传感器?这几种传感器来的信号,应通过哪几种门电路后,再进入执行电路?2.当前大量使用的磁敏器件是霍尔元件与集成电路制在一起的磁传感器,它有以下两种。(1)一种是“线性”的。它是将霍尔元件和放大器集成在一个芯片内,其输出的电压与感受到的磁感应强度成正比地连续变化。请你提出一种方案,利用它来测量电流的大小。(2)另一种叫做“开关型”的,当磁场到一定程度时它才会输出高电平,而在磁场弱到一定程度时输出低电平(或者相反),也就是说,它只能在高、低电平之间跃变。请你提出一种方案,利用它来测量物体的转速。3.要使例题1中路灯在天更暗时才会亮,应该怎样调节R1的阻值?并说明原理。4.要使例题2中的热敏电阻在感测到更高的温度时才报警,应怎样调节R1的阻值?并说明原理。参考答案:知能准备:1.(1)单向导电性,(2)发光;2.(1)放大,(2)微弱;3.(1)0,1;(2)1,0;(3)1,0。同步检测: 1.当被测点为高电平时,斯密特触发器输入端A为高电平,则输出端Y为低电平,故LED发光;当被测点为低电平时,A即为低电平,则输出端Y为高电平,LED不发光。2.A综合评价:1.答:(1)接入了两种传感器:光传感器(通常用的是光敏电阻);声传感器(通常用的是微型驻极体话筒)。(2)因为点亮楼道灯需要同时具备两个条件,即足够暗的光照和足够大的声音,所以要使用与门。2.答: (1)设计方案如右图所示。在C形软铁芯1上绕制线圈2,霍尔传感器3置入铁芯的间隙中,并与数字毫伏表4相连。线圈中通入的待测电流I越强,铁芯间隙中的磁场强度就越大,则传感器输出的电压越大。 (2)设计方案如图所示。转动物体1的边缘上嵌入一个小永磁体2,霍尔传感器3固定在近旁,并在计数电路和显示屏4相连。物体每转动一周,传感器就输出一个电压脉冲,计数显示的数字就增加1。配合秒表测出在时间t内转动的周数n,就可以计算出转速。3.答:要使在天更暗时路灯才会亮,应该把R1的阻值调大些,这样要使斯密特触发器的输入端A电压达到某个值(如1.6v),就需要RG的阻值达到更大,即天色更暗。4.答:要使热敏电阻在感测到更高的温度时才报警,应减小R1的阻值,R1阻值越小,要使斯密特触发器输入端达到高电平,则热敏电阻阻值要求越小,即温度越高。
相关学案
这是一份高中1 传感器及其工作原理学案,共5页。学案主要包含了知能准备,同步导学等内容,欢迎下载使用。
这是一份人教版 (新课标)选修3选修3-2第六章 传感器1 传感器及其工作原理学案
这是一份高中物理人教版 (新课标)选修31 传感器及其工作原理导学案

