人教版 (新课标)选修31 传感器及其工作原理学案
展开
这是一份人教版 (新课标)选修31 传感器及其工作原理学案
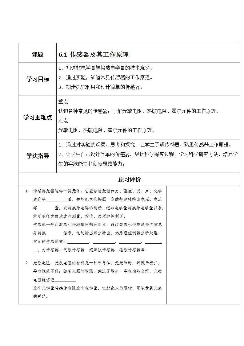
课题6.1传感器及其工作原理学习目标1.知道非电学量转换成电学量的技术意义。2.通过实验,知道常见传感器的工作原理。3.初步探究利用和设计简单的传感器。学习重难点重点认识各种常见的传感器;了解光敏电阻、热敏电阻、霍尔元件的工作原理。难点光敏电阻、热敏电阻、霍尔元件的工作原理。学法指导1.通过对实验的观察、思考和探究,让学生了解传感器、熟悉传感器工作原理。2.让学生自己设计简单的传感器,经历科学探究过程,学习科学研究方法,培养学生的实践能力和创新思维能力。预习评价传感器是指这样一类元件:它能够感受诸如力、温度、光、声、化学成分等_____量,并能把它们按照一定的规律转换为电压、电流等____量,或转换为电路的通断。把非电学量转换为电学量以后,就可以很方便地进行测量、传输、处理和控制了。传感器一般由敏感元件和输出部分组成,通过敏感元件获取外界信息并转换____信号,通过输出部分输出,然后经控制器分析处理。常见的传感器有:_____、_____、_____、_____、力传感器、气敏传感器、超声波传感器、磁敏传感器等。光敏电阻:光敏电阻的材料是一种半导体,无光照时,载流子极少,导电性能不好;随着光照的增强,载流子增多,导电性能变好,光敏电阻能够把_____这个光学量转换为电阻这个电学量。它就象人的眼睛,可以看到光线的强弱。金属热电阻和热敏电阻:金属热电阻的电阻率随温度的升高而____,用金属丝可以制作____传感器,称为_____。它能用把____这个热学量转换为____这个电学量。热敏电阻的电阻率则可以随温度的升高而____或____。与热敏电阻相比,金属热电阻的_____好,测温范围___,但____较差。电容式位移传感器能够把物体的____这个力学量转换为___这个电学量。霍尔元件能够把______这个磁学量转换为电压这个电学量。课堂学习流程设计【课程导学】如图所示为光敏电阻自动计数器的示意图,其中R1为光敏电阻,R2为定值电阻.此光电计数器的基本工作原理是( )A.当有光照射 R1时,信号处理系统获得高电压B.当有光照射R1时,信号处理系统获得低电压C.信号处理系统每获得一次低电压就记数一次D.信号处理系统每获得一次高电压就记数一次有定值电阻、热敏电阻、光敏电阻三只元件,将这三只元件分别接入如图所示电路中的A、B两点后,用黑纸包住元件或者把元件置入热水中,观察欧姆表的示数,下列说法中正确的是( )A.置入热水中与不置入热水中相比,欧姆表示数变化较大,这只元件一定是热敏电阻B.置入热水中与不置入热水中相比,欧姆表示数不变化,这只元件一定是定值电阻C.用黑纸包住元件与不用黑纸包住元件相比,欧姆表示数变化较大,这只元件一定是光敏电阻D.用黑纸包住元件与不用黑纸包住元件相比,欧姆表示数相同,这只元件一定是定值电阻如图所示,有电流I流过长方体金属块,金属块宽度为d,高为b,有一磁感应强度为B的匀强磁场垂直于纸面向里,金属块单位体积内的自由电子数为n,试问金属块上、下表面哪面电势高?电势差是多少?(此题描述的是著名的霍尔效应现象)【范例精析】达标检测A类简单的说,光敏电阻就是一个简单的_____传感器,热敏电阻就是一个简单的_____传感器。为解决楼道的照明,在楼道内安装一个传感器与电灯控制电路的相接。当楼道内有走动而发出声响时,电灯即与电源接通而发光,这种传感器为____传感器,它输入的是____信号,经传感器转换后,输出的是____信号。如图所示,是一个测定液面高度的传感器,在导线芯的外面涂上一层绝缘物质,放在导电液体中,导线芯和导电液构成电容品的两极,把这两极接入外电路中的电流变化说明电容值增大时,则导电液体的深度h变化为( )A、 h增大 B、h减小 C、h不变 D、无法确定如图所示,R1为定值电阻,R2为热敏电阻,L为小灯泡,当温度降低时( )A、R1两端的电压增大B、电流表的示数增大C、小灯泡的亮度变强D、小灯泡的亮度变弱如图所示,为一种测定角度的传感器,当彼此绝缘的金属板构成的动片与定片之间的角度发生变化时,试分析传感器是如何将它的这种变化转化为电学量的。B类关于光敏电阻,下列说法正确的是( )光敏电阻能够把光照强弱这个光学量转换为电阻这个电学量硫化镉是一种半导体材料,无光照射时,载流子极少,导电性能不好硫化镉是一种半导体材料,无光照射时,载流子较少,导电性能良好半导体材料的硫化镉,随着光照的增强,载流子增多,导电性能变好霍尔元件能转换哪两个量( )把温度这个热学量转换为电阻这个电学量把磁感应强度这个磁学量转换为电压这个电学量把力转换为电压这个电学量把光照强弱这个光学量转换为电阻这个电学量如图所示是测定位移的电容式传感器,其工作原理是哪个量的变化,造成其电容的变化( )A、电介质进入极板的长度B、两极板间距C、两极板正对面积D、极板所带电量如图所示,R1、R2为定值电阻,L是小灯泡,R3为光敏电阻,当照射光强度增大时,( )A、电压表的示数增大B、R2中电流减小C、小灯泡的功率增大D、电路的路端电压增大如图所示,R3是光敏电阻,当开关S闭合后在没有光照射时,a、b两点等电势,当用光照射电阻R3时,则( )A、R3的电阻变小,a点电势高于b点电势B、R3的电阻变小,a点电势低于b点电势C、R3的电阻变小,a点电势等于b点电势D、R3的电阻变大,a点电势低于b点电势有一电学元件,温度升高时电阻却大幅度减小,则这种元件可能是( )A、金属导体 B、绝缘体 C、半导体 D、超导体如图是观察电阻值随温度变化情况示意图。现把杯中的水由冷水变为热水,关于欧姆表的读数变化情况正确的是( )如果R为金属热电阻,读数变大,且变化非常明显如果R为金属热电阻,读数变小,且变化不明显如果R为热敏电阻(用半导体材料制作),读数变化非常明显如果R为热敏电阻(用半导体材料制作),读数变化不明显图是霍尔元件的工作原理示意图,用d表示薄片的厚度,k为霍尔系数,对于一个霍尔元件d、k为定值,如果保持I恒定,则可以验证UH随B的变化情况。以下说法中正确的是( )将永磁体的一个磁极逐渐靠近霍尔元件的工作面,UH将变大在测定地球两极的磁场强弱时,霍尔元件的工作面应保持水平在测定地球赤道上的磁场强弱时,霍尔元件的工作面应保持水平改变磁感线与霍尔元件工作面的夹角,UH将发生变化如图所示宽度为d,厚度为h的金属板放在垂直于它的磁感应强度为B的匀强磁场中,当有电流I通过金属板时,在金属板上侧面A和下侧面间产生电势差,这种现象叫霍尔效应,若金属板内自由电子密度为n,则产生的电势差U= 学习反思布置作业
相关学案
这是一份高中物理人教版 (新课标)选修3选修3-2第六章 传感器4 实验:传感器的应用学案
这是一份高中物理人教版 (新课标)选修35 电能的输送学案设计,共6页。学案主要包含了课程导学,范例精析等内容,欢迎下载使用。
这是一份高中物理人教版 (新课标)选修3选修3-2第五章 交变电流4 变压器学案及答案

