物理2 电阻定律教学设计
展开
这是一份物理2 电阻定律教学设计,共3页。
教学过程:
复习引入:(1)欧姆定律是如何表述的?
(2)不同导体的电阻大小不同,那么,导体电阻的大小是由哪些因素决定的呢?
我们这堂课就来研究这个问题。
讲授新课:
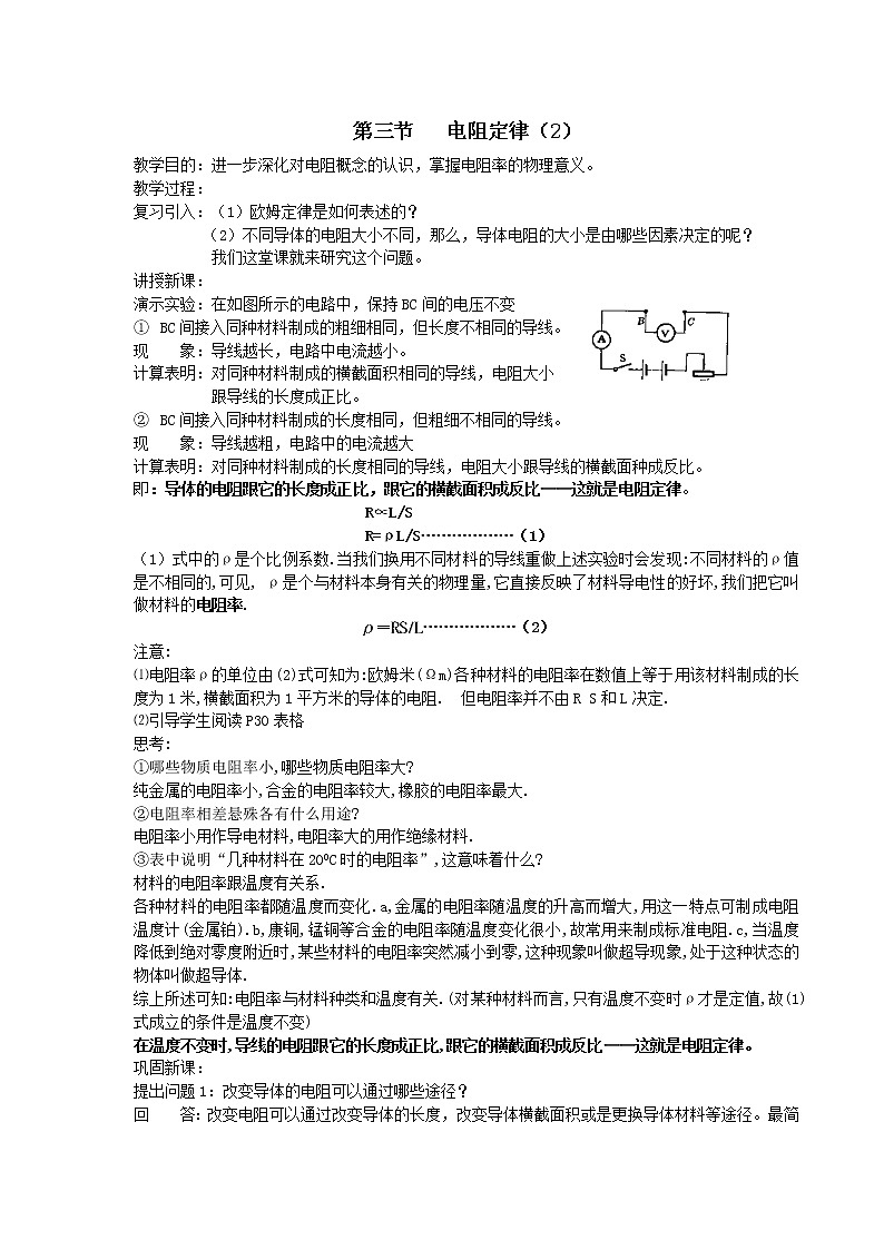
演示实验:在如图所示的电路中,保持BC间的电压不变
BC间接入同种材料制成的粗细相同,但长度不相同的导线。
现 象:导线越长,电路中电流越小。
计算表明:对同种材料制成的横截面积相同的导线,电阻大小
跟导线的长度成正比。
BC间接入同种材料制成的长度相同,但粗细不相同的导线。
现 象:导线越粗,电路中的电流越大
计算表明:对同种材料制成的长度相同的导线,电阻大小跟导线的横截面种成反比。
即:导体的电阻跟它的长度成正比,跟它的横截面积成反比——这就是电阻定律。
R∝L/S
R=ρL/S………………(1)
(1)式中的ρ是个比例系数.当我们换用不同材料的导线重做上述实验时会发现:不同材料的ρ值是不相同的,可见, ρ是个与材料本身有关的物理量,它直接反映了材料导电性的好坏,我们把它叫做材料的电阻率.
ρ=RS/L………………(2)
注意:
⑴电阻率ρ的单位由(2)式可知为:欧姆米(Ωm)各种材料的电阻率在数值上等于用该材料制成的长度为1米,横截面积为1平方米的导体的电阻. 但电阻率并不由R S和L决定.
⑵引导学生阅读P30表格
思考:
①哪些物质电阻率小,哪些物质电阻率大?
纯金属的电阻率小,合金的电阻率较大,橡胶的电阻率最大.
②电阻率相差悬殊各有什么用途?
电阻率小用作导电材料,电阻率大的用作绝缘材料.
③表中说明“几种材料在200C时的电阻率”,这意味着什么?
材料的电阻率跟温度有关系.
各种材料的电阻率都随温度而变化.a,金属的电阻率随温度的升高而增大,用这一特点可制成电阻温度计(金属铂).b,康铜,锰铜等合金的电阻率随温度变化很小,故常用来制成标准电阻.c,当温度降低到绝对零度附近时,某些材料的电阻率突然减小到零,这种现象叫做超导现象,处于这种状态的物体叫做超导体.
综上所述可知:电阻率与材料种类和温度有关.(对某种材料而言,只有温度不变时ρ才是定值,故(1)式成立的条件是温度不变)
在温度不变时,导线的电阻跟它的长度成正比,跟它的横截面积成反比——这就是电阻定律。
巩固新课:
提出问题1:改变导体的电阻可以通过哪些途径?
回 答:改变电阻可以通过改变导体的长度,改变导体横截面积或是更换导体材料等途径。最简单的方法是通过改变导体的长度来达到改变电阻的目的。(以P31(5)题为例介绍滑线变阻器的构造及工作原理)
提出问题2:有一个长方体的铜块,边长分别为4米,2米,1米(如图所示),求它的电阻是多大?(铜的电阻率为1.7×10-8欧米).
通过本例注意: R=ρL/S 中S和L及在长度L中,
导体的粗细应该是均匀的.
提出问题3:一个标有“220V,60W”的白炽灯泡,加上的电压U是由0逐渐增大到220V,在此过程中,电压U和电流I的关系可用图线表示,在下图中的四个图线中,肯定不符合实际的是( ACD )
提出问题4:一根粗细均匀的电阻丝,当加2V电压时,通过的电流强度为4A。现把此电阻丝均匀拉长,然后加1V的电压,这时电流强度为0.5A.求此时电阻丝拉长后的长度应原来长度的几倍?(2倍)
提出问题5:一立方体金属块,每边长2cm,具有5×10-6欧的电阻,现在将其拉伸为100米长的均匀导线,求它的电阻? (125欧)
作 业:1.高二物理课本P30(1)~(4)
2.《基础训练》第三节电阻定律
相关教案
这是一份物理选修3-1第二章 直流电路2 电阻定律教学设计,共5页。教案主要包含了测定金属的电阻率,实验目的,实验原理,实验器材,实验步骤,实验记录,例题分析,巩固练习等内容,欢迎下载使用。
这是一份高中物理教科版选修3-12 电阻定律教学设计,共5页。
这是一份教科版选修3-1第二章 直流电路2 电阻定律教案,共2页。

