高中政治 (道德与法治)人教版 (新课标)必修2 政治生活3 民主管理:共创幸福生活教案及反思
展开
这是一份高中政治 (道德与法治)人教版 (新课标)必修2 政治生活3 民主管理:共创幸福生活教案及反思,共4页。教案主要包含了学生情况分析等内容,欢迎下载使用。
教材分析:
本框题在教材知识体系中的地位:教材承上启下,既说明民主管理与民主选举、民主决策的关系,又点明基层民主自治是公民参与政治生活的重要形式。民主管理这个知识点虽然没有理论难度容易理解,但它具有较强的实用价值,可以帮学生找到一种切实可行的政治参与路径。
二、学生情况分析
高一学生阅历浅,观察、思考、判断能力不成熟,实践方面比较欠缺他们在学习方面的需求是:第一,不喜空洞说教,喜欢形象生动;第二,不喜抽象遥远,喜欢关注身边的事;第三,不喜被动灌输,喜欢主动参与。
教学目标与核心素养
引题:幸福是什么?幸福不仅需要物质的满足,也有参与公共管理的主人翁的满足感。
介绍中国基层民主政治的发展(见课件)
问:(1)在我国农村、城市,实行基层民主自治的机构是什么?
(2)扩大基层民主有什么意义?
意义:体现了我国的国家性质,极大地调动了广大居民参与社区建设的积极性,也有效地提高了居民参与政治生活的能力。
第二环节:阅读感知
意图:对于城市的中学生来说,村民委员会是陌生的事物,采取阅读法和对比法。
对比:城市居民自治与村民自治
分析:
村民自治的性质:群众性自治组织,不是国家机关
内容:
选举——自己选举当家人是村民自治的基础,也是参与民主管理的主要途径
决策——凡是涉及全村村民利益的事,都由村民会议按少数服从多数的原则讨论决定;
管理——借助村民自治章程或民约等形式,通过民主的办法来管理日常事务;
监督——通过村务公开、民主评议等形式,监督村干部的行为。
城市居民自治的性质:城市居民自我管理、自我教育、自我服务的民主管理机构,是城市居民的自治组织,不是国家机关。
内容:
A选举——居委会成员;
决策——社区大事居民定;凡涉及居民切身利益的重要事务,要提请居民会议讨论决定。
管理——日常事务居民管;
监督——各项工作居民监督。居委会实行办事公开制度,定期向居民会议汇报工作,接受居民的监督和质询。
第三环节:探究共享
书本材料
(1)请你说说在这三个镜头中,村民是通过哪些方式参与本村事务管理的?
镜头一:通过村务公开的方式,理财小组进行查账参与村里的财务管理;
镜头二:通过召开民主质询会的方式,让村民参与村务管理;
镜头三:通过设立村务公开栏,以监督的方式参与村务管理。
(2)知识链接:查阅《中华人民共和国村民委员会组织法》,了解村务公开的范围:
①村民会议讨论决定的事项及其实施情况。
②国家计划生育政策和落实方案。
③救灾救济款物的发放情况。
④水电费的收缴以及涉及本村村民利益、村民普遍关心的其他事项。
第四环节:价值提升
案例:见书本
问题:在整个解决问题的过程中谁起了关键性的作用?这个事例对你有什么启发?
探究:
1.实行基层民主自治的意义
2.中学生参与民主管理活动的意义
第五环节:总结
第六环节:当堂训练
教学反思
这堂课,我十分重视的有这样两个问题:
一是如何拉近《政治生活》教学活动与学生生活实际的距离,以吸引学生,提高学生学习《政治生活》的兴趣。简单地向学生照本宣科式的灌输理论,显然是不适用的,也是违背新课程改革方向的。因而我尽量搜集一些时效性较强的、学生较为熟悉也较为感兴趣的材料,创设情景,引出“政治生活”的话题,并鼓励学生自主讨论,充分发表自己的见解。
二是特别注意学生对政治生活中一些问题产生的模糊的错误认识,坚持正面引导,同时又认真听取学生的看法,找到症结所在,切实解决学生的思想认识问题。
教学目标与核心素养
知识素养
知道基层民主自治是公民参与政治生活的重要形式,了解村民委员会和居民委员会的性质、产生、运用及意义,尝试参与民主管理的活动,体验民主管理的意义和价值,提高民主管理的实际本领,增强社会责任感。
能力素养
温故、人生心得、探究共享、知识总结、布置作业
情感态度价值观素养
通过本课的学习,使学生增强参与民主管理的能力
重 点
理解公民行使民主管理权利的途径和方式
难 点
调动学生参与民主管理积极性,民主管理的意义
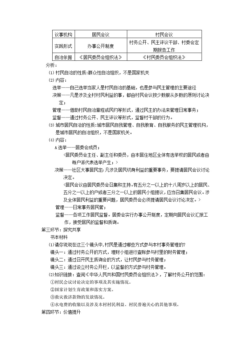
城市居民自治
村民自治
管理机构
居委会
村委会
干部产生
居民直接选举产生
村民直接选举
议事机构
居民会议
村民会议
实践形式
办事公开制度
村务公开、民主评议干部、村委会定期报告工作
自治依据
《居民委员会组织法》
《村民委员会组织法》
相关教案
这是一份政治 (道德与法治)必修2 政治生活3 民主管理:共创幸福生活教案设计,共5页。
这是一份2020-2021学年3 民主管理:共创幸福生活教案设计,共5页。教案主要包含了知识目标,能力目标等内容,欢迎下载使用。
这是一份高中人教版 (新课标)3 民主管理:共创幸福生活教案及反思,共3页。教案主要包含了知识与能力目标,过程与方法目标,情感态度价值观目标,教学重点,教学难点等内容,欢迎下载使用。

