高中物理人教版 (新课标)必修13 摩擦力教学设计
展开三维目标
知识与技能
知道滑动摩擦力的产生条件,认识滑动摩擦的规律。知道动摩擦因数与相互接触的物体的材料和接触面的粗糙程度有关,会判断滑动摩擦力的方向。
能运用滑动摩擦力公式来计算滑动摩擦力。
认识静摩擦的规律,知道静摩擦力的变化范围及其最大值。
知道最大静摩擦力略大于滑动摩擦力。
会根据物体的平衡条件简单地计算静摩擦力的大小。
过程与方法
培养学生利用物理语言分析、思考、描述摩擦力概念和规律的能力。
培养学生的实验探究能力。
让学生学会在实验中的控制变量和实验条件。
通过自己动手实验,培养学生分析问题、解决问题的能力。
情感态度与价值观
利用实验和生活实例激发学生学习兴趣。
培养学生实践——认识(规律)——实践(解决实际问题)的思想。
在研究问题时,要培养突出主要矛盾,忽略次要因素的思维方法。
教学重点
滑动摩擦力大小的计算以及方向的判断。
静摩擦力的有无的判断以及静摩擦力方向的判断。
静摩擦力产生的条件及规律,正确理解最大静摩擦力的概念。
教学难点
静摩擦力有无的判断和静摩擦力方向的判断。
静摩擦力大小的简单计算。
教具
长木块、弹簧秤、毛巾、砝码、小车、粉笔盒、讲台
课时安排
2课时
教学过程
[提问引入]初中的时侯大家已经初步学习了摩擦力,现在请同学们来回忆一下,摩擦力是怎么产生的?它有什么特点?
[讲解]大家已经学过了摩擦力是相互接触的物体,做相对运动时产生的,它跟物体间的压力以及接触面的粗糙程度有关。那么,摩擦力的大小应该如何计算呢?相对静止的物体之间会不会产生摩擦力呢?今天我们就来进行进一步的学习。
[演示实验]用手握住粉笔盒。粉笔盒处于静止状态。
[提问]粉笔盒为什么没有运动?粉笔盒受到那些力的作用?各个力的方向是怎样的?
[讲解]粉笔盒受力平衡,所以处于静止状态;粉笔盒受到重力和摩擦力的作用,重力竖直向上,而摩擦力竖直向下,两力大小相等,方向相反,作用在同一条直线。所以相对静止的物体之间也可能存在摩擦力,这种摩擦力,叫静摩擦力。
板书:
一、静摩擦力
1、定义:
2、产生条件: = 1 \* GB3 ①接触面不光滑
= 2 \* GB3 ②物体间有弹力
= 3 \* GB3 ③有相对运动趋势
3、方向:总是沿着接触面,并且跟物体
相对运动趋势方向相反。
[提问]如果手松一些(用力稍微小一些),会出现什么情况?这说明静摩擦力的产生,需要什么条件呢?
[讲解]如果松手,粉笔盒就会往下掉,这说明,粉笔盒虽然静止,但它有一个向下运动的趋势。而且手和物体之间有弹力,接触面是不光滑的。
可见,静摩擦力的产生条件是:两个接触面不光滑的物体间有弹力并且有相对运动趋势。
[提问]请举例说明物体受到静摩擦力的作用。
[讲解](1)用手推桌子,桌子没有动。桌子受到了地面的静摩擦力的作用。
(2)皮带运送机在江边运沙子,沙子受到皮带的静摩擦力的作用。(思考若皮带是水平的,有没有静摩擦力作用。)
[提问]大家总结一下,静摩擦力的方向是怎样的呢?
[讲解]静摩擦力的方向总是沿着接触面,并且跟物体相对运动趋势方向相反。如果接触面是曲面,静摩擦力的方向与接触面相切。
[学生练习]《中华一题》P39
[提问]大家思考一下,静摩擦力的大小应该如何确定?
[演示实验]参考教材P61“演示”。
板书:
4、最大静摩擦力Fm
5、静摩擦力的大小:在一定限度内,随物体的其它受力情况决定
0
[讲解]可以观察到,用弹簧测力计沿水平方向拉木块时,在拉力F增大到一定程度之前,木块不会运动,继续用力,当拉力达到某一个数值Fmax时木块开始移动,此时拉力会突然变小到F0。
我们可以得到这样的结论:一般静摩擦力没有一个确定的值,就如上面实验的情况,,当物体不动处于平衡状态时,静摩擦力的大小随着拉力大小的变化而变化,总是等于拉力的大小。静摩擦力增大到某数值后就不再增大了,这时静摩擦力达到最大值,叫最大静摩擦力,用Fm表示。一般情况下,如果两个相接触的物体之间存在着静摩擦力的作用,则并不一定处于最大静摩擦力状态,最大静摩擦力等于使物体将要开始运动所需的最小推力。
[学生练习]《中华一题》P39-40 (6)(8)(9)
板书:
二、滑动摩擦力
1、定义:
2、产生条件: = 1 \* GB3 ①接触面不光滑
= 2 \* GB3 ②物体间有弹力
= 3 \* GB3 ③有相对运动
3、方向:总是沿着接触面,并且跟物体
相对运动方向相反。
[讲解]上节讲到了静摩擦力,从实验中我们还观察到,当木块运动以后,木块和物体之间还会有摩擦力存在,这个摩擦力叫滑动摩擦力。下面就来研究一下滑动摩擦力的相关问题。
[提问]同学们想一想,滑动摩擦力的产生条件和方向与静摩擦力有什么异同呢?
[讲解]滑动摩擦力的产生条件与静摩擦力相似,但是物体之间有相对运动(而不是相对运动趋势);滑动摩擦力的方向与物体的相对运动方向相反(而不是与相对运动趋势方向相反)。
要注意如何断定“相对运动方向”,所谓相对运动,指的是两个物体分别以对方为参照物所表现出来的运动,而不是相对于地面或其它物体的运动。大家来思考下面的习题。
[学生练习]《中华一题》P41 (4)(6)
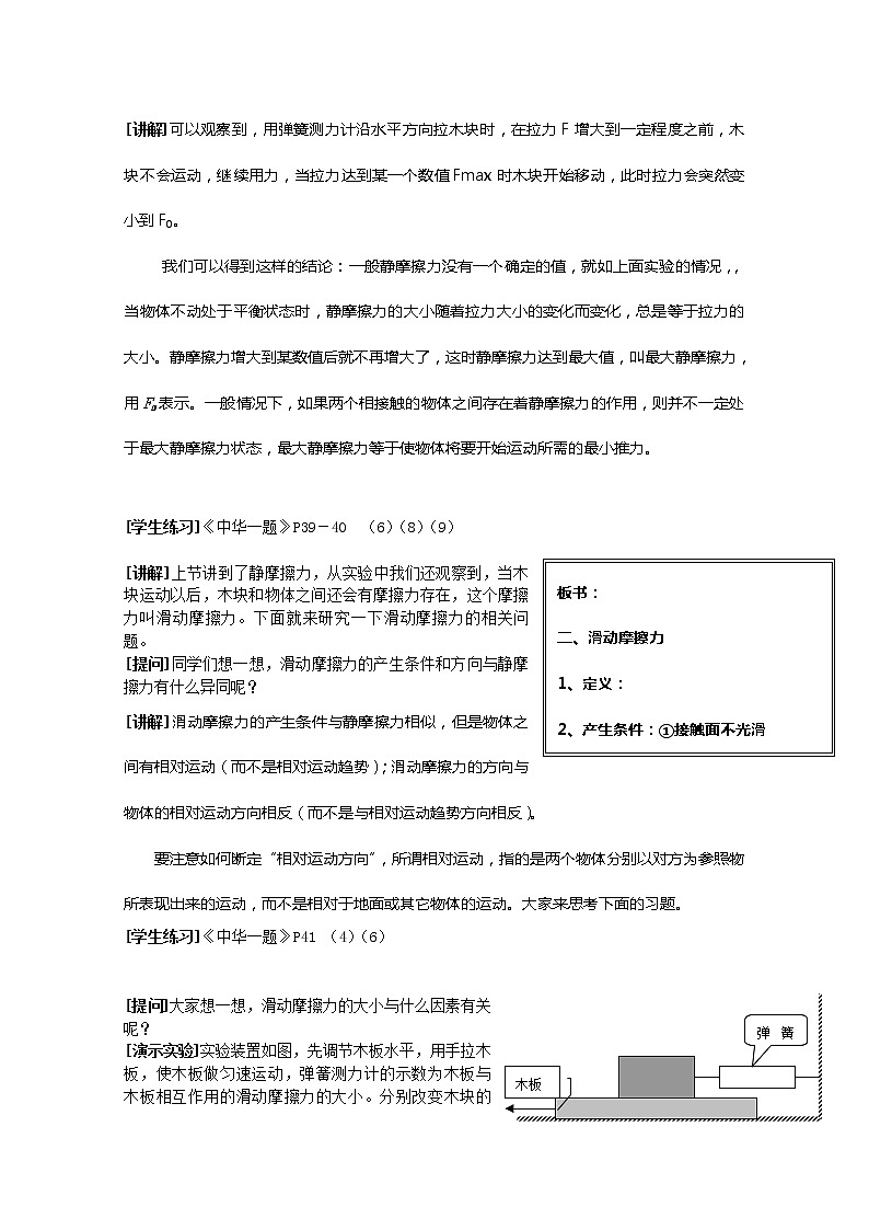
弹簧秤
木板
[提问]大家想一想,滑动摩擦力的大小与什么因素有关呢?
[演示实验]实验装置如图,先调节木板水平,用手拉木板,使木板做匀速运动,弹簧测力计的示数为木板与木板相互作用的滑动摩擦力的大小。分别改变木块的质量、木板的粗糙程度,对应弹簧测力计的示数,得出相应的规律。
板书:
4、大小:F=µFN
FN……两物体表面的垂直作用力
µ……动摩擦因数
[讲解]从实验我们可以看到,当木块质量越大,表面越粗糙时弹簧秤的示数越大;可知滑动摩擦力的大小于物体间的压力,以及接触面的情况有关。接触面的情况包括粗糙程度,和材料。要特别注意,与接触面积无关。
进一步的实验表明,滑动摩擦力的大小跟压力成正比F=µFN,其中的µ是一个比例常数,叫动摩擦因数。它的数值与相互接触的物体的材料以及接触面的情况有关。
大家阅读教材P62的“表一”。
[学生练习]《中华一题》P41 (3)(11)
[例题]见教材P63
板书:
三、滚动摩擦
1、定义
2、应用:滚动轴承
[提问]在工人在工地上搬动重物的时侯,常常会在重物下面垫一些圆木,推动它;大的行李箱下面常常装有轮子……这样做有什么作用呢?
[讲解]在样做是为了省力。轮子在滚动时也会与接触面产生摩擦,这种摩擦叫滚动摩擦,在压力相同的情况下,滚动摩擦比滑动摩擦小得多,所以为了省力,我们往往会把滑动摩擦设法转化为滚动摩擦。
[提问]请举例说明哪些装置利用了滚动减小摩擦,或举例说明滚动摩擦比滑动摩擦小。
[课外练习]请同学们查阅相关资料,了解自行车的滚动轴承的结构和原理;有条件的同学可以拆卸一个自行车的滚动轴承,进行观察。
[小结]这节课我们们学习了三种摩擦力:静摩擦力,滑动摩擦力和滚动摩擦力。大家要通过类比的方法了解它们概念上的区别和联系。判断静摩擦力的有无和大小,及判断滑动摩擦力的方向,求它的大小,是这节课的重难点所在。希望大家先熟悉解决问题的基本方法,然后在以后的学习中再逐步加深对它的理解。
[作业]教材P65 (3)
板书设计
一、静摩擦力
1、定义:
2、产生条件: = 1 \* GB3 ①接触面不光滑
= 2 \* GB3 ②物体间有弹力
= 3 \* GB3 ③有相对运动趋势
3、方向:总是沿着接触面,并且跟物体相对运动趋势方向相反。
4、最大静摩擦力Fm
5、静摩擦力的大小:在一定限度内,随物体的其它受力情况决定
0
1、定义:
2、产生条件: = 1 \* GB3 ①接触面不光滑
= 2 \* GB3 ②物体间有弹力
= 3 \* GB3 ③有相对运动
3、方向:总是沿着接触面,并且跟物体
相对运动方向相反。
4、大小:F=µFN
FN……两物体表面的垂直作用力
µ……动摩擦因数
三、滚动摩擦
1、定义:P63
2、应用:滚动轴承
反思与改进
高中物理4 力的合成教学设计: 这是一份高中物理4 力的合成教学设计,共4页。教案主要包含了合力和分力的概念,力的合成方法,共点力等内容,欢迎下载使用。
人教版 (新课标)必修1第三章 相互作用2 弹力教案: 这是一份人教版 (新课标)必修1第三章 相互作用2 弹力教案,共6页。
人教版 (新课标)必修11 重力 基本相互作用教学设计: 这是一份人教版 (新课标)必修11 重力 基本相互作用教学设计,共5页。

