还剩7页未读,
继续阅读
山东省临清市高中数学全套教学案数学必修3:1.2.1输入、输出语句和赋值语句(教、学案)
展开
这是一份山东省临清市高中数学全套教学案数学必修3:1.2.1输入、输出语句和赋值语句(教、学案)
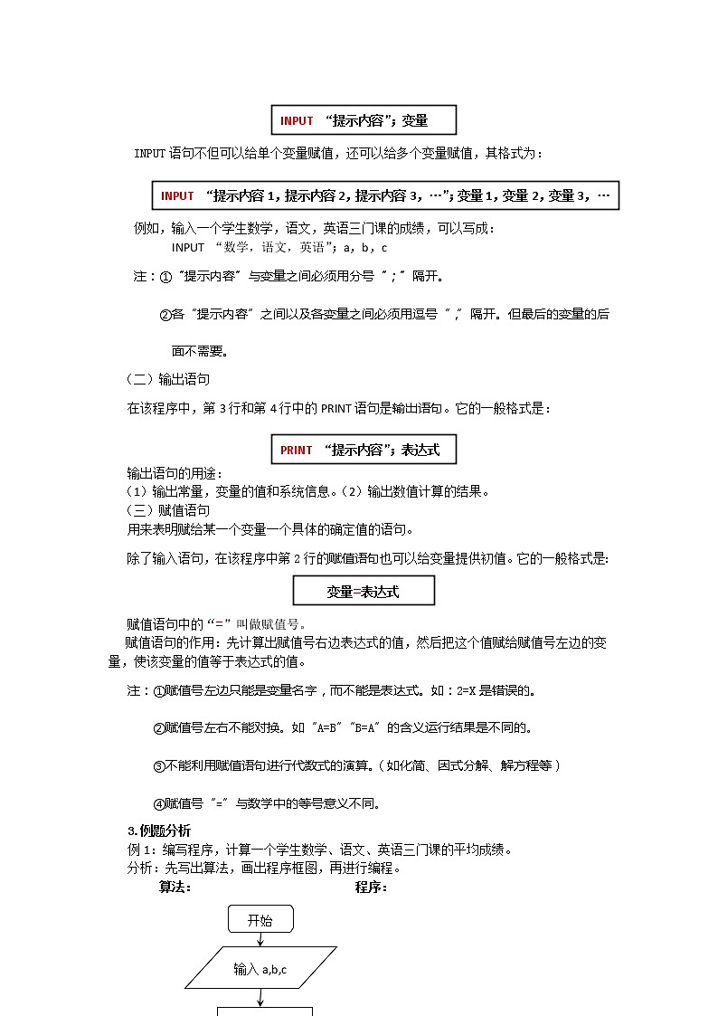
临清三中数学组 编写人:王瑞涛 1.2.1输入、输出语句和赋值语句【教学目标】1.正确理解输入语句、输出语句、赋值语句的结构。2.会写一些简单的程序。3.掌握赋值语句中的“=”的作用【重点与难点】教学重点:正确理解输入语句、输出语句、赋值语句的作用。教学难点:准确写出输入语句、输出语句、赋值语句。【教学过程】1.情境导入在现代社会里,计算机已经成为人们日常生活和工作不可缺少的工具,如:听MP3,看电影,玩游戏,打字排版,画卡通画,处理数据等等,那么,计算机是怎样工作的呢?计算机完成任何一项任务都需要算法,但是,我们用自然语言或程序框图描述的算法,计算机是无法“看得懂,听得见”的。因此还需要将算法用计算机能够理解的程序设计语言(programming language)翻译成计算机程序。程序设计语言有很多种。为了实现算法中的三种基本的逻辑结构:顺序结构、条件结构、和循环结构,各种程序设计语言中都包含下列基本的算法语句:输入语句 输出语句 赋值语句 条件语句 循环语句语句n+1语句n2..探究新知我们知道,顺序结构是任何一个算法都离不开的基本结构。输入、输出语句和赋值语句基本上对应于算法中的顺序结构。(如右图)计算机从上而下按照语句排列的顺序执行这些语句。输入语句和输出语句分别用来实现算法的输入信息,输出结果的功能。用描点法作函数的图象时,需要求出自变量与函数的一组对应值。编写程序,分别计算当时的函数值。程序:INPUT “x=”;x y=x^3+3*x^2-24*x+30PRINT xPRINT yEND (一)输入语句在该程序中的第1行中的INPUT语句就是输入语句。这个语句的一般格式是:INPUT “提示内容”;变量INPUT语句不但可以给单个变量赋值,还可以给多个变量赋值,其格式为:INPUT “提示内容1,提示内容2,提示内容3,…”;变量1,变量2,变量3,…例如,输入一个学生数学,语文,英语三门课的成绩,可以写成:INPUT “数学,语文,英语”;a,b,c注:①“提示内容”与变量之间必须用分号“;”隔开。②各“提示内容”之间以及各变量之间必须用逗号“,”隔开。但最后的变量的后面不需要。(二)输出语句在该程序中,第3行和第4行中的PRINT语句是输出语句。它的一般格式是:PRINT “提示内容”;表达式输出语句的用途:(1)输出常量,变量的值和系统信息。(2)输出数值计算的结果。(三)赋值语句用来表明赋给某一个变量一个具体的确定值的语句。除了输入语句,在该程序中第2行的赋值语句也可以给变量提供初值。它的一般格式是:变量=表达式赋值语句中的“=”叫做赋值号。赋值语句的作用:先计算出赋值号右边表达式的值,然后把这个值赋给赋值号左边的变量,使该变量的值等于表达式的值。注:①赋值号左边只能是变量名字,而不能是表达式。如:2=X是错误的。②赋值号左右不能对换。如“A=B”“B=A”的含义运行结果是不同的。③不能利用赋值语句进行代数式的演算。(如化简、因式分解、解方程等)④赋值号“=”与数学中的等号意义不同。3.例题分析例1:编写程序,计算一个学生数学、语文、英语三门课的平均成绩。分析:先写出算法,画出程序框图,再进行编程。算法: 程序:开始输入a,b,c结束输出yINPUT “数学=”;aINPUT “语文=”;bINPUT “英语=”;c y=(a+b+c)/3PRINT “The average=”;yEND例2:给一个变量重复赋值。A=10A=A+10PRINT AEND程序:变式:在此程序的基础上,设计一个程序,要求最后A的输出值是30。A=10A=A+15PRINT AA=A+5PRINT AEND程序: 例3:交换两个变量A和B的值,并输出交换前后的值。分析:引入一个中间变量X,将A的值赋予X,又将B的值赋予A,再将X的值赋予B,从而达到交换A,B的值。(比如交换装满水的两个水桶里的水需要再找一个空桶)INPUT AINPUT BPRINT A,BX=AA=BB=XPRINT A,BEND程序: 变式:编写一个程序,要求输入一个圆的半径,便能输出该圆的周长和面积。( 取3.14)分析:设圆的半径为R,则圆的周长为,面积为,可以利用顺序结构中的INPUT语句,PRINT语句和赋值语句设计程序。INPUT “半径为R=”;RC=2*3.14*RS=3.14*R^2PRINT “该圆的周长为:”;CPRINT “该圆的面积为:”;S END程序: 4.回顾小结本节课介绍了输入语句、输出语句和赋值语句的结构特点及联系。掌握并应用输入语句,输出语句,赋值语句编写一些简单的程序解决数学问题,特别是掌握赋值语句中“=”的作用及应用。编程一般的步骤:先写出算法,再进行编程。我们要养成良好的习惯,也有助于数学逻辑思维的形成。【课堂精练】P15 练习 1. 2. 3【评价设计】1.P23 习题1.2 A组 1(2)、22.试对生活中某个简单问题或是常见数学问题,利用所学基本算法语句等知识来解决自己所提出的问题。要求写出算法,画程序框图,并写出程序设计。 临清三中数学组 编写人:王瑞涛 审稿人: 郭振宇 李怀奎1.2.1输入、输出语句和赋值语句课前预习学案一、预习目标通过预习知道输入语句、输出语句、赋值语句的一般结构。预习内容什么是输入语句,它的一般格式是什么?什么是输入语句,它的一般格式是什么?什么是输入语句,它的一般格式是什么?提出疑惑同学们,通过你的自主学习,你还有哪些疑惑,请把它填在下面的表格中课内探究学案【学习目标】1.正确理解输入语句、输出语句、赋值语句的结构。2.会写一些简单的程序。3.掌握赋值语句中的“=”的作用【重点与难点】教学重点:正确理解输入语句、输出语句、赋值语句的作用。教学难点:准确写出输入语句、输出语句、赋值语句。【学习过程】1..探究新知用描点法作函数的图象时,需要求出自变量与函数的一组对应值。编写程序,分别计算当时的函数值。观察程序: INPUT “x=”;x y=x^3+3*x^2-24*x+30PRINT xEND(一)输入语句在该程序中的第1行中的INPUT语句就是输入语句。这个语句的一般格式是:INPUT “提示内容”;变量INPUT语句不但可以给单个变量赋值,还可以给多个变量赋值,其格式为:INPUT “提示内容1,提示内容2,提示内容3,…”;变量1,变量2,变量3,… (二)输出语句在该程序中,第3行和第4行中的PRINT语句是输出语句。它的一般格式是:PRINT “提示内容”;表达式输出语句的用途:(1)输出常量,变量的值和系统信息。(2)输出数值计算的结果。(三)赋值语句用来表明赋给某一个变量一个具体的确定值的语句。除了输入语句,在该程序中第2行的赋值语句也可以给变量提供初值。它的一般格式是:变量=表达式赋值语句中的“=”叫做赋值号。赋值语句的作用:先计算出赋值号右边表达式的值,然后把这个值赋给赋值号左边的变量,使该变量的值等于表达式的值。3.例题分析例1:编写程序,计算一个学生数学、语文、英语三门课的平均成绩。分析:先写出算法,画出程序框图,再进行编程。例2:求下列变量A的值。程序:A=10A=A+10PRINT AEND变式:在此程序的基础上,设计一个程序,要求最后A的输出值是30。例3:交换两个变量A和B的值,并输出交换前后的值。分析:引入一个中间变量X,将A的值赋予X,又将B的值赋予A,再将X的值赋予B,从而达到交换A,B的值。(比如交换装满水的两个水桶里的水需要再找一个空桶)程序: 例4:编写一个程序,要求输入一个圆的半径,便能输出该圆的周长和面积。( 取3.14)4.回顾小结本节课介绍了输入语句、输出语句和赋值语句的结构特点及联系。掌握并应用输入语句,输出语句,赋值语句编写一些简单的程序解决数学问题,特别是掌握赋值语句中“=”的作用及应用。编程一般的步骤:先写出算法,再进行编程。我们要养成良好的习惯,也有助于数学逻辑思维的形成。课后练习与提高1、 在程序语言中,下列符号分别表示什么运算 * ;\ ;∧ ;SQR( ) ;ABS( )? , , , , 。2、下列程序运行后,a,b,c的值各等于什么?(1) a=3 (2) a=3b=-5 b=-5c=8 c=8a=b a=bb=c b=cPRINT a,b,c c=aEND PRINT a,b,cEND(1)________________________(2)________________________3、. 指出下列语句的错误,并改正:(1)A=B=50(2)x=1,y=2,z=3(3)INPUT “How old are you” x(4)INPUT ,x(5)PRINT A+B=;C(6)PRINT Good-bye!4.将两个数交换,使,下面语句正确一组是 ( )a=cc=bb=ab=aa=bc=bb=aa=ca=bb=aA. B C D 5. 计算机执行下面的程序段后,输出的结果是( )PRINT ,A B C D 6 下列给出的赋值语句中正确的是( )A B C D 7 对赋值语句的描述正确的是 ( )①可以给变量提供初值 ②将表达式的值赋给变量③可以给一个变量重复赋值 ④不能给同一变量重复赋值A ①②③ B ①② C ②③④ D ①②④8、已知f(x)=x3-3x2+2x+1,写出任意一个x的值对应的函数值f(x)的求法程序.9.已知华氏温度和摄氏温度的转化公式为: 编写一个程序,输入一个华氏温度,输出其相应的摄氏温度。10.春节到了,糖果店的售货员忙极了。已知水果糖每千克10.4元,奶糖每千克15.6元,果仁巧克力每千克25.2元,那么依次购买这三种果糖千克,应收取多少钱?请你设计一个程序,帮售货员算账。11.编写一个程序,输入梯形的上底、下底和高的值,计算并输出其面积。12.编写一个程序,交换两个变量a 、b的值,并输出交换前后的值。参考答案4、B 5、B 6、B 7、A8、解:(方法一)INPUT “请输入自变量x的值:”;xA=x∧3B=3*x∧2C=2*xD=A-B+C+1PRINT “x=”;xPRINT “f(x)=”;DEND(方法二)INPUT “请输入自变量x的值:”;xm=x*(x-3)n=x*(m+2)y=n+1PRINT “x=”;xPRINT “f(x)=”;yEND9、程序: INPUT F C=(F-32)*5/9 PRINT C10、INPUT a,b,cy=10.4*a+15.6*b+25.2*c PRINT y11、INPUT a,b,h S=(a+b)*h/2PRINT S12、INPUT a,bPRINT a,bt=aa=bb=tPRINT a,b疑惑点疑惑内容
临清三中数学组 编写人:王瑞涛 1.2.1输入、输出语句和赋值语句【教学目标】1.正确理解输入语句、输出语句、赋值语句的结构。2.会写一些简单的程序。3.掌握赋值语句中的“=”的作用【重点与难点】教学重点:正确理解输入语句、输出语句、赋值语句的作用。教学难点:准确写出输入语句、输出语句、赋值语句。【教学过程】1.情境导入在现代社会里,计算机已经成为人们日常生活和工作不可缺少的工具,如:听MP3,看电影,玩游戏,打字排版,画卡通画,处理数据等等,那么,计算机是怎样工作的呢?计算机完成任何一项任务都需要算法,但是,我们用自然语言或程序框图描述的算法,计算机是无法“看得懂,听得见”的。因此还需要将算法用计算机能够理解的程序设计语言(programming language)翻译成计算机程序。程序设计语言有很多种。为了实现算法中的三种基本的逻辑结构:顺序结构、条件结构、和循环结构,各种程序设计语言中都包含下列基本的算法语句:输入语句 输出语句 赋值语句 条件语句 循环语句语句n+1语句n2..探究新知我们知道,顺序结构是任何一个算法都离不开的基本结构。输入、输出语句和赋值语句基本上对应于算法中的顺序结构。(如右图)计算机从上而下按照语句排列的顺序执行这些语句。输入语句和输出语句分别用来实现算法的输入信息,输出结果的功能。用描点法作函数的图象时,需要求出自变量与函数的一组对应值。编写程序,分别计算当时的函数值。程序:INPUT “x=”;x y=x^3+3*x^2-24*x+30PRINT xPRINT yEND (一)输入语句在该程序中的第1行中的INPUT语句就是输入语句。这个语句的一般格式是:INPUT “提示内容”;变量INPUT语句不但可以给单个变量赋值,还可以给多个变量赋值,其格式为:INPUT “提示内容1,提示内容2,提示内容3,…”;变量1,变量2,变量3,…例如,输入一个学生数学,语文,英语三门课的成绩,可以写成:INPUT “数学,语文,英语”;a,b,c注:①“提示内容”与变量之间必须用分号“;”隔开。②各“提示内容”之间以及各变量之间必须用逗号“,”隔开。但最后的变量的后面不需要。(二)输出语句在该程序中,第3行和第4行中的PRINT语句是输出语句。它的一般格式是:PRINT “提示内容”;表达式输出语句的用途:(1)输出常量,变量的值和系统信息。(2)输出数值计算的结果。(三)赋值语句用来表明赋给某一个变量一个具体的确定值的语句。除了输入语句,在该程序中第2行的赋值语句也可以给变量提供初值。它的一般格式是:变量=表达式赋值语句中的“=”叫做赋值号。赋值语句的作用:先计算出赋值号右边表达式的值,然后把这个值赋给赋值号左边的变量,使该变量的值等于表达式的值。注:①赋值号左边只能是变量名字,而不能是表达式。如:2=X是错误的。②赋值号左右不能对换。如“A=B”“B=A”的含义运行结果是不同的。③不能利用赋值语句进行代数式的演算。(如化简、因式分解、解方程等)④赋值号“=”与数学中的等号意义不同。3.例题分析例1:编写程序,计算一个学生数学、语文、英语三门课的平均成绩。分析:先写出算法,画出程序框图,再进行编程。算法: 程序:开始输入a,b,c结束输出yINPUT “数学=”;aINPUT “语文=”;bINPUT “英语=”;c y=(a+b+c)/3PRINT “The average=”;yEND例2:给一个变量重复赋值。A=10A=A+10PRINT AEND程序:变式:在此程序的基础上,设计一个程序,要求最后A的输出值是30。A=10A=A+15PRINT AA=A+5PRINT AEND程序: 例3:交换两个变量A和B的值,并输出交换前后的值。分析:引入一个中间变量X,将A的值赋予X,又将B的值赋予A,再将X的值赋予B,从而达到交换A,B的值。(比如交换装满水的两个水桶里的水需要再找一个空桶)INPUT AINPUT BPRINT A,BX=AA=BB=XPRINT A,BEND程序: 变式:编写一个程序,要求输入一个圆的半径,便能输出该圆的周长和面积。( 取3.14)分析:设圆的半径为R,则圆的周长为,面积为,可以利用顺序结构中的INPUT语句,PRINT语句和赋值语句设计程序。INPUT “半径为R=”;RC=2*3.14*RS=3.14*R^2PRINT “该圆的周长为:”;CPRINT “该圆的面积为:”;S END程序: 4.回顾小结本节课介绍了输入语句、输出语句和赋值语句的结构特点及联系。掌握并应用输入语句,输出语句,赋值语句编写一些简单的程序解决数学问题,特别是掌握赋值语句中“=”的作用及应用。编程一般的步骤:先写出算法,再进行编程。我们要养成良好的习惯,也有助于数学逻辑思维的形成。【课堂精练】P15 练习 1. 2. 3【评价设计】1.P23 习题1.2 A组 1(2)、22.试对生活中某个简单问题或是常见数学问题,利用所学基本算法语句等知识来解决自己所提出的问题。要求写出算法,画程序框图,并写出程序设计。 临清三中数学组 编写人:王瑞涛 审稿人: 郭振宇 李怀奎1.2.1输入、输出语句和赋值语句课前预习学案一、预习目标通过预习知道输入语句、输出语句、赋值语句的一般结构。预习内容什么是输入语句,它的一般格式是什么?什么是输入语句,它的一般格式是什么?什么是输入语句,它的一般格式是什么?提出疑惑同学们,通过你的自主学习,你还有哪些疑惑,请把它填在下面的表格中课内探究学案【学习目标】1.正确理解输入语句、输出语句、赋值语句的结构。2.会写一些简单的程序。3.掌握赋值语句中的“=”的作用【重点与难点】教学重点:正确理解输入语句、输出语句、赋值语句的作用。教学难点:准确写出输入语句、输出语句、赋值语句。【学习过程】1..探究新知用描点法作函数的图象时,需要求出自变量与函数的一组对应值。编写程序,分别计算当时的函数值。观察程序: INPUT “x=”;x y=x^3+3*x^2-24*x+30PRINT xEND(一)输入语句在该程序中的第1行中的INPUT语句就是输入语句。这个语句的一般格式是:INPUT “提示内容”;变量INPUT语句不但可以给单个变量赋值,还可以给多个变量赋值,其格式为:INPUT “提示内容1,提示内容2,提示内容3,…”;变量1,变量2,变量3,… (二)输出语句在该程序中,第3行和第4行中的PRINT语句是输出语句。它的一般格式是:PRINT “提示内容”;表达式输出语句的用途:(1)输出常量,变量的值和系统信息。(2)输出数值计算的结果。(三)赋值语句用来表明赋给某一个变量一个具体的确定值的语句。除了输入语句,在该程序中第2行的赋值语句也可以给变量提供初值。它的一般格式是:变量=表达式赋值语句中的“=”叫做赋值号。赋值语句的作用:先计算出赋值号右边表达式的值,然后把这个值赋给赋值号左边的变量,使该变量的值等于表达式的值。3.例题分析例1:编写程序,计算一个学生数学、语文、英语三门课的平均成绩。分析:先写出算法,画出程序框图,再进行编程。例2:求下列变量A的值。程序:A=10A=A+10PRINT AEND变式:在此程序的基础上,设计一个程序,要求最后A的输出值是30。例3:交换两个变量A和B的值,并输出交换前后的值。分析:引入一个中间变量X,将A的值赋予X,又将B的值赋予A,再将X的值赋予B,从而达到交换A,B的值。(比如交换装满水的两个水桶里的水需要再找一个空桶)程序: 例4:编写一个程序,要求输入一个圆的半径,便能输出该圆的周长和面积。( 取3.14)4.回顾小结本节课介绍了输入语句、输出语句和赋值语句的结构特点及联系。掌握并应用输入语句,输出语句,赋值语句编写一些简单的程序解决数学问题,特别是掌握赋值语句中“=”的作用及应用。编程一般的步骤:先写出算法,再进行编程。我们要养成良好的习惯,也有助于数学逻辑思维的形成。课后练习与提高1、 在程序语言中,下列符号分别表示什么运算 * ;\ ;∧ ;SQR( ) ;ABS( )? , , , , 。2、下列程序运行后,a,b,c的值各等于什么?(1) a=3 (2) a=3b=-5 b=-5c=8 c=8a=b a=bb=c b=cPRINT a,b,c c=aEND PRINT a,b,cEND(1)________________________(2)________________________3、. 指出下列语句的错误,并改正:(1)A=B=50(2)x=1,y=2,z=3(3)INPUT “How old are you” x(4)INPUT ,x(5)PRINT A+B=;C(6)PRINT Good-bye!4.将两个数交换,使,下面语句正确一组是 ( )a=cc=bb=ab=aa=bc=bb=aa=ca=bb=aA. B C D 5. 计算机执行下面的程序段后,输出的结果是( )PRINT ,A B C D 6 下列给出的赋值语句中正确的是( )A B C D 7 对赋值语句的描述正确的是 ( )①可以给变量提供初值 ②将表达式的值赋给变量③可以给一个变量重复赋值 ④不能给同一变量重复赋值A ①②③ B ①② C ②③④ D ①②④8、已知f(x)=x3-3x2+2x+1,写出任意一个x的值对应的函数值f(x)的求法程序.9.已知华氏温度和摄氏温度的转化公式为: 编写一个程序,输入一个华氏温度,输出其相应的摄氏温度。10.春节到了,糖果店的售货员忙极了。已知水果糖每千克10.4元,奶糖每千克15.6元,果仁巧克力每千克25.2元,那么依次购买这三种果糖千克,应收取多少钱?请你设计一个程序,帮售货员算账。11.编写一个程序,输入梯形的上底、下底和高的值,计算并输出其面积。12.编写一个程序,交换两个变量a 、b的值,并输出交换前后的值。参考答案4、B 5、B 6、B 7、A8、解:(方法一)INPUT “请输入自变量x的值:”;xA=x∧3B=3*x∧2C=2*xD=A-B+C+1PRINT “x=”;xPRINT “f(x)=”;DEND(方法二)INPUT “请输入自变量x的值:”;xm=x*(x-3)n=x*(m+2)y=n+1PRINT “x=”;xPRINT “f(x)=”;yEND9、程序: INPUT F C=(F-32)*5/9 PRINT C10、INPUT a,b,cy=10.4*a+15.6*b+25.2*c PRINT y11、INPUT a,b,h S=(a+b)*h/2PRINT S12、INPUT a,bPRINT a,bt=aa=bb=tPRINT a,b疑惑点疑惑内容
相关资料
更多

