 
 
高中数学人教版新课标A必修32.1.1简单随机抽样教案设计
展开1 教材背景
统计是是数学及应用的重要组成部分,与实际生活密切相关.随着科学技术的发展,统计思想已成为数学素养的一部分,所以学习统计是非常必要的。
2 本节课的地位及作用
本节课是第2章的第1节课,这部分的学习是统计的基础内容.
二 重点难点
正确理解简单随机抽样的概念,掌握抽签法及随机数法的步骤,并能灵活应用相关知识从总体中抽取样本。
三 目标分析
教学目标
知识与技能:
(1)正确理解随机抽样的概念,掌握抽签法、随机数表法的一般步骤;
过程与方法:
(1)能够从现实生活或其他学科中提出具有一定价值的统计问题;
(2)在解决统计问题的过程中,学会用简单随机抽样的方法从总体中抽取样本。
情感态度与价值观:
通过对现实生活和其他学科中统计问题的提出,体会数学知识与现实世界及各学科知识之间的联系,认识数学的重要性。
四 教学设计
1.情景引入
我们生活在一个数字化时代,时刻都在和数据打交道,例如,产品的合格率,农作物的产量,商品的销售量,电视台的收视率等.这些数据常常是通过抽样调查而获得的,如何从总体中抽取具有代表性的样本,是我们需要研究的课题.
问题1:假设你作为一名食品卫生工作人员,要对某食品店内的一批小包装饼干进行卫生达标检验,你准备怎样做?
显然,你只能从中抽取一定数量的饼干作为检验的样本。(为什么?)那么,应当怎样获取样本呢?
问题2: 要判断一锅汤的味道需要把整锅汤都喝完吗?应该怎样判断?
将锅里的汤“搅拌均匀”,品尝一小勺就知道汤的味道,这是一个简单随机抽样问题,对这种抽样方法,我们从理论上作些分析
2.探究新知
一、简单随机抽样的概念
一般地,设一个总体含有N个个体,从中逐个不放回地抽取n个个体作为样本(n≤N),如果每次抽取时总体内的各个个体被抽到的机会都相等,就把这种抽样方法叫做简单随机抽样,这样抽取的样本,叫做简单随机样本。
【说明】简单随机抽样必须具备下列特点:
(1)简单随机抽样要求被抽取的样本的总体个数N是有限的。
(2)简单随机样本数n小于等于样本总体的个数N。
(3)简单随机样本是从总体中逐个抽取的。
(4)简单随机抽样是一种不放回的抽样。
(5)简单随机抽样的每个个体入样的可能性均为n/N。
问题3:下列抽样的方式是否属于简单随机抽样?为什么?
(1)从无限多个个体中抽取50个个体作为样本。
(2)箱子里共有100个零件,从中选出10个零件进行质量检验,在抽样操作中,从中任意取出一个零件进行质量检验后,再把它放回箱子。
二、抽签法和随机数法
1、抽签法的定义。
一般地,抽签法就是把总体中的N个个体编号,把号码写在号签上,将号签放在一个容器中,搅拌均匀后,每次从中抽取一个号签,连续抽取n次,就得到一个容量为n的样本。
【说明】抽签法的一般步骤:
(1)将总体的个体编号。
(2)连续抽签获取样本号码。
问题4:你认为抽签法有什么优点和缺点:当总体中的个体数很多时,用抽签法方便吗?
优点:简单易行,当总体个数不多的时候搅拌均匀很容易,个体有均等的机会被抽中,从而能保证样本的代表性.
缺点:当总体个数较多时很难搅拌均匀,产生的样本代表性差的可能性很大.
2、随机数法的定义:
利用随机数表、随机数骰子或计算机产生的随机数进行抽样,叫随机数表法,这里仅介绍随机数表法。
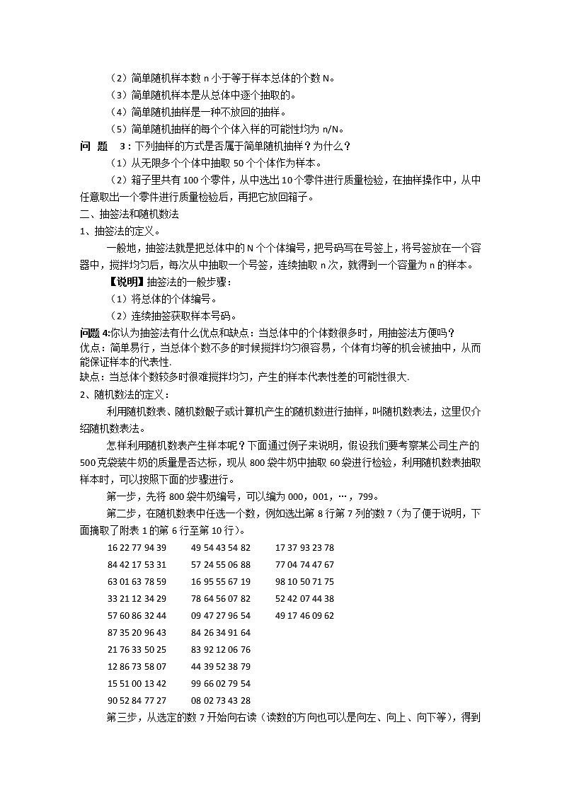
怎样利用随机数表产生样本呢?下面通过例子来说明,假设我们要考察某公司生产的500克袋装牛奶的质量是否达标,现从800袋牛奶中抽取60袋进行检验,利用随机数表抽取样本时,可以按照下面的步骤进行。
第一步,先将800袋牛奶编号,可以编为000,001,…,799。
第二步,在随机数表中任选一个数,例如选出第8行第7列的数7(为了便于说明,下面摘取了附表1的第6行至第10行)。
16 22 77 94 39 49 54 43 54 82 17 37 93 23 78
84 42 17 53 31 57 24 55 06 88 77 04 74 47 67
63 01 63 78 59 16 95 55 67 19 98 10 50 71 75
33 21 12 34 29 78 64 56 07 82 52 42 07 44 38
57 60 86 32 44 09 47 27 96 54 49 17 46 09 62
87 35 20 96 43 84 26 34 91 64
21 76 33 50 25 83 92 12 06 76
12 86 73 58 07 44 39 52 38 79
15 51 00 13 42 99 66 02 79 54
90 52 84 77 27 08 02 73 43 28
第三步,从选定的数7开始向右读(读数的方向也可以是向左、向上、向下等),得到一个三位数785,由于785<799,说明号码785在总体内,将它取出;继续向右读,得到916,由于916>799,将它去掉,按照这种方法继续向右读,又取出567,199,507,…,依次下去,直到样本的60个号码全部取出,这样我们就得到一个容量为60的样本。
【说明】随机数表法的步骤:
(1)将总体的个体编号。
(2)在随机数表中选择开始数字。
(3)读数获取样本号码。
问题5:如果从100个个体中抽取一个容量为10的样本,你认为对这100个个体进行怎样编号为宜?
问题6:一般地,利用随机数表法从含有N个个体的总体中抽取一个容量为n的样本,其抽样步骤如何?
第一步,将总体中的所有个体编号.
第二步,在随机数表中任选一个数作为起始数.
第三步,从选定的数开始依次向右(向左、向上、向下)读,将编号范围内的数取出,编号范围外的数去掉,直到取满n个号码为止,就得到一个容量为n的样本.
3.例题精析
例1:人们打桥牌时,将洗好的扑克牌随机确定一张为起始牌,这时按次序搬牌时,对任何一家来说,都是从52张牌中抽取13张牌,问这种抽样方法是否是简单随机抽样?
[分析] 简单随机抽样的实质是逐个地从总体中随机抽取样本,而这里只是随机确定了起始张,其他各张牌虽然是逐张起牌,但是各张在谁手里已被确定,所以不是简单随机抽样。
例2:某车间工人加工一种轴100件,为了了解这种轴的直径,要从中抽取10件轴在同一条件下测量,如何采用简单随机抽样的方法抽取样本?
[分析] 简单随机抽样一般采用两种方法:抽签法和随机数表法。
解法1:(抽签法)将100件轴编号为1,2,…,100,并做好大小、形状相同的号签,分别写上这100个数,将这些号签放在一起,进行均匀搅拌,接着连续抽取10个号签,然后测量这个10个号签对应的轴的直径。
解法2:(随机数表法)将100件轴编号为00,01,…99,在随机数表中选定一个起始位置,如取第21行第1个数开始,选取10个为68,34,30,13,70,55,74,77,40,44,这10件即为所要抽取的样本。
4.课堂练习
1、P57面1、2、3、4
2、为了了解全校240名学生的身高情况,从中抽取40名学生进行测量,下列说法正确的是( D )
A.总体是240 B、个体是每一个学生
C、样本是40名学生 D、样本容量是40
3、为了正确所加工一批零件的长度,抽测了其中200个零件的长度,在这个问题中,200个零件的长度是 ( C )
A、总体 B、个体 C、总体的一个样本 D、样本容量
4、一个总体中共有200个个体,用简单随机抽样的方法从中抽取一个容量为20的样本,则某一特定个体被抽到的可能性是 1/10 .
5、从3名男生、2名女生中随机抽取2人,检查数学成绩,则抽到的均为女生的可能性是 1/10 .
5.课堂小结
1、简单随机抽样是一种最简单、最基本的抽样方法,简单随机抽样有两种选取个体的方法:放回和不放回,我们在抽样调查中用的是不放回抽样,常用的简单随机抽样方法有抽签法和随机数法。
2、抽签法的优点是简单易行,缺点是当总体的容量非常大时,费时、费力,又不方便,如果标号的签搅拌得不均匀,会导致抽样不公平,随机数表法的优点与抽签法相同,缺点上当总体容量较大时,仍然不是很方便,但是比抽签法公平,因此这两种方法只适合总体容量较少的抽样类型。
3、简单随机抽样每个个体入样的可能性都相等,均为n/N,但是这里一定要将每个个体入样的可能性、第n次每个个体入样的可能性、特定的个体在第n次被抽到的可能性这三种情况区分开业,避免在解题中出现错误。
6.课后作业
习案与学案
高中人教版新课标A第二章 点、直线、平面之间的位置关系2.3 直线、平面垂直的判定及其性质教案及反思: 这是一份高中人教版新课标A第二章 点、直线、平面之间的位置关系2.3 直线、平面垂直的判定及其性质教案及反思,共4页。教案主要包含了教学目标,教学重点等内容,欢迎下载使用。
人教版新课标A必修31.3 算法与案例教学设计: 这是一份人教版新课标A必修31.3 算法与案例教学设计
高中数学人教版新课标A必修3第一章 算法初步1.3 算法与案例教学设计: 这是一份高中数学人教版新课标A必修3第一章 算法初步1.3 算法与案例教学设计
 
 
 
 
 
 
 
 
 
 
 
 


 
