北师大版八年级上册第六章 数据的分析2 中位数与众数教案
展开中位数与众数
一、教材分析:
《统计与概率》是中小学数学课程的重要内容,在义务教育阶段占有重要的位置。本节内容是继平均数学习之后的内容,这是学习统计相关内容的最基础的知识之一,也是刻画数据“平均水平”的数据代表。通过学习本节课的内容,提高学生对生活中常用数据的认识、分析和处理数据的能力,并能够作出合理的决策,培养学生应用数学意识和创新能力,同时为以后学习统计知识打下基础。
二、教学目标:
1、知识与技能:通过对数据的分析,掌握中位数和众数的概念和意义;会求一组数据的中位数与众数,并能应用中位数与众数解决有关实际问题。
2、数学思考:经历探索生活中的问题,在收集、整理、分析数据、合理决策探索的过程中,培养学生自主探究、合作交流的能力。
3、问题解决:能够根据实际需要分析数据并解决问题,建立发展数据分析概念提高数据处理能力、判断能力和决策能力。
4、情感与态度: 把知识的学习放在解决问题过程中,使学生认识数学与生活的密切联系,激起学习数学的兴趣,体验获得成功的乐趣,建立自信心,树立建设美好家乡的理想。
三、教学重点、难点:
1.重点:会求一组数据的中位数和众数 ;
2.难点:理解平均数、中位数和众数这三个概念之间
的区别和联系,能根据具体问题情景作出合理决策。
四、教法学法:情景——问题教学法;自主探究 、合作交流
五、教学过程:
(一)情境引入:
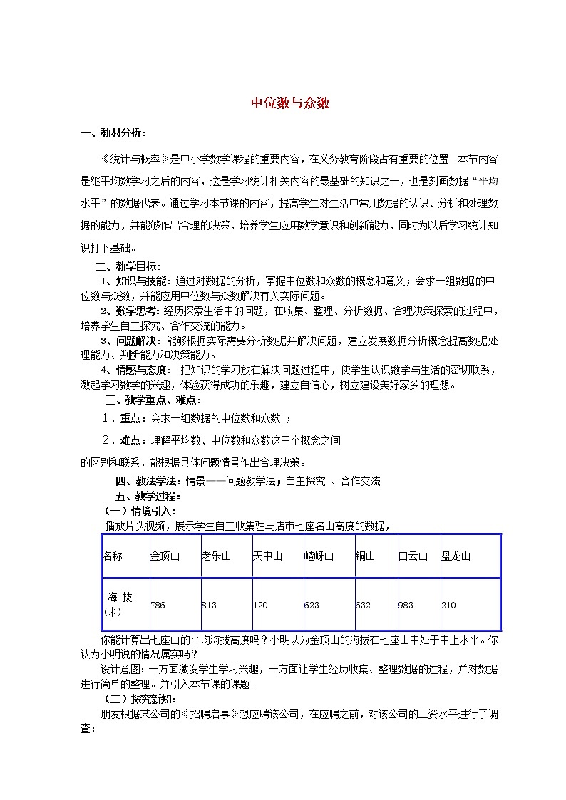
播放片头视频,展示学生自主收集驻马店市七座名山高度的数据,
名称 | 金顶山 | 老乐山 | 天中山 | 嵖岈山 | 铜山 | 白云山 | 盘龙山 |
海 拔 (米) | 786 | 813 | 120 | 623 | 632 | 983 | 210 |
你能计算出七座山的平均海拔高度吗?小明认为金顶山的海拔在七座山中处于中上水平。你认为小明说的情况属实吗?
设计意图:一方面激发学生学习兴趣,一方面让学生经历收集、整理数据的过程,并对数据进行简单的整理。并引入本节课的课题。
(二)探究新知:
朋友根据某公司的《招聘启事》想应聘该公司,在应聘之前,对该公司的工资水平进行了调查:
我公司因扩大规模,现需招聘职员若干名.我公司员工收入高,月平均工资2700元.有意者请于8月20日到我公司面试.
公司人事部
2014年8月16日
请根据以上问题情境,回答下面问题:
1900和1800分别在这组数据中有什么特点?
设计意图:由具体的问题情境, 让学生经历观察、分析、交流后得出中位数和众数的概念,从而在小学的基础上对概念进行了更全面的理解。让学生体会到知识获取是通过自己的主动体验和积极思考而获得 。
(三)闯关游戏:
第一关:问题:求下列各种花花期的中位数。
设计意图:第一关我给出嵖岈山温泉小镇五种郁金香花期,学生经过排序后轻松得出中位数是8,很快总结出奇数个无序数据情况下中位数的求法。
第二关:问题:求下列各种花花期的中位数。
设计意图:第二关我增加第6种郁金香的花期,学生排序后发现中位数不再是原数而是排序后中间两数的平均数。进而得出偶数个数据中位数的求法.
第三关:问题:求下列各种花花期的中位数。
花期 (天) | 6 | 7 | 8 | 9 | 10 | 11 | 12 |
数量 | 1 | 1 | 2 | 2 | 2 | 2 | 2 |
设计意图:第三关我又加入一组新的数据,经过交流学生发现此时数据不仅是偶数个,而且还出现了重复的数据,开始有同学认为9是中位数,后来经过其他同学的质疑及合作探索后也能得出中位数是9.5的正确答案。在此基础上我将上面的数据以表格的形式简洁的呈现出来,让学生又明白了表格中中位数的求法。
第四关:问题:下面数据的众数多少?
1、中位数
职员C说:“我的工资是1900元,在公司算是中等收入。”
思考:1900在这组数据中有什么特征呢?根据你的理解说说什么是中位数?
2、众数
职员D说:“我们好几个人工资都是1800元”。思考:认真观察这组数据,有几个人工资是1800元呢?1800在这组数据中有什么特征?根据你的理解说说什么是众数?
自学指导:请同学们阅读课本143页,并思考:
(1)你认为用哪个数据描述该公司员工收入的集中趋势更合适?
(2)为什么该公司员工收入的平均数比中位数高得多?
(3)什么是中位数?什么是众数?平均数、中位数、众数有哪些特征?
设计意图:通过对数据的收集、整理,并对数据进行处理,发现位置处于中间的数——中位数和出现次数最多的数据——众数,并总结归纳出中位数和众数的定义。
(三)合作交流:
1、一般地,n个数据按大小顺序排列,处于最中间位置的一个数据(或最中间两个数据的平均数)叫做这组数的中位数.
填空:
- 数据3,1,5,2,4的中位数是____.
- 数据3,6,1,5,2,4的中位数是____.
- 数据 3,3,3,3,3,3的中位数是____.
2、众数:一组数据中出现次数最多的那个数据叫做这组数的众数.
3,2,5,4,3,6的众数是____.3,2,5,2, 4,3,6的众数是
3、讨论:
(1)、你认为用哪个数据表示该公司员工收入的“平均
水平”更合适?
(2)、为什么该公司员工收入的平均数比中位数高得多?
(3)、怎样尽量避免求平均数时受极端值的影响?举生活中
的实例说明.
(4)、公司经理为什么要在招聘广告中打出平均数?
4、做一做:某商店销售一批女鞋 30 双,其中各种尺码的
销售量如下表:(单位:双)
(1)计算30双女鞋尺码的平均数、中位数和众数。
(2)在(1)中所求的三个数据中,你认为鞋店老板最感兴趣的是哪一个?说说你的理由。
5、议一议:平均数、中位数和众数有哪些特征?
平均数、中位数和众数都是数据的代表,它们刻画了一组数据的“平均水平”.
所有数据都参加运算, 它能充分地利用数据所提供的信息.
易受极端值影响,其中任何数据的变动都会相应引起平均数的变动.
计算简单,受极端值影响较小.
不能充分利用所有数据的信息.
着眼于对各数据出现的频数的考察,往往是人们尤为关心的一个量.
当各个数据的重复次数大致相等时,众数往往没有特别意义.
(四)总结评价:
这一节课你有什么收获?有何疑惑?
(五)当堂检测
1、数据1,3,4,2,4的中位数是( )
A.4 B.3 C.2 D.1
2、数据1,3,4,5,2,6的中位数是( )
A.3 B.4 C.3.5 D.4.5
3、数据1,2,3,2,3,4的众数是( )
A.2 B.3 C.2和3 D.1和4
4.某公司有15名员工,他们所在的部门及相应每人所创的年利润(万元/人.年)如下表所示:
根据表中提供的信息填空:
1、该公司每人所创年利润的平均数是( )万元,中位数是( )万元,众数是( )万元。
2、你认为应该使用平均数还是中位数来描述该公司每人所创年利润的一般水平?
《中位数与众数》教案说明
本节课是北师大版八年级数学上册第六章《数据的分析》第二节的内容。主要让学生认识数据统计中三个基本统计量,是一堂概念课,也是学生学会分析数据,作出决策的应用课。
一.教材分析
1、教学目标
知识与技能目标:通过对数据的分析,掌握中位数与众数的概念和意义,会求一组数据的中位数与众数,并能应用中位数与众数解决有关的实际问题。
过程与方法目标:培养学生发现问题,分析问题,解决问题的能力,并在具体的活动中培养学生的探究意识与合作交流的能力。
情感与态度:感受统计在生活中的应用,增强统计意识,培养统计能力。2.教学重点和难点
本节课的重点:会求中位数与众数,能结合实际情景理解其实际意义。
本节课的难点:能根据具体问题情景,选择适当的统计量表示数据的特征。
3.教材的地位和作用
统计与概率是中小学数学课程的重要内容,在义务教育阶段占有重要的位置。在本节内容是继平均数学习之后的内容,这是学习统计相关内容的学习的最基础的知识之一,也是刻画“平均水平”的数据代表——中位数与众数。通过学习本节课的内容,提高学生对生活中常用数据的认识、分析和处理数据的能力,并能够作出合理决策,培养学生应用数学意识和创新能力,同时为以后学习统计知识打下基础。
二.教学诊断分析
在教学中,本节课的中位数与众数的概念容易理解,但在中位数时容易出错,强调两点:①一组数据要按大小顺序排列;②当一组数据有偶数个时,要求取正中间两个数的平均数。在求一组数据的众数时,只要特别注意无众数的情况或有多个众数的情况就可以了。可通过小练习的形式,巩固学生对中位数与众数的求法,引起学生对以上情况的注意。
而教学中让学生选取适当的数据解决实际生活问题则是一个难点。由于没有什么标准,很难总结规律,只能根据数据代表的特点,再结合实际生活背景,做出合适的选择,有时候也并不是绝对的!比如在讨论问题的第一问中究竟哪个数据代表能反映工人的真实工资水平?四人小组讨论交流,互换观点想法.估计学生会用人数最多的工资1800元(众数)或中等水平工资1900元(中位数)来做答,这样的选择都算比较合理。但也有同学还是认为2700元(平均数),再来引导学生考虑实际背景,通过这组数据进行分析,就只有两个人的工资在2700元以上,所以不能合理反映全体员工的工资的“平均水平”。这里又突现出新的问题:实际生活问题不能单从数学角度考虑,要符合实际生活。
三.教学方法
本节课采用多媒体教学平台,运用了“探究式” 、“情景教学” 、“小组合作”等多种活动教学方式。在概念教学中,创造性使用教材,创设生活情景,通过引导学生认识数据代表的特征,自主完成从具体事实上抽象出两个统计量的概念,给予评价,帮助学生完善新知的建构。在教学过程中以问题方式启发学生,以生动的实例吸引和鼓励学生,给予学生充足的时间小组合作交流,在整个教学中采取情景教学法,师生共同探究,感悟知识的发生、发展过程。
四.预期效果分析
1.创设情景:从简单熟悉的问题入手,答案自然与我们的创设问题情景衔接,王趣。
以应聘面试的故事为背景,创设问题情景突出了科学学习的必要性,让学生真正感受到要解决这个问题,必须研究其他的数据代表,从内心激发学生学习本节课的欲望。帮助学生回忆和复习了平均数,但是用平均数来衡量工人工资的“平均水平”不合适,引起思维冲突,自然过度到我们本节课的重点。
2.形成概念:分为两个部分——中位数、众数。首先组织学生以小组为单位,合作交流,探讨1900、1800分别在这组数据中有什么特点?再由学生归纳总结并完善中位数,众数的概念,我进行点评。学生的知识不仅是通过传授得到的,更通过自己的主动体验和积极的思考,逐步积累,逐步构建而成。在这一过程中,尽可能把课堂还给学生,培养学生观察、分析、比较和语言表达能力,启迪学生的探索灵感,感受生活中处处有数学。
围绕中位数、众数概念给出一组变式练习,使学生利用所学新知来解决,进而巩固所学概念,揭示概念的实质,加深理解,也让学生在学习中感受到成功喜悦。
以上通过设计由浅入深的问题串,使学生思维分层递进,目的是突出本节重点,引导学生归纳,总结,梳理本节知识,技能,方法,有益于学生理解数学知识,获得数学方法,提高数学能力及培养数学情感。
3.应用新知,体验成功
四个问题的设计环环相扣,引导学生一一解决。首先结合本节课学习的数据代表中位数与众数,还有以前学习的平均数,引导学生深入分析讨论“员工工资平均水平”用哪个数据代表表示更合适。学生展开激烈的讨论,各抒己见,教师从不同侧面给予充分肯定。有助于学生了解三个概念之间的联系与区别,激发学生学习的积极性和主动性。通过对第一小问的讨论就很自然的得出第二问的答案。在学生分析讨论的过程中,得出2700元这个平均数并不能真正反映代表员工工资的平均水平,从而引导学生发现平均数的不足之处,再联系实际生活实例,得出避免受极端值的影响的解决方案,使学生在此过程中感受到成功的喜悦,同时提高学生分析和解决实际问题的能力。最后一问让学生感受数学在生活中的应用无处不在,同时还获得了生活小常识,有利于培养学生的应用意识。
4.总结评价:通过提问的方式,引导学生小结本节课的重要知识,养成总结的良好学习习惯,发挥自我评价的作用,培养学生的语言表达能力。
5.当堂检测:对本节知识和技能进行检测和反馈。让知识的学习与巩固贯穿于实践活动中。
数学教学是数学活动的教学,学生才是数学学习的主人。在教学中,我以学生独立思考为基础,引导学生感知数据的特点,通过小组互相讨论,合作学习,互相完善,逐步形成概念。让学生结合实际问题,易于理解和记忆。通过师生互动,使学生广泛参与,积极主动的投入学习活动中,充分体现学生的主体性。通过学生同桌之间交流,讨论,培养学生合作交流的意识和能力。
教学过程中教师不仅要关注结果,更应该关注过程与方法,重视过程评价,使学生都能积极参与数学思考,进一步提高学生学习数学的信心。
初中数学北师大版八年级上册2 中位数与众数教案及反思: 这是一份初中数学北师大版八年级上册2 中位数与众数教案及反思,共4页。
北师大版八年级上册第六章 数据的分析2 中位数与众数教案: 这是一份北师大版八年级上册第六章 数据的分析2 中位数与众数教案,共6页。教案主要包含了教材分析,学情分析,教学目标,教学重点,教法学法,教学过程等内容,欢迎下载使用。
数学八年级上册2 中位数与众数教学设计及反思: 这是一份数学八年级上册2 中位数与众数教学设计及反思,共4页。教案主要包含了教学目标,教学重点和难点,教学过程等内容,欢迎下载使用。

