高中化学人教版 (新课标)必修2第三节 化学反应的速率和限度学案
展开
这是一份高中化学人教版 (新课标)必修2第三节 化学反应的速率和限度学案,共13页。学案主要包含了知识拓展等内容,欢迎下载使用。
化学反应速率和限度
1.理解基本的化学反应速率的概念和影响化学反应速率的外界条件。
2.理解可逆反应、化学反应平衡的概念,知道可逆反应存在限度。
这些反应的发生所经历的时间一样吗(看图片)?
图1炸药爆炸 图2金属锈蚀 图3溶洞形成
物理学中用什么定量描述物体的运动快慢?——速度。不考虑速度的方向称之为速率。化学中用化学反应速率来表示化学反应的快慢。因很多化学反应在溶液中进行,因此化学反应速率通常用物质的量浓度在单位时间内的改变量来表示。
知识点一.化学反应速率
1. 定义:用单位时间内 反应物 物浓度的 减少量 或 生成物 物浓度的 增加量 来表示。
2. 浓度的变化——△C 时间的变化——△t
表达式:υ=△C/△t 单位:mol/(L•s)或mol/(L•min)
※注意:(1)现表示的化学反应速率是平均 速率,同一反应用不同物质表示的化学反应速率数值可能不同,必须注明物质。
(2)起始浓度与化学计量数比无关,但是变化浓度一定与化学计量数成比例。
(3) 同一反应各物质的反应速率之比等于化学计量数之比。
例如:
2A(g)+3B (g)C(g)+4D(g) ν(A):ν(B):ν(C):ν(D) = 2:3:1:4
(4)对于同一反应,比较用不同反应物或生成物表示的反应速率大小时,要换算成同一物质表示的速率,才能比较。
3.影响化学反应速率的因素
内因:由参加反应的物质的性质决定。
影响反应速率的因素有
外因:浓度、温度、压强、催化剂、其它因素。
(1)浓度:其它条件不变时,增大反应物浓度,可以 增大 反应速率。
注意:“浓度”是指“溶液中溶质的浓度”或 “气体的浓度”;固体和纯液体的浓度可看成是一常数。对固体,反应速率与其表面积大小有关,固体的颗粒度越小(表面积越大,则反应速率越 快 。
(2)温度:其它条件不变时,升高温度可以 增大 反应速率;降低温度可以 减小 反应速率。
(3)压强:对于有气体参加的反应,其它条件不变时,增大压强可以 增大 反应速率;减小压强,可以 减小 化学反应速率。
解释:在温度、气体的物质的量不变时,增大压强,必缩小容器——引起气体的浓度增大,所以,反应速率加快。
(4)催化剂:选择适当的催化剂可以成千上万倍的加快反应速率。
“催化剂”:能 改变 反应速率,而在反应前后本身的 组成 和 化学 性质不发生变化。
(5)其他:如:固体的表面积(颗粒度)、激光、射线、超声波、紫外线、溶剂等。
(6)惰性气体对反应速率的影响:
①恒温恒容,加入惰性气体(或不参加反应的气体),容器P增大,但各物质C不变,v不变。
②恒温恒压,加入惰性气体(或不参加反应的气体),容器V增大,各物质C减小,v减小。
知识点二.可逆反应:
1. 定义:在同一条件下,同时向正、反两个方向进行的反应
2. 特点:
(1)向两个相反的方向进行的两个化学反应,在相同的条件下同时进行、共存,两个化学反应构成了一个对立的统一体。
(2)符号:“ ”号
(3)通常从左向右的反应称为 正 反应,从右向左的反应称为 逆 反应;
(4)在反应体系中,与化学反应有关的各种物质浓度 均不能为零 。
知识点三.化学反应限度
1、定义:. 当一个 可逆 反应进行到正向反应速率与逆向反应速率 相等 时,反应物和生成物的浓度_ 不再改变_,达到表 面上静止 的一种“_状态_”,这就是这个反应所能达到的限度;此时这个状态就叫做 化学平衡 状态。
反 应 开始: υ正 > υ逆
反应过程中:υ正逐渐 减小 ,υ逆逐渐 增大 ;
反应物浓度 减小 ,生成物浓度 增大 ;
平 衡 时:υ正 ==υ逆;各组分的浓度不再 变化。
2.化学平衡的特征:
等: υ正 = υ逆 ;
定:各组分的 浓度 一定 ;
动: 动态 平衡 。
变:如果外界条件的改变,原有的化学平衡状态将被破坏,平衡发生移动。
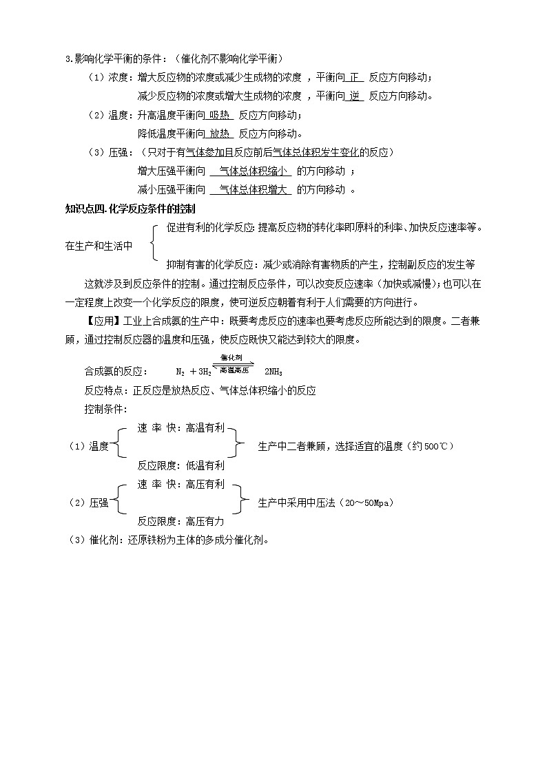
3.影响化学平衡的条件:(催化剂不影响化学平衡)
(1)浓度:增大反应物的浓度或减少生成物的浓度 ,平衡向 正 反应方向移动;
减少反应物的浓度或增大生成物的浓度 ,平衡向 逆 反应方向移动。
(2)温度:升高温度平衡向 吸热 反应方向移动;
降低温度平衡向 放热 反应方向移动。
(3)压强:(只对于有气体参加且反应前后气体总体积发生变化的反应)
增大压强平衡向 气体总体积缩小 的方向移动 ;
减小压强平衡向 气体总体积增大 的方向移动 。
知识点四.化学反应条件的控制
促进有利的化学反应:提高反应物的转化率即原料的利率、加快反应速率等。
在生产和生活中
抑制有害的化学反应:减少或消除有害物质的产生,控制副反应的发生等
这就涉及到反应条件的控制。通过控制反应条件,可以改变反应速率(加快或减慢);也可以在一定程度上改变一个化学反应的限度,使可逆反应朝着有利于人们需要的方向进行。
【应用】工业上合成氨的生产中:既要考虑反应的速率也要考虑反应所能达到的限度。二者兼顾,通过控制反应器的温度和压强,使反应既快又能达到较大的限度。
合成氨的反应: N2 +3H2 2NH3
反应特点:正反应是放热反应、气体总体积缩小的反应
控制条件:
速 率 快:高温有利
(1)温度 生产中二者兼顾,选择适宜的温度(约500℃)
反应限度: 低温有利
速 率 快:高压有利
(2)压强 生产中采用中压法(20~50Mpa)
反应限度:高压有力
(3)催化剂:还原铁粉为主体的多成分催化剂。
【知识拓展】判断可逆反应达到平衡状态的方法和依据
例举反应
mA(g)+nB(g) pC(g)+qD(g)
混合物体系中各成分的含量
①各物质的物质的量或各物质的物质的量的分数一定
平衡
②各物质的质量或各物质质量分数一定
平衡
③各气体的体积或体积分数一定
平衡
④总体积、总压强、总物质的量一定
不一定平衡
正逆反应速率关系
①在单位时间内消耗了m molA同时生成m molA,即V(正)=V(逆)
平衡
②在单位时间内消耗了n molB同时消耗了p molC,则V(正)=V(逆)
平衡
③V(A):V(B):V(C):V(D)=m:n:p:q,V(正)不一定等于V(逆)
不一定平衡
④在单位时间内生成n molB,同时消耗了q molD,因均指V(逆)
不一定平衡
压强
①m+n≠p+q时,总压力一定(其他条件一定)
平衡
②m+n=p+q时,总压力一定(其他条件一定)
不一定平衡
混合气体平均相对分子质量Mr
①Mr一定时,只有当m+n≠p+q时
平衡
②Mr一定时,但m+n=p+q时
不一定平衡
温度
任何反应都伴随着能量变化,当体系温度一定时(其他不变)
平衡
体系的密度
密度一定
不一定平衡
其他
如体系颜色不再变化等(平衡体系中有带颜色气体参加)
平衡
类型一:化学反应速率
例1. 在2A+B=3C+4D的反应中,下列表示该反应速率最大的是( )
A.V(C)=0.5mol/(L•min) B.V(A)=0.8mol/(L•min)
C.V(B)=0.3mol/(L•min) D.V(D)=1mol/(L•min)
解析:同一个化学反应,用不同的物质表示其反应速率时,数值可能不同,但表示的意义是相同的。所以在比较反应速率快慢时,应该换算成用同一种物质表示,然后才能直接比较速率数值大小。
根据速率之比是相应化学计量数之比可知,都转化为D表示的速率进行比较, A.V(C)=0.5 mol/(L•min),反应速率之比等于其计量数之比,故V(D)=4/3V(C)=0.67mol/(L•min);
B.V(A)=0.8mol/(L•min),反应速率之比等于其计量数之比,故V(D)=2V(A)=1.6mol/(L•min);
C.V(B)=0.3mol/(L•min),反应速率之比等于其计量数之比,故V(D)=4V(A)=1.2mol/(L•min);
D.V(D)=1mol/(L•min),
答案:B
例2. 某温度时,在2L容器中X、Y、Z三种气体物质的物质的量(n)随着时间(t)变化的曲线如图所示.由图中数据分析:
(1).该反应的化学方程式为______________________.
(2).反应开始至2min,用Z表示的平均反应速率为______.
(3).下列叙述能说明上述反应达到平衡状态的是______(填序号)
A.X、Y、Z的物质的量之比为3:1:2
B.混合气体的压强不随时间的变化而变化
C.单位时间内每消耗3mol X,同时生成2mol Z
D.混合气体的总质量不随时间的变化而变化
E.混合气体的总物质的量不随时间的变化而变化.
解析:(1)由图象可以看出X、Y的物质的量减小,Z的物质的量增多,则X、Y为反应物,Z为生成物,化学反应中各物质的物质的量变化量与化学计量数之比呈正比,则有Y:X:Z=(1.0mol-0.9mol):(1.0mol-0.7mol):0.2mol=1:3:2,则反应的化学方程式为3X+Y 2Z
(2)反应开始至2min,用Z表示的平均反应速率为v=△c/△t=0.2mol/2L/2min =0.05 mol.L-1.min-1
(3)A.X、Y、Z的物质的量之比与反应起始时的物质的量和平衡时转化的程度有关,不能说明上述反应达到平衡状态,故A错误;B.反应前后气体的计量数之和不相等,混合气体的压强不随时间的变化而变化,说明上述反应达到平衡状态,故B正确;C.无论反应是否平衡,单位时间内每消耗3molX,同时生成2molZ,故C错误;D.反应遵循质量守恒定律,无论是否平衡,混合气体的总质量不随时间的变化而变化,不能说明上述反应达到平衡状态,,故D错误;E.化学反应达到平衡状态时,正逆反应速率相等,各物质的浓度不变,混合气体的总物质的量不随时间的变化而变化,可以说明上述反应达到平衡状态,故E正确.
答案:(1)3X+Y 2Z;(2)0.05 mol.L-1.min-1;(3)B、E.
类型二:化学反应限度
例3. 在一定温度下的恒容容器中,反应A(s)+2B(g)⇌C(g)+D(g)已达平衡状态的是( )
A.混合气体的压强不随时间变化而变化
B.混合气体的密度不随时间变化而变化
C.气体总物质的量不随时间变化而变
D.单位时间内生成n mol C,同时消耗2n molB
解析:反应前后气体的体积不变,无论是否达到平衡状态,都存在混合气体的压强不随时间变化而变化,故A错误;反应中A为固体,当混合气体的密度不变时,达到平衡状态,故B正确;反应前后气体的体积不变,无论是否达到平衡状态,都存在气体总物质的量不随时间变化而变化,故C错误;无论是否达到平衡状态,都存在单位时间内生成n mol C,同时消耗2n molB,故D错误,
答案:B.
例4. 在一定温度下,下列叙述不能作为可逆反应A(g)+3B(g)⇌2C(g)达到平衡的标志的是( )
①C的生成速率是B的生成速率的2/3倍 ②单位时间生成a molA,同时生成3a molB
③A、B、C的浓度不再变化 ④混合气体的总压强不再变化
⑤混合气体的物质的量不再变化 ⑥单位时间消耗 a mol A,同时生成3a mol B
⑦A、B、C 的分子数目比为1:3:2.
A.②⑦
B.⑥④
C.①③
D.⑤⑥
解析: ①当反应达到平衡状态时,C的生成速率是B的生成速率的2/3倍,所以能判断是否达到平衡状态,故不选;②无论反应是否达到平衡状态,单位时间生成a mol A,同时生成3a mo1B,所以不能判断是否达到平衡状态,故选;③当反应达到平衡状态时,各物质的物质的量不变,则A、B、C的浓度不再变化,所以能判断是否达到平衡状态,故不选;④当反应达到平衡状态时,各物质的物质的量不变,则混合气体的总压强不再变化,所以能判断是否达到平衡状态,故不选;⑤当反应达到平衡状态时,混合气体的物质的量不再变化,所以能判断是否达到平衡状态,故不选;⑥当反应达到平衡状态时,单位时间消耗 a mol A,同时生成3amolB,所以能判断是否达到平衡状态,故不选;⑦无论反应是否达到平衡状态,A、B、C 的分子数目比都可能为1:3:2,这与反应初始量和转化率有关,所以不能判断是否达到平衡状态,故不选;
答案: C
基础演练
一.选择题(非单选,存在一个或两个正确答案)
1.把打磨过的铝条放入盛有盐酸的试管中,不影响反应速率的是( )
A. 盐酸的浓度 B. 盐酸的体积 C. 铝的表面积 D. 溶液的温度
2.影响化学反应速率的因素很多,下列措施一定能使化学反应速率增大的是( )
A.升高温度 B.增大压强 C.降低浓度 D.减小压强
3.在一定条件下,对于密闭容器中进行的反应:X(g)+3Y(g)⇌2Z(g),下列说法能充分说明该反应已达到化学平衡状态的是( )
A.X、Y、Z的浓度相等 B.X、Y、Z在容器中共存
C.正、逆反应速率都等于零 D.X、Y、Z的浓度均不再改变
4.可逆反应达到平衡的重要标志是( )
A.反应停止了 B.正逆反应的速率相等
C.正逆反应的速率均为零 D.正逆反应都还在继续进行
5.用铁片与稀硫酸反应制取氢气时,下列措施不能使氢气生成速率加大的是( )
A.不用稀硫酸,改用98%硫酸 B.加热
C.滴加少量CuSO4溶液 D.不用铁片,改用铁粉
6.反应2SO2+O22SO3经一段时间后,SO3的浓度增加了0.4mol·L-1,在这段时间内用O2表示的平均反应速率为0.04 mol/(L·s),则这段时间为 ( )
A.0.1s B.2.5s C.5s D.10s
7.已知反应A+3B=2C+D在某段时间内以A的浓度变化表示的化学反应的速率为1 mol/(L·min),则此段时间内以C的浓度变化表示的化学反应速率为 ( )
A.0.5 mol/(L·min) B.1 mol/(L·min)
C.2 mol/(L·min) D.3 mol/(L·min)
二.填空题
1.对于反应:2SO2+O22SO3,当其他条件不变时,只改变一个条件,将生成SO3的反应速率的变化填入下表格里(填“增大”、“减小”或“不变”)。
编号
改变的条件
生成的SO3的速率
①
升高温度
②
降低温度
③
增大O2的浓度
④
使用催化剂
⑤
压缩体积
⑥
恒容下充入Ne
巩固提高
一.选择题
1. 某化学反应中,生成物D的物质的量浓度在5s时为1.0 mol/L,在10s时为1.5 mol/L,则在这段时间内D的平均反应速率为 ( )
A. 0.15 mol/(L·s) B. 0.2 mol/(L·s)
C. 0.1 mol/(L·s) D. 0.05mol/(L. s)
2. 一定条件下,在密闭容器中进行反应:N2(g)+3H2(g)⇌2NH3(g)。当N2、H2、NH3的浓度不再改变时,下列说法正确的是 ( )
A. N2、H2完全转化为NH3 B. N2、H2、NH3的浓度一定相等
C. 反应已达到化学平衡状态 D. 正、逆反应速率相等且等于零
3. NO和CO都是汽车尾气中的有害物质,它们能缓慢地反应生成氮气和二氧化碳,对此反应,下列叙述正确的是( )
A 使用适当的催化剂不改变反应速率 B 降低压强能提高反应速率
C 升高温度能提高反应速率 D 改变压强对反应速率无影响
4.不能说明反应2SO2+O2 2SO3达到化学平衡状态的事实是( )
A. 给定条件下SO2的转化率达到最大值 B. SO2的消耗速率与生成速率相等
C. 密闭容器中同时存在SO2、O2、SO3 D. 各组分浓度不再随时间改变
5.对于反应4NH3+5O2⇌4NO+6H2O,下列为四种不同情况下测得的反应速率,其中能表明该反应进行最快的是( )
A.v (NH3)=0.2 mol/(L•s) B.v (O2)=1.4mol/(L•min)
C.v (H2O)=0.25 mol/(L•s) D.v (NO)=0.9 mol/(L•min)
6.在m A + n B p C的反应中,m、n、p为各物质的计量数。现测得C每分钟增加a mol/L,B每分钟减少1.5a mol/L,A每分钟减少0.5a mol/L,则m:n:p为( )
A.2:3:2 B.2:3:3 C.1:3:2 D.3:1:2
7.在反应3H2+N22NH3中,经一段时间后,氨的浓度增加了0.6 mol/L,在此时间内用H2表示的平均反应速率为O.45 mol/(L·s),则反应所经历的时间为( )。
A.0.44 s B.1 s C.O.33 s D.2 s
二.填空题
1.恒温下,在2L容积固定的密闭容器内同时充入10molN2和4molH2,发生如下反应:N2(g) +3H2(g)2NH3(g),100s后达到平衡,测得平衡时N2剩余9mol。
求:(1)(N2);(2)H2的转化率;(3)平衡时NH3的体积分数。
1.某温度T℃下,在某个固定容积为2.0L的密闭容器内,在时按右图所示发生反应:其中A、B、D为气体,E为固体。请回答下列问题:
(1)写出该反应的方程式:
(2)按图a所示,反应开始至达到平衡时,用D表示该反应速率为:____________ mol/(L•min)
(3)该反应中反应物总能量比生成物总能量大,则该反应为______________反应。
(4)解释3min后各组分物质的量不变的原因 。
2.在3L密闭容器中,放入气态物质X和Y,在一定条件下发生反应:2X+Y=2Z。
如右图是反应物X的物质的量随时间变化的曲线。分别求出2分钟和4分钟内的X的平均速率和Y的平均速率。
3. 在2L的密闭容器中充入一定量的SO3,在一定温度和催化剂作用下,发生反应:2SO2+O22SO3,4min后达到平衡,测得平衡时n(O2)=0.8mol,n(SO3)=6.4mol。
求:(1)平衡时c(SO2);(2)SO3的转化率;(3)(O2)。
一. 选择题
1.下列措施中,能减慢化学反应速率的是( )
A. 将食物存放在温度低的地方
B. 将块状固体药品研细后再反应
C. 用MnO2作H2O2分解反应的催化剂
D. 用4 mol/L H2SO4溶液代替1 mol/L H2SO4溶液与锌粒反应
2.合成氨的反应进行到2秒时,氨气的浓度增加了0.6 mol/L。用氮气的浓度变化表示该时间段的反应速率为( )
A. 0.15 mol/(L·S) B. 0.3 mol/(L·S)
C. 0.6 mol/(L·S) D. 0.9 mol/(L·S)
3.可逆反应A+3B=2C+2D,在各种不同的情况下的反应速率分别为:
①(A)=0.15 mol·L-1·s-1 ②(B)=0.6 mol·L-1·s-1
③(C)=0.4 mol·L-1·s-1 ④(D)=0.45 mol·L-1·s-1 反应进行最快的是( )
A. ④ B. ②和③ C. ① D. ①和④
4.在一定温度下,向aL密闭容器中加入1molX气体和2molY气体,发生如下反应:X(g)+2Y(g)2Z(g),此反应达到平衡的标志是( )
A.容器内压强不随时间变化 B.容器内各物质的百分含量不随时间变化
C.容器内X、Y、Z的浓度之比为1:2:2 D.单位时间消耗0.1molX同时生成0.2molZ
5.在一定温度下,反应A2(g)+B2(g)2AB(g)达到平衡的标志是( )
A.单位时间生成nmol的A2同时生成nmol的AB
B.容器内的总压强不随时间变化
C.单位时间内生成2nmol的AB同时生成nmol的B2
D.单位时间内生成nmol的A2同时生成nmol的B2
二.计算题
1.恒温下,在2L容积固定的密闭容器内同时充入10molN2和4molH2,发生如下反应:N2(g) +3H2(g)2NH3(g),100s后达到平衡,测得平衡时N2剩余9mol。
求:(1)(N2);(2)H2的转化率;(3)平衡时NH3的体积分数。
_________________________________________________________________________________
_________________________________________________________________________________
一.选择题
1.一定条件下,在密闭容器中进行反应:2SO2(g)+O2( g)2SO3(g)。当SO2、O2、SO3的浓度不再改变时,下列说法正确的是
A. SO2、O2完全转化为SO3 B. 正、逆反应速率相等且等于零
C. 反应已达到化学平衡状态 D. SO2、O2、SO3的浓度一定相等
2.100 mL 6mol/L硫酸溶液与过量锌粉反应,在一定温度下,为了减缓反应速率但又不影响生成氢气的总量,可向反应物中加入适量的
A、碳酸钠 B、水 C、硫酸钾溶液 D、烧碱溶液
3.下列说法正确的是( )
A.化学反应速率是对可逆反应而言的,非可逆反应不谈化学反应速率
B.在可逆反应里,正反应的化学反应速率是正值,逆反应的化学反应是负值
C.在同一化学反应里,其化学反应速率可用反应物的浓度表示,数值可能相同,也可能不相同
D.化学反应速率的单位可以是g·L-1·s-1,也可以是kg·L-1·s-1,也可以用t·L-1·s-1
4.下列关于化学反应限度的叙述错误的是( )
A.不同的化学反应,限度可能不同
B.可以通过改变温度来控制化学反应的限度
C.可以通过延长化学反应的时间来改变反应的限度
D.当一个化学反应在一定条件下达到限度时,正、逆反应便停止不再进行
5.下列措施可以提高燃料燃烧效率的是 ( )
①提高燃料的着火点 ②降低燃料的着火点 ③将固体燃料燃烧 ④将液体燃料雾化 ⑤进行煤气化处理 ⑥通入适量的空气
A.①③④⑤ B.②③⑤⑥ C.③④⑤⑥ D. ①②③④
6.下列说法可以证明反应N2+3H32NH3已达平衡状态的是( )
A.1个N≡N键断裂的同时,有3个H-H键形成
B.1个N≡N键断裂的同时,有3个H-H键断裂
C.1个N≡N键断裂的同时,有6个N-H键断裂
D.1个N≡N键断裂的同时,有6个N-H键形成
二.填空题
1.可逆反应aA(g)+bB(g) cC(g)+dD(g),取a mol A和b mol B置于V L容器内1 min后,测得容器内A的浓度为x mol·L-1,这时B的浓度为 ,C的浓度为 ,这段时间内反应的平均速率若以物质A的浓度变化来表示,应为 。
本讲参考答案
基础演练
一.选择题
1.B 2.A 3.D 4.B 5.A 6.D 7.C
二.填空题
1.增大;减小;增大;增大;增大;不变;
巩固提高
一. 选择题
1.C 2.C 3.C 4.C 5.A 6.C 7.D
二.填空题
1.(1)图象分析,各物质的物质的量变化为:n(A)=0.8mol﹣0.4mol=0.4mol,n(B)=1.0mol﹣0.8mol=0.2mol,n(D)为0.6mol,n(E)=0.2mol,则化学方程式计量数之比等于反应中物质的量之比:n(A):n(b):n(D):n(E)=0.4:0.2:0.6:0.2=2:1:3:1,得到化学方程式为:2A(g)+B(g)⇌3D(g)+E(s);
故答案为:2A(g)+B(g)⇌3D(g)+E(s);
(2)图象分析D物质的量增大了0.6mol,V(D)===0.1mol/(L•min),故答案为:0.1;
(3)该反应中反应物总能量比生成物总能量大,则该反应为放热反应,故答案为:放热;
(4)2A(g)+B(g)⇌3D(g)+E(s)反应前后气体物质的量不变,图象分析可知3min后各组分物质的量不变,改变的条件可能是加入催化剂或改变压强;
故答案为:加入催化剂或改变压强.
2. 2分钟内(X)=0.17 mol/(L·min) (Y)=0.08 mol/(L·min)
4分钟内(X)=0.13 mol/(L·min) (Y)=0.06 mol/(L·min)
3. 答案:(1)0.8 mol·L-1(2)20%(3)0.1 mol·L-1·min-1
当堂检测
一 . 选择题
1.D 2.B 3.A 4.AB 5.D
二.填空题
1.(1)0.005 mol/(L·s) (2) 75% (3)16.7%
家庭作业
一. 选择题
1.C 2.BC 3.D 4.D 5.B 6.AC
二.填空题
1. mol·L-1, mol·L-1, mol·L-1·min-1
相关学案
这是一份苏教版 (2019)第一单元 化学反应速率与反应限度导学案,共13页。
这是一份化学苏教版 (2019)第一单元 化学反应速率与反应限度导学案,共8页。
这是一份高中化学人教版 (新课标)选修4 化学反应原理第一节 化学反应速率导学案,共11页。学案主要包含了化学反应速率,化学反应速率的测量方法等内容,欢迎下载使用。

