- 4.3测量电源的电动势和内阻课件 课件 13 次下载
- 4.4练习使用多用电表课件 课件 14 次下载
- 4.3测量电源的电动势和内阻 教学设计 教案 9 次下载
- 4.4练习使用多用电表 教学设计 教案 8 次下载
- 5.1电路中的能量课件 课件 11 次下载
粤教版 (2019)必修 第三册第二节 闭合电路的欧姆定律教学设计
展开《闭合电路的欧姆定律》教学设计
云浮市云安区云安中学 蒋贤才
教学目标:
- 了解电源在电路中的作用,理解电动势和内阻的概念,形成物理观念;
- 观察实验,学习测量闭合电路内、外电压的方法,培养科学探究能力;
- 会用、、的关系和欧姆定律推导出闭合电路电路的欧姆定律,培养科学思维能力;
- 能解释和计算有关闭合电路的问题,提高科学思维能力,养成科学态度。
教学重点:
- 电源电动势的概念;
- 闭合电路的欧姆定律。
教学难点:
电源电动势的概念
教学方法:
实验探究式学习,设置问题引导,讲授。
课时安排:2课时
情境引入:
图中小灯泡的规格都相同,两个电路中的电池也相同。多个并联的小灯泡的亮度明显比单独一个小灯泡暗。
如何解释这一现象呢?
1、由导线、电源和用电器连成的电路叫作
闭合电路;
2、用电器和导线组成外电路,外电路上的电阻
称为外电阻;
3、电源内部是内电路,内电路上的电阻称为内电阻;
新课教学:
一、电动势:
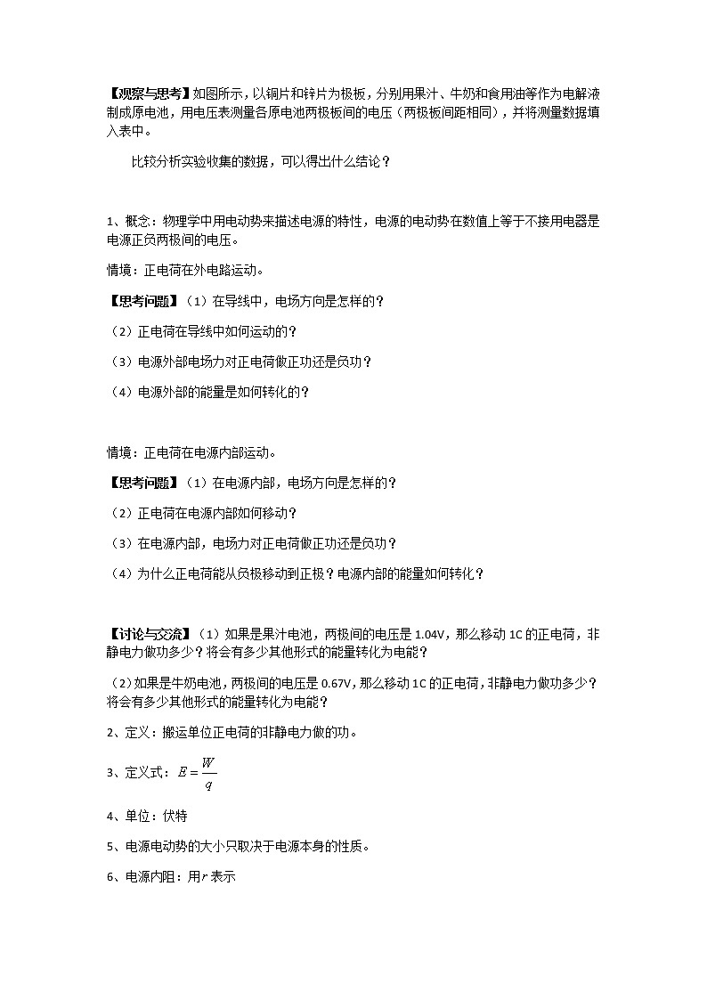
【观察与思考】如图所示,以铜片和锌片为极板,分别用果汁、牛奶和食用油等作为电解液制成原电池,用电压表测量各原电池两极板间的电压(两极板间距相同),并将测量数据填入表中。
比较分析实验收集的数据,可以得出什么结论?
1、概念:物理学中用电动势来描述电源的特性,电源的电动势在数值上等于不接用电器是电源正负两极间的电压。
情境:正电荷在外电路运动。
【思考问题】(1)在导线中,电场方向是怎样的?
(2)正电荷在导线中如何运动的?
(3)电源外部电场力对正电荷做正功还是负功?
(4)电源外部的能量是如何转化的?
情境:正电荷在电源内部运动。
【思考问题】(1)在电源内部,电场方向是怎样的?
(2)正电荷在电源内部如何移动?
(3)在电源内部,电场力对正电荷做正功还是负功?
(4)为什么正电荷能从负极移动到正极?电源内部的能量如何转化?
【讨论与交流】(1)如果是果汁电池,两极间的电压是1.04V,那么移动1C的正电荷,非静电力做功多少?将会有多少其他形式的能量转化为电能?
(2)如果是牛奶电池,两极间的电压是0.67V,那么移动1C的正电荷,非静电力做功多少?将会有多少其他形式的能量转化为电能?
2、定义:搬运单位正电荷的非静电力做的功。
3、定义式:
4、单位:伏特
5、电源电动势的大小只取决于电源本身的性质。
6、电源内阻:用表示
【思考问题】(1)这三组数据反映了原电池的什么特性?
(2)为什么果汁电池两极间的电压比牛奶电池两极间的电压大?
(3)为什么食用油电池两极间的电压为0?
【讨论与交流】(1)如图所示,用果汁电池接上一小灯泡时,灯泡不亮,而用牛奶电池接同一小灯泡时,灯泡却亮了。果汁电池的电动势较大,但能使灯泡发光的却是牛奶电池,这是为什么?
(2)如图所示,测得果汁电池的电动势约为0.96V,加入稀硫酸后再测得其电动势约为0.98V,接入小灯泡,发现小灯泡发光了,为什么加了稀硫酸的果汁电池能使小灯泡发光呢?
二、研究闭合电路的欧姆定律
【观察与思考】用如图所示电路完成实验,将电压表V1和电压表V2的示数记录在表格中。
比较分析收集的数据,可以得出什么结论?
结论:电源的电动势等于和之和,即,或
1、闭合电路的欧姆定律:闭合电路中的电流与电源的电动势成正比,与内、外电路的电阻之和成反比。
2、表达式:
三、路端电压与负载的关系
【观察与思考】如图所示的电路是研究路端电压和负载关系的实验原理图,图中各灯泡的额定电压与额定功率都是相同的。观察当接入电路的灯泡逐渐增多时,灯泡的亮度如何变化,解释观察到的现象。
【思考问题】(1)接入电路中的灯泡增多时,电路的总电阻怎样变化?
(2)电路的内电压和外电压分别如何变化?
【讨论与交流】(1)在路端电压与电流的关系图像中,如何确定电源电动势和电源的内阻?
(2)无内阻(即)的电源被称为理想电源。理想电源的路端电压与电源电动势的关系如何?
例题:人造地球卫星大多用太阳能电池供电。太阳能电池是由许多片太阳能电池板组成的。现把太阳能电池置于如图所示的电路中,当断开开关时,电压表的示数 mV。已知电阻的阻值为20 Ω,当闭合开关时,电压表的示数 mV,求该太阳能电池的电阻。
课堂小结:
1、理解电源电动势的概念,并解释实际问题;
2、会用闭合电路欧姆定律知识,分析电路各部分之间电学量的相互关系。
布置作业:
第一课时:课后练习第1题
第二课时:课后练习第2题
高中物理人教版 (2019)选择性必修 第一册2 全反射教学设计: 这是一份高中物理人教版 (2019)选择性必修 第一册2 全反射教学设计,共6页。教案主要包含了教材分析,学情分析,核心素养,教学重难点,教学环节,总结与反思等内容,欢迎下载使用。
粤教版 (2019)选择性必修 第三册第一节 光电效应获奖教案: 这是一份粤教版 (2019)选择性必修 第三册第一节 光电效应获奖教案,共4页。教案主要包含了讨论与交流,思考问题等内容,欢迎下载使用。
高中物理人教版 (2019)必修 第三册2 闭合电路的欧姆定律教案: 这是一份高中物理人教版 (2019)必修 第三册2 闭合电路的欧姆定律教案,共8页。教案主要包含了教学目标,核心素养,路端电压与负载的关系等内容,欢迎下载使用。

