 
 
 
2021学年1.2.1赋值、输入和输出语句教案及反思
展开知识与技能
(1)正确理解输入语句、输出语句、赋值语句的结构。
(2)会写一些简单的程序。
(3)掌握赋值语句中的“=”的作用。
过程与方法
(1)让学生充分地感知、体验应用计算机解决数学问题的方法;并能初步操作、模仿。
(2)通过对现实生活情境的探究,尝试设计出解决问题的程序,理解逻辑推理的数学方法。
情感态度与价值观
通过本节内容的学习,使我们认识到计算机与人们生活密切相关,增强计算机应用意识,提高学生学习新知识的兴趣。
重点与难点
重点:正确理解输入语句、输出语句、赋值语句的作用。
难点:准确写出输入语句、输出语句、赋值语句。
学法与教学用具
计算机、图形计算器
教学设想
【创设情境】
在现代社会里,计算机已经成为人们日常生活和工作不可缺少的工具,如:听MP3,看电影,玩游戏,打字排版,画卡通画,处理数据等等,那么,计算机是怎样工作的呢?
计算机完成任何一项任务都需要算法,但是,我们用自然语言或程序框图描述的算法,计算机是无法“看得懂,听得见”的。因此还需要将算法用计算机能够理解的程序设计语言(prgramming language)翻译成计算机程序。
程序设计语言有很多种。如BASIC,Fxbase,C语言,C++,J++,VB等。为了实现算法中的三种基本的逻辑结构:顺序结构、条件结构和循环结构,各种程序设计语言中都包含下列基本的算法语句:
输入语句 输出语句 赋值语句 条件语句 循环语句
这就是这一节所要研究的主要内容——基本算法语句。今天,我们先一起来学习输入、输出语句和赋值语句。(板出课题)
语句n+1
语句n
【探究新知】
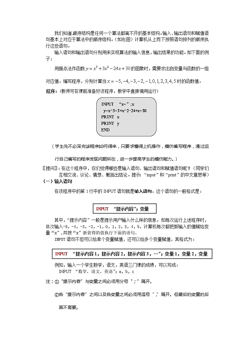
我们知道,顺序结构是任何一个算法都离不开的基本结构。输入、输出语句和赋值语句基本上对应于算法中的顺序结构。(如右图)计算机从上而下按照语句排列的顺序执行这些语句。
输入语句和输出语句分别用来实现算法的输入信息,输出结果的功能。如下面的例子:
用描点法作函数的图象时,需要求出自变量与函数的一组对应值。编写程序,分别计算当时的函数值。
程序:(教师可在课前准备好该程序,教学中直接调用运行)
INPUT “x=”;x
y=x^3+3*x^2-24*x+30
PRINT x
PRINT y
END
(学生先不必深究该程序如何得来,只要求懂得上机操作,模仿编写程序,通过运行自己编写的程序发现问题所在,进一步提高学生的模仿能力。)
〖提问〗:在这个程序中,你们觉得哪些是输入语句、输出语句和赋值语句呢?(同学们互相交流、议论、猜想、概括出结论。提示:“input”和“print”的中文意思等)
(一)输入语句
在该程序中的第1行中的INPUT语句就是输入语句。这个语句的一般格式是:
INPUT “提示内容”;变量
其中,“提示内容”一般是提示用户输入什么样的信息。如每次运行上述程序时,依次输入-5,-4,-3,-2,-1,0,1,2,3,4,5,计算机每次都把新输入的值赋给变量“x”,并按“x”新获得的值执行下面的语句。
INPUT语句不但可以给单个变量赋值,还可以给多个变量赋值,其格式为:
INPUT “提示内容1,提示内容2,提示内容3,…”;变量1,变量2,变量3,…
例如,输入一个学生数学,语文,英语三门课的成绩,可以写成:
INPUT “数学,语文,英语”;a,b,c
注:①“提示内容”与变量之间必须用分号“;”隔开。
②各“提示内容”之间以及各变量之间必须用逗号“,”隔开。但最后的变量的后面不需要。
(二)输出语句
在该程序中,第3行和第4行中的PRINT语句是输出语句。它的一般格式是:
PRINT “提示内容”;表达式
同输入语句一样,表达式前也可以有“提示内容”。例如下面的语句可以输出斐波那契数列:
PRINT “The Fibnacci Prgressin is:”;
1 1 2 3 5 8 13 21 34 55 “…”
此时屏幕上显示:
The Fibnacci Prgressin is:1 1 2 3 5 8 13 21 34 55 …
输出语句的用途:
(1)输出常量,变量的值和系统信息。(2)输出数值计算的结果。
〖思考〗:在1.1.2中程序框图中的输入框,输出框的内容怎样用输入语句、输出语句来表达?(学生讨论、交流想法,然后请学生作答)
参考答案:
输入框:INPUT “请输入需判断的整数n=”;n
输出框:PRINT n;“是质数。”
PRINT n;“不是质数。”
(三)赋值语句
用来表明赋给某一个变量一个具体的确定值的语句。
除了输入语句,在该程序中第2行的赋值语句也可以给变量提供初值。它的一般格式是:
变量=表达式
赋值语句中的“=”叫做赋值号。
赋值语句的作用:先计算出赋值号右边表达式的值,然后把这个值赋给赋值号左边的变量,使该变量的值等于表达式的值。
注:①赋值号左边只能是变量名字,而不能是表达式。如:2=X是错误的。
②赋值号左右不能对换。如“A=B”“B=A”的含义运行结果是不同的。
③不能利用赋值语句进行代数式的演算。(如化简、因式分解、解方程等)
④赋值号“=”与数学中的等号意义不同。
〖思考〗:在1.1.2中程序框图中的输入框,哪些语句可以用赋值语句表达?并写出相应的赋值语句。(学生思考讨论、交流想法。)
【例题精析】
〖例1〗:编写程序,计算一个学生数学、语文、英语三门课的平均成绩。
分析:先写出算法,画出程序框图,再进行编程。
算法: 程序:
开始
输入a,b,c
结束
输出y
INPUT “数学=”;a
INPUT “语文=”;b
INPUT “英语=”;c
y=(a+b+c)/3
PRINT “The average=”;y
END
〖例2〗:给一个变量重复赋值。
A=10
A=A+10
PRINT A
END
程序:
[变式引申]:在此程序的基础上,设计一个程序,要求最后A的输出值是30。
(该变式的设计意图是学生加深对重复赋值的理解)
A=10
A=A+15
PRINT A
A=A+5
PRINT A
END
程序:
〖例3〗:交换两个变量A和B的值,并输出交换前后的值。
分析:引入一个中间变量X,将A的值赋予X,又将B的值赋予A,再将X的值赋予B,从而达到交换A,B的值。(比如交换装满水的两个水桶里的水需要再找一个空桶)
INPUT A
INPUT B
PRINT A,B
X=A
A=B
B=X
PRINT A,B
END
程序:
〖补例〗:编写一个程序,要求输入一个圆的半径,便能输出该圆的周长和面积。( 取3.14)
分析:设圆的半径为R,则圆的周长为,面积为,可以利用顺序结构中的INPUT语句,PRINT语句和赋值语句设计程序。
程序:
INPUT “半径为R=”;R
C=2*3.14*R
S=3.14*R^2
PRINT “该圆的周长为:”;C
PRINT “该圆的面积为:”;S
END
【课堂精练】
P15 练习 1. 2. 3
参考答案:
1.程序: INPUT “请输入华氏温度:”;x
y=(x-32)*5/9
PRINT “华氏温度:”;x
PRINT “摄氏温度:”;y
END
〖提问〗:如果要求输入一个摄氏温度,输出其相应的华氏温度,又该如何设计程序?(学生课后思考,讨论完成)
2. 程序: INPUT “请输入a(a0)=”;a
INPUT “请输入b(b0)=”;b
X=a+b
Y=a-b
Z=a*b
Q=a/b
PRINT a,b
PRINT X,Y,Z,Q
END
3. 程序: p=(2+3+4)/2
t=p*(p-2)*(p-3)*(p-4)
s=SQR(t)
PRINT “该三角形的面积为:”;s
END
注:SQR()是函数名,用来求某个数的平方根。
【课堂小结】
本节课介绍了输入语句、输出语句和赋值语句的结构特点及联系。掌握并应用输入语句,输出语句,赋值语句编写一些简单的程序解决数学问题,特别是掌握赋值语句中“=”的作用及应用。编程一般的步骤:先写出算法,再进行编程。我们要养成良好的习惯,也有助于数学逻辑思维的形成。
【评价设计】
1.P23 习题1.2 A组 1(2)、2
2.试对生活中某个简单问题或是常见数学问题,利用所学基本算法语句等知识来解决自己所提出的问题。要求写出算法,画程序框图,并写出程序设计。
人教版新课标B必修31.2.1赋值、输入和输出语句教案: 这是一份人教版新课标B必修31.2.1赋值、输入和输出语句教案,共2页。
人教版新课标B必修31.2.1赋值、输入和输出语句教案设计: 这是一份人教版新课标B必修31.2.1赋值、输入和输出语句教案设计,共6页。教案主要包含了创设情境,探究新知,例题精析,课堂精练,课堂小结,评价设计等内容,欢迎下载使用。
高中1.2.1赋值、输入和输出语句教案设计: 这是一份高中1.2.1赋值、输入和输出语句教案设计,共4页。教案主要包含了问题情境,学生活动,建构数学,数学运用,回顾小结,课外作业等内容,欢迎下载使用。
 
 
 
 
 
 
 
 
 
 
 
 


