苏教版必修12.2.1 函数的单调性教案
展开第8课时 函数的单调性(一)
教学目标:
使学生理解增函数、减函数的概念,掌握判断某些函数增减性的方法,培养学生利用数学概念进行判断推理的能力和数形结合,辩证思维的能力;通过本节课的教学,启示学生养成细心观察,认真分析,严谨论证的良好思维习惯.
教学重点:
函数单调性的概念
教学难点:
函数单调性的判断和证明.
教学过程:
Ⅰ.复习回顾
[师]前面我们学习了函数的概念、表示方法以及区间的概念,讨论了函数的定义域、值域的求法.今天我们再进一步来研究一下函数的性质(板书课题).
Ⅱ.讲授新课
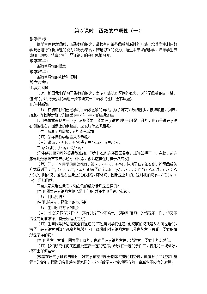
[师]在初中我们已经学习了函数图象的画法,为了研究函数的性质,按照取值、列表、描点、作图等步骤分别画出y=x2和y=x3的图象如图.
我们先着重来观察一下y=x2的图象,图象在y轴右侧的部分是上升的,也就是说在y轴右侧越往右,图象上的点越高,这说明什么问题呢?
[生]随着x的增加,y的值在增加
[师]怎样用数学语言来表示呢?
[生]设x1、x2∈[0,+∞)得y1=f(x1),y2=f(x2)
当x1<x2时,f(x1)<f(x2)
(学生经过预习可能答得很准确,但为什么也许还囫囵吞枣;或许答得不一定完整,或许怎样用数学语言来表示还感到困惑,教师应抓住时机予以启发)
[师]好,××同学的回答很好,设x1、x2∈[0,+∞),体现了在y轴右侧,按照函数关系式得到了y1=f(x1),y2=f(x2),即有了两个点(x1,y1)、(x2,y2)而当x1<x2时,f(x1)<f(x2),则体现了越往右图象上的点越高,即体现了图象是上升的,这时我们说y=x2在[0,+∞)上是增函数.
下面大家来看图象在y轴左侧的部分情形是怎样的?
[生甲]图象在y轴的左侧也是上升的(或许生甲是别出心裁).
[师]何以见得?
[生甲]越往左,图象上的点越高.
[师]生甲所谈对不对呢?
[生]对(部分同学这样说,还有部分同学不吭气,感到和预习时的情况不一样,但又不清楚究竟该怎样,有无所适从之感).
[师]生甲同学所述是完全有道理的!不过请同学们注意:他观察的视线是从右向左看的,为了与在y轴右侧部分观察的视线方向一致.我们对y轴的左侧部分也从左向右看,图象的情形是怎样的呢?
[生甲]从左向右看,图象是下降的,也就是在y轴的左侧,越往右,图象上的点越低.
[师]我们研究任何问题都要遵循一定的程序,都要在一定的条件下,否则将一塌糊涂,搞不出任何名堂.
(或者在研究y轴右侧部分、研究y轴左侧部分图象的变化趋势时,就直载了当地指出随着x的增加,图象的变化趋势是怎样的,这样给学生指定观察方向,会减少不应有的麻烦)
那么同学们考虑一下,在y轴的左侧,越往右,图象上的点越低,说明什么问题呢?怎样用数学语言表示呢?
[生]在y轴右侧,越往右图象上的点越低,说明随着x的增加,y的值在减小,用数学语言表示是:
设x1、x2∈(-∞,0)得y1=f(x1),y2=f(x2)
当x1<x2时,f(x1)>f(x2)
[师]好,这时我们说y=x2在(-∞,0)上是减函数.
一般地,设函数f(x)的定义域为Ⅰ:
如果对于属于Ⅰ内某个区间上的任意两个自变量的值x1、x2当x1<x2时,都有f(x1)<f(x2),那么就说f(x)在这个区间上是增函数.(打出幻灯片§2.3.1 C)
如果对于属于Ⅰ内某个区间上的任意两个自变量的值x1、x2,当x1<x2时,都有f(x1)>f(x2),那么就说f(x)在这个区间上是减函数.
如果函数y=f(x)在某个区间是增函数或减函数,那么就说函数y=f(x)在这一区间具有严格的单调性,这一区间叫做y=f(x)的单调区间,在单调区间上,增函数的图象是上升的,减函数的图象是下降的.
注意:①函数的单调性也叫函数的增减性.
②函数的单调性是对某个区间而言的,它是一个局部概念.
③判定函数在某个区间上的单调性的方法步骤:
a.设x1、x2∈给定区间,且x1<x2
b.计算f(x1)-f(x2)至最简
b.判断上述差的符号
d.下结论(若差<0,则为增函数;若差>0,则为减函数)
Ⅲ.例题分析
[例1](课本P34例1,与学生一块看,一起分析作答)
[师]要了解函数在某一区间上是否具有单调性,从图象上进行观察是一种常用而又粗略的方法,严格地说,它需要根据单调函数的定义进行证明.下面举例说明
[例2]证明函数f(x)=3x+2在R上是增函数.
证明:设任意x1、x2∈R,且x1<x2
则f(x1)-f(x2)=(3x1+2)-(3x2+2)=3(x1-x2)
由x1<x2得x1-x2<0
∴f(x1)-f(x2)<0 即f(x1)<f(x2)
∴f(x)=3x+2在R上是增函数
[例3]证明函数f(x)=在(0,+∞)上是减函数.
证明:设任意x1、x2∈(0,+∞)且x1<x2
则f(x1)-f(x2)=-=
由x1,x2∈(0,+∞)得x1x2>0
又x1<x2 得x2-x1>0
∴f(x1)-f(x2)>0 即f(x1)>f(x2)
∴f(x)=在(0,+∞)上是减函数
注意:通过观察图象、对函数是否具有某种性质作出一种猜想,然后通过推理的办法.证明这种猜想的正确性,是发现和解决问题的一种常用数学方法.
Ⅳ.课堂练习
课本P37练习1,2,5,6,7
Ⅴ.课时小结
本节课我们学习了函数单调性的知识,同学们要切记:单调性是对某个区间而言的,同时在理解定义的基础上,要掌握证明函数单调性的方法步骤,正确进行判断和证明.
Ⅵ.课后作业
课本P43习题 1~4
高中数学苏教版必修12.1.1 函数的概念和图象教案设计: 这是一份高中数学苏教版必修12.1.1 函数的概念和图象教案设计,共3页。教案主要包含了问题情境,学生活动,数学建构,数学运用,回顾小结,作业等内容,欢迎下载使用。
苏教版必修12.1.1 函数的概念和图象教案及反思: 这是一份苏教版必修12.1.1 函数的概念和图象教案及反思,共3页。教案主要包含了问题情境,学生活动,数学建构,数学运用,回顾小结,作业等内容,欢迎下载使用。
苏教版必修1第2章 函数2.1 函数的概念2.1.1 函数的概念和图象教案: 这是一份苏教版必修1第2章 函数2.1 函数的概念2.1.1 函数的概念和图象教案,共3页。教案主要包含了问题情境,学生活动,数学建构,数学运用,回顾小结,作业等内容,欢迎下载使用。

