统编版高中政治选择性必修3《逻辑与思维》背诵手册学案
展开选择性必修3 逻辑与思维
第一课 走进思维世界
1.1 思维的含义与特征
一、思维的含义
1.思维的意义:由于有思维参与其中的人类社会实践,人成了万物之灵。
2.体悟思维:只要我们在“想”、在“考虑”,就能切身体会到我们在思维。
3.思维的内涵
(1)思维有广义和狭义之分。广义的思维与意识同义,狭义的思维与理性认识同义。
(2)“逻辑与思维”中所说的“思维”主要是从狭义角度来讲的,指认识的高级阶段,是对事物的本质及其规律的反映。
拓展:全面理解感性认识与理性认识的辩证关系
提醒:从性质上看,无论是感性认识还是理性认识,都有正确与错误之分。
4.思维的方式
(1)类型:战略思维、历史思维、辩证思维、创新思维、法治思维、底线思维等。
(2)意义:认识事物本质、把握事物规律的重要的思维方式,是具有指导性和针对性的科学的思想方法和工作方法。
二、思维的特征
1.思维风格的差异:人人都会思维,不同的人有不同的思维风格。不同风格的思维在速度、方式、质量乃至结果上有很大的差异。
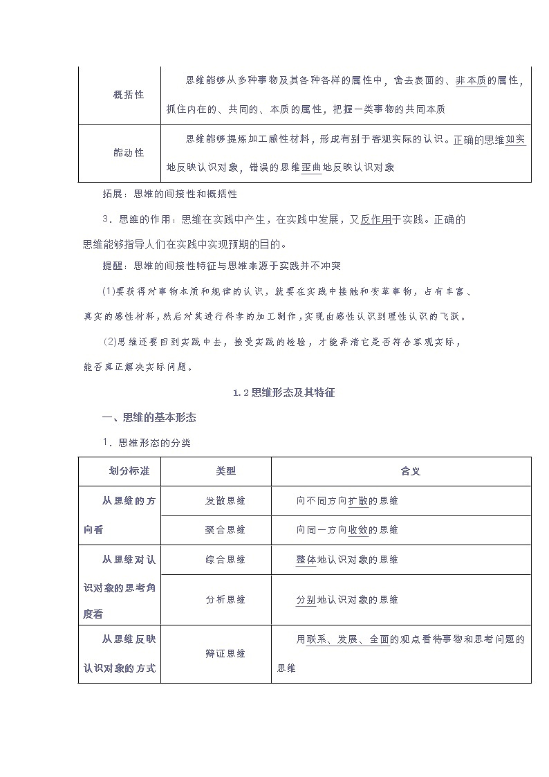
2.思维的共同特征
特征
内涵
间接性
思维能够凭借获得的感性材料、已有的经验和知识,透过事物的现象,揭示事物的本质和规律,实现对未知事物的认识
概括性
思维能够从多种事物及其各种各样的属性中,舍去表面的、非本质的属性,抓住内在的、共同的、本质的属性,把握一类事物的共同本质
能动性
思维能够提炼加工感性材料,形成有别于客观实际的认识。正确的思维如实地反映认识对象,错误的思维歪曲地反映认识对象
拓展:思维的间接性和概括性
3.思维的作用:思维在实践中产生,在实践中发展,又反作用于实践。正确的思维能够指导人们在实践中实现预期的目的。
提醒:思维的间接性特征与思维来源于实践并不冲突
(1)要获得对事物本质和规律的认识,就要在实践中接触和变革事物,占有丰富、真实的感性材料,然后对其进行科学的加工制作,实现由感性认识到理性认识的飞跃。
(2)思维还要回到实践中去,接受实践的检验,才能弄清它是否符合客观实际,能否真正解决实际问题。
1.2 思维形态及其特征
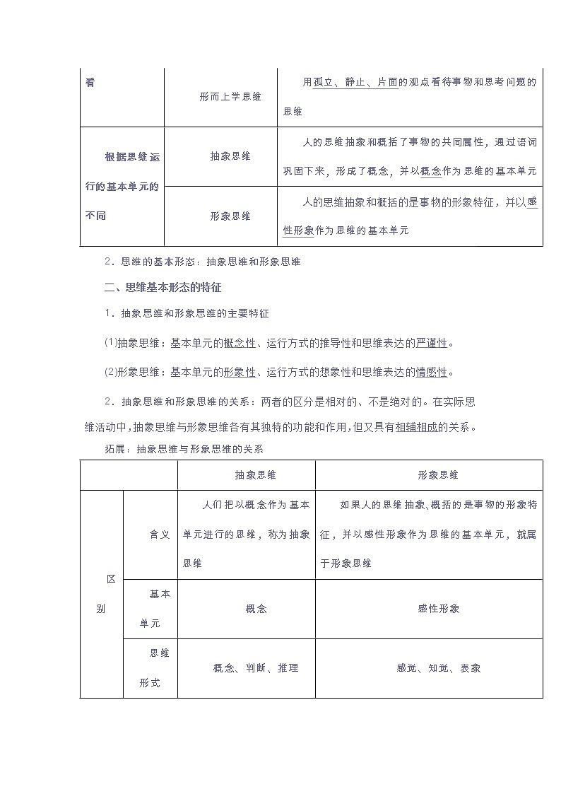
一、思维的基本形态
1.思维形态的分类
划分标准
类型
含义
从思维的方向看
发散思维
向不同方向扩散的思维
聚合思维
向同一方向收敛的思维
从思维对认识对象的思考角度看
综合思维
整体地认识对象的思维
分析思维
分别地认识对象的思维
从思维反映认识对象的方式看
辩证思维
用联系、发展、全面的观点看待事物和思考问题的思维
形而上学思维
用孤立、静止、片面的观点看待事物和思考问题的思维
根据思维运行的基本单元的不同
抽象思维
人的思维抽象和概括了事物的共同属性,通过语词巩固下来,形成了概念,并以概念作为思维的基本单元
形象思维
人的思维抽象和概括的是事物的形象特征,并以感性形象作为思维的基本单元
2.思维的基本形态:抽象思维和形象思维
二、思维基本形态的特征
1.抽象思维和形象思维的主要特征
(1)抽象思维:基本单元的概念性、运行方式的推导性和思维表达的严谨性。
(2)形象思维:基本单元的形象性、运行方式的想象性和思维表达的情感性。
2.抽象思维和形象思维的关系:两者的区分是相对的、不是绝对的。在实际思维活动中,抽象思维与形象思维各有其独特的功能和作用,但又具有相辅相成的关系。
拓展:抽象思维与形象思维的关系
抽象思维
形象思维
区别
含义
人们把以概念作为基本单元进行的思维,称为抽象思维
如果人的思维抽象、概括的是事物的形象特征,并以感性形象作为思维的基本单元,就属于形象思维
基本单元
概念
感性形象
思维形式
概念、判断、推理
感觉、知觉、表象
联系
抽象思维与形象思维是根据思维加工时所使用的基本单元而区分的两种不同思维形态;无论是形象思维还是抽象思维,都来源于实践。形象思维是抽象思维的基础,抽象思维依赖于形象思维,形象思维有待于上升到抽象思维
二、正确理解概念、判断与推理
(1)在抽象思维中,对某一事物或某类事物及事物的性质、关系等,人们是运用概念来反映的。
(2)概念只有结合起来构成判断,才能对认识对象有所断定,从而形成确定的思想。
(3)人们要从若干已知的事物情况认识未知的事物情况,或者说明事物情况出现的原因,就必须运用推理。
提醒:思维形态≠思维形式
(1)根据思维加工时所使用的基本单元不同,思维可区别为不同的形态,即抽象思维和形象思维。
(2)抽象思维的基本单元是概念,形象思维的基本单元是感性形象。抽象思维的形式是概念、判断和推理。
三、综合认识思维形态
(1)感性材料与感性认识不同,前者是客观事物,后者是主观认识。感性认识和理性认识是认识过程中的不同阶段,而非正确、错误之别。
(2)抽象思维与形象思维、个体思维与群体思维是根据不同标准划分的,其中不免交叉现象,比如:既是个体思维又同时是抽象思维等。
第二课 把握逻辑要义
2.1 “逻辑”的多种含义
一、“逻辑”的多种含义
1.“逻辑”是一个多义词:现代汉语中的“逻辑”,或者与“规律”同义,或者指“逻辑规律与规则”,或者指认识问题的某种“思维方法”,或者指“逻辑学”这门学问。
2.逻辑学研究的对象:“规律”意义上的“逻辑”是所有科学的研究对象。“逻辑规律与规则”,以及“思维方法”意义上的“逻辑”才是逻辑学的研究对象。
3.逻辑学研究的目的:逻辑学研究试图将逻辑规律与规则运用到实际思维中,以区分正确的思维方法和不正确的思维方法。作为工具性学科的逻辑学是为把握“规律”服务的。
二、狭义逻辑学与广义逻辑学
1.含义:人们把研究思维形式结构及其规律的形式逻辑视为狭义的逻辑学,而把含有狭义的逻辑学和研究辩证思维中的规律、规则与方法的辩证逻辑等视为广义的逻辑学。
2.形式逻辑的核心任务:形式逻辑特别关注推理问题。其核心任务是要把握从真前提推导出真结论的规律和规则。
3.意义:学习狭义逻辑学的基本知识与方法,是学习广义逻辑学的基础。遵循形式逻辑的规律与规则,是正确思维的必要条件。
2.2 逻辑思维的基本要求
一、同一律:思维的确定性要求
1.作用:合乎逻辑的思维是具有确定性的思维。要正确地反映客观事物的事实与规律,必须让思维确定下来,该是什么就是什么,不能游移不定。这就要遵循同一律的要求。
2.内容:通常用公式“A是A”来表示同一律的内容。这个公式的意思是说:在同一时间、从同一方面、对同一对象所形成的论断“A”,如果是真的,就是真的;如果是假的,就是假的。
3.要求:在同一思维过程中,每一思想必须保持自身同一性。不能混淆概念,也不能转移论题。故意违反同一律的要求,所犯的逻辑错误叫作“偷换概念”或“偷换论题”。
4.误区:在不同的时间或不同的条件下,对同一对象所形成的概念或判断,同一律并不要求它们一定是同一的。同一律并不否认认识对象的复杂多样性及其变化和发展。它所反对的,只限于在时间、条件不变的情况下,任意变更概念或判断。
二、矛盾律:思维的一致性要求
1.作用:合乎逻辑的思维是具有一致性的思维。要避免思维出现不融贯一致的逻辑错误,就要遵循矛盾律的要求。
2.内容:通常用公式“A不是非A”来表示矛盾律的内容。这个公式的意思是说:在同一时间、从同一方面、对同一对象所形成的论断“A”和它的否定论断“非A”不能同真,其中必有一假。
3.要求:在同一时间、从同一方面、对同一对象所形成的论断“A”和“非A”,不能断定它们都成立。违反矛盾律要求的逻辑错误叫作“自相矛盾”。
4.逻辑矛盾与辩证矛盾
①思维中出现的自相矛盾不同于唯物辩证法所讲的事物的客观矛盾。
②客观事物是变化发展的,此事物可以变成彼事物。从不同时间、不同方面对同一事物所作的相反论断,并不是自相矛盾的。
[想一想]“自相矛盾”与客观矛盾都是客观事物的反映吗?
提示:不是。自相矛盾属于思维认识的范畴,是客观事物的一种反映,而且是错误的。客观矛盾不是思维认识的范畴,不是一种反映,是一种客观存在。
三、排中律:
1.排中律的含义:逻辑思维既要排除自相矛盾的逻辑错误,也要反对在“是”与“非”之间骑墙居中,在矛盾关系的论断之间持“两不可”的态度。这就要遵循排中律的要求。
2.排中律的通用公式:通常用公式“A或者非A”来表示排中律的内容。这个公式的意思是说,在同一时间、从同一方面、对同一对象所形成的论断“A”和“非A”不能同假,其中必有一真。
3.遵守排中律的要求:在同一时间、从同一方面、对同一对象形成的论断“A”和“非A”,不能断定它们都不成立。违反排中律要求的逻辑错误叫作“两不可”。
4.排中律意义:矛盾律表明,论断“A”和“非A”必有一假;排中律进一步表明,“A”和“非A”必有一真。识别与把握“A”和“非A”这种不能同真也不能同假的矛盾关系,对于提升逻辑思维能力有重要意义。
5.同一律、矛盾律和排中律是形式逻辑的基本规律。只有遵循形式逻辑基本规律的思维,才有可能成为科学的思维,而违背形式逻辑基本规律的思维,不可能是科学的思维。
[判一判](1)排中律的基本内容通常用公式“A或者非A”来表示。(√)
(2)对同一对象形成的论断“A”和“非A”同假或同真。(×)
拓展:比较矛盾律和排中律
第三课 领会科学思维
3.1 科学思维的含义与特征
一、科学思维的含义
1.科学思维,泛指符合认识规律、遵循逻辑规则的思维,是能够达到正确认识结果的思维。
2.科学思维与不科学思维相对立。不科学思维是主观臆想的、不合逻辑的、片面僵化的思维。
3.科学思维不是与逻辑思维、辩证思维和创新思维并列的思维形态,而是对实践中遵循逻辑思维要求、运用辩证思维方法、创新性解决问题的思维方式的统称。
拓展:怎样做到自觉地走向科学思维
1.科学思维的含义:泛指符合认识规律、遵循逻辑规则的思维,是能够达到正确认识结果的思维。它与主观臆想的、不合逻辑的、片面僵化的不科学思维相对立。
2.人人都有思维,但只有正确的思维才能指导人们在实践中实现预期的目的。正确的思维要以正确的世界观和方法论为指导。马克思主义世界观和方法论是指导我们正确地认识世界、改造世界的理论基础。在马克思主义指导下,我们的思维能够更加自觉地走向科学思维。
提醒:科学思维方法≠科学方法
(1)科学方法主要是指人们在认识世界和改造世界的过程中的方法问题。它既包括具体的实践活动所采用的方法,如具体的工作方法、科学实验的方法等,也包括人们思考问题、认识问题的方法,后者即科学思维方法。科学方法与科学思维方法是包括与被包括的关系,其外延不同。
(2)科学思维方法是人们在长期的认识世界和改造世界的活动中逐步总结出来的,它能帮助人们在认识世界的活动中少走弯路,少犯错误,能提高人们认识世界、进而改造世界的能力。
二、科学思维的特征
特征
阐释
追求认识的客观性
科学思维总是从实际出发,力图如实地反映认识对象。不盲目崇拜权威,不盲目相信书本结论,它尊重实践检验的结果,注重实事求是的推理和论证,坚持以理服人,努力把握和遵循客观规律
结果具有预见性
科学思维总是通过对事物历史与现实材料的分析,找出事物发展的规律,并对事物的发展趋势、发展前景作出合乎逻辑的推断
结果具有可检验性
思维的结果必须接受实践的检验。越是复杂的事物,对它的认识越要经过实践的反复检验。科学思维能够以实事求是的态度接受实践的严格检验,修正错误,坚持真理
[判一判](1)科学思维,泛指符合认识规律、遵循逻辑规则的思维。(√)
(2)科学思维的结果具有普适性,其正确性是无条件的。(×)
3.2 学习科学思维的意义
一、思维素养意义
1.学习科学思维,有利于我们纠正逻辑错误,驳斥诡辩,捍卫真理。
2.学习科学思维,有利于我们把握事物的本质和发展规律。
3.学习科学思维,有利于我们把握新情况、解决新问题,从而有所发现、有所发明、有所创造,提高我们的创新能力。
二、思想政治意义
1.学习科学思维,有助于我们认清社会发展规律和阶段性特征,正确认识不同的社会实践中的国情和世情,准确把握我们所在的历史方位,提高我们的政治站位,提升我们的思想水平和政治觉悟。
2.学习科学思维,有助于我们发扬科学精神,积极投身于当代中国广泛而深刻的社会变革、宏大而独特的实践创新,以锐意进取的态度和负责任的行动促进社会和谐,助力国家强盛和民族复兴。
全面理解学习科学思维的意义
第四课 准确把握概念
4.1 概念的概述
一、概念的含义
1.属性的含义及分类:事物的性质和关系统称为属性。事物的属性可分为本质属性和非本质属性。本质属性是一事物成为自身并使该事物同其他事物区别开来的内部规定性。
2.概念的定义:概念是通过揭示事物的本质属性而反映事物的思维形式。
3.概念的表达:概念只有通过语词才能表达出来,但并非一个语词在任何场合一定表达同一个概念。不同的语词可以表达同一个概念。同一个语词在不同的场合可以表达不同的概念。如果不作区分,就容易引起概念混淆。
拓展:概念和语词是一种怎样的关系
1.概念是语词的思想内容,语词是概念的语言表达形式。概念是在语词的基础上形成的,总是通过语词表达出来。脱离语词的赤裸裸的思想概念是不存在的。语词是概念的物质承担者或者物质外壳。
2.概念与语词还是有明显区别的。语词是声音和词义的结合体,概念只是语词的基本的词义。概念是事物范围和本质的反映。概念构成了语词的基本内容,但语词除了包含概念以外,还包含主体对事物的各种主观感受,即主体对事物的褒贬等含义。因此在把握概念与语词的联系的同时,也要注意语词和概念的区别。概念是人类的认识成果,语词却具有民族特点。同一个概念,往往不同的民族用不同的语词来表达。表达的概念虽然相同,语词却因民族而异。概念与语词的区别,就是在同一民族语言中也明显地表现出来。一方面,同一概念往往有不同的语词表达形式。这就是平常所说的存在同义词或多词一义的情况。例如,红薯、白薯、地瓜是不同的语词,却表达的是同一个概念。水泥、洋灰是不同的语词,表达的也是同一个概念。另一方面,同一个语词也往往表达不同的概念。这是平常所说的存在多义词或一词多义的情况。例如,“先生”这个词,可以指称师长、医生、知识界人士,也是对人的一种尊称等。“是”这个词可以指两个事物的同一关系,如鲁迅是《阿Q正传》的作者;也可指两个事物的属种包含关系,如“人是高等动物”。
3.概念都是通过语词来表达的,但是并非所有的语词都是表达概念。具体地说,各种实词,如名词、代词、形容词和数量词表达概念。在虚词中连接词:“和”“或者”“如果……那么……”等表达概念,单纯的感叹词和孤立的助词通常不表达概念。
二、概念的基本特征
1.概念的内涵:指概念所反映的事物的本质属性,它反映事物“质”的规定性,说明概念所反映的那种事物究竟“是什么”。
2.概念的外延
(1)含义:概念的外延是指具有概念所反映的本质属性的事物的范围。它说明概念所反映的那种事物“有多少”。
(2)类型:依据两个概念在所指范围上是否具有相同部分,概念之间的外延关系分为相容关系和不相容关系。
种类
含义
图示法
相容关系
全同关系
两个概念的外延完全相同
属种关系或种属关系
一个概念的外延包含着另一个概念的全部外延,外延大的概念为属概念,外延小的概念为种概念
交叉关系
两个概念之间有而且只有一部分外延是相同的
不相容关系
矛盾关系
两个具有全异关系的概念包含在一个属概念中,并且它们的外延之和等于该属概念的外延
反对关系
两个具有全异关系的概念包含在一个属概念中,并且它们的外延之和小于该属概念的外延
4.2 明确概念的方法
一、明确内涵的方法
1.定义的含义:定义是从内涵方面明确概念的逻辑方法。给一个概念下定义,就是用简明的语句揭示概念所反映的客观事物的本质属性。
2.定义的逻辑结构:定义由被定义项、定义项和定义联项三部分构成。
3.下定义的方法:定义的最基本、最常用的方法是:种差加属概念。种差指同一属概念下的种概念之间的差别。“种差”和“属概念”相加构成定义项,用定义联项将被定义项和定义项联结起来,就构成定义。
4.下一个正确的定义,必须遵守必要的规则
(1)要下一个正确的定义,首先,应该具备相应的科学知识,正确地认识对象,把握其本质属性。
(2)应该遵循必要的逻辑规则
①定义项与被定义项的外延必须全同。否则,就会犯“定义过宽”或“定义过窄”的逻辑错误。
②定义项不能直接或间接地包含被定义项。否则,就会犯“同语反复”或“循环定义”的逻辑错误。
③定义一般不能用否定形式。否则,就会犯“否定定义”的逻辑错误。
④定义不能用比喻。否则,就会犯“比喻定义”的逻辑错误。
[想一想]正确地进行定义,应该遵守哪些逻辑规则?
提示:定义的四个逻辑规则包括:定义项与被定义项的外延必须全同,定义项不能直接或间接地包含被定义项,定义一般不能用否定形式,定义不能用比喻。
二、明确外延的方法
1.划分的含义:划分是从外延方面明确概念的逻辑方法。它是依据一定的标准,把一个概念的外延分为几个小类。小类是大类的种,大类是小类的属。划分就是把一个属分为几个种的逻辑方法。划分由母项和子项两部分构成。
2.划分的规则
(1)必须充分了解概念所反映的对象之间的客观关系。
(2)要遵循划分的逻辑规则
①子项的外延之和必须等于母项的外延。否则,就会犯“划分不全”或“多出子项”的逻辑错误。
②在同一次划分中,只能用同一个标准。否则,就会犯“划分标准不一”的逻辑错误。
③划分应该逐级进行,不能越级。否则,就会犯“越级划分”的逻辑错误。
[判一判] 划分时子项的外延之和必须等于母项的外延。(√)
第五课 正确运用判断
5.1 判断的概述
一、判断的含义:判断就是对认识对象有所断定的思维形式。
二、判断的基本特征
1.对认识对象有所断定,是判断的一个基本特征。断定的方式有两种:一是肯定,二是否定。
2.判断的另一个基本特征是有真假之分。符合认识对象实际情况的判断就是真判断,不符合认识对象实际情况的判断就是假判断。
提醒:判断具有两个简单的逻辑特征:第一,任何判断必定有所断定。即必定有所肯定或者否定。第二,任何判断必定有真假,即或者是真的或者是假的。
三、判断的表达——语句:判断是语句的思想内容,语句是判断的语言形式。但是,不作断定、没有真假的语句并不表达判断。
四、判断的分类:依据判断本身是否包含其他判断,判断分为简单判断和复合判断。
1.简单判断:指直接由概念构成而不包含其他判断的判断。简单判断包括性质判断和关系判断。
2.复合判断:本身包含其他判断的判断叫作复合判断。复合判断包括联言判断、选言判断和假言判断。
比较:简单判断和复合判断
从逻辑学的角度来看,复合命题与简单命题相比有哪些不同点:
(1)简单判断是不包含其它判断形式的判断,简单判断有两种,即性质判断和关系判断;复合判断是包含其它判断形式的判断,有联言判断、选言判断、假言判断、负判断四类。
(2)简单判断的逻辑常项是量项、联项、关系项等;复合判断的逻辑常项是“并且”、“或者、或者”、“要么、要么”、“如果、就”、“只有、才”、“并非”等逻辑联结词。
(3)简单判断的变项是“概念(词项)变项”,复合判断的变项是“判断(命题)变项”。
5.2 正确运用简单判断
一、正确运用性质判断
1.性质判断的含义:就是断定认识对象具有或者不具有某种性质的简单判断。这种断定是直接的、不附加任何条件的。
2.构成:性质判断一般由量项、主项、联项和谓项组成。表示断定对象的叫作主项。表示断定对象性质的叫作谓项。表示主项被断定范围的叫作量项。起着联结主项和谓项的作用的叫作联项。
3.种类
拓展:性质判断的分类及其逻辑结构
类型
构成
量项
主项
联项
谓项
全称肯定判断
所有(一切)
商品
是
有价值的
全称否定判断
所有(一切)
理论
不是
检验真理的标准
特称肯定判断
有些
中学生
是
共青团员
特称否定判断
有些
中学生
不是
球迷
单称肯定判断
岳飞
是
民族英雄
单称否定判断
这个人
不是
小学生
提醒:并非所有判断都需要量项
(1)全称判断、特称判断需要量项。
(2)单称判断不需要量项,而是由主项、联项和谓项三部分构成。
拓展:运用性质判断常见的错误
1.我们强调运用性质判断“质”“量”要准确,凡“质”“量”不准确的性质判断都是错误的。常见的错误有以下三种:
(1)主谓失合。例如,“中学生是人生的重要阶段”,这个判断的主项“中学生”指的是人,而谓项“阶段”指的是时间、时期。二者不是同一个范畴,外延上不可能有任何联系。这样的错误叫作主谓失合。
(2)断定过量。例如,“所有的金属都是固体”,这个判断使用了全称量词,是全称判断。事实上,并不是每一种金属都是固体,如水银就不是固体。这个判断的错误是量项对主项的限定过大。这种错误叫作“断定过量”。在运用性质判断的时候,一定要注意“慎用全称”。当我们不能确定是否主项中的所有对象都具有某种性质时,就应当运用特称判断。即使客观上主项中的所有对象都具有某种性质,用特称判断表达也没有错误。例如,一个人并不知道是不是所有的金属都是导体的时候,用了“有些金属是导体”这样一个特称判断,尽管客观上每一种金属都是导体,这个特称判断也没有错。
(3)误用多重否定。最简单的肯定或否定一般不会用错。有时,为了表达强烈的语气,往往用双重否定,或者为了特殊的表达意图,使用三重否定,这时候就应当格外小心。例如,“没有谁不愿意看到自己的国家不安定”,这句话等于“谁都愿意看到自己的国家不安定”。这大概与说话者的本意正好相反。
(2)正确进行性质判断的要求:不能缺少主项和谓项;避免主项和谓项配合不当;准确地使用量项和联项。
二、正确运用关系判断
1.含义:断定认识对象之间关系的判断,叫作关系判断。
2.构成:关系者项、关系项和量项。表示关系承担者的叫作关系者项;表示关系者之间关系的叫作关系项;表示关系者项范围的叫作量项。
3.分类:事物具有多种多样的关系。“关系的性质”可分为对称性关系和传递性关系。
4.意义
(1)认识事物,只有既弄清对象的性质,又了解对象之间的关系,才能对对象有较为全面的把握。
(2)在社会生活中,弄清不同对象之间的关系,对我们认清自己的社会地位和角色,明确自己的职责,更好地履行应尽的义务、维护合法的权利,具有重要的意义。
5.3 正确运用复合判断
一、复合判断及正确运用联言判断
1.复合判断及其种类
(1)必要性:认识对象的情况是多种多样的,仅仅依靠简单判断并不能全面地反映对象的情况。这就需要运用复合判断。
(2)含义:复合判断是其本身包含其他判断的判断,它由联结词和支判断两部分组成。
(3)种类:根据断定情况的不同,复合判断分为联言判断、选言判断和假言判断等多个种类。
2.正确运用联言判断
(1)含义:是断定几种事物情况同时存在的判断。一个联言判断至少包含两个联言支。
(2)联言判断的逻辑性质:当且仅当,组成它的各个联言支都是真的,这个联言判断才是真的。它要求各个联言支的断定都要与实际相符合。
(3)正确运用联言判断的意义:有助于人们将认识对象的多种情况综合起来进行考虑,多方面地分析和把握事物的情况,从而使思考更加周密、判断更为恰当。
[判一判](1)联言判断是断定几种事物情况可能存在的判断。(×)
(2)各联言支都正确,联言判断才正确。(√)
拓展:联言判断
(1)联言判断是断定几种事物情况同时存在的判断。组成联言判断的支判断叫作联言支。一个联言判断至少包含两个联言支。“并且”“既……又……”“不但……而且……”“虽然……但是……”等,是常常用来联结联言支的词项,叫作联言判断的联结项。
(2)联言判断是断定几种事物情况都存在的判断,因此,当且仅当,组成它的各个联言支都是真的,这个联言判断才是真的。也就是说,它要求各个联言支的断定都要与实际相符合。如果有一个联言支是假的,这个联言判断就是假的。
(3)联言判断的语言形式有并列复句、递进复句、转折复句等。但在日常语言表达中。联言判断的联结项有时可以省略,如“虚心使人进步,骄傲使人落后”。
二、正确运用选言判断
1.含义:是断定对象可能情况的判断。组成选言判断的支判断,叫作选言支。联结选言支的词项,叫作选言判断的联结项。
2.种类:依据选言判断对选言支之间关系的断定情况,选言判断分为相容选言判断和不相容选言判断。
3.相容选言判断的逻辑性质:一个相容选言判断是真的,要求它的选言支中至少有一个是真的,也可以都是真的。
4.不相容选言判断的逻辑性质:一个不相容选言判断是真的,要求它的选言支中有而且只能有一个是真的。
5.运用选言判断的意义:正确运用选言判断,不仅有助于我们准确地表达关于对象的各种可能的情况,而且能够明确解决问题的范围和途径。
6.正确运用选言判断应注意的问题:要根据认识对象的实际情况,确定应该使用相容还是不相容选言判断,不能误用;要根据实际问题的需要,尽量把对象的可能情况都揭示出来,不要遗漏了有选择价值的可能情况。
[想一想]在日常语言中,相容选言判断和不相容选言判断有什么不同?
提示:在日常语言中,“或者……或者……”可以用来表达相容选言判断,不相容选言判断通常用“要么……要么……”来表达。
拓展:正确运用选言判断
1.人们在对某个对象情况还不能作出确切的断定时,就要估计它有几种可能的情况,或是这样,或是那样。这就是在使用选言判断。选言判断是断定对象可能情况的判断。组成选言判断的支判断叫作选言支。一个选言判断至少包含两个选言支。“或者……或者……”“要么……要么……”“不是……就是……”等,是常常用来联结选言支的词项,叫作选言判断的联结项。在日常语言表达中,选言判断的联结项一般不能省略。
2.选言判断中选言支之间的关系,有两种不同的情形:一种是选言支所断定的情况可以同时并存,这样的选言支叫相容的选言支;另一种是选言支所断定的情况只能有一种存在,不能有两种和两种以上的情况并存,这样的选言支叫不相容的选言支。依据选言判断对选言支之间关系的断定情况,选言判断分为相容选言判断和不相容选言判断。在日常语言中,“或者……或者……”可以用来表达相容选言判断。不相容选言判断通常用“要么……要么……”来表达。
3.一个相容选言判断是真的,要求它的选言支中至少有一个是真的,也可以都是真的。如果没有选言支是真的,这个选言判断就是假的。
一个不相容选言判断是真的,要求它的选言支中有而且只能有一个是真的。如果有两个或两个以上的选言支是真的,或者没有选言支是真的,这个不相容选言判断就是假的。
提醒:正确运用选言判断应注意的问题
(1)要根据认识对象的实际情况来确定应该使用相容的还是不相容的选言判断,不能误用。
(2)要根据实际问题的需要,尽量把对象的可能情况都提出来,不要遗漏了有选择价值的可能情况。
三、正确运用假言判断
1.假言判断的含义:断定事物某情况的存在(或不存在)是另一情况存在(或不存在)的条件的判断。假言判断又叫条件判断。一个假言判断由表示条件关系的两个判断组成。
2.假言判断的种类:充分条件假言判断、必要条件假言判断和充分必要条件假言判断。
3.假言判断的逻辑性质:充分条件假言判断是反映事物情况之间充分条件关系的判断;必要条件假言判断是反映事物情况之间必要条件关系的判断;充分必要条件假言判断是反映事物情况之间充分必要条件关系的判断,是同时断定充分和必要两种条件关系的假言判断。
4.正确理解假言判断的逻辑性质:假言判断的真假取决于判断所揭示的事物之间的条件关系能否成立。掌握假言判断前件和后件所揭示的事物情况之间的条件关系,是我们正确地运用假言判断的前提。
[辨一辨]前件和后件都是假的,则判断是假的。
提示:有时,前件和后件都是假的,但事物情况之间确实存在着某种条件关系,这样的判断仍然可以是真的。
拓展:假言判断的分类
(1)充分条件假言判断的性质
充分条件假言判断的逻辑形式:如果p,那么q。
充分条件假言判断的真值:充分条件假言判断的真假与其前、后件真假之间的关系可用真值表表示:
p
q
如果p,那么q
真
真
真
真
假
假
假
真
真
假
假
真
(2)必要条件假言判断的性质
必要条件假言判断的逻辑形式:只有p,才q。
必要条件假言判断的真值:必要条件假言判断的真假与其前、后件真假之间的关系可用真值表表示:
(3)充分必要条件假言判断的性质
充分必要条件假言判断的逻辑形式:当且仅当p,则q。充分必要条件假言判断的真值:充分必要条件假言判断的真假与其前、后件真假之间的关系可用真值表表示:
p
q
当且仅有p,则q
真
真
真
真
假
假
假
真
假
假
假
真
无论是充分条件假言判断、必要条件假言判断还是充分必要条件假言判断,只要是前后件均假,那么假言判断就真。这一点是建立在严格的逻辑分析的基础上的。如果拘泥于某个具体的例子,反而可能想不明白。
提醒:充分条件假言判断与必要条件假言判断
二者的主要区别在于:前者是有前件必有后件,后者是无前件必无后件。
第六课 掌握演绎推理方法
6.1 推理与演绎推理概述
一、推理
1.推理的含义:从一个或几个已有的判断推出一个新判断的思维形式叫作推理。推理包括前提和结论。
2. 推理结构:推理的结论是由前提推出来的,前提和结论之间就存在着一种逻辑联系方式,这种逻辑联系方式叫作推理结构。
3.推理的种类
(1)依据对个别与一般的关系的认识区分:演绎推理、归纳推理、类比推理。
(2)形式逻辑从前提与结论之间是否有必然联系的角度分为:必然推理和或然推理。
(3)演绎推理是必然推理,归纳推理(除完全归纳推理外)和类比推理是或然推理。
二、演绎推理
1.演绎推理必须具备的两个条件:一是作为推理根据的前提是真实的判断。二是推理结构正确。
2.意义:掌握演绎推理的方法,对人们保持思维的严密性具有重要的作用。
拓展:一个正确的演绎推理必须具备两个条件。
一是作为推理根据的前提必须是真实的判断。如果前提虚假,由前提推出的结论就不能保证真实可靠。二是推理结构必须正确。如果推理结构不正确,也就是说,前提和结论的逻辑联系方式是错误的,那么,尽管前提真实,也不能保证推出正确的结论。这两个条件都是必要条件,缺一不可。这两个条件加起来,就成为正确推理的充分必要条件。
提醒:各种演绎推理之间的关系
(1)演绎推理都是必然推理,完全归纳推理是一种必然推理,不完全归纳推理和类比推理都是或然推理。
(2)只有前提是真实的判断,而且推理结构正确,才可以得出正确的结论。
6.2 简单判断的演绎推理方法
一、性质判断换质位推理
1.换质推理的含义:通过改变已知性质判断的“质”而得出一个新判断的推理。
2.换质推理的规则
第一,推理时不改变前提判断的主项和量项。
第二,改变前提判断的质,即把肯定判断变为否定判断,把否定判断变为肯定判断。
第三,找出前提性质判断中与谓项相矛盾的概念,用它作为结论性质判断的谓项。
3.换位推理的含义:通过改变已知性质判断的主项和谓项的位置而得出一个新判断的推理。
4.换位推理的规则
第一,推理时不改变前提判断的联项。
第二,将前提判断的主项和谓项的位置互换。
第三,在前提中不周延的项,换位后也不能周延。
5.换质换位推理的作用
在思维活动中,我们可以将换质法和换位法结合起来运用,即进行换质位推理或换位质推理。正确运用这种推理结构,不仅可以起到变换语句形式或语气的作用,而且可以起到调整或强调认识重点的作用。
[想一想]如何必然推出真实的结论?
提示:要必然推出真实的结论,既不能违反形式逻辑的要求,也不能仅靠形式逻辑的知识,还需要有实践和其他方面的知识。
[判一判](1)推理的目的和结果是得出新的判断。(√)
(2)换质与换位推理在本质上是一致的。(×)
拓展:比较换质法和换位法
项目
换质法
换位法
必
要
性
在说话或写文章时,为了使表达更为适当和灵活,我们常常要据上下文的具体情况,对性质判断的形式结构进行变换,如将肯定判断形式转换为否定判断形式,或者将否定判断形式转换为肯定判断式
为了从不同方面加深对事物的认识,我们有时需要将性质判断的断定对象进行变换,也就是把性质判断的主项和谓项的位置进行互换
含
义
又称为换质推理,是通过改变已知性质判断的“质”而得出一个新判断的推理
又称为换位推理,是通过改变已知性质判断的主项和谓项的位置而得出一个新判断的推理
规
则
第一,推理时不改变前提判断的主项和量项;第二,改变前提判断的质,即把肯定判断变为否定判断,把否定判断变为肯定判断;第三,找出前提性质判断中与谓项相矛盾的概念,用它作为结论性质判断的谓项
第一,推理时不改变前提判断的联项。前提判断是肯定,换位后还是肯定的;前提判断是否定的,换位后仍是否定的。第二,将前提判断的主项和谓项的位置互换。第三,在前提中不周延的项,换位后也不能周延
方
法
二、三段论推理
1.三段论的含义和结构:三段论是演绎推理的一种重要形式。它是以两个已知的性质判断为前提,借助一个共同的项推出一个新的性质判断的推理。三段论由三个判断构成,两个前提,一个结论。三段论由三个不同的概念或词项构成,分别叫大项、小项和中项。
拓展:三段论的公理可以用下图来表示:
上图表示:如果M类包含在P类中,那么,M类中的一部分S也必然包含在P类中。
下图表示:如果M类和P类相排斥,那么,M类中的一部分S也必然和P类相排斥。
这个公理反映了客观事物中的一般和个别的关系,即属和种的包含关系,它是三段论推理的逻辑根据。
2.三段论的基本规则
(1)一个形式结构正确的三段论只能有三个不同的项。在前提和结论中,大项、小项和中项必须分别出现两次。如果出现四个不同的项,结论就不能必然得出。这种逻辑错误叫作“四概念”的错误。
(2)中项在前提中至少周延一次。违反这一规则,就会犯“中项不周延”的错误。
(3)前提中不周延的项在结论中不得周延。这是针对大项和小项提出的要求。
(4)两个否定的前提不能必然推出结论。结论为否定,当且仅当,前提中有一否定。
3.三段论的意义:三段论是生活和工作中常用的推理类型。我们只有熟知其推理的规则,才能自觉地避免这类推理中的逻辑错误,进而揭露诡辩,维护真理。
提醒:三段论的省略
(1)在日常说话或写作中,为追求修辞效果,把思想表达得简明有力,往往使用三段论的省略形式,即把三段论中众所周知、不言而喻的前提或结论省略掉。
(2)由于没有把所有组成部分都表述出来,三段论的省略形式可能隐藏着错误。我们可以按其原意进行恢复,然后依据三段论的一般规则对其进行检查。
(3)三段论是生活和工作中常用的推理类型。我们只有熟知其推理的规则,才能自觉地避免这类推理中的逻辑错误,进而揭露诡辩,维护真理。
6.3 复合判断的演绎推理方法
一、联言推理和选言推理及其方法
1.联言推理及其方法
(1)联言推理的含义:是依据联言判断的逻辑性质进行的推理。
(2)联言推理的方法
①前提分别断定了各个联言支是真的,它的结论就能够断定由这些联言支所构成的联言判断是真的。
②前提断定联言判断是真的,它的结论就能够断定这个联言判断的联言支是真的。
[判一判](1)各联言推理的联言支和结论都是真的。(√)
(2)联言推理在本质上是一种判断形式。(×)
拓展:(一)联言推理的分解式
联言推理的分解式是由联言判断的真,推出一个支判断真的联言推理形式。这种推理只有两个判断,一个是作为前提的联言判断,一个是作为结论的支判断。其公式为:用数理逻辑的符号表示则为:(p∧q)→p
(二)联言推理的组合式
联言推理的组合式是由全部支判断真推出联言判断真的联言推理形式。在这种推理形式中,结论是联言判断,前提是联言判断的全部支判断。用公式表式为:
也可以用以下符号式表示:(p,q)→(p∧q)
联言命题真假关系表
观察真假关系表可以得到联言命题的推理规则:A且B为真⇒A真,B真;A且B为假,A(B)为真⇒B(A)为假。
2.选言推理及其方法
(1)选言推理的含义:是依据选言判断的逻辑性质进行的推理。分为相容的选言推理和不相容的选言推理。
(2)选言推理的方法
①相容的选言推理的否定肯定式:一个相容的选言推理的正确的推理结构,只能是否定选言判断前提中的一部分选言支,结论肯定剩下的另一部分选言支。
②不相容的选言推理的肯定否定式和否定肯定式:如果肯定了选言判断前提中的一部分选言支,结论就可以否定剩下的另一部分选言支;如果否定了选言判断前提中的一部分选言支,结论就可以肯定剩下的另一部分选言支。
[想一想]相容的选言推理和不相容的选言推理在推理形式上有何区别?
提示:相容的选言推理不能用肯定否定的形式,但不相容的选言推理可以用肯定否定的形式。
方法技巧 要正确运用选言推理
正确运用选言推理,除了要遵守选言推理的规则以外,还要注意以下两点:
1.作为大前提的选言判断,其选言支必须穷尽一切可能。如果选言支不穷尽一切可能,就缺乏得出肯定结论的逻辑根据。
2.采用否定肯定式时,小前提不能把一切可能性都否定了。如果这样,那就没有什么可以肯定的了,也就无法推出结论。
二、假言推理及其方法
1.假言推理的含义:假言推理是依据假言判断的逻辑性质进行的推理。
2.假言推理的种类:分为充分条件假言推理、必要条件假言推理和充分必要条件假言推理。
3.充分条件假言推理的有效形式:如果肯定了假言判断的前件,结论就可以肯定假言判断的后件;如果否定了假言判断的后件,结论就可以否定假言判断的前件。在充分条件假言推理中,由否定假言判断的前件而在结论中否定假言判断的后件,或者由肯定假言判断的后件而在结论中肯定假言判断的前件都是错误的推理结构。
这一规则可概括为:肯定前件就要肯定后件;否定后件就要否定前件。否定前件不能否定后件;肯定后件不能肯定前件。充分条件假言推理的正确式有肯定前件式和否定后件式两种。
4.必要条件假言判断的有效形式:如果否定了假言判断的前件,结论就可以否定假言判断的后件;如果肯定了假言判断的后件,结论就可以肯定假言判断的前件。在必要条件假言推理中,由肯定假言判断的前件而在结论中肯定假言判断的后件,或者由否定假言判断的后件而在结论中否定假言判断的前件,都是错误的推理结构。
这一规则可概括为:否定前件就要否定后件;肯定后件就要肯定前件。肯定前件不能肯定后件;否定后件不能否定前件。必要条件假言推理的正确式有否定前件式和肯定后件式两种。
5.充分必要条件假言推理的有效形式:如果肯定了假言判断的前件,结论就可以肯定假言判断的后件;如果肯定了假言判断的后件,结论就可以肯定假言判断的前件;如果否定了假言判断的前件,结论就可以否定假言判断的后件;如果否定了假言判断的后件,结论就可以否定假言判断的前件。相应地,在充分必要条件假言推理中,不符合上述推理结构的都是错误的。
6.运用假言推理的意义:进行假言推理,人们可以推断出新的情况,可以预见事物的发展方向,为进一步认识事物的本质和规律创造必要的前提。
[辨一辨]假言推理是一种假判断、假推理。
提示:①假言推理是一种条件推理,推理过程既可能为真,也可能为假。②推理需要借助概念、判断,但推理本身不是判断过程。
拓展:复合判断的类型及真假
常用联结词语
真
假
复合判断
联言判断
“并且”“既
……又……”
“不但……而且……”“虽然……但是……”
只有组成它的各个联言支都是真的
如果有一个联言支是假的
选言判断
相容选言判断
“或者……或者……”
各选言支中至少有一个是真的
选言支全假
不相容选言判断
“要么……要么……”
选言支中有且只能有一个是真的
如果有两个或两个以上选言支是真的,或者没有选言支是真的
假言判断
充分条件假言判断
“如果……那么……”
其真假不取决于前件、后件本身的真假,而取决于判断所揭示的事物情况之间的条件关系
必要条件假言判断
“只有……才……”
充要条件假言判断
“当且仅当”
第七课 学会归纳与类比推理
7.1 归纳推理及其方法
一、归纳推理的含义
1.归纳推理的含义:以个别性或特殊性知识为前提,推出一般性的结论。这种推理形式叫作归纳推理。
2.不完全归纳推理和完全归纳推理的含义:归纳推理的前提不涉及认识的全部对象,而只涉及其部分对象,这样的推理就叫作不完全归纳推理。如果其前提遍及认识的全部对象,这样的推理就叫作完全归纳推理。
拓展:
1.归纳推理与演绎推理的关系
2.完全归纳推理和不完全归纳推理
关系
完全归纳推理
不完全归纳推理
区别
含义
如果其前提遍及认识的全部对象
归纳推理的前提不涉及认识的全部对象,而只涉及其部分对象
考察对象
某类事物的全部对象
某类事物的部分对象
结论范围
并未超出前提的范围
超出了前提范围
结论与前提之间的关系
必然的,可靠
或然的,不可靠
联系
两者都是由特殊到一般的推理,前提的一般性程度较小,结论的一般性程度较大
提醒:完全归纳推理与不完全归纳推理
(1)完全归纳推理在归纳中不具有典型性,典型意义上的归纳推理是不完全归纳推理。
(2)为了提高不完全归纳推理的可靠程度,应当注意以下三点。
第一,考察和列举的对象越多,推理的可靠程度越高。因为考察的对象越多,遗漏反例的可能性越小。
第二,考察的范围越广,推理的可靠程度越高。因为考察范围越广,遗漏反例的可能性就越小。例如,对双手摩擦生热、锯片摩擦生热、锉刀摩擦生热等多种现象的考察,因而结论的可靠度也就越高。
第三,尽可能分析出认识对象与有关现象的因果关系。
3.不完全归纳推理
(1)必要性:在实际生活和工作中,由于有的认识对象太复杂,人们的精力、能力和认识的条件有限,无法对它们中的每个对象都进行考察,而且,在有些情况下,我们也没有必要对认识对象的每种情况都进行考察。
(2)意义:不完全归纳推理在日常生活和科学研究中有着重要意义。由于它没有对前提中的每个对象情况都进行考察,就得出一般性结论,这种推理的前提与结论之间的联系是或然的。我们可以通过考察更多的认识对象、分析认识对象与有关现象之间的因果关系等方法,提高这种推理的可靠程度。
[想一想]归纳推理和演绎推理有何不同?
提示:归纳推理是从特殊到一般,而演绎推理则是从一般到特殊。
二、归纳推理的方法
1.进行完全归纳推理的条件:第一,断定个别对象情况的每个前提都是真实的;第二,所涉及的认识对象,一个都不能遗漏。
2.探求因果联系的方法:求同法、求异法、共变法。
[想一想]在探求事物原因的过程中,只能使用一种方法吗?
提示:不同事物、不同场合探求原因时,往往使用的方法不同,但在多数情况下,往往是多种方法同时使用,才能真正全面地认识事物。
拓展:全面理解探求因果联系的方法
提醒:正确理解求同求异并用法
求同求异并用法不是求同法与求异法相继运用,它是通过两次类似求同,然后再用类似求异法得出结论,以解决无法满足求同法与求异法对“其他情况”严格要求的情况的问题。
7.2 类比推理及其方法
一、类比推理的含义
1.类比推理的含义:根据两个或两类对象在一些属性上相同或相似,推出它们在其他属性上也相同或相似的推理。
2.类比推理的客观依据:客观事物及其属性不是孤立的,而是相互联系、相互制约的。事物属性之间的内在联系,是类比推理的客观依据。
3.类比推理与相关概念的关系
(1)类比不同于比较:类比要在比较的基础上得出新的结论,它是一种推理;比较的目的在于认识两类事物之间的相同点和不同点,它是一种简单的认识方法,但不是推理。
(2)类比不同于比喻:类比和比喻虽然都以比较为基础,但是,类比是一种推理形式,目的在于得出新知识;比喻是一种修辞手法,目的在于生动形象地描写或说明认识对象。
4.提高类比推理的可靠性:由于事物属性之间既有相似性也有差异性,从两个或两类事物某些方面相同或相似就推出他们在另外的地方也相同或相似,其前提与结论之间的联系是或然的。运用类比推理时,我们应该注意提高其可靠程度。
[想一想]任何两个事物都可以进行类比吗?
提示:不是。两个事物的属性必须有内在的联系。事物属性之间的内在联系,是类比推理的客观依据。
二、类比推理的方法
1.类比推理的方法
第一,模拟方法是一种类比推理方法。
第二,类比推理既可以在对象的要素和结构之间进行类比,也可以在对象的功能之间进行类比,还可以从导致事物某种功能的条件方面进行类比。
2.提高类比推理的可靠性的要求
第一,类比的根据越多越好。前提中确认对象的相同或相似属性越多,意味着它们所属的类别可能越相近,结论的可靠性越大。
第二,作为类比推理根据的相同属性越是接近本质属性,相同属性与推出属性之间的相关程度越高,结论的可靠程度就越高。
第三,前提中确认的属性不应该有与结论相互排斥的属性。一旦前提中出现与结论相互排斥的属性,就不能推出结论。
拓展:如何提高类比推理结论的可靠性
第一,推理前提中的两个或两类事物所具有的相同属性与结论中的类推属性相关度越高,结论就越可靠。所以,要尽量找出相同属性与类推属性之间相关程度高的联系进行推理。
第二,尽量采用推理前提中两个或两类事物所具有的本质属性进行类比,不要使用表面的或者偶然的属性,以免陷入“机械类比”的错误。所谓机械类比,就是对两个或两类表面相似、性质却根本不同的事物进行机械类比而推出结论的推理。
第三,推理前提中的两个或两类事物所具有的相同或相似的属性越多,其结论就越可靠。因此,在类比事物已经确定的前提下,要尽可能多地挖掘它们之间的相同或相似的属性。它们相同或相似的属性越多,具有其他相同或相似属性的可能性就越大。
第四,在某些关于“数”或“量”的类比推理中,要尽量采用比较弱或不精确的描述,以提高结论的可靠性。
3.类比推理的作用
(1)类比推理在科学技术创新中具有前锋的作用。科学技术人员通过类比推理,开启思路,提出解决问题的设想。
(2)在日常论证说理中,类比推理可以帮助我们创新性地解决他人思想上的困难,纠正他人认识中的错误。
[判一判](1)类比推理在人们认识世界和改造世界的活动中发挥着决定性作用。(×)
(2)可以从性质、功能、条件等方面进行类比。(√)
第八课 把握辩证分合
8.1 辩证思维的含义与特征
一、辩证思维的含义
1.形而上学思维方式
(1)形而上学思维的含义:认为事物是一成不变的,事物之间的界限都是绝对分明和固定不变的,并把这种看法变成一种世界观、方法论,就是形而上学思维。
(2)形而上学思维的弊端:完全切断事物及其各个部分、各种性质之间的联系,就不能正确地反映事物的本来面貌。
2.辩证思维方式
(1)辩证思维的含义:所谓辩证思维,就是用联系、发展、全面的观点看待事物和思考问题,其实质和核心是运用矛盾分析方法,在对立统一中把握事物。
(2)辩证思维的发展历程
①古代人以朴素的辩证思维方式把握世界的整体发展和矛盾运动。
②随着近代科学的产生和发展,人们开始自觉地、系统地研究辩证思维,但这时的研究大多带有唯心主义的性质。
③在总结人类最新科学成果、批判地继承以往辩证思维研究的合理因素,特别是黑格尔的辩证法的基础上,马克思和恩格斯创立了科学形态的辩证思维学说。
[想一想]科学思维方法就是辩证思维方法吗?
提示:辩证思维方法是科学思维方法的重要组成部分,但不是全部,不能将二者等同。科学思维方法除了包括辩证思维方法之外,还包括分析和综合的方法、思维抽象和思维具体的方法等。
二、辩证思维的特征
1.整体性的辩证思维
(1)整体性的辩证思维的含义:辩证思维用全面的观点看问题,将认识对象的各个要素、各种联系的丰富性和多样性在头脑中再现出来,并从整体角度去思考如何解决问题。
(2)整体性的辩证思维的作用
①能够科学地处理“此”与“彼”之间的关系。
②能够科学地处理整体与部分之间的关系。
2.动态性的辩证思维
(1)动态性的辩证思维的原因:客观事物是变化发展的,人们的思维要正确地反映事物实际存在的过程,就必须以动态的方式去思考认识对象。
(2)动态性的辩证思维的含义:用动态性的辩证思维看问题,就是用变化发展的观点看问题,用矛盾运动的观点看问题。
(3)正确理解辩证思维的整体性与局部的独立性、动态性与相对的静态性的关系
辩证思维强调整体性,但不排斥局部的独立性;辩证思维强调动态性,但不排斥相对的静态性。辩证思维是在整体性与独立性、动态性与静态性的对立统一中把握事物。
拓展:
1.动态性与相对静态性的关系
动态性
相对静态性
区别
含义
动态性是指事物的运动、变化、发展的性质
相对静态性指的是事物的相对静止、相对稳定的性质
特点
动态性即运动是绝对的、无条件的。物质都是运动、变化、发展的,没有不运动的物质。运动是物质固有的属性,是物质存在的根本方式
相对静态性是指静止是相对的、有条件的。静止是相对的、有条件的,它是运动的一种特殊状态。静止并不是不运动,而是指物质运动在一定条件下、一定范围内处于暂时的稳定和平衡状态
联系
动态性和相对静态性是相互贯穿、相互渗透的,任何事物都是绝对运动和相对静止的统一。绝对运动中包含有相对静止,即动中有静。相对静止中又有绝对运动,即静中有动
2.比较辩证思维的整体性与动态性
(4)辩证思维与诡辩论的区别:辩证思维用实践的观点看问题。凡未经实践检验的认识,决不轻信和盲从。这是辩证思维同唯心主义诡辩论的根本区别。
[判一判](1)整体性的辩证思维有利于科学地处理“此”与“彼”的关系。(√)
(2)动态思维要求把握事物发展的动态性、暂时忽略其静态性。 (×)
8.2 分析与综合及其辩证关系
一、分析与综合的含义
1.分析方法的含义:分析就是把认识对象分解为各个部分、各个要素、各个层次,或者把认识对象的复杂的发展过程分解为若干阶段,分别加以认识的一种思维方法。
2.分析的必要性:复杂多样的客观事物是以有机整体的方式存在和发展的。为了把握事物的本质和规律,人们需要把认识对象的各个部分、要素暂时地分割开来,把被考察的部分、要素从对象整体中抽取出来。
3.分析的方法
(1)辩证唯物主义阐明了事物矛盾的普遍性和特殊性的关系、主要矛盾和次要矛盾的关系、矛盾的主要方面和次要方面的关系,有利于人们在实践中抓住重点问题,认清事物性质。这是最高层次、最具概括性的分析。
(2)分析方法的种类
①定性分析:定性分析是确定研究对象是否具有某种性质或某种成分的分析,主要解决“有没有”“是不是”的问题。
②定量分析:定量分析是确定研究对象在某个方面的量“有多少”的分析。
③功能分析:功能分析是确定研究对象是否具有某些功能或具有哪些功能的分析,主要解决研究对象“有什么作用”的问题。
④因果分析:因果分析是确定引起某一现象发生或变化原因的分析,主要解决研究对象“为什么”的问题。
[想一想]如何看待分析方法?
提示:辩证地看,有利有弊。对部分认识透彻,但对整体缺乏概括。
4.综合方法的含义:综合是一种把认识对象的各个部分、各个要素、各个层次和不同发展阶段,按照其固有的联系联结和统一起来进行考察的思维方法。
5.不同的综合方法
(1)哲学中的综合和科学研究中的综合的区别:不同的认识领域,有着不同的认识目的和综合范围。在科学研究中的综合,是为了从整体上把握具体研究对象的性质和规律。哲学中的综合,旨在把握物质世界的本质和事物发展的普遍规律。
(2)常用的综合方法:在科学研究中,人们常常运用结构综合和功能综合等多种方法,获得对研究对象整体结构、所具功能的认识,从整体上把握具体研究对象的性质和规律。
[辨一辨]有人认为,综合就是把分解开来的各个要素结合起来,也就是把各个要素加在一起的思维方法。谈谈你对这一观点的理解。
提示:(1)综合是一种把认识对象的各个部分、要素、层次和不同发展阶段,按照其固有联系联结和统一起来进行考察的思维方法。命题认识到综合就是把分解开来的各个要素结合起来,是正确的,因为它正确地指出了综合的含义。只有对事物各个要素从内在联系上加以综合,才能正确地认识客观事物。但把它说成是各个要素加在一起的思维方法,则是不科学的。(2)综合不是简单地机械相加,而是紧紧抓住各个要素之间的内在联系,从中把握事物的本质和运动规律,得出一个全新的整体性的认识。各部分机械相加,不会形成新的认识。
二、分析与综合的辩证关系
1.分析与综合的辩证关系:分析与综合是方向相反却相辅相成的对立统一的关系。
(1)区别:分析和综合是方向相反却相辅相成的两种思维方法。分析是从事物整体走向部分的认识,综合是从事物部分走向整体的认识。
(2)联系:分析是综合的基础,综合是分析的先导;分析为综合做准备,而综合的结果又指导人们继续对事物进行新的分析。
2.辩证的分析与综合是客观事物的矛盾在思维中的反映。辩证的分析与综合方法是矛盾分析法的体现。
3.怎样正确地进行辩证的分析与综合:要在分析的基础上揭示事物的整体,在综合得到的整体中指导分析。我们要学会在分析与综合的对立统一中,推动认识不断地由低级向高级发展。
[判一判](1)分析是综合的基础,综合是分析的先导。(√)
(2)要在对整体的认识指导下进行分析。(√)
拓展:全面理解分析与综合的辩证关系
分析
综合
区别
含义不同
分析就是把认识对象分解为各个部分、各个要素、各个层次,或者把认识对象的复杂的发展过程分解为若干阶段,分别加以认识的一种思维方法
综合是一种把认识对象的各个部分、各个要素、各个层次和不同发展阶段,按照其固有的联系联结和统一起来进行考察的思维方法
特征
分析是从事物整体走向部分的认识,精确性是其优点
综合是从事物部分走向整体的认识,整体性是其重要特征
常用方法不同
在科学研究中,人们常常运用定性分析和定量分析等多种方法,认识被研究的对象
在科学研究中,人们常常运用结构综合和功能综合等多种方法,获得对研究对象整体结构、所具功能的认识,从整体上把握具体研究对象的性质和规律
联系
①分析是综合的基础,综合是分析的先导;②分析为综合作准备,而综合的结果又指导人们继续对事物进行新的分析。在辩证思维中,分析与综合是方向相反却相辅相成的对立统一的关系
正确处理两者关系
辩证地理解和运用分析与综合方法,要在分析的基础上揭示事物的整体,在综合得到的整体中指导分析;我们要学会在分析与综合的对立统一中,推动认识不断地由低级向高级发展
第九课 理解质变互变
9.1 认识质量互变规律
一、质量互变规律的含义
(1)质的含义:质是一事物成为自身并区别于他事物的内部固有的规定性。
(2)量的含义:量是事物存在和发展的规模、程度、速度等可以用数量表示的规定性,以及事物构成因素在空间上的排列组合方式。量的规定性不同于质的规定性,在一定范围内量的增减并不影响某物之为某物。
(3)量与事物的关系:量总是一定事物的量。离开具体事物的“纯粹”的量,只存在于思维的抽象中。
(4)质量互变规律的含义:量变与质变是事物变化发展的两种基本状态。量变是质变的必要前提。质变是量变的必然结果。
二、遵循质量互变规律
(1)客观事物的质量互变规律要求我们,以统一性的观念正确把握事物发展过程中的量变与质变、渐进性与飞跃性、连续性与间断性的关系。
(2)意义:准确地把握事物发展过程中的量变与质变,正确地认识事物发展过程中的渐进性与飞跃性、连续性与间断性,对我们认识事物的本质,遵循事物的发展规律具有重要意义。
拓展:量变和质变的区别与联系
提醒:(1)发展是通过质变实现的,但质变不一定是发展,只有上升的、前进的质变才是发展。
(2)量变和质变都很重要,不能说谁比谁更重要。
(3)并非只要有量变就一定有质变,量变达到一定程度才会产生质变。
9.2 把握适度原则
二、把握适度原则
1.适度的含义
(1)度的含义:度是一事物保持自身质的稳定性的量的限度。
(2)“适度”原则:事物的变化是发生在度的范围之内还是超出度的范围,这是区分量变与质变的根本标志。这就要求我们在实践活动中遵循适度原则。
2.掌握适度原则
(1)思维适度原则:从思维方式上说,适度原则就是要在“度”的范围内寻求和把握事物发展的适当程度的原则。
(2)遵循适度原则,并不只是被动地适应事物的存在状态,而是包含着积极地认识和推动事物发展到最佳的状态。
拓展:
1.全面理解适度原则
适度是指事物保持其质和量的限度,是质和量的统一,任何事物都是质和量的统一体,认识事物的度才能准确认识事物的质,才能在实践中掌握适度的原则。只有在一定的范围内,事物才能保持它自身的存在,超过了特定的范围,就会向对立面转化。在度中,质和量相互规定、相互渗透,密不可分,这就要求我们在实践中坚持适度的原则,使事物的变化保持在适当的量的范围内,既防止“过”,又要防止“不及”,采取正确的方法,促使在实践活动中取得成功。
2.怎样学会掌握适度原则
学习量变与质变的辩证关系的原理,特别是学会掌握适度的原则,对我们的成长、工作和生活都有重要的指导意义。
(1)要做到适度,保持事物稳定
适度就是认识事物保持自己质的稳定性的量的限度,使人的行为与事物的度相适合。事物的量的变化,在度的范围内,也就是在两个关节点之间,事物的质不变;超出了度的范围,突破了关节点,事物的质就会发生变化。因此,保持事物的稳定,就要做到适度。一是要认识事物保持自己质不变的量的幅度和范围,尤其要准确掌握事物度的两个关节点,比如自然科学中的沸点、熔点等。二是要在行动上设法使事物的量保持在度的范围之内,不要突破关节点。人们通常说的“注意分寸”“掌握火候”“适可而止”“过犹不及”,都是要求在实践中做到适度。如果违背了适度,就往往事与愿违,适得其反。谦虚过度就变成了虚伪,诚实过度就变成了愚蠢。
(2)要从点滴做起,进行量的积累
既然事物的发展都是从量变开始的,量变必然引起质变。没有一定程度的量的积累,就没有事物的质变,就没有事物的发展。所以,我们无论做什么事情,一定要从我做起,从现在做起,从点滴做起,进行量的积累。古人说:“勿以恶小而为之,勿以善小而不为。”意思是说,不要以为坏事小就去做,不要以为好事小而不做。
(3)要不失时机,促成事物飞跃
事物的发展最终是要通过质变来实现的,质变才能使旧事物灭亡、新事物产生。没有质变就没有发展。所以,在量变已经达到一定程度时,就要果断地、不失时机地突破度的范围和限度,突破度的关节点,促成质变,实现事物的飞跃和发展。如果畏缩不前,就会贻误时机,就不能实现事物的发展。
第十课 推动认识发展
10.1 不作简单肯定或否定
一、简单肯定或否定的危害
肯定
否定
含义
事物保持自身存在的方面,即肯定这一事物为它自身的方面
促使该事物灭亡的方面,即促使它转化为他事物的方面
关系
对立
肯定方面维持着事物的质的规定性,当肯定方面处于优势时,事物就会保持其原有的性质和自身的存在;当否定方面在事物发展中取得支配地位时,事物就会改变自己的根本性质,实现对自身的否定
统一
①肯定中包含否定。任何事物都包含着肯定性的因素和否定性的因素,二者的对立与斗争必然使事物的发展进入自我否定阶段,并因自我否定而自我更新。②否定中包含肯定。否定并不是全盘否定,矛盾斗争的结果并不将矛盾双方消解为虚无,而是产生新的规定性
简单肯定或否定的危害
陷入主观的、极端的思维方式,犯形而上学的错误
提醒:辩证否定观实质是“扬弃”,既肯定又否定本身就是坚持了矛盾所要求的一分为二的观点。
[判一判] 只有彻底的否定才能真正推动事物发展。
提示:错误。辩证否定推动事物的发展,但这一否定不是完全、彻底的否定或肯定,而是否定与肯定的有机结合。
二、坚持辩证的否定观
1.辩证的否定观具有肯定与否定的双重性
在事物的发展过程中,相对于肯定阶段来说,否定阶段是较后也是较高的环节。它包含着肯定,同时又具有比肯定更为丰富的内容,更能体现事物发展的辩证法。
2.坚持辩证的否定观
坚持辩证的否定观,要深刻把握肯定与否定之间的辩证关系。作为事物发展过程中的否定,是对旧事物整体、旧矛盾统一体的否定。否定中所包含的肯定绝不是对旧事物整体、旧矛盾统一体的肯定与保留,而是对旧事物整体、旧矛盾统一体中合理因素的肯定与保留。
[想一想] 我们常说,不破不立,有破有立。应如何处理好破与立的关系?
提示:要密切关注变化发展着的实际,敢于突破与实际不相符合的成规陈说,敢于破除落后的思想观念;注重研究新情况,善于提出新问题,敢于寻找新思路,确立新观念,开拓新境界。
比较辩证否定观与形而上学否定观
提醒:既不能肯定一切,也不能否定一切。肯定一切是错误的。因为它抹杀了新旧事物之间的界限,从根本上否定了事物的发展。否定一切也是错误的。因为它割裂了新旧事物之间的内在联系,实际上也否定了事物的发展。肯定一切、否定一切都是形而上学的表现。
10.2 体会认识发展的历程
一、从感性具体到思维抽象
1.感性具体
(1)感性具体的含义:感性具体的认识,是一种直观的整体表象,是事物多种多样的现象和外部联系在头脑中的反映。
(2)感性具体的局限性:感性具体虽然是对事物整体的认识,但它只停留在事物的外部形象上,还没有揭示事物的内部联系和本质,没有把握本质与现象相统一的事物整体,因而它对事物的认识还不完全。
2.思维抽象
内涵
思维抽象是指从多样性统一的事物整体中抽取某一方面的本质规定,或者从其个性中抽取共性的思维活动
原因
感性具体认识存在局限,认识要向前发展,就需要运用思维抽象
途径
分离是思维抽象的起始环节:任何一种科学认识都必须根据实践的要求,确立特定的研究对象。分离就是暂时不考虑研究对象与其他对象之间可能存在的各式各样的联系
提纯是思维抽象的关键环节:事物的现象总是错综复杂地交织在一起的。没有合理的纯粹化,就难以揭示事物某一方面的性质和规律。提纯就是在思想中排除那些干扰人们认识的因素,以便在某种单一的状态下研究事物某一方面的性质和规律
简略化是表述思维抽象结果的环节。对事物的情况作单一状态的考察本身就是一种简略化。表述认识的结果,也需要简略化。简略化就是对单一状态下的认识事物的结果进行简要化处理,或对认识结果作简略表达
理想化是思维抽象的一种特殊形式。虽然在自然状态中,思维所抽象的那种事物的理想化状态并不存在,但在思维中设想这种状态,有利于人们揭示认识对象的本质和规律
局限性
人们通过思维抽象形成的是对事物零散的、片面的认识,还不能把握事物整体的本质和规律。认识不能停留在思维抽象阶段。要在思想中再现活生生的、内容丰富的具体事物,认识必须发展到思维具体。
[想一想]思维抽象是对事物本质和规律的反映吗?
提示:思维抽象是对事物的某一方面、某一部分的本质和规律或某种共性的反映,是对事物零散的、片面的认识,还不是对事物整体的本质和规律的反映。
二、从思维抽象到思维具体
1.思维具体的含义:思维具体是指在理性认识的层次上反映事物具体整体的认识,是人们在思维中把事物各个方面的本质规定按照其内在联系综合起来,形成关于事物整体的本质和规律的认识。
2.从思维抽象发展到思维具体的上升环节
(1)要选择一个合适的上升起点。这样的起点应是某一认识领域里最简单、最基本的概念,是对研究对象的基本单位的反映。
(2)随着认识的发展,起点中所包含的种种矛盾会逐一展现出来。这些一一展现出来的矛盾是认识发展的环节,也是思维从抽象逐步走向具体的桥梁。
3.感性具体、思维抽象与思维具体之间的辩证关系
从感性具体到思维抽象,再从思维抽象到思维具体,思维过程的这两个阶段相互依赖、不可分割。
[想一想]从感性具体到思维抽象,再从思维抽象到思维具体,是认识的两个过程吗?
提示:从感性具体到思维抽象,再从思维抽象到思维具体,是同一思维过程中的两个不同阶段,而不是认识的两个过程。
第十一课 创新思维要善于联想
11.1 创新思维的含义与特征
一、创新思维的含义与特征
1.创新思维的含义
(1)含义:科学思维所说的创新思维,不是泛指所有思维都具有的能动性,而是特指人们在实践中破除迷信、超越陈规,有所发现、有所发明的思维活动。
(2)任何创新思维都不能凭空产生。
一方面,创新思维要以实践为基础,失去实践基础,思维会陷入不切实际的幻想。另一方面,创新思维离不开对前人和他人已有成果的继承。在继承的基础上破旧立新,才能更好地实现创新。
2.创新思维的特征
(1)特征
(2)创新思维的“新”,主要“新”在三个方面。一是思路新,突破陈规看问题,另辟蹊径想问题。二是方法新,不局限于常规方法,敢用新手段,试用新工具,因为方法得当而事半功倍。三是结果新,凡是创新思维的成果,不论是生产活动和科学实验中的新发明、新发现,还是理论上的新见解、新论证,总有其新颖独到之处。
11.2 联想思维的含义与方法
一、联想思维的含义和特点
1.含义:就是将记忆中对不同事物的认识进行联结与思考的思维活动。
2.特点:跨越的联结性和非逻辑制约的畅想性。
拓展:全面理解联想思维的特点
(1)跨越的联结性。就是把性质相同、相似甚至不同的事物的认识联结起来,建立新的关联,产生新的观念。其联结方式具有非连续的跨越性。
(2)非逻辑制约的畅想性。思维在联想时之所以会发生跨越性的联结,将看似不相关的对象“荒唐”地联系起来,是思维发挥了非逻辑制约的畅想功能。联想思维的“畅想”,包含着构想、想象甚至是幻想。
二、联想思维的方法
1.方法
第一、迁移是联想思维的“联结”方式。联想思维中的迁移,是将不同认识对象的性质、作用等进行位置变迁与功能移植,以寻求解决问题的新思路。
第二、想象是联想思维的“畅想”方式。想象是在头脑中对已有的事物表象进行加工、改造,通过重新组合而产生新的事物形象的思维过程。
2.作用:想象可以帮助人们明确创新思维的目标;可以促使人们以更高涨的热情和坚忍的意志投入创新活动之中。
[想一想]想象是对事物表象的再现吗?
提示:事物的表象是想象的基本材料,没有对事物表象的认识便不可能展开想象;但想象不是表象的简单再现,是在头脑中对已有事物表象进行加工、改造,通过重新组合而产生新的事物形象的思维过程。
拓展:想象
含义
在头脑中对已有的事物表象进行加工、改造,通过重新组合而产生新的事物形象的思维过程
种类
有意想象、无意想象
方法
(1)把抽象的思想、概念形象化,按照有意想象的要求去思考,是一种形象化的想象
(2)通过提出“假如”式的问题,将与事实相反的情况作为事物发展的一种条件,仿照事物之间的条件关系,推测事物发展的可能前景
作用
可以帮助人们明确创新思维的目标;可以促使人们以更高涨的热情和坚忍的意志投入创新活动之中
第十二课 创新思维要多路探索
12.1 发散思维与聚合思维的方法
一、发散思维的方法
1.发散思维的含义:根据已知的事物信息,从不同的角度、不同的方向思考,以寻求解决问题的多样性答案的思维方式。
[想一想]发散思维就是创新思维吗?
提示:发散思维作为一种展开性的思维方式,具有思维创新的功能。它不仅能够帮助我们发现新问题,还能对所要解决的问题提供众多新设想。因而发散思维就是一种创新思维。但是创新思维并不就是发散思维,创新思维方式有多种。
2.思维发散的技法
(1)检核表法主要是通过对所设想问题的几个方面进行详细检查,从看似“毫无问题”的事物中找到思维创新的突破口,以求产生创新的思路。
(2)信息交合法是利用已有的或引进的事物信息,通过列举的方法,将不同信息有目的地进行组合,以产生新的思路。
(3)头脑风暴法是一种集思广益的群体思维发散技法。它以会议的形式开展,要求有人主持会议,会议有讨论的主题。在会议进入自由畅想阶段,不宜过早地评判他人的设想,以利于其他设想能够顺利地产生。这种会议的原则是“延迟评判”“以量求质”。
3.如何正确看待思维发散技法:发散思维不仅能够帮助人们发现新问题,而且能对所要解决的问题提供众多新设想。思维发散技法有助于人们进行思维发散,但仅仅依靠几种思维发散技法,难以产生理想的结果。在思维发散过程中,还需要其他思维因素的积极参与。
[判一判](1)个人应运用智力激励法进行思维发散。(×)
(2)进行思维发散,需要把发散思维与聚合思维结合起来。(√)
提醒:发散思维应注意哪些问题
(1)要大胆敞开思维。不要先考虑实际不实际,可行不可行。一位数学家说,你考察的可能性(不管它是多么异乎寻常)越多,就越容易找到真正的诀窍。
(2)要注意发散思维的质量。要尽可能考虑各种因素、各种后果、各种方法、各种途径等,要注意新思维的种类。
(3)要坚持思维的独特性。不要重复头脑中早已定型的东西,要从新的角度超越自己或别人的思维常规。
(4)不破不立,要提高发散思维能力,必须突破心理障碍。
二、聚合思维的方法与功能
1.聚合思维的含义:聚合思维是利用已有的知识和经验,把众多信息逐步引导到条理化的逻辑思路中,以便得出合乎逻辑的解决问题的方案。
2.聚合思维的方法和功能
(1)聚合思维把有关信息集中起来,从中寻找联系,以寻求解决问题的最优方案。
(2)聚合思维有一个明确的目标,一切思维活动都围绕这个轴心来进行。在众多零散的知识之间建立起内在联系,从而把看似互不相关的知识贯穿起来,聚焦所要解决的问题。
3.辩证认识和运用发散思维和聚合思维
(1)发散思维和聚合思维的客观基础:事物既相互区别又相互联系,这是发散思维与聚合思维的客观基础。
(2)解决复杂问题,往往需要人们的思维结合实际情况,反复地“发散—聚合—发散—聚合”。
[判一判](1)聚合思维的功能就在于揭示出已有的东西。(×)
(2)在解决问题阶段,需要先聚合后发散。(×)
比较:发散思维和聚合思维
12.2 逆向思维的含义与作用
一、逆向思维的含义
1.什么是逆向思维:逆向思维就是反向求索,或者称为反向法。是人们从过去所把握的事物原理的反面等、构成要素的反面、功能结构的反面等,去思考、去求索,以实现创新的目的。
2.如何逆向思维
(1)对事物结构顺序的已有认识进行反向思考。
(2)对已有的有关事物存在状态的认识作转换性思考。
(3)对已有的有关事物功能的认识作反向思考。
(4)对已有的有关事物之间因果关系的认识作交换性思考。
[辨一辨]做任何事情都要进行逆向思维。
提示:对于有待解决的难题,在进行一番思考之后,如果仍难找到满意的解决办法,我们可以从相反的方向思考。
注意:运用逆向思维时应当注意的问题
(1)在采用正向思维不能解决问题时,再从相反的方向去思考。如果采用正向思维能够解决问题,而且解决得很好,就不必采用逆向思维。
(2)逆向思维只能在只有正反两种可能的情况下使用。如果对某一问题解决的可能性有很多种,而且这些方法都能解决问题,此时逆向思维就缺乏了必然性和有效性。
二、发挥思维正逆互补的作用
1.逆向思维应当合“理”:正向思维和逆向思维是客观对象的内在矛盾在人们思维中的反映。如果不顾客观规律,盲目地“反向”,不仅难以实现创新思维的目的,而且可能付出惨重的代价。
2.只有掌握了正向思维的“正”,才能够合理有效地进行逆向思维的“逆”,即对已有的常规认识,作反向思考。
3.正逆互补,携手共进:有意识地将两个或多个对立面联系在一起思考,正反补充,可以打破单方面性质的限制,避免思维的僵化和极端化,更有可能发现事物的新功能和新作用,产生创新性的成果。
第十三课 创新思维要力求超前
13.1 超前思维的含义与特征
一、超前思维的含义
1.超前思维的可能性:人的思维对事物的反映具有能动性。思维在某种程度上能够对事物的发展趋势作出预测。
2.超前思维的含义:超前思维是在多角度、全方位地分析事物的历史和现状的基础上,从事物发展的现实情况出发,认识和把握事物的发展状态,运用合理的推理和想象,判断事物未来发展趋势的思维形态。
二、超前思维的特征
1.探索性:超前思维是对认识中落后的、过时的、丧失优势的东西予以否定,肯定其中进步的、先进的、有价值的东西,并在此基础上构想事物发展的可能的趋势。
2.预测性:超前思维正是利用思维的创造性,超越了事物发展的具体时间和空间,以及事物发展的具体环节,在头脑中推想事物发展的未来状况。
3.不确定性:提高超前思维预测成果的科学性和准确性,需要人们立足实践活动,充分认识和把握事物的规律,创造有利的条件,促使事物向有利于人们预测的方向发展。
13.2 超前思维的方法与意义
一、超前思维的方法:矛盾分析方法,推理和想象的方法和注重调查研究。
拓展:全面理解超前思维的方法
矛盾分析方法
任何事物、任何时候都存在矛盾,事物的内在矛盾是推动事物发展的内在动力,并决定事物发展的方向。矛盾分析方法是分析矛盾、解决矛盾的方法。把握了事物发展的内在矛盾,才能对事物发展的状况和趋势作出正确的判断和预见
推理和想象的方法
超前思维是依据事物发展的历史和现实状况,对事物未来的发展趋势进行预测。要把握事物发展的因果关系,就需要运用推理的方法。由于事物的未来发展趋势受诸多因素的影响,人们难以由其过去和现在的状况必然地推知其未来,所以需要运用想象等思维方法弥补其前提条件的不足
调查研究方法
调查是有计划,有目的地了解事物的真实情况。研究是对调查得到的材料进行分析、综合,以便认识事物的本质和规律,从而对事物作出正确的判断和预测
提醒:第一,超前思维要以事物发展的状况为根据,是根据事物发展的可能性进行预测的。超前思维不是幻想思维,不能陷入不切实际的幻想之中。
第二,要提高超前思维的正确性,需要运用科学的思维方法。
二、超前思维的意义
1.超前思维有助于人们能动地认识世界,也有助于人们趋利避害、防患于未然,成功地改造世界。超前思维能使人们通过前瞻性思考,把握事物发展状态,帮助人们规划和调整思路,从而进行正确的决策,抓住有利的发展机遇。
2.培养超前意识,提高超前思维水平,利用超前思维的前瞻性功能,有利于我们规划成长成才的方案,有利于企业开发供给侧的产品和市场,有利于社会绘制更加全面合理的服务蓝图,有利于国家和民族进行科学的顶层设计和整体谋划,推动经济社会的持续健康发展。
高中政治 (道德与法治)人教统编版选择性必修3 逻辑与思维逻辑思维的基本要求学案: 这是一份高中政治 (道德与法治)人教统编版选择性必修3 逻辑与思维<a href="/zz/tb_c4015859_t4/?tag_id=42" target="_blank">逻辑思维的基本要求学案</a>,共4页。学案主要包含了课标解读,预习自测,核心知识点,知识整合,体系构建,习题演练等内容,欢迎下载使用。
高中政治 (道德与法治)人教统编版选择性必修3 逻辑与思维“逻辑”的多种含义学案设计: 这是一份高中政治 (道德与法治)人教统编版选择性必修3 逻辑与思维<a href="/zz/tb_c4015858_t4/?tag_id=42" target="_blank">“逻辑”的多种含义学案设计</a>,共3页。学案主要包含了课标解读,预习自测,核心知识点,知识整合,体系构建,习题演练等内容,欢迎下载使用。
人教统编版选择性必修3 逻辑与思维超前思维的含义与特点导学案: 这是一份人教统编版选择性必修3 逻辑与思维超前思维的含义与特点导学案,共11页。学案主要包含了超前思维的含义,超前思维的特征等内容,欢迎下载使用。

