2020年广东省佛山高三一模化学试卷及答案
展开2020年广东省佛山市高考化学一模试卷
一、单选题(本大题共7小题,共49.0分)
- 我国超级钢研究居于世界领先地位.下列说法错误的是
- 钢是用量最大、用途最广的合金
B. 根据钢材的含碳量不同,可分为碳素钢和合金钢
C. 合金的硬度可以大于它的纯金属成分
D. 超级钢具有强度高,韧性大等特殊性能,常用于汽车、航空和航天等领域
答案:B
解析:
本题考查合金的概念及性质,题目较简单,掌握合金的概念及性质是解答本题的关键。
A.钢是用量最大、用途最广的合金,故A正确;
B.根据钢材的含碳量不同,可分为低碳钢、中碳钢和低碳钢,故B错误;
C.合金的硬度可以大于它的纯金属成分,故C正确;
D.超级钢具有强度高,韧性大等特殊性能,常用于汽车、航空和航天等领域,故D正确。
故选B。
- 设 为阿伏加德罗常数的值,下列说法正确的是
- 某密闭容器中盛有 和 ,在一定条件下充分反应,转移电子的数目为
B. 常温下,1L 的 溶液中,发生电离的水分子数为
C. 发生吸氧腐蚀生成 ,电极反应转移的电子数为
D. 标准状况下, 丙烷含有的共价键数目为
答案:C
解析:
本题考查了物质的量和阿伏加德罗常数的有关计算,难度不大,掌握公式的运用和物质的结构是解题关键。
A、合成氨的反应为可逆反应,不能进行彻底,故转移电子数小于个,故A错误;
B、属于强碱弱酸盐,的水解促进水的电离,,发生电离的水分子物质的量为,故B错误;
C、铁发生吸氧腐蚀电极反应式:,物质的量为,转移电子数为:,故C正确;
D、标况下丙烷的物质的量为,而丙烷中含10条共价键,故丙烷中含共价键为条,故D错误。
故选:C。
A、合成氨的反应为可逆反应;
B、属于强碱弱酸盐,的水解促进水的电离,;
C、铁发生吸氧腐蚀电极反应式:;
D、求出丙烷的物质的量,然后根据丙烷中含10条共价键来分析。
- 关于的下列说法中正确的是
- 分子式为
B. 含有三种官能团
C. 可使溴的四氯化碳溶液或酸性溶液褪色
D. 可以发生取代反应和加成反应,但不能发生聚合反应
答案:C
解析:
由结构可知分子式,分子中含碳碳双键、,结合烯烃、羧酸的性质来解答。
本题考查有机物的结构与性质,为高频考点,把握官能团与性质的关系为解答的关键,侧重烯烃、羧酸性质的考查,题目难度不大。
A.分子式为,故A错误;
B.含碳碳双键、两种官能团,故B错误;
C.含双键,可使溴的四氯化碳溶液或酸性溶液褪色,故C正确;
D.含双键,可发生加成、加聚反应聚合反应,含可发生取代反应,故D错误;
故选C。
- 下列说法不正确的是
- 钾钠合金用于快中子反应堆的热交换剂
B. 石油的裂化可提高汽油的质量和产量
C. 工业上选择往澄清石灰水中通氯气来制取漂白粉
D. 纯碱溶液去油污的原理是油脂在碱性条件下会发生水解反应
答案:C
解析:
本题主要考查化学与生活和化学与工业生成相关内容,熟悉常见物质的性质,进行回答。
A.钾钠合金用于快中子反应堆的热交换剂,故A正确;
B.石油的裂化可提高汽油的质量和产量,故B正确;
C.工业上选择往石灰乳中通氯气来制取漂白粉,故C错误;
D.纯碱溶液去油污的原理是油脂在碱性条件下会发生水解反应,故D正确。
故选C。
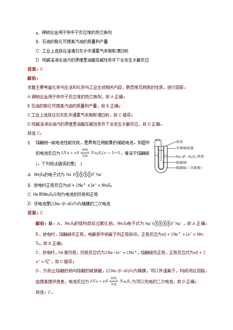
- 熔融钠硫电池性能优良,是具有应用前景的储能电池。如图中的电池反应为,难溶于熔融硫。下列说法错误的是
A. 的电子式为
B. 放电时正极反应为
C. Na和分别为电池的负极和正极
D. 该电池是以为隔膜的二次电池
答案:C
解析:解:A、的结构类似过氧化钠,电子式为,故A正确;
B、放电时,熔融硫作正极,电解质中钠离子向正极移动,正极反应为,故B正确;
C、放电时,Na做负极,负极反应式为,熔融硫作正极,正极反应式为,故C错误;
D、为防止熔融的钠与熔融的硫接触,以为隔膜,可以传递离子,构成闭合回路,由提高提供信息,电池反应为为可以充电的二次电池,故D正确;
故选:C。
根据图片知,放电时,Na失电子发生氧化反应,所以熔融钠作负极,负极反应式为,阴离子向负极移动,为隔膜,熔融硫作正极,放电时电解质中钠离子向正极移动,放电时正极反应为,以此答题。
本题考查化学电源新型电池,正确获取图片提供信息是解本题关键,根据得失电子确定正负极、阴阳极,难点是电极反应式的书写,题目难度中等。
- W、Y、Z、X是原子半径依次减小的前20号元素,和相差2个电子层,X、Y、Z组成的一种分子M的结构简式如图所示。下列说法正确的是
- 元素最高正价:
B. M分子中除X原子外,其余原子最外层均满足稳定结构
C. X、Y、Z除能形成M外,还能形成XYZ、等多种化合物
D. W单质着火时可用进行扑灭
答案:B
解析:
本题考查元素推断,难度一般,解题的关键是对元素的正确推断和对基础知识的灵活运用。
W、Y、Z、X元素均为前20号元素,且和相差2个电子层,故X为H,W为Ca,再根据M的结构中Y成4条键和Z成两条键及W、Y、Z、X的原子半径依次减小推知Y为C,Z为O,M为乙二酸。
A.氧没有价,故A错误;
B.乙二酸分子中的氢原子最外层满足稳定结构,其余原子最外层满足稳定结构,故B正确;
C.H、C、O可以形成多种化合物,但不能形成分子式为HCO的化合物,故C错误;
D.钙是活泼金属,高温条件下能与发生反应,故钙单质着火时不能用进行扑灭,故D错误。
- 已知时,,在含有 且的溶液中不断加入KOH溶液,沉淀的质量沉淀与加入KOH溶液的体积关系的示意图正确的是
- B.
C. D.
答案:A
解析:解:加入的先后分别与、、反应,当完全沉淀为时,过量的再溶解沉淀.溶液中几乎反应完,根据每消耗生成和的质量分别为和29g,因此两条直线的斜率不同,生成的斜率小些,生成的斜率较大,B、D图象起点错误,C图象先后分别与、反应生成沉淀的斜率一样错误,故选A.
根据题意加入的先后分别与、、反应,当完全沉淀为时,过量的再溶解沉淀.溶液中几乎反应完,根据每消耗生成和的质量分别为26g和29g,因此两条直线的斜率不同,生成的斜率小些,生成的斜率较大.
本题考查离子反应的计算,把握图象中发生的离子反应及反应的先后顺序为解答的关键,侧重分析与计算能力的考查,题目难度中等.
二、流程题(本大题共1小题,共12.0分)
- 是一种绿色易溶于水的晶体,广泛用于镀镍、电池等,可由电镀废渣除镍外,还含有铜、锌、铁等元素为原料获得。操作步骤如图:
在待镀件上镀镍时,待镀件应作______极,电镀过程中电解质溶液浓度______ 填“增大”、“减小”、“不变”。
向滤液Ⅰ中加入FeS是为了除去、等杂质,则除去的离子方程式为______。当恰好沉淀完全时,在CuS、ZnS共存的混合液中,则______ 已知,。
滤液Ⅱ中先加再调pH,调pH的目的是______。
滤液Ⅲ溶质的主要成分是,加入过滤后再加适量稀硫酸溶解又生成,这两步操作的目的是______。
为测定晶体x的值,称取晶体加热至完全失去结晶水,剩余固体,则x的值等于______。
答案:阴;不变;
;;
除去;
增大的浓度,利于蒸发结晶或富集;
解析:解:在待镀件上镀镍,待镀件作阴极,镀层金属镍作阳极,电解质溶液为含镍离子的盐溶液,阴极析出的镍与阳极溶解的镍等量,故电解质溶液的浓度不变;
故答案为:阴;不变;
向滤液Ⅰ中加入FeS是为了除去、等杂质,说明CuS的溶解度更小,反应的离子方程式为,
已知,,当恰好沉淀完全时,在CuS、ZnS共存的混合液中,则溶液中的,则;
故答案为:;;
滤液Ⅱ先加过氧化氢,可氧化生成,调节pH有利于水解生成氢氧化铁沉淀而除去;
故答案为:除去;
滤液Ⅲ溶质的主要成分是,再加入碳酸钠过滤后,加稀硫酸溶解又生成,可增大浓度,有利于蒸发结晶;
故答案为:增大的浓度,利于蒸发结晶或富集;
晶体加热至完全失去结晶水,剩余固体,失去水的质量,的质量为,1::,解得;
故答案为:6。
本题考查无机工业流程,考查了溶解平衡、溶度积的有关计算、盐类的水解、物质的分离提纯以及电镀等知识,侧重于学生的分析能力和实验能力的考查,题目难度中等。
三、简答题(本大题共4小题,共47.0分)
- 乙酸钴可用作酯交换反应的催化剂并可用于制备高质量锂电池电极。在氮气氛围中,乙酸钴受热分解生成CO、和等产物。某研究小组利用下列装置检验乙酸钴热分解的部分产物。
已知:黑色;
变色硅胶为深蓝色,吸水后变为粉红色。
回答下列问题:
装置的作用是______,要检验乙酸钴分解产物中的,对以上装置的改进方案是______。
仪器a中的试剂是______,其作用是______。
能证明乙酸钴的分解产物含有的实验现象是______。
装置D中被CuO完全氧化的化学方程式是______。
另取一定量乙酸钴结晶水合物样品在空气中加热,样品的固体残留率随温度的变化如图2所示样品在时已完全失去结晶水,以上残留固体为金属氧化物。根据以上实验数据得出残留氧化物中x:y的比值______。
答案:除去CO;在A与B之间增加盛有澄清石灰水的洗气瓶;
碱石灰;吸收分解生成的水和二氧化碳
中黑色固体变为红色、E为粉红色、F中石灰水变浑浊
::4
解析:解:
由图可知,A中乙酸钴受热分解生成CO、和等产物,B中溶液可检验CO,C中碱石灰可除去二氧化碳、水,D中被CuO完全氧化,D中发生,E中变色硅胶为深蓝色,吸水后变为粉红色,可检验生成的水,F中澄清石灰水可检验生成二氧化碳,以此来解答。
装置的作用是除去CO,要检验乙酸钴分解产物中的,对以上装置的改进方案是在A与B之间增加盛有澄清石灰水的洗气瓶;
仪器a中的试剂是碱石灰,其作用是吸收分解生成的水和二氧化碳;
能证明乙酸钴的分解产物含有的实验现象是D中黑色固体变为红色、E为粉红色、F中石灰水变浑浊;
装置D中被CuO完全氧化的化学方程式是;
由图2可知,样品在时已完全失去结晶水,以上残留固体为金属氧化物,设加入的样品质量为100g,由Co原子守恒可知,,解得x::4。
本题考查物质的制备实验,为高频考点,把握物质的性质、实验装置的作用、制备原理、实验技能为解答的关键,侧重分析与实验、计算能力的考查,注意元素化合物知识的应用,题目难度中等。
- 利用甲烷与水反应制备氢气,因原料廉价产氢率高,具有实用推广价值.
已知:
甲烷和水蒸气生成二氧化碳和氢气的热化学方程式为______.
为了探究反应条件对反应
的影响,某活动小组设计了三个实验,实验曲线如图所示
编号 | 温度 | 压强 | ||
Ⅰ | 3MPa | |||
Ⅱ | X | Y | ||
Ⅲ | 5MPa |
请依据实验曲线图补充完整表格中的实验条件:______,______MPa.
实验Ⅲ从开始至平衡,其平均反应速度率v ______.
实验Ⅱ达平衡时CO的转化率______ 实验Ⅲ达平衡时CO的转化率填“大于”、“小于”或“等于”.
在时,平衡常数,若往10L容器中投入 、 、 、 ,此时化学反应将______填“正向”、“逆向”或“不” 移动.
答案:;
;5;
;
大于;
正向。
解析:
本题考查了盖斯定律的应用、影响化学反应速率和化学平衡的因素以及化学平衡常数的计算,综合性较强,难度适中,侧重于考查学生对基础知识的应用能力和计算能力.
结合盖斯定律得到与反应生成和的热化学方程式为:,
故答案为:;
由图表可知,曲线II和曲线I相比,平衡不移动,只是缩短了反应达平衡的时间,故II和I不同的条件为压强,且为增大压强,故Y为5MPa,两者的温度应相同,故X为,故答案为:530;5;
由图象可知,CO的平衡浓度为,即可知,根据反应速率的公式.
故答案为:;
的平衡浓度越大,则其平衡转化率越低,故实验Ⅱ达平衡时CO的转化率大于实验Ⅲ达平衡时CO的转化率,故答案为:大于;
若往10L容器中投入、、、,则此时反应的浓度商,则此时反应应向正反应方向移动,
故答案为:正向.
- 2019年诺贝尔化学奖颁发给三位开发锂离子电池的科学家。锂离子电池正极材料是决定其性能的关键。
锰酸锂电池具有原料成本低、合成工艺简单等优点。能量最低的激发态离子的电子排布图为________,该晶体结构中含有,基态核外价层电子占据的轨道数为________个。
磷酸铁锂电池安全、充电快、使用寿命长,其中P原子的杂化方式为________,阴离子的空间结构为________。
三元正极材料掺杂可使其性能更优,第四电离能:Mn________填“大于”“小于”,原因是________。
铋化锂被认为是很有潜力的正极材料,晶胞结构如图所示。
晶胞可以看作是由铋原子构成的面心立方晶格,锂原子填充在其中的四面体和八面体空隙处。晶体的化学式为________,图中铋原子坐标参数:A为0,,B为1,,C为________。
若晶胞参数为,则铋原子的半径为________nm,八面体间隙中的锂原子与四面体间隙中的锂原子之间的最短距离为________nm。
答案:;3;
;正四面体;
小于;Mn、Al失去的第4个电子分别是、上的电子,为全满稳定结构;
或;1,;
;。
解析:
本题主要考查离子的电子排布图,电离能大小,分子空间构型以及杂化类型的判断、晶胞有关计算等知识,题目难度较大,注意相关基础的把握和方法的积累。
是3号元素,原子核外有3个电子,能量最低的激发态离子的电子排布图为;Mn是25号元素,Mn电子排布为,基态核外价层电子占据的轨道数为3个;故填:;3;
中心原子为P,其中键电子对数为4,中心原子孤电子对数为0,其中P原子的杂化方式为,故立体构型为正四面体;故填:;正四面体;
三元正极材料掺杂可使其性能更优,第四电离能:Mn小于Al,原因是Mn、Al失去的第4个电子分别是、上的电子,为全满稳定结构;故填:小于;Mn、Al失去的第4个电子分别是、上的电子,为全满稳定结构;
根据图可知,顶点和面心共个Bi原子,晶胞内分摊个Li原子,故化学式为或;由图知道,A为0,,B为1,,C位于A点的对面面心,所以1,;故填:或;1,;
晶胞参数为,面对角线为,则铋原子的半径为;体对角线为,八面体间隙中的锂原子与四面体间隙中的锂原子之间的最短距离为;故填:;。
- 化合物F是一种最新合成的溶瘤药物,可通过如图所示方法合成:
中所含官能团名称为______。
的反应类型是______。
的结构简式为______。
写出同时满足下列条件的的一种同分异构体G的结构简式:
______。
分子中有4种不同化学环境的氢;
的水解产物均能发生银镜反应,其中一种产物还能与溶液发生显色反应。
请写出以、为原料制备化合物的合成路线流程图无机试剂任选,合成路线流程图示例见本题题干。
答案:碳碳双键、酯基;
取代反应;
;
;
- 解析:解:由F的结构简式可知,含有的官能团有碳碳双键、酯基,
故答案为:碳碳双键、酯基;
对比A、B的结构简式,A中苯环的氢原子被取代,同时还生成HCl,属于取代反应,
故答案为:取代反应;
对比B、D的结构简式,结合C的分子式,可知B中羰基被还原引入羟基生成C,可推知C的结构简式为:,
故答案为:;
的同分异构体G符合条件:G的水解产物均能发生银镜反应,说明G中含有甲酸形成的酯基,水解得到甲酸,另外水解产物含有醛基,且还能与溶液发生显色反应,说明G含有酚羟基,可推知G中含有甲酸与酚形成的酯基、醛基。G分子中有4种不同化学环境的氢,应为对称结构,结合分子式可知苯环侧链应还有2个甲基,符合条件的结构简式为:,
故答案为:;
由转化,可知应由与反应制备目标物质。由转化,可知与反应制备苯乙烯与HBr发生加成反应得到,在氢氧化钠水溶液、加热条件下发生水解反应得到,再催化氧化生成合成路线流程图为:,
故答案为:。
本题考查有机物的合成,涉及官能团、有机反应类型、限制条件同分异构体书写等,侧重考查学生阅读获取信息能力、知识迁移运用能力,是有机化学常考题型,难度中等。
广东省佛山市2023届高三一模化学试题附参考答案: 这是一份广东省佛山市2023届高三一模化学试题附参考答案,共10页。
广东省佛山市2023年高三一模化学试题含答案: 这是一份广东省佛山市2023年高三一模化学试题含答案,共10页。
2023年广东省佛山市高三一模化学试题含答案解析: 这是一份2023年广东省佛山市高三一模化学试题含答案解析,共14页。

