2020年广东深圳高三一模化学试卷(普通高中)含答案解析
展开
这是一份2020年广东深圳高三一模化学试卷(普通高中)含答案解析,共17页。试卷主要包含了 下列说法正确的是等内容,欢迎下载使用。
2020年广东深圳高三一模化学试卷(普通高中)
可能用到的相对原子质量: H-1 C-12 N-14 O-16 S-32 Fe-56 Cr-52 Cu-64
(本题共7小题,每小题6分,共42分)
1. 面对突如其来的新型冠状病毒,越来越多人意识到口罩和医用酒精的重要作用,医用口罩由三层无
纺布制成,无纺布的主要原料是聚丙烯树脂。下列说法错误的是( )
. .
A. 医用口罩能有效预防新型冠状病毒传染
B. 聚丙烯树脂属于合成有机高分子材料
C. 医用酒精中乙醇的体积分数为
D. 抗病毒疫苗冷藏存放的目的是避免蛋白质变性
【答案】 C
【解析】 A 选项: 医用口罩起到杀菌消毒,隔离飞沫传播等功效,能有效预防新型冠状病毒传
染,故A正确;
B 选项: 聚丙烯属于合成纤维、是高聚物,属于有机合成高分子材料,故B正确;
C 选项: 酒精会使细菌细胞外面形成保护层,酒精不能完全进入细菌细胞内,达不到杀菌目 的, 的酒精杀菌效果最好,所以医用酒精中乙醇的浓度为 ,故C错误;
D 选项: 温度升高,蛋白质会发生变性,为避免蛋白质变性,疫苗一般应冷藏存放,故D正确; 故选 C 。
2. 氮及其化合物的性质是了解工农业生产的重要基础。 为阿伏伽德罗常数的值,下列有关说法错误 . .
的是( )
A. (标准状况) 含有的质子数为
B. 密闭容器中, 与 充分反应,产物的分子数为
C. 与足量水反应,转移的电子数为
D. 常温下, 溶液中含有的氮原子数为
1
【答案】 B
【解析】A 选项:(标准状况) 的物质的量为 ,含有的质子数为 ,故A正
确;
B 选项: 和 反应方程式为 ,根据方程式知, 与 恰好完 全反应生成 ,但 和 之间存在转化,方程式 ,所以产物分子数小 于 ,故B错误;
C 选项: 的物质的量为 ,与足量水反应,转移的电子数为 ,故C正确;
D 选项:常温下, 中 的物质的量为 ,溶液中含有的氮原子数 为 ,故D正确;
故选 B 。
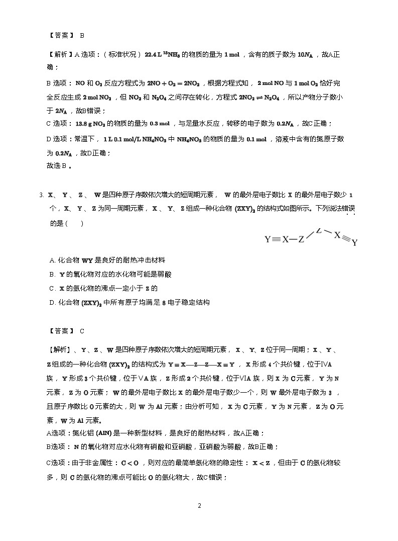
3. 、 、 、 是四种原子序数依次增大的短周期元素, 的最外层电子数比 的最外层电子数少
个, 、 、 为同一周期元素, 、 、 组成一种化合物 的结构式如图所示。下列说法错误
. .
的是( )
A. 化合物 是良好的耐热冲击材料
B. 的氧化物对应的水化物可能是弱酸
C. 的氢化物的沸点一定小于 的
D. 化合物 中所有原子均满足 电子稳定结构
【答案】 C
【解析】、 、 、 是四种原子序数依次增大的短周期元素, 、 、 位于同一周期; 、 、
组成的一种化合物 的结构式为 , 形成 个共价键,位于Ⅳ 族, 形成 个共价键,位于Ⅴ 族, 形成 个共价键,位于Ⅵ 族,则 为 元素, 为 元素, 为 元素; 的最外层电子数比 的最外层电子数少一个,则 最外层电子数为 , 且原子序数比 元素的大,则 为 元素;由分析可知, 为 元素, 为 元素, 为 元 素, 为 元素。
A选项:氮化铝 是一种新型材料,是良好的耐热材料,故A正确;
B选项: 的氧化物对应水化物有硝酸和亚硝酸,亚硝酸为弱酸,故B正确;
C选项:由于非金属性: ,则对应的最简单氢化物的稳定性: ,但由于 的氢化物较 多,则 的氢化物的沸点可能比 的氢化物大,故C错误;
2
D选项: 、 、 形成的化合物 中所有原子都达到 电子稳定结构,故D正确;
故选C。
4. 阿巴卡韦( )是一种核苷类逆转录酶抑制剂,存在抗病毒功效。关于其合成中间体 (
),下列说法正确的是( )
A. 与环戊醇互为同系物
B. 分子中所有碳原子共平面
C. 能使酸性高锰酸钾溶液和溴水褪色,且原理相同
D. 可用碳酸钠溶液鉴别乙酸和
【答案】 D
【解析】A 选项: 合成中间体 分子中含有羟基和碳碳双键,而环戊醇分子中只含有羟基,所以
与环戊醇结构不相似,不互为同系物,故A错误;
B 选项: 合成中间体 分子中含有亚甲基、次甲基,所以分子中所有碳原子不可能共平面,故B 错误;
C 选项: 合成中间体 分子中含有羟基和碳碳双键,能使酸性高锰酸钾溶液和溴水褪色,但原理 不相同,前者发生的是氧化反应,后者发生的是加成反应,故C错误;
D 选项: 可用碳酸钠溶液鉴别乙酸和 , 分子不和碳酸钠反应,而乙酸显弱酸性,可以与碳酸 钠溶液反应产生气体 ,故D正确;
故选 D 。
5. 下列说法正确的是( )
A. 用苯萃取溴水中的 ,分液时先从分液漏斗下口放出水层,再从上口倒出有机层
B. 欲除去 气体中混有的 ,可将混合气体通入饱和 溶液
C. 乙酸乙酯制备实验中,要将导管插入饱和碳酸钠溶液底部以利于充分吸收乙酸和乙醇
D. 用 试纸分别测量等物质的量浓度的 和 溶液的 ,可比较 和 的酸性 强弱
【答案】 A
3
【解析】A选项:苯的密度比水小,用苯萃取溴水中的 ,静置分层之后苯层在上,水层在下,
所以分液时先从分液漏斗下口放出水层,再从上口倒出有机层,故A正确;
B选项: 能和 反应生成 ,故B错误;
C选项:乙酸乙酯的制备中不能将导管插入饱和的碳酸钠溶液底部,因为挥发出来的乙醇易溶于 饱和碳酸钠溶液,导管伸入液面下可能发生倒吸,故C错误;
D选项: 试纸只是通过试纸颜色变化来粗测溶液的 ,等物质的量浓度的 和 溶 液都是碱性, 相差不大,用 试纸无法检测出两个 大小关系,所以无法比较两个的酸性 强弱,故D错误;
故选A。
6. 锂—硫电池具有高能量密度、续航能力强等特点。使用新型碳材料复合型硫电极的锂—硫电池工作
原理示意图如右,下列说法正确的是( )
A. 电池放电时, 电极发生还原反应
B. 电池充电时, 电极接电源正极
C. 电池放电时,电子由锂电极经有机电解液介质流向硫电极
D. 向电解液中添加 水溶液,可增强导电性,改善性能
【答案】 B
【解析】A选项: 为锂电极,电池放电时,锂被氧化, 电极发生氧化反应,故A错误;
B选项:电池充电的时候, 电极中, 被氧化成硫单质,发生氧化反应, 电极接电源正极, 故B正确;
C选项:电池放电时,电子由锂电极经导线流向硫电极,不经过有机电解液介质,故C错误;
D选项:锂是活泼金属,可以和 反应,所以电解质中不能有 ,故D错误;
故选B。
4
7. 常温下,用 溶液滴定 溶液的滴定曲线如图所 示。下列说法错误的是( )
. .
A. 点溶液的 约为
B. 水的电离程度: 点 点
C. 点溶液中粒子浓度大小:
D. 点溶液中:
【答案】D
【解析】A 选项: 电离程度较小,所以 、 ,则
,则溶液的 ,故A正确;
B 选项: 酸或碱抑制水的电离,而弱离子促进水的电离, 点溶质为 、 点溶质为 和 ,
点不影响水电离、 点促进水电离,所以水电离程度: 点 点,故B正确;
C 选项: 点溶液中溶质为等物质的量浓度的 和 ,溶液 ,溶液呈酸性,说明 电 离程度大于 水解程度,所以 ,钾离子不水解,且 电离程度和 水解程度 都较小,所以 ,故C正确;
D 选项: 点溶液中溶质为 和 ,且二者的物质的量之比为 ,则 ,即
,故D错误;
故选 D 。
必考题(共43分)
1. 苯甲酸乙酯是重要的精细化工试剂,常用于配制水果型食用香精。实验室制备流程如下:
5
试剂相关性质如下表:
苯甲酸
乙醇
苯甲酸乙酯
常温性状
白色针状晶体
无色液体
无色透明液体
沸点/
相对分子质量
溶解性
微溶于冷水,易溶于
乙醇、乙醚等有机溶
剂
与水以任意比互溶
难溶于冷水、微溶于
热水,易溶于乙醇和
乙醚
回答下列问题:
( 1 ) 为提高原料苯甲酸的纯度,可采用的纯化方法为 。
( 2 ) 步骤①的装置如图所示(加热和夹持装置已略去),将一小团棉花放入仪器 中靠近活塞孔
处,将吸水剂(无水硫酸铜的乙醇饱和溶液)放入仪器 中,在仪器 中加入 纯化后 的苯甲酸晶体、 无水乙醇(约 )和 浓硫酸,加入沸石,加热至微沸,回流
反应 。仪器 的作用是: ;仪器 中反应液应采用 方式加热。
( 3 ) 随着反应进行,反应体系中水分不断被有效分离,观察到仪器 中吸水剂的现象
为
。
( 4 ) 反应结束后,对 中混合液进行分离提纯,操作Ⅰ是 ;操作Ⅱ所用的玻璃仪器除了烧
杯外还有 。
6
( 5 ) 反应结束后,步骤③中将反应液倒入冷水的目的除了溶解乙醇外,还
有: ;加入试剂 为 (填写化学式)。
( 6 ) 最终得到产物纯品 ,实验产率为 (保留三位有效数字)。
【答案】 ( 1 ) 重结晶
( 2 ) 冷凝回流 ; 水浴加热
( 3 ) 吸水剂由白色逐渐变成蓝色
( 4 ) 蒸馏 ; 分液漏斗
( 5 ) 降低苯甲酸乙酯的溶解度,利于分层 ;
( 6 )
【解析】
( 1 )苯甲酸微溶于冷水,在水中的溶解度较小,则提纯苯甲酸的方法是重结晶。
故答案为:重结晶。
( 2 ) 由图可知, 为球形冷凝管,其作用为冷凝回流,水浴加热便于控制温度。
故答案为:冷凝回流;水浴加热。
( 3 ) 仪器 中吸水剂是无水硫酸铜,吸水后生成蓝色的硫酸铜。
故答案为:吸水剂由白色逐渐变成蓝色。
( 4 ) 互溶的液体可以利用沸点不同采用蒸馏的分离方法;不互溶的液体可以采用分液的分离方
法,选择合适的仪器。反应结束后,对 中混合液进行蒸馏;蒸馏除去乙醇后,为使油层 中苯甲酸乙酯分离出来,加入冷水,分批加入饱和 溶液至溶液呈中性,再用乙醚 萃取分液,所用的玻璃仪器除了烧杯外还有分液漏斗。
故答案为︰蒸馏;分液漏斗。
( 5 ) 将反应液倒入冷水的目的除了溶解乙醇外,还能降低苯甲酸乙酯的溶解度,利于分层;分
批加入饱和 溶液至溶液呈中性。
故答案为∶降低苯甲酸乙酯的溶解度,利于分层; 。
( 6 ) 最终得到产物纯品 ,根据实验产率 计算,
(苯甲酸乙酯) (苯甲酸) ,产率
实际产量
理论产量 。
故答案为: 。
2.
7
氧化铬( )的性质独特,在冶金、颜料等领域有着不可替代的地位。一种利用淀粉水热还原铬
酸钠制备氧化铬的工艺流程如下:
已知:①向含少量 的铬酸钠碱性溶液中通入 可制得不同碳化率的铬酸钠碳化母液;
②“还原”反应剧烈放热,可制得 浆料。
( 1 ) 该工艺中“还原”反应最初使用的是蔗糖或甲醛,后来改用价格低廉的淀粉。请写出甲醛(
)与铬酸钠( )溶液反应的离子方程式 。
( 2 ) 将混合均匀的料液加入反应釜,密闭搅拌,恒温发生“还原”反应,下列有关说法错误的
. .
是 (填字母)。
A. 该反应一定无需加热即可进行 B. 必要时可使用冷却水进行温度控制
C. 铬酸钠可适当过量,使淀粉充分反应 D. 应建造废水回收池,回收含铬废水
( 3 ) 测得反应完成后在不同恒温温度、不同碳化率下 (Ⅵ)还原率如下图。实际生产过程中
(Ⅵ)还原率可高达 以上, “还原”阶段采用的最佳反应条件为 。
( 4 ) 滤液中所含溶质为 。该水热法制备氧化铬工艺的优点是 、 (请写出两
条)。
( 5 ) 由水热法制备的氢氧化铬为无定型氢氧化铬 。将洗涤并干燥后的氢氧化铬滤
饼充分煅烧,质量损失与固体残留质量比为 ,经计算得出 。
( 6 ) 重铬酸钠( )与硫酸铵热分解法也是一种生产氧化铬的方法,生产过程中产生
的气体对环境无害,其化学方程式为 。
8
【答案】( 1 )
( 2 ) AC
,碳化率
(可能含有
或 )
; 工艺清洁、原料价格低廉、设备要求低、副产物碳酸盐可用于铬酸钠碳化母液的
制备 ; 无废气废渣排放、废水可回收利用、流程短等
( 3 ) 恒温
( 4 )
( 5 )
( 6 )
会被
被还原成
碱性条件下,
氧化成 ,
,所以其
【解析】( 1 )
。
对应的离子方程式为
( 2 )
A .并非所有放热反应都无需加热,如铝热反应,故A错误;
B .由于该“还原”反应剧烈放热,若温度过高时可使用冷却水进行温度控制,故B正确; C .过量铬酸钠会导致滤液回收处理时铬酸钠碳化母液的碳化率发生改变,为保证原料的 充分利用,应使淀粉适当过量,使铬酸钠充分反应,故C错误;
D .铬为重金属,对环境有污染,所以应建造废水回收池,回收含铬废水,故D正确;
故选AC。
( 3 )
、碳化率
(Ⅵ)还原率较高,再提高温度,
,碳化率
由图可知,在 的条件下,
(Ⅵ)还原率提升不明显,所以“还原”阶段采用的最佳反应条件为恒温
。
( 4 ) “还原”反应中,淀粉被氧化成
,所以滤液中所含溶质是 ,可能会含有少量没 有完全反应的 ,也可能含有少量的 ;该水热法制备氧化铬工艺的优点是 不产生有害物质,铬酸钠可重复利用等。
( 5 )
无定型氢氧化铬 充分煅烧产生
,则生
和 ,其反应方程式为:
,由于质量损失与固体残留质量比为
与 的质量之比为
( 6 ) 重铬酸钠与硫酸铵热分解法生成
成
,所以 ,解得 。
,所以
,并且产生对环境无害气体,则该气体为
其化学方程式为: 。
3. 的回收与利用是科学家研究的热点课题,可利用 与 制备“合成气”( 、 ),还可制 备甲醇、二甲醚、低碳烯烃等燃料产品。
9
( 1 ) Ⅰ.制合成气
科学家提出制备“合成气”反应历程分两步
反应①: (慢反应)
反应②: (快反应)
上述反应中 为吸附性活性炭,反应历程的能量变化如图1:
与 制备“合成气”的热化学方程式为 。能量变化图中:
(填“ ” 、 “”或“ ” )。
( 2 ) Ⅱ.脱水制醚
利用“合成气”合成甲醇后,甲醇脱水制得二甲醚的反应为:
,其速率方程为: 正 正 ,
逆 逆 , 正 、 逆 为速率常数且只与温度有关。经查阅资料,上述反应
平衡状态下存在计算式: ( 为化学平衡常数; 为热力学温 度,单位为 )。
反应达到平衡后,仅升高温度, 正 增大的倍数 逆 增大的倍数(填“”“ ”或“ ” )。 ( 3 ) 某温度下(该反应平衡常数 为 ),在容积为 密闭容器中加入一定量 ,反应
到某时刻测得各组分的物质的量如下:
物质
物质的量
此时正、逆反应速率的大小: 正 逆 (填“” 、 “ ”或“ ” )。
( 4 ) 下,在密闭容器中加入一定量甲醇 ,反应到达平衡状态时,体系中
的物质的量分数为 (填标号)。
A. B. C. D. 无法确定
( 5 ) Ⅲ.合成低碳烯烃
10
。
在 时,向体积为 且带气压计的恒容密闭容器中通入 和 发生反 应: .测得初始压强为 ,反应过程中容器内 总压强( )随时间( )变化(反应达到平衡时的温度与起始温度相同)如图2所示,该反应
过程中从 到 压强变化原因是
( 6 )
表示的物
、
不同温度( )下,平衡时的四种气态物质的体积分数( )如图3所示,曲线
质分别为
、
(填化学式)。
【答案】 ( 1 ) ;
( 2 )
( 3 )
( 4 ) C
( 5 ) 反应放热,温度增大
( 6 ) ;
【解析】( 1 ) 与 反应生成 和 ,反应方程式可由反应① ②推得:
,焓变可由图像推得,反应物的能量为 ,生成物的能
11
量为 ,则 ;由图像可知 ,则 ,故答案 为: ; 。
( 2 ) 由题意 的计算式可知: 增大, 减小,故该反应为放热反应, ,
,平衡时 正 逆 ,则 , 增大, 减小,则 正 增大
的倍数 逆 增大的倍数,故答案为: 。
( 3 ) 由列表可求出: ,则平衡正向移动,则
正 逆 ,故答案为: 。
( 4 ) 下,由 , 可知,将 代入得 ,则
,在密闭容器中加入一定量甲醇,设初始投入 的物质的量为 ,如
果平衡时三种物质的含量相同,即均为 ,由于反应前后体积不变,则此时 , 因此要使 ,则 的物质的量分数一定大于 。
故选C。
( 5 ) ,该装置为恒容密闭的容器, 减小, 增大,则只有当 增大可以满足等式,
可推得该反应为放热反应,随着反应的进行温度升高,压强增大,则该反应过程中从 到
的压强变化原因是反应放热,温度增大,故答案为:反应放热,温度增大。
( 6 ) 升高温度平衡逆向移动,反应物的体积分数增大、生成物的体积分数减小,则 、 为反应
物而 、 为生成物,根据方程式中各物质的化学计量数关系可知体积增大较多的是 、 较少的是 ,体积减少较多的是水、减少较少的是乙烯,则 表示 、 表示 , 故答案为: ; 。
选考题(共30分)
—3
4. 铁元素是最重要的金属元素之一,其不仅是各种钢材的主要成分,很多含铁化合物也具有重要意 义。
( 1 ) 按照电子排布,可把元素周期表中的元素划分成五个区,铁元素属于 区。
( 2 ) 在水溶液中难被氧化,而 则易被氧化为 ,请从离子的价电子式角度解释 与 还原能力的差别: 。 的半径 的半径(填“” 、 “ ”或“ ” )。
( 3 ) 金属铁晶体中铁原子采用体心立方堆积,该铁晶体的空间利用率为 (用含 的式子表
示)。
( 4 ) 向含 的溶液中滴加少量的 溶液,溶液中生成红色的 。 、 、 三种元素的电负性由大到小的顺序为 ; 中 的配位数为 ,
12
中氧原子的杂化方式为 。
( 5 ) 二茂铁是一种含铁的有机化合物,其化学式为 ,可看作是 离子与两个正五边形
的环戊二烯负离子 配体形成的夹心型分子(如下图 所示)。已知大 键可用符号 表示,其中 代表参与形成大 键的原子数, 代表参与形成大 键的电子数(如苯分 子中的大 键可表示为 ,则 的大 键表示为 。二茂铁是黄色针状晶体,熔点
(在 时开始升华),沸点 ,在水中难溶,但可溶于很多有机溶剂。下列相 互作用中,二茂铁晶体中不存在的是 (填标号)。
A .离子键
B .配位键
C. 键
D .范德华力
( 6 ) 一种含有 、 、 三种元素的矿物的晶胞(如下图 所示),属于四方晶系(晶胞底面为
正方形),晶胞中 原子位于内部, 原子位于体心和晶胞表面, 原子位于晶胞表面。此 矿物的化学式为 。若晶胞的底面边长为 ,高为 ,阿伏伽德罗常数为 ,则
该晶体的密度为 (写出表达式)。
【答案】 ( 1 )
( 2 )
( 3 )
为构型, 亚层半满,失去电子则需破坏此稳定结构, 为
个电子成为稳定的构型 ;
,易失去
13
( 4 ) ; ;
( 5 ) ;
( 6 ) ;
区。
,则铁元素属于
【解析】( 1 )基态 原子的核外电子排布式为
故答案为: 。
为 ,易失去
则易被氧化为
个
( 2 )
为
构型, 亚层半满,失去电子则需破坏此稳定结构,
构型,因此 在水溶液中难被氧化。而
;
与
电子成为稳定结构的
。
核外电子数相同,质子数多的半径小,故半径
( 3 )
与晶胞参数 的关系为
,晶胞中
原子空间利用
原子数目
,则
,
铁原子采用体心立方堆积,原子半径
原子总体积
。
原子总体积
晶胞体积
故答案为: 。
非金属性越强,其电负性越大,所以 、
、
( 4 ) 三种元素的电负性大小顺序为 ;
,
中的配位数为 , 中氧原子的价层电子对
原子的杂化方式为
模型为四面体,所以
; ; 。
。
含有两对孤电子对,
故答案为:
由环戊二烯负离子( )结构图可知,环戊二烯负离子由两个双键和一个负电荷组成环
状共轭体系,电子数是 个碳原子、 ,二茂铁
( 5 )
,即形成 个 电子的大 键,符号为
晶体熔沸点不高、易升华、易溶于有机溶剂,符合分子晶体特征,所以该晶体为分子晶 体,不存在离子键,可看作是 离子与两个正五边形的环戊二烯负离子( )配体
形成的夹心型分子,含有配位键、 键和分子间作用力。
故答案为: ;A。
( 6 )
晶胞中 原子个数: ,
原子数
,晶胞体积
,
原子个数: , 个,所以化学式为
,所以晶胞密度
晶胞的质量
。
故答案为: ; 。
【知识点】 原子半径和离子半径; σ键和π键;晶体空间利用率;电子云、原子轨道
—
5
5. 化合物 是重要的药物中间体,合成路线如下:
14
回答下列问题:
( 1 ) 的分子式为 。
( 2 ) 中含氧官能团的名称为 。
( 3 ) 的反应类型为 。
( 4 ) 已知 与 的反应比例为 , 的反应方程式为 。
( 5 ) 路线中②④的目的是 。
( 6 ) 满足下列条件的 的同分异构体有 种(不考虑立体异构)。
①苯环上只有 个取代基
②能与 溶液发生显色反应且能发生银镜反应
写出其中核磁共振氢谱为五组峰的物质的结构简式为 。
( 7 ) 参考上述合成线路,写出以 溴丁烷、丙二酸二乙酯、尿素[]为起始原料制备
的合成线路(其他试剂任选)。
【答案】 ( 1 )
( 2 ) 酮羰基、羟基
( 3 ) 取代反应
15
( 4 )
( 5 ) 保护酚羟基
( 6 )
;
( 7 )
。
【解析】( 1 )根据 的结构简式,可知 的分子式为
故答案为: 。
( 2 ) ( 3 )
( 4 )
根据
的结构简式可知 中含氧官能团名称为(酚)羟基和酮羰基。
故答案为:(酚)羟基、酮羰基。
过程中, 分子上 被 原子取代,发生取代反应。
故答案为:取代反应。
过程中, 分子中羟基中
与 反应比例为
原子被
,可知产物中存在
取代,已知
取代,
,所以反应方程
原子被
和
式为:
。
故答案为:
。
( 5 )
②过程通过取代反应,将羟基转化成相对稳定的酯基,④过程再将酯基转化为羟基,所以 ②④过程起保护酚羟基的作用。
故答案为:保护酚羟基。
能与
( 6 ) 溶液发生显色反应,说明分子中含酚羟基,能发生银镜反应,说明分子中存在
与酚羟基形成邻、
和
醛基,根据 的结构简式可知 的分子式为 ,则 的同分异构体中,支链可分 别为 , 、
16
间、对的结构,一共 种。核磁共振氢谱有五组峰,说明有五种不同氢环境,所以其结构
简式为。
故答案为: ; 。
( 7 ) 参考上述合成线路,先将 溴丁烷在 醇溶液中发生消去反应转化为 丁烯,再与
加成生成 溴丁烷, 溴丁烷与丙二酸二乙酯发生取代反应,产物与尿素反应生成 最终产品。
故答案为:
。
17
相关试卷
这是一份2024届长春高三一模化学试卷含答案解析,共11页。
这是一份广东省深圳市2023年高三一模化学试题附参考答案,共12页。
这是一份2021届广东省韶关高三一模化学试卷(含答案解析),共10页。试卷主要包含了考生必须保证答题卡的整洁,碳单质在生产生活中用途广泛,下列说法正确的是,K2Cr2O7溶液中存在平衡等内容,欢迎下载使用。

