2020-2021学年第一节 有机化合物的结构特点教学设计
展开
这是一份2020-2021学年第一节 有机化合物的结构特点教学设计,共6页。教案主要包含了学生活动,实验1-1,思考与讨论等内容,欢迎下载使用。
1.1.2 有机化合物中的共价键
学生已经学习了取代反应、加成反应的反应特点、官能团、有机化合物的分类及共价键的形成。
在此基础上,本节教学设计主要是从学生已有的知识水平出发,学习有机化合物中的共价键,多角度认识共价键的类型,能从有机化合物分子中共价键断裂的位置分析有机化学反应,认识有机化学反应与有机化共价键的类型及共价键的极性的关系。能够从官能团和化学键的视角分析有机反应的规律,为后续有机化学的学习奠定基础。
教学重点:从官能团和化学键的视角分析有机反应的规律
教学难点:从官能团和化学键的视角分析有机反应的规律
讲义 教具
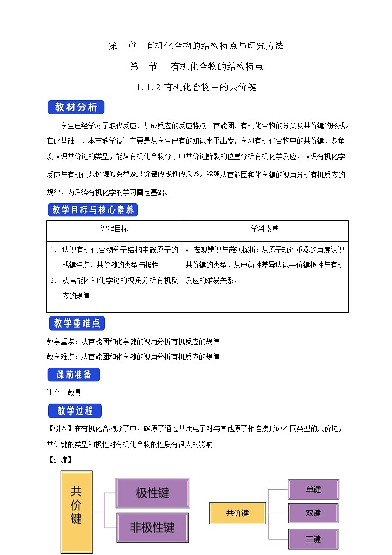
【引入】在有机化合物分子中,碳原子通过共用电子对与其他原子相连接形成不同类型的共价键,共价键的类型和极性对有机化合物的性质有很大的影响
【过渡】
共价键的分类:依据成键原子的不同,共价键分为极性键和非极性键。依据成键数目不同,共价键分为单键、双键、三键。根据成键原子的重叠方式的不同,分为σ键和π键。
【学生活动】
阅读课本,回答下列问题
σ键和π键的成键方式及特点
σ键和π键的判断
【讲解】
1.共价键的类型
(1)σ键(以甲烷分子中C—H为例)
①形成:氢原子的1s轨道与碳原子的一个sp3杂化轨道沿着两个原子核间的键轴,以“头碰头”的形式相互重叠。
②特点:通过σ键连接的原子或原子团可绕键轴旋转而不会导致化学键的破坏。
③σ键的对称性:轴对称
(2)π键(以乙烯分子为例)
①形成:在乙烯分子中,两个碳原子均以sp2杂化轨道与氢原子的1s轨道及另一个碳原子的sp2杂化轨道进行重叠,形成4个C—H σ键与一个C—C σ键;两个碳原子未参与杂化的p轨道以“肩并肩”的形式从侧面重叠,形成了π键。
②特点:π键的轨道重叠程度比σ键的小,所以不如σ键牢固,比较容易断裂而发生化学反应。通过π键连接的原子或原子团不能绕键轴旋转。
③σ键的对称性:镜面对称
【提问】单键、双键、三键中的σ键和π键个数如何计算呢?
【学生活动】思考回答
【讲解】
(3)σ、π键个数的计算
一般情况下,有机化合物中的单键是σ键,双键中含有一个π键和一个σ键,三键中含有一个σ键和两个π键。
(4)共价键的类型与有机反应类型的关系
①例如:甲烷分子中含有C—H σ键,能发生取代反应;
②例如:乙烯和乙炔分子的双键和三键中含有π键,能发生加成反应。
【讲解】
共价键的极性与有机反应
由于不同的成键原子间电负性的差异,共用电子对会发生偏移。偏移的程度越大,共价键极性越强,在反应中越容易发生断裂。有机化合物的官能团及其邻位的化学键往往是发生化学反应的活性部位。
【实验1-1】
向两只分别盛有蒸馏水和无水乙醇的烧杯中各加入同样大小的钠(约绿豆大),观察现象。
[实验现象]
有气泡产生,乙醇与钠的反应没有水与钠的反应剧烈
[现象分析]
(1)乙醇与钠反应放出氢气,原因在于乙醇分子中O-H极性较强,能够发生断裂
(2) 乙醇与钠的反应没有水与钠的反应剧烈,乙醇分子中氢氧键的极性比水分子中氢氧键的极性弱
【学生活动】
依据上述所讲,分析乙醇与HBr反应。
【讲解】
乙醇与HBr反应:由于羟基中氧原子的电负性较大,乙醇分子中的碳氧键极性也较强,反应中乙醇分子中断裂的键是碳氧单键 。
(2)共价键断裂需要吸收能量,有机化合物分子中共价键断裂的位置存在多种可能。相对无机反应,有机反应一般反应速率较小,副反应较多,产物比较复杂。
【思考与讨论】
请从化学键和官能团的角度分析下列反应中有机化合物的变化
①
[解析]甲烷分子中含有C—H σ键,能发生取代反应
②CH2=CH2 + Br2→CH2 Br—CH2 Br
[解析]CH2=CH2中碳碳双键为π键,π键的轨道重叠程度比σ键的小,所以不如σ键牢固,比较容易断裂而发生加成反应
[本节小结]
共价键断裂需要吸收能量,有机化合物分子中共价键断裂的位置存在多种可能。有机化合物分子中共价键断裂的位置与共价键的类型及共价键的极性有很大的关系。
1.下列关于σ键和π键的理解错误的是( )
A. σ键一般能单独形成,而π键一般不能单独形成
B. σ键可以绕键轴旋转,π键一定不能绕键轴旋转
C. CH3—CH3、CH2===CH2、CH≡CH中σ键都是C—C键,所以键能都相同
D. 碳碳双键中有一个σ键,一个π键,碳碳三键中有一个σ键,两个π键
【答案】C
【解析】σ键可以单独形成,且可以绕键轴旋转,而π键不能单独形成也不能绕键轴旋转,A、B两项正确;C项三种物质中σ键为C—C键和C—H键,错误。
2.下列说法正确的是( )
①共价键的本质是相互吸引的电性作用
②共价化合物一定含共价键.一定不含离子键
③水的非直线结构是由共价键的饱和性决定的
④由非金属元素组成的化合物一定是共价化合物
⑤分子中不一定存在共价键
⑥烯烃比烷烃的化学性质活泼是由于烷烃中的σ键比烯烃中的σ键稳定
A. ②⑤ B. ④⑥ C. ②③④ D. ①③⑥
【答案】A
【解析】共价键的本质是电性作用而不是相互吸引,①错;有离子键的化合物为离子化合物,所以共价化合物中没有离子键,②正确;水的非直线结构是由共价键的方向性决定的,③错;氯化铵中只有非金属元素,但是它是离子化合物,④错;稀有气体分子中没有共价键,⑤正确;烯烃比烷烃活泼是因为烯烃中的π键比较活泼,⑥错。
3.如图是氢原子的电子云重叠示意图。以下说法中错误的是( )
A. 图中电子云重叠意味着电子在核间出现的概率增大
B. 氢原子核外的s轨道重叠形成共价键
C. 氢原子的核外电子呈云雾状,在两核间分布得浓一些,将两核吸引
D. 氢原子之间形成s-s σ键
【答案】C
【解析】电子云重叠说明电子在核间出现的概率增大,A选项正确;两个H原子之间形成s-s σ键,B、D选项正确;电子云是对核外电子运动状态的形象化描述,原子间通过共用电子对(即电子云重叠)形成共价键,C选项不正确。
4.大多数有机化合物分子里的碳原子与碳原子或碳原子与其他原子相结合的化学键是( )
A.只有非极性键B.只有极性键
C.有非极性键和极性键D.只有离子键
【答案】C
【解析】因碳原子有4个价电子,碳原子与碳原子或碳原子与其他原子相结合时均形成共价键。碳原子与碳原子之间以非极性键相结合,碳原子与其他原子之间以极性键相结合,故C项正确。
5.下列表示不正确的是( )
A.乙烯的结构式: B.甲酸甲酯的结构简式:
C.2-甲基丁烷的键线式: D.甲基的电子式:
【答案】B
【解析】乙烯的分子式为,结构式为,A正确;甲酸甲酯的结构简式为 ,B错误;2-甲基丁烷的结构简式为,键线式为,C正确;甲基为电中性基团,电子式为,D正确。
6.一种植物生长调节剂的分子结构如图所示。下列说法不正确的是( )
A.该物质含有3种官能团
B.该物质中CO键、OH键在化学反应中易断裂
C.该物质中碳原子采取两种杂化方式
D.该物质属于脂环烃
【答案】D
【解析】该物质含有羧基、羰基、羟基3种官能团,A正确;该物质中CO键、OH键极性较强,在化学反应中容易断裂,B正确;该物质中含有甲基、亚甲基和次甲基,碳原子采取杂化,还含有键,碳原子采取杂化,C正确;该物质含有O元素,为烃的衍生物,D错误。
7.下列关于乙醇和水分别与钠反应的比较中不正确的是( )
A. 乙醇和水分别与钠的反应都是置换反应
B. 乙醇与钠反应缓慢是因为其羟基上的氢原子不如水中的氢原子活泼
C. 钠沉在乙醇的底部而浮在水面,说明乙醇的密度
相关教案
这是一份人教版 (2019)选择性必修3第一节 有机化合物的结构特点第二课时教学设计,共6页。
这是一份化学第一章 原子结构与性质第一节 原子结构教案设计,共5页。教案主要包含了教学目标,教学重难点,教学过程等内容,欢迎下载使用。
这是一份2020-2021学年第二章 分子结构与性质第一节 共价键教学设计及反思,共3页。教案主要包含了导入新课,新课讲授等内容,欢迎下载使用。

