
北京课改版七年级下册5.6 二元一次方程组的应用教学设计
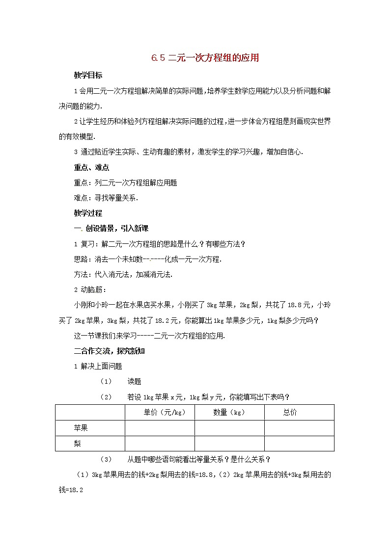
展开6.5二元一次方程组的应用教学目标1 会用二元一次方程组解决简单的实际问题,培养学生数学应用能力以及分析问题和解决问题的能力.2 让学生经历和体验列方程组解决实际问题的过程,进一步体会方程组是刻画现实世界的有效模型.3 通过贴近学生实际、生动有趣的素材,激发学生的学习兴趣,增加自信心.重点、难点重点:列二元一次方程组解应用题难点:寻找等量关系.教学过程一 创设情景,引入新课1 复习:解二元一次方程组的思路是什么?有哪些方法?思路:消去一个未知数------化成一元一次方程.方法:代入消元法,加减消元法.2 动脑筋:小刚和小玲一起在水果店买水果,小刚买了3kg苹果,2kg梨,共花了18.8元,小玲买了2kg苹果,3kg梨,共花了18.2元,你能算出1kg苹果多少元,1kg梨多少元吗?这一节课我们来学习-----二元一次方程组的应用.二合作交流,探究新知1 解决上面问题读题若设1kg苹果x元,1kg梨y元,你能填写出下表吗?从题中哪些语句能看出等量关系?是什么关系?(1)3kg苹果用去的钱+2kg梨用去的钱=18.8,(2)2kg苹果用去的钱+3kg梨用去的钱=18.2(4)根据上面关系,你能列出方程组吗?请你解出方程组,并作答2 讲解例题例1 小琴去县城,要经过外婆家,头一天下午从她家走到外婆家里,第二天上午从外婆家出发匀速(即速度保持不变)前进去县城,走了2h,5h后,离自己家分别为13千km,25km,你还能算出他的速度吗?还能算出他家离外婆家多元吗读题你能用线段图来表示题目的意思吗?(3)小琴走哪一段路程用2h,哪一段路程用了5h.(4)图中那一条线段的长为13千米?图中那一条线段的长为25千米?(5) 题中含有怎样的等量关系呢?(6)设小琴的家到外婆的家距离是skm, 哪么可以得到怎样的方程组:请你解出这个方程组.并且作答三 课堂练习,巩固提高1 小洪买了80分和60分的邮票共17枚,花了12.2元,试问:80分与60分的邮票各买了多少枚?2 某星期日,小军所在年级与小明所在年级分别有20人,30人去颐和园参观,有30人,15人去圆明园参观,小军所在年级买门票花去了450元,小明所在年级买门票花去了525元,试问:颐和园和圆明园的门票各多少元?(1)读题(2)设颐和园票价为x元,圆明园票价为y元,填写下表:(3)题中有什么等量关系?(4)怎样列方程组?请你求出方程组的解并作答.四 反思小结,拓展提高列二元一次方程组解应用题有哪些步骤?关键是哪一步?审题:弄清题意,可以借助图表,注意关键语句找出等量关系.设元:注意带单位.列方程组;解方程组.作答;注意带单位.五 作业: 1,2,3 单价(元/kg)数量(kg)总价苹果梨小军所在年级小明所在年级人数票价合计人数票价合计颐和园圆明园
北京课改版七年级下册5.6 二元一次方程组的应用教案设计: 这是一份北京课改版七年级下册5.6 二元一次方程组的应用教案设计,
初中数学北京课改版七年级下册第五章 二元一次方程组5.6 二元一次方程组的应用教案: 这是一份初中数学北京课改版七年级下册第五章 二元一次方程组5.6 二元一次方程组的应用教案,
北京课改版七年级下册5.6 二元一次方程组的应用教案设计: 这是一份北京课改版七年级下册5.6 二元一次方程组的应用教案设计,