人教版 (新课标)3 理想气体的状态方程导学案
展开
这是一份人教版 (新课标)3 理想气体的状态方程导学案,文件包含专题10理想气体状态方程学生版docx、专题10理想气体状态方程教师版docx等2份学案配套教学资源,其中学案共23页, 欢迎下载使用。
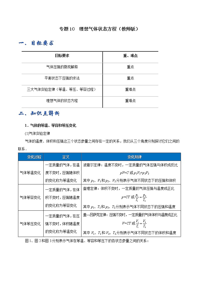
专题10 理想气体状态方程(学生版)一、目标要求目标要求重、难点气体压强的微观解释重点平衡状态下压强的求法重点三大气体实验定律(等温、等压、等容过程)重难点理想气体的状态方程重难点二、知识点解析1.气体的等温、等容和等压变化(1)气体实验定律气体的温度、体积和压强这三个状态参量之间存在一定的关系,我们从三个角度分别探讨它们之间的联系.变化过程定义变化规律气体等温变化一定质量的气体,在温度不变时,压强随体积的变化称为等温变化波意尔定律:温度不变时,一定质量的气体压强与体积成反比pV=C或p1V1=p2V2其中p1、V1和p2、V2分别表示气体不同状态下的压强和体积气体等容变化一定质量的气体,在体积不变时,压强随温度的变化称为等容变化查理定律:体积不变时,一定质量的气体压强与温度成正比p=CT或其中p1、T1和p2、T2分别表示气体不同状态下的压强和温度气体等压变化一定质量的气体,在压强不变时,体积随温度的变化称为等温变化盖—吕萨克定律:压强不变时,一定质量的气体体积与温度成正比V=CT或其中V1、T1和V2、T2分别表示气体不同状态下的体积和温度图1、图2和图3分别表示气体在等温、等容和等压下的各状态参量之间的关系: 注意:只有取开尔文温标时,等容变化和等压变化的正比关系才成立.2.气体压强的微观解释①压强:从微观角度来看,气体对容器的压强是由于大量气体分子对容器的撞击引起的,气体的温度越高,气体分子的密集程度(单位体积内的分子数)越大,气体对容器的压强越大;注意:与气体对容器的压强不同,大气压强是由地球的吸引产生的;②微观理解a.一定质量的气体温度不变时,平均动能不变,压缩体积使得气体分子密集程度增大,则压强增大;b.一定质量的气体体积不变时,升高温度使得气体分子的平均动能增加,在相同密集程度下撞击容器时的作用力更大,则压强增大;c.一定质量的气体压强不变时,升高温度,分子平均动能增大,为使气体的压强不变,气体只能减小分子的密集程度,即体积增大.3.理想气体状态方程(1)理想气体①定义:气体实验定律只有在温度变化不大(相比室温)、压强变化不大(相比大气压)的情况下才成立,为研究方便,假设一种气体,在任何温度和任何压强下都符合实验定律,这种气体被称为理想气体;实际气体在温度变化不大(相比室温)、压强变化不大(相比大气压)时可以视作理想气体;②性质:理想气体中的分子忽略自身体积,可视作质点;不考虑分子间的作用力,即分子运动时做匀速直线运动,且不计分子势能;分子与分子、分子与容器的碰撞都是完全弹性的;(2)理想气体状态方程设一定质量的理想气体在1状态时的温度、压强和体积分别为T1、p1、V1,在2状态时的温度、压强和体积分别为T2、p2、V2,则有:理论表明,考虑理想气体的数量关系,理想气体状态方程为:pV=nRT其中n为理想气体的物质的量.三、考查方向题型1:气体压强的微观解释典例一:(2017•朝阳区二模)科学精神的核心是对未知的好奇与探究,小君同学想寻找教科书中“温度是分子平均动能的标志”这一结论的依据,他以氦气为研究对象进行了一番研究,经查阅资料得知:第一,理想气体的模型为气体分子可视为质点,分子间除了相互碰撞外,分子间无相互作用力;第二,一定质量的理想气体,其压强与热力学温度的关系式为,式中为单位体积内气体的分子数,为常数。他猜想氦气分子的平均动能可能跟其压强有关,他尝试从理论上推导氦气的压强,于是建立如下模型:如图所示,正方体容器静止在水平面上,其内密封着理想气体氦气,假设每个氦气分子的质量为,氦气分子与器壁各面碰撞机会均等,与器壁碰撞前后瞬间,分子的速度方向都与器壁垂直,且速率不变。根据上述信息帮助小军完成下列问题:(1)设单位体积内氦气的分子数为,且其热运动的平均速率为;、求一个氦气分子与器壁碰撞一次受到的冲量大小;、求该正方体容器内氦气的压强;、请以本题中的氦气为例推导说明:温度是分子平均动能(即的标志。(2)小君还想继续探究机械能的变化对氦气温度的影响,于是进行了大胆设想,如果该正方体容器以水平速度匀速运动,某时刻突然停下来,若氦气与外界不发生热传递,请你推断该容器中氦气的温度经怎样变化?并求出其温度变化量△。题型2:p-V图像典例二:(2019•新课标Ⅱ)如图所示,1、2、3三个点代表某容器中一定量理想气体的三个不同状态,对应的温度分别是、、.用、、分别表示这三个状态下气体分子在单位时间内撞击容器壁上单位面积的平均次数,则 , , .(填“大于”“小于”或“等于” 题型3:p-T图像典例三:(2019•上海)如图所示为一定质量气体状态变化时的图象,由图象可知,此气体的体积 A.先不变后变大 B.先不变后变小 C.先变大后不变 D.先变小后不变题型4:V-T图像典例四:(多选)如图所示为一定质量的理想气体沿着所示的方向发生状态变化的过程,则该气体压强变化是( )A.从状态c到状态d,压强减小 B.从状态d到状态a,压强不变C.从状态a到状态b,压强增大 D.从状态b到状态c,压强不变题型5:气体压强的计算典例五:(2018春•兴庆区校级期末)如图所示,一个横截面积为的圆筒形容器竖直放置.金属圆板的上表面是水平的,下表面是倾斜的,下表面与水平面的夹角为,圆板的质量为.不计圆板与容器内壁之间的摩擦.若大气压强为,则被圆板封闭在容器中的气体的压强等于 A. B. C. D.题型6:气体变质量问题典例六:(2020高考全国理综I)甲、乙两个储气罐储存有同种气体(可视为理想气体)。甲罐的容积为V,罐中气体的压强为p;乙罐的容积为2V,罐中气体的压强为。现通过连接两罐的细管把甲罐中的部分气体调配到乙罐中去,两罐中气体温度相同且在调配过程中保持不变,调配后两罐中气体的压强相等。求调配后(i)两罐中气体的压强;(ii)甲罐中气体的质量与甲罐中原有气体的质量之比。四、模拟训练一、基础练习1.下列说法正确的是( )A.气体中大量分子做无规则运动,速率有大有小,分子速率的分布也是没有规律的 B.从微观角度看,气体对器壁的压强就是大量气体分子单位时间作用在器壁单位面积上的平均冲量 C.温度是分子平均动能的标志 D.理想气体的温度升高,压强一定增大2.(2006•全国卷Ⅱ)对一定质量的气体,若用表示单位时间内与器壁单位面积碰撞的分子数,则 A.当体积减小时,必定增加 B.当温度升高时,必定增加 C.当压强不变而体积和温度变化时,必定变化 D.当压强不变而体积和温度变化时,可能不变3.(多选)对一定质量的气体,下列措施可以使气体压强增大的是( )A.保持体积不变,使气体的温度升高 B.保持体积不变,使气体的温度降低 C.保持温度不变,使气体的体积增大 D.保持温度不变,使气体的体积减小4.已知理想气体的内能与温度成正比.如图所示的实线为汽缸内一定质量的理想气体由状态1到状态2的变化曲线,则在整个过程中汽缸内气体的内能( )A.先增大后减小 B.先减小后增大 C.单调变化 D.保持不变5.(多选)如图所示是一定质量的理想气体的p-V图线,若其状态由A→B→C→A,且A→B等容,B→C等压,C→A等温,则气体在ABC三个状态时( )A.单位体积内气体的分子数na=nB=nCB.气体分子的平均速率vA>vB>vCC.气体分子在单位时间内对器壁的平均作用力FA>FB,FB=FCD.气体分子在单位时间内,对器壁单位面积碰撞的次数是NA>NB,NA>NC6.一定质量的气体做等压变化时,其V-t图象如图所示,若保持气体质量不变,使气体的压强增大后,再让气体做等压变化,则其等压线与原来相比,下列可能正确的是( )A.等压线与t轴之间夹角变大 B.等压线与t轴之间夹角不变C.等压线与t轴交点的位置不变 D.等压线与t轴交点的位置一定改变7.如图,一定质量的气体从状态沿直线变化到状态的过程中,其温度 A.保持不变 B.逐渐升高 C.逐渐降低 D.先升高后降低8.(多选)如图所示,一定质量的理想气体从状态依次经过状态、后再回到状态。关于该循环过程,下列说法中正确的是 A.过程中,气体温度升高 B.过程中,气体分子的平均动能减小 C.过程中,气体密度变大 D.过程中,单位时间内碰撞单位面积器壁的分子数增多9.在炎热的的夏季,用打气筒为自行车充气,若充气太足,在太阳暴晒下,很容易发生车胎爆裂。已知打气筒的容积为,轮胎容积为打气筒容积的20倍,充气前轮胎内、外压强相等,温度为,用打气筒给轮胎充气,设充气过程气体温度不变,大气压强,轮胎能够承受的最高气压为,则下列说法正确的是 A.让轮胎内气体压强达到,需要充气20次 B.让轮胎内气体压强达到,需要充气40次 C.爆胎瞬间气体的温度为 D.爆胎过程气体放出热量,内能减小10.在竖直放置的U形管内由密度为ρ的两部分液体封闭着两段空气柱,大气压强为P0 ,各部分长度如图所示,求A、B气体的压强。11.扣在水平桌面上的热杯盖有时会发生被顶起的现象.如图,截面积为S的热杯盖扣在水平桌面上,开始时内部封闭气体的温度为300 K,压强为大气压强P0.当封闭气体温度上升至303 K时,杯盖恰好被整体顶起,放出少许气体后又落回桌面,其内部气体压强立刻减为P0,温度仍为303 K,再经过一段时间内,内部气体温度恢复到300 K.整个过程中封闭气体均可视为理想气体.求:(1)当温度上升到303 K且尚未放气时,封闭气体的压强;(2)当温度恢复到300 K时,竖直向上提起杯盖所需的最小力.二、提升练习1.(2019•新课标Ⅱ)如图,一容器由横截面积分别为和的两个汽缸连通而成,容器平放在水平地面上,汽缸内壁光滑。整个容器被通过刚性杆连接的两活塞分隔成三部分,分别充有氢气、空气和氮气。平衡时,氮气的压强和体积分别为和,氢气的体积为,空气的压强为。现缓慢地将中部的空气全部抽出,抽气过程中氢气和氮气的温度保持不变,活塞没有到达两汽缸的连接处,求抽气前氢气的压强;抽气后氢气的压强和体积。2.(2019全国理综I卷)热等静压设备广泛用于材料加工中。该设备工作时,先在室温下把惰性气体用压缩机压入到一个预抽真空的炉腔中,然后炉腔升温,利用高温高气压环境对放入炉腔中的材料加工处理,改部其性能。一台热等静压设备的炉腔中某次放入固体材料后剩余的容积为013 m3,炉腔抽真空后,在室温下用压缩机将10瓶氩气压入到炉腔中。已知每瓶氩气的容积为3.2×10-2 m3,使用前瓶中气体压强为1.5×107 Pa,使用后瓶中剩余气体压强为2.0×106 Pa;室温温度为27 ℃。氩气可视为理想气体。(i)求压入氩气后炉腔中气体在室温下的压强;(i i)将压入氩气后的炉腔加热到1 227 ℃,求此时炉腔中气体的压强。3.(2018·高考全国卷II)如图,一竖直放置的气缸上端开口,气缸壁内有卡口a和b,a、b间距为h,a距缸底的高度为H;活塞只能在a、b间移动,其下方密封有一定质量的理想气体。已知活塞质量为m,面积为S,厚度可忽略;活塞和汽缸壁均绝热,不计他们之间的摩擦。开始时活塞处于静止状态,上、下方气体压强均为p0,温度均为T0。现用电热丝缓慢加热气缸中的气体,直至活塞刚好到达b处。求此时气缸内气体的温度以及在此过程中气体对外所做的功。重力加速度大小为g。4.(2016•新课标Ⅱ)一氧气瓶的容积为,开始时瓶中氧气的压强为20个大气压。某实验室每天消耗1个大气压的氧气.当氧气瓶中的压强降低到2个大气压时,需重新充气。若氧气的温度保持不变,求这瓶氧气重新充气前可供该实验室使用多少天。5.(2013•北京)对于同一物理问题,常常可以从宏观与微观两个不同角度进行研究,找出其内在联系,从而更加深刻地理解其物理本质。(1)一段横截面积为、长为的直导线,单位体积内有个自由电子,电子电量为。该导线通有电流时,假设自由电子定向移动的速率均为。(a)求导线中的电流;(b)将该导线放在匀强磁场中,电流方向垂直于磁感应强度,导线所受安培力大小为,导线内自由电子所受洛伦兹力大小的总和为,推导。(2)正方体密闭容器中有大量运动粒子,每个粒子质量为,单位体积内粒子数量为恒量。为简化问题,我们假定:粒子大小可以忽略;其速率均为,且与器壁各面碰撞的机会均等;与器壁碰撞前后瞬间,粒子速度方向都与器壁垂直,且速率不变。利用所学力学知识,导出器壁单位面积所受粒子压力与、和的关系。(注意:解题过程中需要用到、但题目没有给出的物理量,要在解题时做必要的说明)
相关学案
这是一份物理选修33 理想气体的状态方程学案设计,共5页。
这是一份2021学年3 理想气体的状态方程导学案,共11页。学案主要包含了概念规律练,方法技巧练等内容,欢迎下载使用。
这是一份高中人教版 (新课标)3 理想气体的状态方程导学案及答案,共4页。学案主要包含了知识要点,典型例题,课堂检测等内容,欢迎下载使用。

