所属成套资源:2022年高考生物一轮考点精选练习(含详解)
2022年高考生物一轮考点精选练习19《DNA是主要的遗传物质》(含详解)
展开
这是一份2022年高考生物一轮考点精选练习19《DNA是主要的遗传物质》(含详解),共7页。
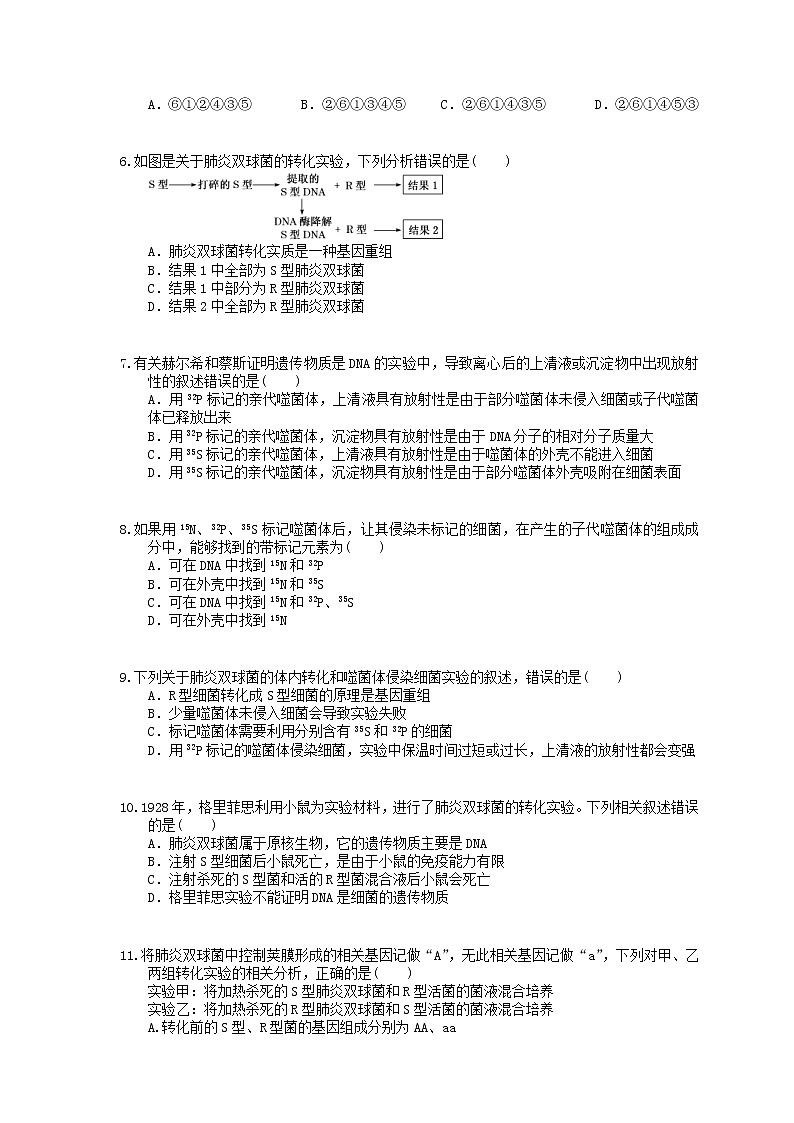
2022年高考生物一轮考点精选练习19《DNA是主要的遗传物质》一 、选择题1.遗传物质携带遗传信息,控制生物性状。下列不能说明核酸是遗传物质的是 ( )A.将加热杀死的S型菌和活的R型菌混合后注射到小鼠体内,最终能分离出活的S型菌B.由A病毒的RNA与B病毒的蛋白质重建而成的新病毒能感染细胞并增殖出完整的A病毒C.T2噬菌体的DNA进入宿主细胞后能产生完整的T2噬菌体D.将S型菌的DNA与R型菌混合培养,培养基长出的菌落有R型和S型两种菌落 2.某研究人员模拟赫尔希和蔡斯关于噬菌体侵染细菌的实验,进行了以下4个实验:①用35S标记的噬菌体侵染未标记的细菌,②未标记的噬菌体侵染35S标记的细菌,③用15N标记的噬菌体侵染未标记的细菌,④用32P标记的噬菌体侵染3H标记的细菌,适宜时间后搅拌和离心,以上4个实验检测到放射性的主要部位是( )A.上清液、沉淀物、沉淀物和上清液、沉淀物和上清液B.沉淀物、上清液、沉淀物和上清液、上清液C.沉淀物、上清液、沉淀物、沉淀物和上清液D.上清液、沉淀物、沉淀物和上清液、沉淀物 3.赫尔希和蔡斯精妙的实验设计思路使得T2噬菌体侵染大肠杆菌的实验更具有说服力,相关叙述错误的是( )A.选择了化学组成和结构简单的T2噬菌体作为实验材料B.利用放射性同位素标记技术区分DNA和蛋白质分子C.被标记的T2噬菌体与大肠杆菌混合后,需长时间保温培养D.对离心后试管中的上清液和沉淀物进行放射性检测 4.肺炎双球菌转化实验的部分过程如图所示。下列叙述正确的是( )A.S型肺炎双球菌的菌落为粗糙的,R型肺炎双球菌的菌落是光滑的B.S型菌的DNA经加热后失活,因而注射S型菌后的小鼠仍存活C.从病死小鼠中分离得到的肺炎双球菌只有S型菌而无R型菌D.该实验未证明R型菌转化为S型菌是由S型菌的DNA引起的 5.赫尔希和蔡斯通过T2噬菌体侵染细菌的实验证明DNA是遗传物质,实验包括六个步骤:①噬菌体侵染细菌②用35S或32P标记噬菌体③上清液和沉淀物的放射性检测④离心分离⑤子代噬菌体的放射性检测⑥噬菌体与大肠杆菌混合培养最合理的实验步骤顺序为( )A.⑥①②④③⑤ B.②⑥①③④⑤ C.②⑥①④③⑤ D.②⑥①④⑤③ 6.如图是关于肺炎双球菌的转化实验,下列分析错误的是( )A.肺炎双球菌转化实质是一种基因重组B.结果1中全部为S型肺炎双球菌C.结果1中部分为R型肺炎双球菌D.结果2中全部为R型肺炎双球菌 7.有关赫尔希和蔡斯证明遗传物质是DNA的实验中,导致离心后的上清液或沉淀物中出现放射性的叙述错误的是( )A.用32P标记的亲代噬菌体,上清液具有放射性是由于部分噬菌体未侵入细菌或子代噬菌体已释放出来B.用32P标记的亲代噬菌体,沉淀物具有放射性是由于DNA分子的相对分子质量大C.用35S标记的亲代噬菌体,上清液具有放射性是由于噬菌体的外壳不能进入细菌D.用35S标记的亲代噬菌体,沉淀物具有放射性是由于部分噬菌体外壳吸附在细菌表面 8.如果用15N、32P、35S标记噬菌体后,让其侵染未标记的细菌,在产生的子代噬菌体的组成成分中,能够找到的带标记元素为( )A.可在DNA中找到15N和32PB.可在外壳中找到15N和35SC.可在DNA中找到15N和32P、35SD.可在外壳中找到15N 9.下列关于肺炎双球菌的体内转化和噬菌体侵染细菌实验的叙述,错误的是( )A.R型细菌转化成S型细菌的原理是基因重组B.少量噬菌体未侵入细菌会导致实验失败C.标记噬菌体需要利用分别含有35S和32P的细菌D.用32P标记的噬菌体侵染细菌,实验中保温时间过短或过长,上清液的放射性都会变强 10.1928年,格里菲思利用小鼠为实验材料,进行了肺炎双球菌的转化实验。下列相关叙述错误的是( )A.肺炎双球菌属于原核生物,它的遗传物质主要是DNAB.注射S型细菌后小鼠死亡,是由于小鼠的免疫能力有限C.注射杀死的S型菌和活的R型菌混合液后小鼠会死亡D.格里菲思实验不能证明DNA是细菌的遗传物质 11.将肺炎双球菌中控制荚膜形成的相关基因记做“A”,无此相关基因记做“a”,下列对甲、乙两组转化实验的相关分析,正确的是( )实验甲:将加热杀死的S型肺炎双球菌和R型活菌的菌液混合培养实验乙:将加热杀死的R型肺炎双球菌和S型活菌的菌液混合培养A.转化前的S型、R型菌的基因组成分别为AA、aaB.甲实验中可检出R型、S型活菌,S型菌由R型菌转化而来C.乙实验中只检出S型活菌,因为R型菌的a基因在S型菌体内不能表达D.转化前的S型菌和转化后形成的S型菌的遗传物质相同 12.在肺炎双球菌的转化实验中,在培养有R型细菌的A、B、C、D四个试管中,依次分别加入从S型活细菌中提取的DNA、DNA和DNA酶、蛋白质、多糖,经过培养,检查结果发现有S型活细菌出现的试管是( ) 13.1952年,赫尔希和蔡斯用32P或35S标记噬菌体并分别与无标记的细菌混合培养,保温后经过搅拌、离心得到了上清液和沉淀物,并检测放射性。有关叙述错误的是( )A.实验所获得的子代噬菌体不含35S而部分可含有32PB.若搅拌不充分会使35S标记组沉淀物的放射性偏低C.若保温时间过长会使32P标记组上清液的放射性偏高D.该实验说明DNA分子在亲子代之间的传递具有连续性 14.细菌转化是指某一受体细菌通过直接吸收来自另一供体细菌的一些含有特定基因的DNA片段,从而获得供体细菌的相应遗传性状的现象,如肺炎双球菌转化实验。S型肺炎双球菌有荚膜,菌落光滑,可致病,对青霉素敏感。在多代培养的S型细菌中分离出了两种突变型:R型,无荚膜,菌落粗糙,不致病;抗青霉素的S型(记为PenrS型)。现用PenrS型细菌和R型细菌进行下列实验,对其结果的分析最合理的是( )A.甲组中部分小鼠患败血症,注射青霉素治疗后均可康复B.乙组中可观察到两种菌落,加青霉素后仍有两种菌落继续生长C.丙组培养基中含有青霉素,所以生长的菌落是PenrS型细菌D.丁组培养基中无菌落生长 15.在证明DNA是遗传物质的实验中,赫尔希和蔡斯分别用32P和35S标记噬菌体的DNA和蛋白质,如图所示标记元素所在部位依次是( )A.①④ B.②④ C.①⑤ D.③⑤ 二 、非选择题16.按照图示1→2→3→4进行实验,验证了朊病毒是蛋白质侵染因子,它是一种只含蛋白质而不含核酸的病原微生物,题中所用牛脑组织细胞为无任何标记的活体细胞。请回答下列问题:(1)本实验采用的方法是__________________。(2)从理论上讲,离心后上清液中________(填“能大量”或“几乎不能”)检测到32P,沉淀物中________(填“能大量”或“几乎不能”)检测到32P,出现上述结果的原因是________________________________________________________________________________________________________________________________________________。(3)如果添加试管5,从试管2中提取朊病毒后先加入试管5,同时添加35S标记的(NH4)SO4,连续培养一段时间后,再提取朊病毒加入试管3,培养适宜时间后离心,检测放射性应主要位于________中,少量位于________中,原因是________________________________________________________________________________________________________________________________________________。(4)一般病毒同朊病毒之间的最主要区别是:病毒侵入细胞是向宿主细胞提供_______(物质),利用宿主细胞的_____________进行_____________________________________________________________________________________________。
0.2022年高考生物一轮考点精选练习19《DNA是主要的遗传物质》(含详解)答案解析 一 、选择题1.答案为:A;解析:本题考查证明核酸是遗传物质的实验,意在考查考生的实验分析与应用能力,难度较小。证明核酸是遗传物质时,应将加热杀死的S型菌的核酸与其他化学成分分离开来,单独观察其作用,故选项A不能说明核酸是遗传物质。 2.答案为:D;解析:沉淀为细菌,上清液是噬菌体的蛋白质颗粒。①35S标记的是噬菌体的蛋白质外壳,不能进入未标记的细菌,放射性物质主要分布在上清液中;②未标记的噬菌体侵染35S标记的细菌,子代噬菌体主要存在于细菌内,放射性物质主要分布在沉淀物中;③15N标记的是噬菌体的DNA和蛋白质,其中DNA主要进入未标记的细菌中,放射性物质存在于沉淀物和上清液中;④32P标记的是噬菌体的DNA,侵染3H标记的细菌,放射性物质主要出现在沉淀物中。 3.答案为:C;解析:噬菌体由蛋白质和DNA组成,其化学组成和结构简单,是噬菌体侵染细菌实验获得成功的原因之一;采用同位素标记法分别标记噬菌体的DNA和蛋白质,可以证明噬菌体侵染细菌时只有DNA进入细菌,这也是噬菌体侵染细菌实验获得成功的原因之一;被标记的T2噬菌体与大肠杆菌混合后,不能长时间培养,否则,大肠杆菌裂解后,会释放子代噬菌体,影响实验结果;离心后检测到35S标记的一组放射性主要集中在上清液,32P标记的一组放射性主要集中在沉淀物中,则可推测侵入细菌中的物质是DNA,噬菌体的蛋白质外壳留在细菌的外面。 4.答案为:D;解析:S型肺炎双球菌的菌落为光滑的,R型肺炎双球菌的菌落是粗糙的,A错误;因加热杀死的S型菌不能在小鼠体内繁殖,所以仅注射该菌后小鼠存活,B错误;S型细菌中有活性的DNA能将部分R型细菌转化为S型细菌,因此从病死小鼠中分离得到的肺炎双球菌有S型菌和R型菌,C错误;该实验证明S型细菌中存在某种转化因子,能将R型细菌转化为S型细菌,但不能证明R型菌转化为S型菌是由S型菌的DNA引起的,D正确。 5.答案为:C;解析:T2噬菌体侵染细菌的实验步骤:分别用35S或32P标记噬菌体→噬菌体与大肠杆菌混合培养→噬菌体侵染未被标记的细菌→在搅拌器中搅拌,然后离心→检测上清液和沉淀物中的放射性物质。所以最合理的实验步骤顺序为②⑥①④③⑤。故选C。 6.答案为:B;解析:R型菌与S型菌DNA混合后,肺炎双球菌转化实质是一种基因重组;S型肺炎双球菌的DNA是转化因子,能使R型肺炎双球菌转化为S型肺炎双球菌,所以用S型菌DNA与活R型菌混合后,结果1中可以培养出S型菌和R型菌;用DNA酶处理S型菌DNA后,其所携带的遗传信息已失去,所以与活R型菌混合,不能培养出S型菌,只有R型菌。 7.答案为:B;解析:本题考查人类对遗传物质的探索过程,意在考查考生的实验与探究能力。已知32P标记的是亲代噬菌体的DNA,35S标记的是亲代噬菌体的蛋白质外壳,用32P标记的亲代噬菌体进行实验,上清液具有放射性是由于部分亲代噬菌体还没有入侵细菌或者是部分子代噬菌体已经释放出来,A正确;沉淀物具有放射性则是由于亲代DNA分子已经注入细菌细胞中,而非DNA的相对分子质量大,B错误;用35S标记的亲代噬菌体进行实验,上清液具有放射性是由于蛋白质外壳并不能进入细菌中,而沉淀物具有放射性是搅拌不彻底导致部分噬菌体外壳仍吸附在细菌表面,C和D均正确。 8.答案为:A;解析:本题考查噬菌体侵染细菌的实验,意在考查考生的理解和实验分析能力。35S标记的是噬菌体的蛋白质外壳,32P标记的是噬菌体的DNA,15N标记的是噬菌体的蛋白质外壳和DNA,让带标记的噬菌体侵染未标记的细菌,噬菌体以自身的DNA为模板,利用细菌提供的脱氧核苷酸和氨基酸为原料,合成子代噬菌体的DNA和蛋白质外壳。由于DNA复制为半保留复制,故子代噬菌体的DNA中可找到15N和32P,而蛋白质外壳中找不到15N和35S,故A正确。 9.答案为:B;解析:S型细菌的DNA整合到R型细菌的DNA上,导致R型细菌最终转化成S型细菌,属于基因重组;少量噬菌体未侵入细菌会导致上清液中有放射性出现,但不会导致实验失败;噬菌体是病毒,必须依靠宿主生活,若使35S和32P分别标记噬菌体的蛋白质外壳和DNA,要用含35S和32P的细菌培养噬菌体;用32P标记的噬菌体侵染细菌,实验中保温时间过短,噬菌体未全部侵入细菌,上清液的放射性会变强,保温时间过长,部分子代噬菌体释放出来,上清液的放射性也会增强。 10.答案为:A;解析:肺炎双球菌属于原核生物,它的遗传物质是DNA;由于小鼠的免疫能力有限,将有毒的S型菌注射到小鼠体内,会导致小鼠死亡;注射杀死的S型菌和活的R型菌混合液后,因加热杀死的S型菌内有转化因子,可促进R型菌转化为S型菌,所以会导致小鼠死亡;格里菲思的实验,只是推测加热杀死的S型菌内有转化因子,没有具体证明DNA是细菌的遗传物质。 11.答案为:B;解析:由于肺炎双球菌为原核生物,细胞内无同源染色体,因此转化前的S型、R型菌的基因组成分别为A、a;S型菌中的转化因子可使R型细菌转化为S型细菌,R型菌的基因在S型菌体内能表达,但被S型菌的性状所掩盖,因此乙实验中只检测出S型活菌;转化后由于发生了基因重组,因此转化前、后的S型菌的遗传物质不相同。 12.答案为:A;解析:能使R型菌转化为S型菌的转化因子为DNA。B组DNA酶催化DNA水解后,不能再进行转化。 13.答案为:B;解析:35S标记的是噬菌体蛋白质外壳,不进入寄主细胞,所以子代噬菌体中不含35S,而32P标记噬菌体的DNA可以进入寄主细胞,因而在寄主细胞内经复制形成的子代噬菌体,有部分含32P;搅拌的目的是使噬菌体蛋白质外壳与细菌分开,若搅拌不充分会使35S标记组沉淀物的放射性偏高;如果保温培养时间过长,部分被侵染的大肠杆菌会裂解释放子代噬菌体,从而导致32P标记组上清液中的放射性偏高;由于子代噬菌体中出现32P标记的DNA而没有35S标记的蛋白质,因此该实验说明DNA分子在亲子代之间的传递具有连续性。 14.答案为:D;解析:抗青霉素的S型(PenrS型)细菌的DNA是转化因子。在甲组中,将加热杀死的PenrS型细菌与活的R型活细菌混合注射到小鼠体内,部分活的R型细菌会转化为PenrS型细菌,部分小鼠会患败血症,注射青霉素治疗后,体内有抗青霉素的S型细菌存在的小鼠不能康复;在乙组中,PenrS型细菌的DNA与活的R型活细菌混合培养,可观察到R型细菌和PenrS型细菌两种菌落,加青霉素后R型细菌生长受到抑制,只有PenrS型菌落继续生长;丙组培养基中含有青霉素,活的R型细菌不能生长,也不能发生转化,因此无菌落出现;丁组中因为PenrS型细菌的DNA被DNA酶催化水解而无转化因子,且活的R型细菌不抗青霉素,因此培养基中无菌落生长。 15.答案为:A;解析:DNA的磷酸基团上含有磷元素,氨基酸的R基团上可含有硫元素。 二 、非选择题16.答案:(1)同位素标记法(2)几乎不能 几乎不能 朊病毒不含核酸只含蛋白质,蛋白质中磷含量极低,故试管2中提取的朊病毒几乎不含32P(3)沉淀物 上清液 经试管5中牛脑组织细胞培养出的朊病毒(蛋白质)被35S标记,提取后加入试管3中,35S随朊病毒侵入到牛脑组织细胞中,因此放射性物质主要位于沉淀物中。同时会有少量的朊病毒不能成功侵入牛脑组织细胞,离心后位于上清液中,因此上清液中含少量放射性物质(4)核酸 核苷酸和氨基酸(原料) 自身核酸的复制和蛋白质的合成解析:朊病毒不能独立生活,在活细胞内才能增殖,所以要标记朊病毒需先培养带标记的宿主细胞——牛脑组织细胞,再让朊病毒侵染带标记的牛脑组织细胞,完成对朊病毒的标记。因为朊病毒没有核酸,只有蛋白质,蛋白质中磷含量极低,所以试管2中提取的朊病毒几乎不含32P,即试管4中几乎没有32P;用35S标记的朊病毒侵入牛脑组织细胞,少量朊病毒不能侵染成功,所以放射性物质主要位于沉淀物中,上清液中含少量放射性物质。朊病毒是一类非正常的病毒,它不含通常病毒所含有的核酸。
相关试卷
这是一份高考生物一轮复习 课后作业本19 DNA是主要的遗传物质(含解析),共8页。
这是一份高考生物一轮课时跟踪检测19《DNA是主要的遗传物质》(含详解),共9页。试卷主要包含了选择题,非选择题等内容,欢迎下载使用。
这是一份高考生物一轮复习练习:6.1课时跟踪练《DNA是主要的遗传物质》(含详解),共14页。试卷主要包含了选择题,非选择题等内容,欢迎下载使用。

