高考生物一轮复习课时分层集训18《DNA是主要的遗传物质》 (含详解)
展开
这是一份高考生物一轮复习课时分层集训18《DNA是主要的遗传物质》 (含详解),共10页。
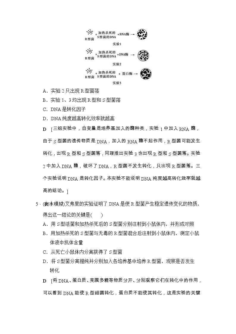
课时分层集训(十八) DNA是主要的遗传物质(建议用时:45分钟)(对应学生用书第299页)A组 基础达标1.(济宁市一模)下列关于肺炎双球菌的体内和体外转化实验以及T2噬菌体侵染大肠杆菌实验的叙述,正确的是( ) A.三个实验的设计思路是一致的 B.三个实验都用到了同位素标记法 C.三个实验都不能得出蛋白质不是遗传物质的结论 D.三个实验所涉及生物的遗传物质都是DNA D [三个实验中,只有肺炎双球菌的体外转化实验和噬菌体侵染细菌实验的设计思路相同,A错误;肺炎双球菌的体内和体外转化实验都没有用到放射性同位素标记法,B错误;肺炎双球菌的体外转化实验能得出蛋白质不是遗传物质的结论,C错误;三个实验所涉及生物有噬菌体、小鼠、细菌,它们的遗传物质都是DNA,D正确。]2.下列有关肺炎双球菌体外转化实验和噬菌体侵染细菌实验的异同点的叙述,正确的是( ) A.两者都设法把蛋白质和DNA分开,单独地、直接地观察蛋白质或DNA 的作用 B.两者的实验对象都是原核生物 C.两者都利用放射性同位素标记法 D.两者都能证明DNA是主要的遗传物质 A [两个实验的材料和处理方法虽然不同,但是实验思路都是一样的,即设法将蛋白质和DNA分开,单独地、直接地观察它们的作用,A项正确;噬菌体侵染实验的实验对象噬菌体为病毒,肺炎双球菌体外转化实验未利用放射性同位素标记法,B项、C项错误;两个实验都能证明DNA是遗传物质,D项错误。]3.(上饶模拟)如图表示格里菲思做的肺炎双球菌转化实验的部分实验过程,S型菌有荚膜且具有毒性,能使人患肺炎或使小鼠患败血症,R型菌无荚膜也无毒性。下列说法错误的是 ( ) A.与R型菌混合前必须将S型菌慢慢冷却 B.无毒的R型菌转化为有毒的S型菌属于基因重组 C.该转化实验不能证明DNA是遗传物质 D.S型菌的DNA能抵抗机体的免疫系统,从而引发疾病 D [与R型菌混合前必须将S型菌慢慢冷却,以防止高温杀死R型菌,A正确;S型菌的DNA进入R型菌,使R型菌有毒性,实际上就是外源基因进入受体整合到受体DNA上并得以表达,属于基因重组,B正确;该转化实验不能证明DNA是遗传物质,C正确;由于S型菌有荚膜(荚膜属于多糖,不是DNA),进入吞噬细胞后,受荚膜的保护,能抵抗吞噬细胞的吞噬和消化,从而迅速增殖、扩散,引起机体发生疾病,D错误。]4.科学家为探究转化因子的本质,进行了如图所示的一组实验。该组实验不能得到的结果或结论是( ) A.实验2只出现R型菌落 B.实验1、3均出现R型和S型菌落 C.DNA是转化因子 D.DNA纯度越高转化效率就越高 D [三组实验中,自变量是培养基加入的酶种类,实验1中加入RNA酶,由于S型菌的遗传物质是DNA,加入的RNA酶不起作用,R型菌可能发生转化,出现R型和S型菌落,同理推出实验3也出现R型和S型菌落。实验2中加入DNA酶,破坏了DNA,R型菌不发生转化,只出现R型菌落。三个实验说明DNA是转化因子。本实验不能说明DNA纯度越高转化效率就越高的结论。]5.(衡水模拟)艾弗里的实验证明了DNA是使R型菌产生稳定遗传变化的物质,得出这一结论的关键是( ) A.用S型活菌和加热杀死后的S型菌分别注射到小鼠体内,并形成对照 B.用加热杀死的S型菌与无毒的R型菌混合后注射到小鼠体内,测定小鼠 体液中抗体含量 C.从死亡小鼠体内分离获得了S型菌 D.将S型菌分离提纯并分别加入各培养基中培养R型菌,观察是否发生 转化 D [将DNA、蛋白质、荚膜多糖等物质分开、分别观察它们在转化中的作用,可以看到DNA能使R型细菌转化,蛋白质不能使其转化,这是实验的关键所在。]6.(南昌模拟)某同学模拟赫尔希和蔡斯做了噬菌体侵染大肠杆菌的部分实验,下列有关分析错误的是( ) 【导学号:67110051】 A.仅通过图中实验过程并不能证明DNA是遗传物质 B.沉淀物b放射性的高低,与②过程中搅拌是否充分有关 C.离心前混合时间过长会导致上清液放射性升高 D.①过程中与35S标记的噬菌体混合培养的是没有标记的大肠杆菌 C [仅通过图中实验过程并不能证明DNA是遗传物质;沉淀物b放射性的高低,与②过程中搅拌是否充分有关,搅拌充分,几乎没有放射性,搅拌不充分,具有放射性;离心前混合时间过长会导致大肠杆菌裂解释放噬菌体,但新形成的噬菌体没有放射性,上清液放射性没有变化;①过程中与35S标记的噬菌体混合培养的大肠杆菌应是没有标记的。]7.某研究人员模拟赫尔希和蔡斯的噬菌体侵染细菌实验,进行了如下实验:①用32P标记的噬菌体侵染未标记的细菌;②用未标记的噬菌体侵染35S标记的细菌;③用15N标记的噬菌体侵染未标记的细菌。一段时间后进行离心,检测到放射性存在的主要部位依次是( ) A.沉淀物、上清液、沉淀物和上清液 B.沉淀物、沉淀物、沉淀物和上清液 C.沉淀物、上清液、沉淀物 D.上清液、上清液、沉淀物和上清液 B [①中32P标记了噬菌体的DNA,放射性主要集中在沉淀物中;②35S用于蛋白质的合成,放射性主要集中在沉淀物中;③15N标记了噬菌体的DNA和蛋白质,放射性在沉淀物和上清液中均出现。]8.(中山市模拟)下列有关35S标记的噬菌体侵染未标记细菌实验的叙述中,正确的是( ) A.沉淀物也有很弱的放射性,是由于保温时间过长或过短造成的 B.所使用的噬菌体必须是从接种在含35S的培养基培养的大肠杆菌中释放出 来的 C.采用搅拌和离心等方法是为了把蛋白质和DNA分子分开,以便检测各自 的放射性 D.新形成的噬菌体中没有检测到35S,说明DNA是遗传物质而蛋白质不是 B [沉淀物有较弱的放射性,是由于搅拌不充分,35S标记的噬菌体吸附于大肠杆菌的表面,被离心到沉淀物中,A项错误;用35S的培养基培养大肠杆菌,再用上述大肠杆菌培养T2噬菌体,可得到蛋白质含35S标记的噬菌体,B项正确;采用搅拌和离心的目的是为了把蛋白质外壳和大肠杆菌分开,C项错误;噬菌体侵染实验能证明DNA是遗传物质,但不能证明蛋白质不是遗传物质,D项错误。]9.科学家从烟草花叶病毒(TMV)中分离出a、b两个不同品系,它们感染植物产生的病斑形态不同。下列4组实验(见下表)中,不可能出现的结果是( ) 实验编号实验过程实验结果病斑类型病斑中分离出的病毒类型①a型TMV感染植物a型a型②b型TMV感染植物b型b型③组合病毒(a型TMV的蛋白质+b型TMV的RNA)→感染植物b型a型④组合病毒(b型TMV的蛋白质+a型TMV的RNA)→感染植物a型a型 A.实验① B.实验② C.实验③ D.实验④ C [因为烟草花叶病毒的遗传物质是RNA,所以决定病毒类型和病斑类型的是RNA,而不是蛋白质。③中的RNA是b型TMV的,分离出的病毒类型就应该是b型。]10.(临沂市期中)关于探索DNA是遗传物质实验的叙述,正确的是( ) A.肺炎双球菌的体内转化实验说明高温灭活S型菌的DNA分子结构未被 破坏 B.肺炎双球菌的体外转化实验中,R型菌转化为S型菌的实质是基因突变 C.噬菌体侵染细菌的实验中,若32P标记组的上清液放射性较高,可能是 搅拌不充分 D.噬菌体侵染细菌的实验中,35S标记组的子代噬菌体不含35S,说明蛋 白质不是遗传物质 A [肺炎双球菌转化实验中,高温杀死的S型菌能使R型细菌转化成S型细菌,说明S型细菌的DNA分子结构未被破坏,A项正确;细菌转化的实质是基因重组,B项错误;噬菌体侵染细菌的实验中,若32P标记组的上清液放射性较高,可能是保温时间过短或过长,C项错误;噬菌体侵染细菌的实验中,35S标记组的子代噬菌体不含35S,不能说明蛋白质不是遗传物质,D项错误。]11.(云南一中月考)赫尔希和蔡斯研究T2噬菌体侵染细菌的实验:分别用35S和32P标记的噬菌体与大肠杆菌混合保温,一段时间后搅拌并离心,得到上清液和沉淀物并检测放射性。搅拌时间不同,上清液中的放射性强度不同,得表数据。搅拌时间(min)12345上清液35S百分比(%)5070758080上清液32P百分比(%)2125283030被侵染细菌成活率(%)100100100100100 请分析回答下列问题: (1)获得含有35S标记或32P标记的噬菌体的具体操作是 _________________________________________________________________ ________________________________________________________________。 实验时,用来与被标记的噬菌体混合的大肠杆菌________(填“带有”或“不带有”)放射性。 (2)实验过程中,搅拌的目的是______________________________________。 搅拌5 min,被侵染细菌的成活率为100%,而上清液中仍有32P放射性出现,说明_____________________________________________________________ ________________________________________________________________。 (3)若1个带有32P标记的噬菌体侵染大肠杆菌,大肠杆菌裂解后释放出100个子代噬菌体,其中带有32P标记的噬菌体有________个,出现该数目说明DNA的复制方式是________。 [解析] (1)噬菌体是病毒,只能寄生在活的细胞中,不能用一般培养基培养,所以获得被32P和35S标记的噬菌体,就先用分别含32P和35S的培养基分别培养大肠杆菌,再用上述大肠杆菌培养T2噬菌体即可获得,实验时,用来与被标记的噬菌体混合的大肠杆菌不带有放射性。 (2)用标记的噬菌体侵染未标记的大肠杆菌。一段时间后,用搅拌器搅拌,然后离心得到上清液和沉淀物,搅拌的目的是使吸附在细菌上的噬菌体与细菌分离。搅拌5 min,被侵染细菌的成活率为100%,而上清液中仍有32P放射性出现,说明有一部分含有32P标记的噬菌体没有侵入细菌中,且被侵染的细菌没有裂解释放子代噬菌体。 (3)由于DNA的复制方式是半保留复制,最初带有32P标记的噬菌体DNA的两条链只参与形成两个DNA分子,所以100个子代噬菌体中,只有2个噬菌体带有32P标记。 [答案] (1)在分别含有35S和32P的培养基中培养大肠杆菌,再用上述大肠杆菌培养T2噬菌体即可获得 不带有 (2)使吸附在细菌上的噬菌体与细菌分离 有一部分含有32P标记的噬菌体没有侵入细菌中,且被侵染的细菌没有裂解释放子代噬菌体 (3)2 半保留复制B组 能力提升12.(保定月考)用含32P和35S的培养基培养细菌,将一个未标记的噬菌体在细菌中培养9 h,经检测共产生了64个子代噬菌体,下列叙述正确的是( ) A.32P和35S只能分别标记细菌的DNA和蛋白质 B.子代噬菌体的DNA和蛋白质一定具有放射性 C.DNA具有放射性的子代噬菌体占1/32 D.噬菌体繁殖一代的时间约为1 h B [32P还存在于细菌的RNA等物质中,A项错误;噬菌体利用宿主细胞中的原料合成子代噬菌体的DNA和蛋白质,所有子代噬菌体的DNA和蛋白质均具有放射性,B项正确,C项错误;一个噬菌体产生64个子代噬菌体,共繁殖6代,故繁殖一代的时间为1.5 h,D项错误。]13.假设32P、35S分别标记了一个噬菌体中的DNA和蛋白质,其中DNA由5 000个碱基对组成,腺嘌呤占全部碱基的30%。用这个噬菌体侵染不含标记元素的大肠杆菌,共释放出50个子代噬菌体。下列叙述正确的是( ) A.子代噬菌体中可能含有32P、35S B.该过程至少需要1×105个鸟嘌呤脱氧核苷酸 C.含32P与只含31P的子代噬菌体的比例为1∶24 D.噬菌体增殖需要细菌提供模板、原料和酶等 C [噬菌体增殖所需要的原料由细菌提供,模板由噬菌体DNA提供,所以子代噬菌体没有35S,A、D错误。A+C=50%,若腺嘌呤占全部碱基的30%,C占有20%,G占有20%,复制50个子代,需要(50-1)×5 000×2×20%=9.8×104个鸟嘌呤脱氧核苷酸,B错误。含32P的有2个,只含有31P的有48个,C正确。]14.(2017·山东日照高三校际联合检测)下列有关噬菌体侵染细菌实验的叙述,正确的是( ) A.用32P和35S标记噬菌体侵染普通细菌,子代噬菌体核酸和外壳中均可检 测到32P和35S B.用噬菌体侵染32P和35S标记的细菌,子代噬菌体核酸和外壳中均可检测 到32P和35S C.用14C标记的噬菌体侵染普通细菌,子代噬菌体核酸和外壳中均可检测 到14C D.用噬菌体侵染14C标记的细菌,子代噬菌体核酸和外壳中均可检测到14C D [32P标记的是噬菌体的DNA,35S标记的是噬菌体的蛋白质外壳,因噬菌体侵染细菌时,只有核酸DNA进入细菌内,所以子代噬菌体中只有核酸可检测到32P,A错误;用噬菌体侵染32P和35S标记的细菌,可在子代噬菌体核酸中检测到32P,在外壳中检测到35S,B错误;用14C标记的噬菌体侵染普通细菌,只能在子代噬菌体核酸中可检测到14C,C错误;14C标记的细菌的核苷酸和氨基酸均被标记,用噬菌体侵染14C标记的细菌,子代噬菌体核酸和外壳中均可检测到14C,D正确。]15.结合遗传物质的相关实验,回答下列问题。 (1)艾弗里及其同事进行了肺炎双球菌的转化实验,该实验成功的最关键的实验设计思路是________________________________________________。 (2)上述实验证明了____________________________________________。 (3)后来,赫尔希和蔡斯用______________法,进一步证明DNA是噬菌体的遗传物质。实验包括4个步骤: ①噬菌体与大肠杆菌混合培养 ②用35S和32P分别标记噬菌体 ③放射性检测 ④搅拌后离心分离 该实验步骤的正确顺序是______________(用数字表示)。 (4)用被32P标记的噬菌体去侵染未被标记的大肠杆菌,离心后,发现放射性物质主要存在于________(填“上清液”或“沉淀物”)中。 (5)噬菌体的DNA连续复制n次后,含亲代噬菌体DNA链的子代噬菌体个体应占总数的______________________________________________________。 (6)在噬菌体的蛋白质合成过程中,遗传信息的流动途径表达式是________。 [解析] (1)分离并提纯S型细菌的DNA、蛋白质、多糖等物质才能单独研究它们各自的功能。(2)DNA是遗传物质,是肺炎双球菌的“转化因子”。(3)噬菌体侵染细菌是用了32P、35S分别标记DNA和蛋白质,去研究它们各自的作用。(4)被32P标记的噬菌体的DNA会进入大肠杆菌中,大肠杆菌主要存在于沉淀物中。(5)DNA连续复制n次后生成2n个子代DNA,含有亲代噬菌体DNA链的子代噬菌体的DNA有2个,所以占总数的2/2n=1/2n-1。(6)噬菌体蛋白质的合成涉及转录和翻译。 [答案] (1)分离并提纯S型细菌的DNA、蛋白质、多糖等物质,单独研究它们各自的功能 (2)肺炎双球菌的“转化因子”是DNA (3)放射性同位素标记 ②①④③ (4)沉淀物 (5)1/2n-1 (6)DNARNA蛋白质
相关试卷
这是一份高考生物一轮复习【讲通练透】 专题18 DNA是主要的遗传物质,文件包含专题18DNA是主要的遗传物质教师版docx、专题18DNA是主要的遗传物质学生版docx等2份试卷配套教学资源,其中试卷共17页, 欢迎下载使用。
这是一份2023年高考生物一轮复习课时练18《DNA是主要的遗传物质》(含答案),共7页。试卷主要包含了选择题,填空题,实验题等内容,欢迎下载使用。
这是一份高考生物一轮课时跟踪检测19《DNA是主要的遗传物质》(含详解),共9页。试卷主要包含了选择题,非选择题等内容,欢迎下载使用。

