教科版四年级上册科学活动手册参考答案
展开教科版四年级上册科学活动手册参考答案
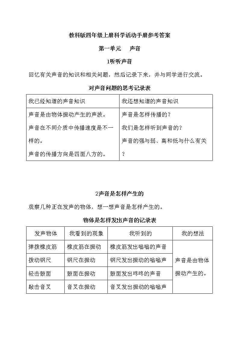
第一单元 声音
1听听声音
回忆有关声音的知识和相关问题,然后记录下来,并与同学进行交流。
对声音问题的思考记录表
我已经知道的声音知识 | 我还想知道的声音知识 |
声音是由物体振动产生的声波。 声音在不同介质中传播速度是不一样的。 声音的传播方向是四面八方的。 | 声音是怎样传播的? 我们是怎样听到声音的? 声音的强与弱、高和低与什么有关? |
2声音是怎样产生的
观察几种正在发声的物体,想一想声音是怎样产生的。
物体是怎样发出声音的记录表
发声物体 | 我看到的现象 | 我听到的 | 我的想法 |
弹拨橡皮筋 | 橡皮筋在振动 | 橡皮筋发出嗡嗡的声音 | 声音是由物体振动产生的。 |
拨动钢尺 | 钢尺在振动 | 钢尺发出振动的嗡嗡声 | |
轻击鼓面 | 鼓面在振动 | 鼓面发出咚咚的声音 | |
敲击音叉 | 音叉在振动 | 音叉发出振动的嗡嗡声 |
3声音是怎样传播的
声音是怎样从一个地方到达另一个地方的?这些声音在传播的过程中借助了什么物质?请在表格中写出你的看法,再与小组同学的记录进行比较,共同讨论声音是怎样传播的。
声音的传播记录表
听到的声音 | 传播声音的物质 |
鼓声 | 空气(气体) |
抓挠桌面的声音 | 桌面(固体) |
土电话的声音 | 线绳(固体) |
水中发声物体的声音 | 水(液体) |
4我们是怎样听到声音的
模拟鼓膜的振动。
在“鼓膜”的上面放少量细沙或碎纸屑用音叉等能发声的物体,在“鼓膜”的上方制造强弱不同和远近不同的声音。观察“鼓膜”是否发生振动,并在记录表中记录观察结果。
模拟“鼓膜”振动实验记录表
物体发出的声音 | “鼓膜“是怎样振动的 | |
声音距“鼓膜” 的远近不变 | 声音较强时 | “鼓膜“振动剧烈 |
声音较弱时 | “鼓膜“振动平缓 | |
声音的强弱不变 | 声音较远时 | “鼓膜“振动平缓 |
声音较近时 | “鼓膜“振动剧烈 | |
5声音的强与弱
声音强弱与振动物体的关系记录表
振动物体 | 振幅大小 | 声音强弱 | |
钢尺 | 轻轻拨动 | 振幅小 | 声音弱 |
用力拨动 | 振幅大 | 声音强 | |
橡皮筋 | 轻轻拨动 | 振幅小 | 声音弱 |
用力拨动 | 振幅大 | 声音强 | |
鼓面 | 轻轻击鼓 | 振幅小 | 声音弱 |
用力击鼓 | 振幅大 | 声音强 | |
6声音的高与低
不断地改变钢尺伸出桌而的长度。观察钢尺发出的声音会怎样改变,振动的快慢有什么变化。
实验要求:先确定钢尺伸出桌而的长度,即钢尺振动部分的长度。可选择5-6厘米、10-11厘米、15-16厘米、20-21厘米进行实验;再按照钢尺振动长度的变化顺序依次进行实验,并确定能清晰地听到四种高低不同的声音。如此反复实验3次以上,再用“高”“较高”“较低”“低”进行记录和描述。
钢尺振动实验记录表
钢尺伸出桌面的长度 | 声音高低 | 振动快慢 |
5-6厘米 | 声音高 | 振动快 |
10-11厘米 | 声音较高 | 振动较快 |
15-16厘米 | 声音较低 | 振动较慢 |
20-21厘米 | 声音低 | 振动慢 |
音高变化柱形图
7让弦发出高低不同的声音
选取一种弦乐器作为研究对象,思考有哪此因素可能会影响弦的音高,并预测可能会发生什么变化。在弦乐器上反复试弹,检验你的预测是否准确。
琴弦与音高的关系记录表
影响因素 | 音高变化预测 | 试弹结果 | |
粗细 | 粗 | 声音低 | 声音低 |
细 | 声音高 | 声音高 | |
松紧 | 松 | 声音低 | 声音低 |
紧 | 声音高 | 声音高 | |
长短 | 长 | 声音低 | 声音低 |
短 | 声音高 | 声音高 | |
第二单元 呼吸与消化
2呼吸与健康生活
测量安静状态下每分钟的呼吸次数
安静状态 | 第一次 | 第二次 | 第三次 |
每分钟的呼吸次数 | 21 | 18 | 23 |
做有可能改变每分钟的呼吸次数的活动,然后再测量每分钟的呼吸次数并记录下来。
活动 | 慢走 20步后 | 快走 20步后 | 跳动 20次后 | 50米 短跑 |
|
每分钟的呼吸次数 | 23 | 26 | 35 | 60 |
|
比较安静状态和运动之后分钟的呼吸次数,我的发现:
人在比较安静的状态下,呼吸平缓,次数较少;运动之后,呼吸会变快,运动越是剧烈,呼吸越快。
3测量肺活量
利用简易肺活量测量袋,测量我们的肺活量。
姓名 | 徐加媛 | 张超 | 马丽 | 李子玥 | 赵佳佳 |
肺活量 (单位:ml) | 1500 | 1800 | 1350 | 1640 | 1200 |
4一天的食物
一天的食物记录 | |
早餐 | 蛋炒饭一碗、牛奶一杯、苹果半个 |
午餐 | 煮鱼、红烧肉、蒸鸡蛋、香菇炒青菜、 冬瓜海带汤、米饭、香蕉一根 |
晚餐 | 小米粥一碗、红薯一个、半个苹果 |
标准一:按植物类食物和动物类食物来分。
植物类食物 | 动物类食物 |
蛋炒饭、苹果、炒青菜、冬瓜、海带、米饭、小米粥、红薯、香菇、香蕉 | 牛奶、煮鱼、红烧肉、蒸鸡蛋、 |
标准二:按熟食和生食来分。
熟食 | 生食 |
蛋炒饭、牛奶、煮鱼、红烧肉、蒸鸡蛋、炒青菜、冬瓜、海带、米饭、小米粥、红薯、香菇 | 苹果、香蕉 |
注:胡萝卜既可以直接生吃,又可以烧熟了吃,如炖菜、胡萝卜烧羊肉等。
标准三:按肉类、菜类、主食类、水果类来分。
肉类 | 菜类 | 主食类 | 水果类 |
煮鱼、红烧肉 | 牛奶、蒸鸡蛋、香菇炒青菜、冬瓜、海带、香菇 | 蛋炒饭、米饭、小米粥、红薯、 | 苹果、香蕉 |
5食物中的营养
通过实验的方法,了解食物中主要有哪些营养物质,记录在下表中。
实验记录表
食物 | 糖类 | 脂肪 | 蛋白质 | 维生素 |
馒头 | √ | × | × | × |
马铃薯 | √ | × | × | × |
西红柿 | × | × | × | √ |
牛肉 | × | √ | √ | × |
7食物在口腔里的变化
咀嚼一块馒头,观察馒头的变化
一次 | 三次 | 五次 |
表面被浸湿 | 开始被浸湿变软 | 被浸湿变软 |
8食物在身体里的旅行
根据我们的想法,将食物在人体内各个消化器官“旅行”的过程,画在人体轮廓图中。
食物在人体中的“旅行”过程:口腔→食道→胃→小肠→大肠。
第三单元 运动和力
1让小车运动起来
小车运动快慢与拉力大小关系的记录表
挂( 5 )个垫圈时,刚好能使小车运动起来 | ||||
拉力大小 (垫圈个数) | 实验 次数 | 从起点到终点的时间(秒) | 小车运动快慢 (慢速、中速、快速) | |
测量时间 | 平均时间 | |||
7 | 1 | 5 | 4.8 | 慢速 |
2 | 4.5 | |||
3 | 5 | |||
9 | 1 | 3.2 | 3.2 | 中速 |
2 | 3.5 | |||
3 | 3 | |||
11 | 1 | 2.1 | 2 | 快速 |
2 | 1.9 | |||
3 | 1.9 | |||
我发现:在研究小车运动快慢与拉力大小的关系实验中,挂的垫圈数量越少,产生的拉力越( 小 ),小车从起点到终点的时间越( 长 ),小车运动的速度越( 慢 )。挂的垫圈数量越多,产生的拉力越( 大 ),小车从起点到终点的时间越( 短 ),小车运动的速度越( 快 )。
2用气球驱动小车
气球运动方向与气体喷出方向关系记录表
实验结论:把气球吹足气再松开口部,气球喷气方向和运动方向正好相反。
3用橡皮筋驱动小车
小车行驶距离与橡皮筋缠绕圈数关系的记录表
挂( )个垫圈时,刚好能使小车运动起来 | ||||
橡皮筋缠绕的圈数 | 实验 次数 | 从起点到终点的距离(厘米) | 小车行驶距离 (远、中等、近) | |
测量距离 | 平均距离 | |||
10 | 1 | 50 | 52 | 近 |
2 | 55 | |||
3 | 53 | |||
15 | 1 | 70 | 70 | 中等 |
2 | 71 | |||
3 | 68 | |||
20 | 1 | 88 | 90 | 远 |
2 | 91 | |||
3 | 92 | |||
我发现:橡皮筋缠绕圈数越多,橡皮筋被拉伸的长度越( 长 ),橡皮筋产生的弹力越( 大 ),驱动小车行驶的距离越( 远 )。 | ||||
4弹簧测力计
用弹簧测力计测量物体拉力的大小记录表
物体名称 | 估测力的大小 | 实测力的大小 |
科学课本 | 4.5N | 3.5N |
笔袋 | 2N | 1.7N |
一瓶500毫升的矿泉水 | 5N | 4.9N |
5运动与摩擦力
用不同方式搬运重物时拉力大小的记录表
搬运重物(纸盒)的方式 | 拉力的大小(填垫圈个数) | |||
第1次 | 第2次 | 第3次 | 平均值 | |
直接滑动 | 10 | 11 | 13 | 11 |
使用“滚木” | 8 | 7 | 8 | 8 |
使用轮子 | 5 | 4 | 5 | 5 |
我发现:搬运重物时,直接滑动,产生的摩擦力最大,使用的拉力最大,使用“滚木”,产生的摩擦力比较粘,使用的拉力比较小,使用轮子,产生的摩擦力最小,使用的拉力最小。
6运动的小车
8、撞击实验记录表
实验结论:坡度越大,释放小车时的位置就越高,小车滑到水平面时的速度就越( 快 ),撞击后木块滑行的距离就越( 远 )。这说明,小车速度越大,它的能量就越( 大 )。
7设计制作小车(一)
所需材料:
动力方式 | 气 球( ) |
橡皮筋( ) | |
材料 | 数量 |
硬纸盒 | 2个 |
气球 | 3个 |
橡皮筋 | 5根 |
轮子 | 4个 |
连接轴 | 2个 |
吸管 | 2根 |
胶带 | 1卷 |
胶水 | 1瓶 |
剪刀 | 1把 |
小组分工:
姓名 | 任务 |
赵佳佳 | 准备材料 |
庄嘉玲 | 绘制设计图 |
马涛 | 组装小车、调试小车 |
周一航 | 组装小车、调试小车 |
徐媛媛 | 介绍交流小车 |
设计图
从正面看
从侧面看
从上面看

