


初中物理第一章 机械运动综合与测试课时练习
展开
这是一份初中物理第一章 机械运动综合与测试课时练习,共10页。试卷主要包含了单选题,填空题,实验题等内容,欢迎下载使用。
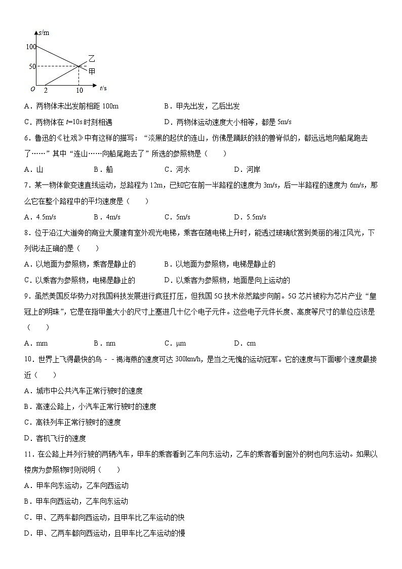
第一章机械运动2021-2022学年鲁科版(五四学制)物理八年级上册提升(3)姓名:___________班级:___________ 一、单选题1.如图所示,小程同学用毫米刻度尺对一长方形物块的长度做了四次测量,其中测量方法和读数都正确的是( )A. B.C. D.2.甲、乙两物体同时同地向东直线运动,运动的s﹣t图象如图所示,下列说法正确的是( )
A.0~t4时间内甲的平均速度比乙的平均速度大B.0~t1时间内选甲为参照物,乙是向东运动C.t2~t4时间内甲的平均速度小于乙的平均速度D.t2时刻甲、乙两物体相遇,t1﹣t3时间内甲为匀速直线运动3.下列说法不正确的是( )A.在相等时间的情况下,物体通过的路程s越长,其速度v越大B.在通过相等路程的情况下,物体运动所用的时间t越少,其速度v越大C.匀速运动的物体,其速度v由决定,但与s、t的大小无关D.匀速运动的物体,其速度与路程成正比,与时间成反比4.甲、乙两物体做匀速直线运动,它们的运动时间之比为2︰9,通过的路程之比为2︰3,那么甲、乙两物体的速度之比是( )A.4︰27 B.3︰1 C.27︰4 D.1︰35.如图是两物体做直线运动的s~t图象,选出说法不正确的选项( )A.两物体未出发前相距100m B.甲先出发,乙后出发C.两物体在t=10s时刻相遇 D.两物体运动速度大小相等,都是5m/s6.鲁迅的《社戏》中有这样的描写:“淡黑的起伏的连山,仿佛是踊跃的铁的兽脊似的,都远远地向船尾跑去了……”其中“连山……向船尾跑去了”所选的参照物是( )A.山 B.船 C.河水 D.河岸7.某一物体做变速直线运动,总路程为12m,已知它在前一半路程的速度为3m/s,后一半路程的速度为6m/s,那么它在整个路程中的平均速度是( )A.4.5m/s B.4m/s C.5m/s D.5.5m/s8.位于沿江大道旁的商业大厦建有室外观光电梯,乘客在随电梯上升时,能透过玻璃欣赏到美丽的湘江风光,下列说法正确的是( )A.以地面为参照物,乘客是静止的 B.以地面为参照物,电梯是静止的C.以乘客为参照物,电梯是静止的 D.以乘客为参照物,地面是向上运动的9.虽然美国反华势力对我国科技发展进行疯狂打压,但我国5G技术依然踏步向前。5G芯片被称为芯片产业“皇冠上的明珠”,它是在指甲盖大小的尺寸上塞进几十亿个电子元件。这些电子元件长度、高度等尺寸的单位应该是( )A.mm B.nm C.μm D.cm10.世界上飞得最快的鸟﹣﹣褐海燕的速度可达300km/h,是当之无愧的运动冠军。它的速度与下面哪个速度最接近( )A.城市中公共汽车正常行驶时的速度B.高速公路上,小汽车正常行驶时的速度C.高铁列车正常行驶时的速度D.客机飞行的速度11.在公路上并列行驶的两辆汽车,甲车的乘客看到乙车向东运动,乙车的乘客看到窗外的树也向东运动。如果以楼房为参照物时则说明( )A.甲车向东运动,乙车向西运动B.甲车向西运动,乙车向东运动C.甲、乙两车都向西运动,且甲车比乙车运动的快D.甲、乙两车都向西运动,且甲车比乙车运动的慢12.若声音在空气中的传播速度为v1,在钢轨中的传播速度为v2,有人用重锤敲了一下钢轨的一端,另一个人在另一端听到两次声音的时间间隔为t,则声音沿钢轨从一端传到另一端的时间和钢轨的长度分别是( )A.;B.;(v2﹣v1)tC.;D.;(v2﹣v1)t 二、填空题13.完成下列填空:(1)270km/h=______m/s(2)65nm=______m14.小帆同学从家乘公交车上学,公交车以54 km/h合______m/s的速度匀速行驶,以公交车为参照物,小明是_______的(选填“静止”或 “运动”)。经过了10 min,到达了目的地,汽车行驶了______m。15.甲、乙两小车同时同地向东做匀速直线运动,其s﹣t图象如左下图所示,则甲车的速度为______m/s,5s时两车相距______m,以乙车为参照物,甲车向______运动。16.如图,是公路旁的交通标志牌,“咸阳西2km”表示_______________,“40”表示_________。在不违反交通规则的前提下,汽车经过_________h到达收费站。17.如图所示,骑马是古人最便捷的出行方式“春风得意马蹄疾,一日看尽长安花”,当诗人孟郊骑马看到百花纷纷向后退去,是以______为参照物。西安到洛阳路程约为360km,乘坐动车约需2个小时,平均速度______m/s。18.(1)使用刻度尺之前,要观察 ___________,分度值及零刻度线在哪里。如图,被测木块的长度为 ___________。(2)图中,汽车速度表示数为 ___________。19.如图是某物体沿直线运动的路程随时间变化的图像,由图像可知:物体在5s内的平均速度是_______m/s,物体在第1s内平均速度是_______m/s,物体在第2s内平均速度是_______m/s,物体在第5s内平均速度是_______m/s。20.小李家离学校2km,他以5.4km/h的速度步行上学,出发5min后小李父亲发现小李的教科书忘记带上,立即以3m/s的速度沿小李上学的方向骑车去追小李。小李父亲经______min能追上小李,此时离学校还有______km。21.如图所示是甲、乙两车从同一地点同时沿同一方向运动的s﹣t图象,请根据图象回答下列问题:
(1)根据图象可以看出甲车做_____直线运动,5~10s内,乙车的速度是_____m/s;(2)由图可知,甲、乙两车在_____s时相遇;(3)0~5s内,坐在甲车上的人看乙车是_____(选填“前进”或“退后”)的,t=5s时,甲、乙两车相距_____m。(4)0~10s内,甲、乙两车的平均速度ν甲_____ν乙(选填“>”、“<”或“=”)。(5)如图所示是跑步者用随身携带的手机APP软件记录的“配速”(配速定义:通过每公里路程所需要的时间)随时间变化的图象,则:在t1、t2和t3三个时刻中运动得最快的时刻是_____。 三、实验题22.小强在“测小车平均速度”的实验中,设计了如图所示的实验装置:小车从带刻度(分度值为1mm)的斜面顶端由静止下滑,图中的方框是小车到达A、B、C三处时电子表的显示。(1)该实验是根据公式________进行测量的;(2)实验中为了方便测量时间,应使斜面坡度较________(选填“大”或“小”);(3)实验前必须学会熟练使用电子表,如果让小车过了A点后才开始计时,则会使所测AC段的平均速度偏________(选填“大”或“小”);(4)某次实验的过程如图所示,图中的电子表分别表示小车在斜面顶端、中点和底端不同时刻,则该次实验中小车通过BC段的平均速度是vBC=________m/s。23.图中所示是“测小车运动的平均速度”的实验装置。(1)实验原理是______(2)实验对斜面的坡度有什么要求______为什么______(3)要想通过两次实验的测量数据能够算出BC段的平均速度,两次实验开始时要满足什么要求______(4)实验中金属片的作用是______(5)各小组同学的实验数据有差异,可能的原因是______24.小明同学用如图所示的实验装置“测量小车的平均速度”,小车沿斜面从A处由静止开始下滑,在A、B、C三处均有电子表显示时间(数字分别表示“时:分:秒”),用刻度尺可测出小车在不同路段的路程。请你解答下列问题:
(1)小车通过AB段的路程是______m,小车通过BC段的时间是______s,通过AC段的平均速度是______m/s。(2)分析图中实验数据发现,小车通过斜面全程做______( 选填“匀速”、“加速”或“减速”)直线运动。(3)在实验过程中,必须熟练使用计时工具,如果小车过了C点才停止计时,测得全程的平均速度比真实值偏______( 选填“大”或“小”),原因是______。为了减小此操作造成的实验误差,可以在C处添加一个器材:______。(4)小明还想用如图所示实验装置探究从斜面下滑物体运动的平均速度与哪些因素有关。他对小车下滑快慢的因素进行如下猜想:猜想一,与斜面的高度有关;猜想二,与斜面的长度有关。为了验证猜想一,他设计的方案是将小车分别从斜面上不同高度处由静止释放,测出下滑时间。通过测量,发现每次下滑的时间不同,于是得出猜想一是正确的。请对这一方案作出评价,指出他存在的问题是______。25.放学回家路上,小明发现骑自行车下坡时会越来越快。为了研究物体从斜面上滑下时的速度大小变化的规律,他用小车、斜面、挡板等器材进行了实验。
(1)实验中,除了如图所示的器材以外,小明还需要的测量工具是______;(2)小红建议实验时斜面的倾角要适当减小,这样做的目的是为了减小测量______造成的误差;(3)小明正确采纳同学们合理建议后,进行实验得到如下实验数据,分析表格数据,我们可得出结论:物体在斜面下滑过程中,速度大小______(选填“变大”“不变”或“变小”);测量的物理量AB段BC段AC段路程s/cm404080时间t/s325平均速度v/(m•s﹣1)0.130.20.16(4)若小车过了A点小明才开始计时,则测得小车在AC段的平均速度______(选填“偏大”或“偏小”);(5)小华在测量小车由A点下滑通过BC段的平均速度时,将小车置于B点由静止释放,他的操作是______(选填“正确”或“错误”)的。26.物理活动课上,同学们练习测量物理课本中纸张的厚度,小明的实验步骤如下:①用刻度尺测出一本崭新物理课本的厚度,记为L;②查看物理课本的页码,记为n;③计算物理课本中纸张的厚度,表达式为。同学们经过讨论后,认为小明的实验过程存在两处错误:(1)错误步骤为______(填步骤序号);应改为______;(2)错误步骤为③;应改为______;(3)某同学设计了如下记录实验数据的表格,表格第一行(“实验序号”所在行)的两空中应分别写A:______;他做了三次实验,并分别算出一张纸的厚度分别为0.086mm、0.088mm 和0.087mm,则这张纸的厚度可记录为______mm。实验序号A纸张的总厚度一张纸的厚度L0/mm平均值L/mm1 2 3 27.小明在做“测量小车运动的平均速度”的实验中,设计了如图所示的实验装置,小车从带刻度(分度值为1cm),图中的小方框是小车到达A、B、C三处时电子表的显示(数字分别表示“小时:分:秒”)(1)该实验测小车平均速度的原理是 __________________。(2)实验中为了方便计时,应使斜面的坡度较 __________________(选填“大”或“小”)。(3)请根据图中信息回答:sAC=__________________cm,vAC=__________________m/s,vAC__________________vAB(选填>、=或<)。(4)实验前必须学会熟练使用电子表,如果让小车过了A点后才开始计时,则会使所测AC段的平均速度vAC__________________(选填“偏大”或“偏小”)。(5)如图所示的四个速度随时间的关系图象,能反映出小车下滑运动的是 __________________(选填图中的选项字母)
参考答案1.C2.A3.D4.B5.D6.B7.B8.C9.B10.C11.C12.A13.75 6.5×10﹣8 14.15 运动 9000 15.0.2 0.5 东 16.距咸阳西2km 限速40km/h 0.05 17.马(或自己) 50 18.量程 2.85cm 60km/h 19.0.4 1 0 0.5 20.5 1.1 21.匀速 0 10 前进 10 = t2 22.v= 小 大 0.05 23. 斜面的坡度较小 方便计时 两次实验开始时都应让小车从斜面顶端滑下 小车撞击金属片发出声音的同时按下秒表,便于测量时间 误差造成的 24.0.500 1 0.3 加速 小 测得的时间偏大 金属片 没有控制斜面的长度一定 25.秒表/停表 时间 变大 偏大 错误 26.① 用刻度尺测出一本崭新物理课本的内文的厚度(不含封面封底),记为L 计算物理课本中纸张的厚度,表达式为 纸的张数 0.087 27. 小 90.0 0.3 > 大 C
相关试卷
这是一份初中物理鲁教版 (五四制)八年级上册第一章 机械运动综合与测试课后作业题,共9页。试卷主要包含了单选题,填空题,实验题等内容,欢迎下载使用。
这是一份初中物理鲁教版 (五四制)八年级上册第一章 机械运动综合与测试综合训练题,共11页。试卷主要包含了单选题,填空题,实验题等内容,欢迎下载使用。
这是一份鲁教版 (五四制)八年级上册第一章 机械运动综合与测试练习,共9页。试卷主要包含了单选题,填空题,实验题等内容,欢迎下载使用。