

生物北师大版第1节 细胞的基本结构和功能第2课时教案设计
展开知识与技能:
1.说出动、植物细胞的结构与功能。
2.列表比较动、植物细胞结构与功能的联系和区别。
过程与方法:
尝试绘制动、植物细胞,并标注结构。
情感态度价值观:
树立“结构与功能高度适应”的意识。
二、教学重点:
动、植物细胞的结构与功能。
动、植物细胞结构与功能的联系与区别。
三、教学难点:
有关细胞结构的基本概念。如:线粒体、叶绿体、染色质等。
四、教学准备:
收集有关细胞的结构与功能的资料,包括图片,视频以及动画等。
制作SMART NOTEBOOK的授课课件。
五、教学方法和过程:
知识回顾
光学显微镜的结构与功能:
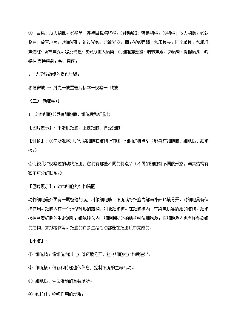
目镜:放大物像。②镜筒:连接目镜与物镜。③转换器:转换物镜。④物镜:放大物像。⑤载物台:放置玻片。⑥通光孔:通过光线。⑦遮光器:调节光线强弱。⑧压片夹:固定玻片。⑨粗准焦螺旋:调节焦距。⑩反光镜:使光线进入镜筒。⑾细准焦螺旋:调节焦距。⑿镜臂:提握镜身。⒀镜柱:支持镜身。⒁:镜座。
光学显微镜的操作步骤:
取镜安放 → 对光→放置玻片标本→观察→ 收放
新课学习
动物细胞都具有细胞膜、细胞质和细胞核
【图片展示】:平滑肌细胞、上皮细胞、神经细胞。
【讨论】:①你所观察过的动物细胞在结构上有哪些相同的特点?(都具有细胞膜、细胞质、细胞核。)
②比较几种观察过的动物细胞,它们有哪些不同的特点?(不同的细胞有不同的形态,与其结构有密不可分的联系。)
【图片展示】:动物细胞的结构简图
动物细胞最外面有一层极薄的膜,叫做细胞膜。细胞膜将细胞内部与外部环境分开,对细胞具有保护作用。细胞内有一个近似球形的结构,叫做细胞核。在细胞核内,有染色质等微细的结构。细胞核控制着细胞的生命活动。细胞膜以内,细胞膜以外的结构叫做细胞质。在细胞质内也有许多微细的结构,如线粒体等。细胞的许多生命活动都是在细胞质中完成的。
【小结】:
细胞膜:将细胞内部与外部环境分开,控制细胞内外物质进出。
细胞核:储存和传递遗传信息,控制细胞的生命活动。
细胞质:生命活动的重要场所。
线粒体:呼吸作用的场所。
植物细胞都具有细胞壁、细胞膜、细胞质和细胞核
【过渡】:刚刚我们学习了动物细胞的结构与功能,那么植物细胞的结构与功能有着怎样的特点呢?
【图片展示】:衣藻、水绵、叶肉细胞、黑藻细胞。
【讨论】:①植物细胞共同的结构有哪些?
②与观察过的动物细胞比较,植物细胞与动物细胞的结构有哪些相同,哪些不同?
【图片展示】:植物细胞的结构示意图
植物细胞的最外层是细胞壁,它对细胞具有保护和支持作用,紧贴细胞壁的是细胞膜,细胞内有一个细胞核,细胞膜和细胞核之间是细胞质。观察植物绿色部分(如:绿叶嫩茎或绿色的果皮等)的细胞,细胞质中有一些绿色小颗粒叫做叶绿体,叶绿体内含有叶绿素等色素。在某些植物果实成熟的过程中,叶绿体能转变为有色体,使果实的颜色发生变化,植物细胞的细胞质中也有线粒体。此外,细胞质中的泡状结构叫做液泡,液泡中有细胞液。细胞液中容有多种物质,不同的物质可能有不同的味道,如甜的、酸的、苦涩的,有的细胞液中含有色素,使细胞呈现不同的颜色。
【拓展】:随着细胞的生长、液泡的体积增大、数量变少。可以出示图片,让学生判断细胞的年龄。
【小结】:
细胞膜:将细胞内部与外部环境分开,控制细胞内外物质进出。
细胞核:储存和传递遗传信息,控制细胞的生命活动。
细胞质:生命活动的重要场所。
线粒体:呼吸作用的场所。
细胞壁:支持与保护细胞。
叶绿体:光合作用的场所。
液泡:含有细胞液,成熟植物细胞液泡大。
【引申】:是否所有的植物细胞都含有叶绿体?
(叶绿体是植物体绿色部分细胞中含有的一种结构,是植物进行光合作用的场所。而在植物体的一些非绿色部分细胞中,如:植物根、花、果实、种子、茎中的有些细胞中并不含有叶绿体,洋葱鳞片叶细胞内也不含叶绿体。)
分别绘制出一个动物细胞和一个植物细胞,并标注其结构。
【示范】:动植物细胞绘制的方法,强调绘制细胞图时,对细胞中比较暗的部分用铅笔点上比较密的细点。
动物细胞和植物细胞的结构比较
【过渡】:请你观察这张图片上显示的动植物细胞结构模式图,完成下面的表格:
【引申】:番茄汁来源于细胞的哪个结构?
请你根据图示判断这是哪种细胞结构?
(三)课堂小结
(四)课堂练习
六、板书设计:
3-1细胞的结构和功能(2)
细胞膜
动物细胞 细胞核
细胞质(含线粒体)
细胞膜
细胞核
植物细胞 细胞质(含线粒体)
细胞壁
液泡
叶绿体细胞结构
植物细胞
动物细胞
功能
细胞壁
有
无
支持与保护细胞
细胞膜
有
有
将细胞内部与外部分开,控制细胞内外物质交换,具有保护作用。
细胞质
有
有
生命活动的重要场所
细胞核
有
有
储存和传递遗传信息,控制细胞生命活动
线粒体
有
有
呼吸作用的场所
叶绿体
一般有
无
光合作用的场所
液泡
有
无
含细胞液,成熟细胞液泡大
初中生物北师大版七年级上册第1节 细胞的基本结构和功能教学设计: 这是一份初中生物北师大版七年级上册第1节 细胞的基本结构和功能教学设计,共2页。教案主要包含了教学目标,教学重点,教学难点,教学过程等内容,欢迎下载使用。
北师大版七年级上册第1节 细胞的基本结构和功能教学设计: 这是一份北师大版七年级上册第1节 细胞的基本结构和功能教学设计,共3页。教案主要包含了教学目标,教学重点,教学难点,课时安排,教学过程,作业布置,板书设计等内容,欢迎下载使用。
初中北师大版第1节 细胞的基本结构和功能教案设计: 这是一份初中北师大版第1节 细胞的基本结构和功能教案设计,共2页。教案主要包含了指导思想,教学内容分析,学情分析,教学目标设计,教学方法设计,教学过程设计,教学反思等内容,欢迎下载使用。