苏教版八年级下册第一节 现代生物技术的应用导学案
展开第一节 现代生物技术的应用
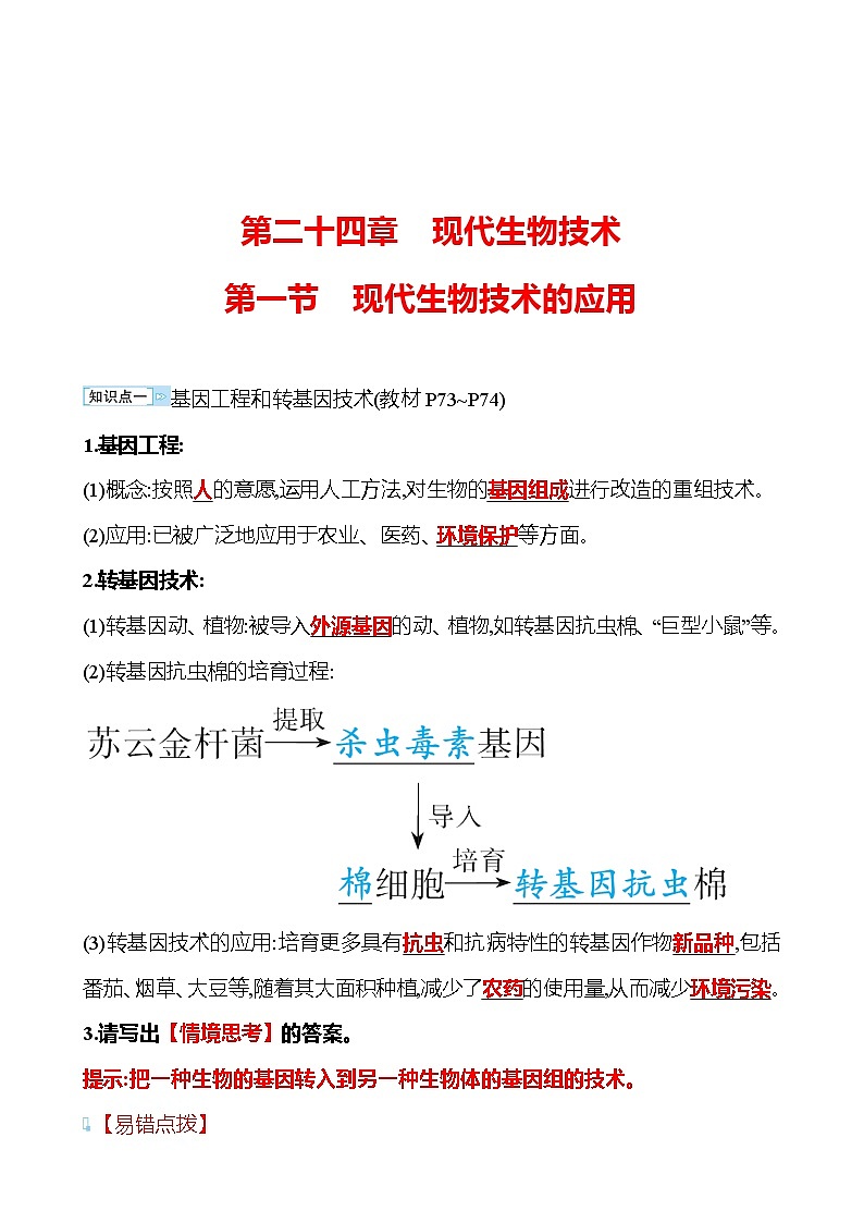
基因工程和转基因技术(教材P73~P74)
1.基因工程:
(1)概念:按照 的意愿,运用人工方法,对生物的 进行改造的重组技术。
(2)应用:已被广泛地应用于农业、医药、 等方面。
2.转基因技术:
(1)转基因动、植物:被导入 的动、植物,如转基因抗虫棉、“巨型小鼠”等。
(2)转基因抗虫棉的培育过程:
(3)转基因技术的应用:培育更多具有 和抗病特性的转基因作物 ,包括番茄、烟草、大豆等,随着其大面积种植,减少了 的使用量,从而减少 。
3.请写出【情境思考】的答案。
【易错点拨】
常用细菌作为“工程菌”的原因
(1)细菌的繁殖速度快,可提高产量;
(2)细菌的繁殖属于无性繁殖,可保持转入基因所控制的性状。
【图解知识】
“巨型小鼠”的诞生过程
细胞工程和克隆技术(教材P74~P76)
1.细胞工程:
(1)概念:在细胞水平上有计划地改造细胞的 ,培育人类所需要的 的技术。
(2)细胞工程取得重大进展的标志: 的诞生。
2.克隆技术:
(1)概念:不经过 而获得新个体的方法。
(2)多莉与以往克隆动物的最大区别是:其细胞核来源于高度分化了的 ——乳腺细胞,而不是早期的 。
(3)多莉诞生的意义:意味着人类可以利用动物身上的一个 培育出与这一动物几乎相同的 。
(4)克隆技术的应用:在农业、医学和 的各方面都有广阔的应用前景。如可通过克隆技术由胚胎细胞培育出多种器官,解决可供移植的人体器官严重缺乏的难题。
观察教材P75“多莉的克隆过程示意图”,思考并讨论下列问题:
1.克隆羊的诞生过程
2.现象:多莉羊的长相几乎和 羊一模一样。
3.多莉羊的诞生过程与普通羊的区别是它的诞生过程没有经过 作用。
【微点思考】
如何证明杀虫毒素基因转入到了棉花的基因组中?
【易错点拨】
克隆技术
(1)克隆技术的实质:克隆就是无性生殖。克隆不单指动物的无性生殖,也包括植物的无性生殖(营养繁殖、组织培养)、单细胞生物的无性生殖等。
(2)克隆技术应用的生物学原理:利用了细胞的全能性。
(3)常用卵细胞提供细胞质的原因:卵细胞体积大,易操作,卵细胞的细胞质含有促进细胞核表达全能性的物质和营养条件。
【微点思考】
在克隆羊的培育过程中,三只母羊的作用分别是什么?
基因工程和转基因技术
1.(2021·益阳学业考)小麦赤霉病是世界范围内极具毁灭性且防治困难的真菌病害,有小麦“癌症”之称。我国科学家首次从小麦近缘植物长穗偃麦草中提取了抗赤霉病基因,并将其转移至小麦品种中,且表现出稳定的抗赤霉病性状。上述重大科研成果主要利用了( )
A.杂交育种技术B.转基因技术
C.核移植技术D.嫁接技术
2.(2021·北京学业考)研究人员从一种海鱼中获得抗冻蛋白基因,将其转入到番茄细胞中,获得了抗冻的番茄品种。该过程主要应用了( )
A.克隆技术B.杂交技术
C.转基因技术D.发酵技术
3.科学家利用转基因技术,使大肠杆菌产生大量的生长激素,预防和治疗侏儒症,选用大肠杆菌作为“工程菌”主要是因为( )
A.大肠杆菌容易寻找B.大肠杆菌生产成本低
C.大肠杆菌繁殖快D.大肠杆菌易受人控制
4.(生活链接题)如果有一天地球上出现了类似如图所示的动物,最可能运用的生物技术是( )
A.克隆技术B.组织培养技术
C.人工选择技术D.转基因技术
5.想要获得既高产又抗病毒、抗寒、抗旱、抗除草剂等多重优点的农作物,以下哪种方法能做到( )
A.细胞融合技术B.转基因技术
C.组织培养技术D.人工诱变
6.通过基因工程培育出的抗虫烟草,能够抗虫的根本原因是( )
A.细胞中含有抗虫的基因
B.能够使害虫不能靠近
C.能产生苏云金芽孢杆菌
D.能够产生杀虫毒素
细胞工程和克隆技术
7.(2021·陕西学业考)“中中”和“华华”的诞生过程如图所示。它们的诞生应用的技术是( )
A.克隆技术B.组织培养
C.发酵技术D.转基因技术
8.克隆羊“多莉”与以往克隆动物最大的不同是( )
A.“多莉”拥有三个母亲
B.是第一只克隆羊
C.细胞核来自高度分化的体细胞
D.“多莉”是无性生殖诞生的
9.下列新个体的获得与“多莉”羊出生原理不同的是( )
A.插柳
B.单细胞培养的胡萝卜
C.种子萌发后发育成的菜豆
D.压条获得的石榴树
10.根据图示回答下列问题:
(1)图中的母羊A提供的是去核的 。
(2)母羊D能产出带有牛乳蛋白的乳汁,说明基因 (填“能”或“不能”)控制生物性状。
(3)过程Ⅰ使用的是转基因技术,属于 工程,过程Ⅱ使用的是 技术,属于细胞工程。
(4)母羊D在性状表现上与母羊 最相似,说明细胞核是遗传信息的控制中心。
11.(2020·滨州学业考)科学家将鱼的抗冻基因转入番茄细胞中,使番茄的耐寒能力得到提高。下列相关叙述正确的是( )
①运用的是克隆技术
②运用的是转基因技术
③说明基因主要存在于染色体上
④说明生物的性状是由基因控制的
A.①③B.②④
C.①④D.②③
12.(大数据易错题·平均得分率 46.26%)下列实例与运用的生物技术相互匹配的是( )
A.“多莉”羊的诞生——转基因技术
B.太空南瓜的培育——组织培养
C.试管婴儿的培育——克隆技术
D.酸奶、泡菜的制作——发酵技术
13.(2021·滨州学业考)科研人员提取一级功勋犬“化煌马”的体细胞,通过如图所示操作,成功培育出克隆犬“昆勋”。下列叙述正确的是( )
A.“昆勋”的遗传物质和A犬完全相同
B.“昆勋”的遗传物质和B犬完全相同
C.“昆勋”的性状与”化煌马”几乎相同
D.“昆勋”的培育过程运用了转基因技术
14.【创新培素养·社会责任】我国科学家在国内首次培育成功了夜光植物,科学家通过生物技术,将海洋发光细菌的基因导入到了烟草植物细胞中,经过植物组织培养和筛选后,获得了夜光植物,填补了我国有关技术的空白,为该技术在国内的进一步应用奠定了基础。
(1)科学家将海洋发光细菌的DNA片段导入烟草中,对烟草进行了基因改良,使其能够自然、主动、持续的发光,这种技术称为 。
(2)自发光是烟草通过生物技术获得的性状,说明生物的性状受 的控制。
(3)烟草花色的红色和黄色是一对 。
(4)如果烟草花叶病毒侵染发光烟草,理论上发光烟草是否会感染烟草花叶病? (填“是”或“否”)。
世界首只体细胞克隆猴在中国诞生
位于上海的中国科学院神经科学研究所、脑科学与智能技术卓越创新中心的非人灵长类平台已经成功获得了两只体细胞克隆猴:“中中”、“华华”。培育过程如图所示:
中国科学院院长表示,该成果标志中国率先开启了以体细胞克隆猴作为实验动物模型的新时代,实现了我国在非人灵长类研究领域由国际并跑到领跑的转变。他说:“除了在基础研究上有重大意义外,此项成果也必将为解决我国人口健康领域的重大挑战作出贡献。利用体细胞克隆技术制作脑疾病模型猴,为人类社会面临的重大脑疾病的机理研究、干预、诊治带来前所未有的光明前景。
开动大脑思考:
(1)你能简要说一下克隆猴“中中”和“华华”的培育过程吗?
(2)克隆猴“中中”和“华华”和哪只猴相像?这说明了什么?
(3)克隆猴的培育成功,对于人类来说有什么重大影响?
苏教版八年级下册第10单元 健康地生活第二十六章 珍爱生命第一节 远离烟酒学案: 这是一份苏教版八年级下册第10单元 健康地生活第二十六章 珍爱生命第一节 远离烟酒学案,文件包含苏教版生物八年级下册第10单元第二十六章第一节远离烟酒学案教师版doc、苏教版生物八年级下册第10单元第二十六章第一节远离烟酒学案学生版doc等2份学案配套教学资源,其中学案共17页, 欢迎下载使用。
初中生物苏教版八年级下册第二十四章 现代生物技术综合与测试学案设计: 这是一份初中生物苏教版八年级下册第二十四章 现代生物技术综合与测试学案设计,文件包含苏教版生物八年级下册单元复习课第二十四章学案学生版doc、苏教版生物八年级下册单元复习课第二十四章学案教师版doc等2份学案配套教学资源,其中学案共10页, 欢迎下载使用。
2021学年第二十六章 珍爱生命综合与测试学案: 这是一份2021学年第二十六章 珍爱生命综合与测试学案,文件包含苏教版生物八年级下册单元复习课第二十六章学案学生版doc、苏教版生物八年级下册单元复习课第二十六章学案教师版doc等2份学案配套教学资源,其中学案共12页, 欢迎下载使用。

