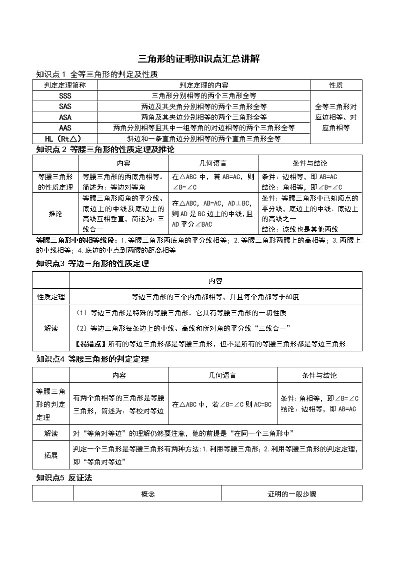
北师大版数学八下 三角形的证明-知识点汇总
展开三角形的证明知识点汇总讲解
知识点1 全等三角形的判定及性质
判定定理简称 | 判定定理的内容 | 性质 |
SSS | 三角形分别相等的两个三角形全等 | 全等三角形对应边相等、对应角相等 |
SAS | 两边及其夹角分别相等的两个三角形全等 | |
ASA | 两角及其夹边分别相等的两个三角形全等 | |
AAS | 两角分别相等且其中一组等角的对边相等的两个三角形全等 | |
HL(Rt△) | 斜边和一条直角边分别相等的两个直角三角形全等 |
知识点2 等腰三角形的性质定理及推论
| 内容 | 几何语言 | 条件与结论 |
等腰三角形的性质定理 | 等腰三角形的两底角相等。简述为:等边对等角 | 在△ABC中,若AB=AC,则∠B=∠C | 条件:边相等,即AB=AC 结论:角相等,即∠B=∠C |
推论 | 等腰三角形顶角的平分线、底边上的中线及底边上的高线互相垂直,简述为:三线合一 | 在△ABC,AB=AC,AD⊥BC,则AD是BC边上的中线,且AD平分∠BAC | 条件:等腰三角形中已知顶点的平分线,底边上的中线、底边上的高线之一 结论:该线也是其他两线 |
等腰三角形中的相等线段:1.等腰三角形两底角的平分线相等;2.等腰三角形两腰上的高相等;3.两腰上的中线相等;4.底边的中点到两腰的距离相等
知识点3 等边三角形的性质定理
| 内容 |
性质定理 | 等边三角形的三个内角都相等,并且每个角都等于60度 |
解读 | (1)等边三角形是特殊的等腰三角形。它具有等腰三角形的一切性质 (2)等边三角形每条边上的中线、高线和所对角的平分线“三线合一” 【易错点】所有的等边三角形都是等腰三角形,但不是所有的等腰三角形都是等边三角形 |
知识点4 等腰三角形的判定定理
| 内容 | 几何语言 | 条件与结论 |
等腰三角形的判定定理 | 有两个角相等的三角形是等腰三角形,简述为:等校对等边 | 在△ABC中,若∠B=∠C则AC=BC | 条件:角相等,即∠B=∠C 结论:边相等,即AB=AC |
解读 | 对“等角对等边”的理解仍然要注意,他的前提是“在同一个三角形中” | ||
拓展 | 判定一个三角形是等腰三角形有两种方法:1.利用等腰三角形;2.利用等腰三角形的判定定理,即“等角对等边” | ||
知识点5 反证法
| 概念 | 证明的一般步骤 |
反证法 | 在证明时,先假设命题的结论不成立,然后推导出与定义、基本事实、已有定理或已知条件相矛盾的结果,从而证明命题的结论一定成立,这种证明方法称为反证法 | (1)假设命题的结论不成立 (2)从这个假设出发,应用正确的推论方法,得出与定义、基本事实、已有定理或已知条件相矛盾的结果 (3)由矛盾的结果判定假设不正确,从而肯定原命题正确 |
解读 | 【要点提示】(1)对于一个数学命题,当用直接证法比较困难甚至不能证明时,往往采用间接证法,反证法就是其中一种,当一个命题涉及“一定”“至少”“至多”“无限”“唯一”等情况时,由于结论的反面简单明确,常常用反证法来证明 (2)“推理”必须顺着假设的思路进行,即把假设当作已知条件,“得出矛盾”是指推出与定义、基本事实、已有定理或已知条件相矛盾的结果 | |
知识点6 等边三角形的判定定理
| 内容 |
判定定理1 | 三个角都相等的三角形是等边三角形 |
判定定理2 | 有一角是60度的等腰三角形是等边三角形 |
解读 | 应用判定定理2时,证三角形是等腰三角形,且三角形中有一角为60° |
拓展 | 判定一个三角形是等边三角形的方法有三个:(1)三边都相等的三角形是等边三角形;(2)三个角都相等的三角形是等边三角形;(3)有一个角等于60°的等腰三角形是等边三角形。注意要更根据条件和特征灵活选择判定方法 |
巧计乐背 | 三种方法证等边,定义与两个判定,判定2可先证等腰,再找60°角 |
知识点7 线段的垂直平分线的性质及判定
| 内容 |
性质定理 | 线段的垂直平分线上的点到这条线段两个端点的距离相等 |
判定定理 | 到一条线段两个端点距离相等的点,在这条线段的垂直平分线上 |
实例应用:三角形三条边的垂直平分线相交于一点,并且这一点到三个顶点的距离相等(交点是外接圆圆心)
知识点8 角平分线的性质及判定
| 内容 |
性质定理 | 角平分线上的点到这个角的两边的距离相等 |
判定定理 | 在一个角的内部,到角的两边距离相等的点在这个角的平分线上 |
实例应用:三角形的三条角平分线相交于一点,并且这一点到三条边的距离相等(交点是内切圆圆心)

