所属成套资源:-2022学年高中生物人教A版必修1 题组训练+专题强化练
- 4_第3章 细胞的基本结构第1~3节综合拔高练 试卷 0 次下载
- 5_第3章 细胞的基本结构复习提升 试卷 试卷 1 次下载
- 1_第1节 物质跨膜运输的实例练习题 试卷 0 次下载
- 2_第2节 生物膜的流动镶嵌模型练习题 试卷 0 次下载
- 3_第3节 物质跨膜运输的方式练习题 试卷 0 次下载
高中生物人教版 (新课标)必修1《分子与细胞》第一章 走近细胞第1节 从生物圈到细胞一课一练
展开
这是一份高中生物人教版 (新课标)必修1《分子与细胞》第一章 走近细胞第1节 从生物圈到细胞一课一练,共15页。试卷主要包含了选择题,非选择题等内容,欢迎下载使用。
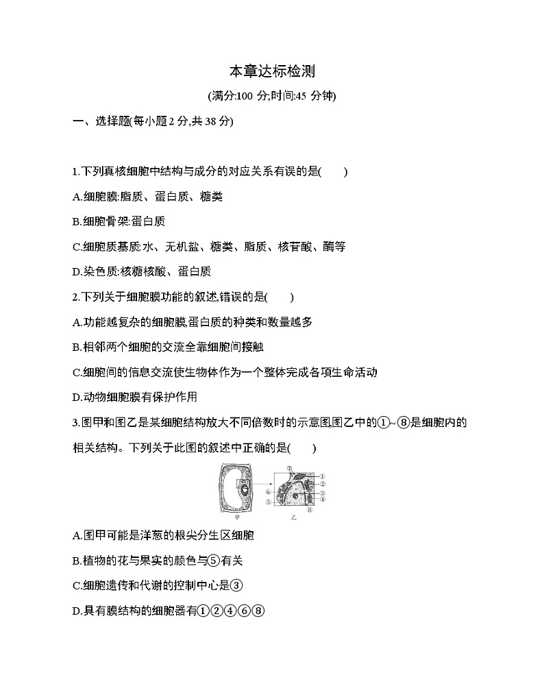
本章达标检测(满分:100分;时间:45分钟)一、选择题(每小题2分,共38分) 1.下列真核细胞中结构与成分的对应关系有误的是( )A.细胞膜:脂质、蛋白质、糖类B.细胞骨架:蛋白质C.细胞质基质:水、无机盐、糖类、脂质、核苷酸、酶等D.染色质:核糖核酸、蛋白质2.下列关于细胞膜功能的叙述,错误的是( )A.功能越复杂的细胞膜,蛋白质的种类和数量越多B.相邻两个细胞的交流全靠细胞间接触C.细胞间的信息交流使生物体作为一个整体完成各项生命活动D.动物细胞膜有保护作用3.图甲和图乙是某细胞结构放大不同倍数时的示意图,图乙中的①~⑧是细胞内的相关结构。下列关于此图的叙述中正确的是( )A.图甲可能是洋葱的根尖分生区细胞B.植物的花与果实的颜色与⑤有关C.细胞遗传和代谢的控制中心是③D.具有膜结构的细胞器有①②④⑥⑧4.下列是对4种细胞器结构特征的部分描述,属于细胞显微结构的是( )A.线粒体的双层膜结构B.两个中心粒的相互垂直结构C.叶绿体的椭球形结构D.高尔基体的单层膜结构5.下列有关实验课题与相应方法的叙述,错误的是( )A.细胞膜的制备利用了蒸馏水,使哺乳动物的成熟红细胞吸水涨破B.分离细胞器利用了差速离心法C.观察线粒体先用盐酸水解细胞后,再将线粒体染色,再用显微镜观察D.研究分泌蛋白的合成与分泌时,利用了同位素标记法6.有关细胞器的叙述,错误的是( )A.植物细胞细胞壁的形成与高尔基体有关B.中心体只与动物细胞的有丝分裂有关C.有些细胞中核糖体的形成与核仁无关D.细胞液是液泡内的液体,内含蛋白质、花青素、无机盐等物质7.下列生物不具有复杂的生物膜系统的是( )A.葡萄球菌 B.酵母菌C.黑藻 D.蛔虫8.如图是细胞核模型图,①~⑤表示细胞核的各种结构,⑥和⑦是两种细胞器。下列说法错误的是( )A.⑤与某种RNA的合成有关B.⑦的形成与⑤有关C.⑥不能与②直接相连D.分泌蛋白的合成、运输、加工离不开⑥和⑦9.下列有关细胞器的叙述,正确的是( )A.溶酶体中的多种水解酶由高尔基体合成B.核糖体是分布最广泛的细胞器,各种生物都具有核糖体C.唾液腺细胞中有较多的内质网和高尔基体D.人体肝脏细胞中氧化酒精的酶是由光面内质网合成的10.下列关于细胞核结构与功能的叙述,不正确的是( )A.染色体和染色质是同种物质在细胞不同时期的两种形态B.细胞核控制细胞的代谢和遗传C.细胞核位于细胞的正中央,所以它是细胞的控制中心D.DNA 主要存在于细胞核中,是遗传信息的携带者11.如图是某植物细胞的亚显微结构模式图,下列相关叙述错误的是( )A.植物细胞的结构2中含有色素B.某些高等植物细胞中不含结构5C.细胞核行使功能主要与结构3相关D.该细胞可能是水稻幼芽分生组织细胞12.如图为某些细胞结构的概念图,下列相关叙述正确的是 ( )A.该图缺少细胞核等结构B.图中c指细胞膜,e指细胞质基质C.图中b的组成成分是纤维素和果胶D.在绿色植物的所有细胞中一定都含有g和h13.观察如图所示的模式图,相关说法不正确的是( )A.图中3为核仁,与某种RNA的形成有关B.图中2为核孔,是DNA和蛋白质进出的通道C.图中4为核膜,是一种双层膜D.图中1为染色质,有时形成染色体14.如图a、c表示细胞中的两种结构,b是它们共有的特征,下列有关叙述正确的是( )A.若b表示两层膜结构,则a、c肯定是叶绿体和线粒体B.若b表示单层膜结构,则a、c肯定是溶酶体和细胞核C.若b表示与分泌蛋白合成和运输有关的结构,则a、c肯定不是细胞膜和线粒体D.若b表示磷脂,则a、c肯定不是核糖体和中心体15.科学家发现了一类新的双层膜细胞器(命名为EXPO),它负责调节一种以往未被发现的蛋白质分泌途径,其潜在功能之一是释放抗菌剂至植物表面,以抵御细菌、病毒及外来传染物的入侵。EXPO的发现打破了植物研究界对植物蛋白质分泌的传统认识。下列关于EXPO的叙述,错误的是( )A.与EXPO结构相似的细胞器包括叶绿体和线粒体B.EXPO能提高植物的抗病能力C.EXPO行使功能时和核糖体存在密切联系D.EXPO普遍存在于动植物细胞中16.下列关于用高倍显微镜观察叶绿体的实验,说法错误的是( )A.实验过程中临时装片要始终保持有水状态B.藓类叶片无需染色,可直接用高倍镜观察C.菠菜叶作为实验材料时,要取菠菜叶的下表皮并稍带些叶肉D.在高倍显微镜下,可看到绿色、扁平的椭球形或球形的叶绿体17.下列关于细胞核各结构和功能的叙述,正确的是( )A.核膜属于生物膜系统B.染色体是DNA和RNA的载体C.核仁与DNA的合成以及核糖体的形成有关D.核孔有利于DNA和RNA从细胞核进入细胞质18.如图是伞藻的核移植实验,该实验说明( )A.伞形帽的形成与细胞质有关B.生物的遗传物质只存在于细胞核中C.生物体形态结构的建立主要与细胞核有关D.细胞质是遗传物质存在的主要场所19.下图中甲、乙、丙分别表示真核细胞中的三个双层膜结构,①和②分别表示丙的两个组成部分。相关叙述不正确的是( )A.只有丙的膜上有允许大分子物质通过的小孔B.甲、乙、丙中都含有DNA,其中丙中的DNA存在于①中C.甲和乙都与能量转换有关D.②可以经过膜上的小孔出入丙 二、非选择题(共62分)20.(12分)如图表示细胞生命活动的某些过程。图中甲、乙、丙表示细胞,A、B、C、D表示相应的物质或结构。请据图回答下列问题:(1)图中A可以进入细胞,而B不能,C可以从细胞中排出,这体现了细胞膜具有 的功能。 (2)C分泌后,随 到达全身各处,作用于乙和丙细胞表面的D,引起乙和丙细胞的代谢过程发生变化,该过程体现了细胞膜 的功能。D称为C的 ,乙和丙称为C的 。 (3)若C为胰岛素,则其合成的场所是 ,该细胞器以 为原料合成 ,然后再经 的加工,形成具有一定结构和功能的成熟大分子。 21.(13分)如图是各种细胞亚显微结构模式图,请据图回答问题:(1)图甲细胞中参与构成生物膜系统的有 (填序号)。 (2)如果甲细胞能分泌抗体,则与其合成、运输及分泌相关的细胞器有 (填序号)。 (3)图甲细胞和原核细胞在结构上的根本区别是原核细胞 。它们都具有的细胞器是 。 (4)如果图乙为根尖细胞,一定不应该有的细胞器是[ ] 。 (5)在图乙细胞中结构④的作用是与 (填序号)的形成有关。 22.(12分)如图甲为人体内某种细胞物质的合成和转运过程,膜外颗粒状物质为抗体。图乙表示抗体合成与分泌过程中细胞内几种膜结构面积的变化。据图回答:(1)抗体含有的化学元素主要有 ,其化学本质是 。 (2)抗体的合成场所是[ ] ,合成、加工和分泌的过程是⑧→ → →①→⑤。 (3)细胞中很多细胞器都具有膜,这些细胞器膜和 、 等结构,共同构成细胞的生物膜系统。 (4)抗体的合成、加工等过程中所需要的能量主要由[ ] 提供。 (5)若图乙表示的是细胞膜、内质网膜和高尔基体膜的面积变化,则a、c表示的结构依次是 、 。 23.(12分)如图是细胞的亚显微结构图,请据图回答问题。(1)图1中③的功能是对蛋白质进行 ,⑥是细胞内合成 的场所,⑤与细胞的 有关。图1 (填“能”或“不能”)表示低等植物细胞,因为 。 (2)图2属于 (填“植物”或“动物”)细胞,判断的依据是 。图2中②的名称是 ,它与 的形成有关。 24.(13分)我国热带植物研究所在西双版纳发现一个具有分泌功能的植物新种,该植物细胞的亚显微结构的局部模式图如下。请据图回答下列问题:(1)结构A为核孔,其功能是 。该细胞中磷脂的合成场所是 (填名称)。 (2)经检验,该植物细胞的分泌物中含有一种蛋白质,请写出该分泌蛋白在细胞中从合成至运输出细胞的“轨迹”: (用“→”和图中字母表示)。 (3)该植物相邻细胞之间可通过通道F进行信息交流,则F代表 。植物细胞受损后通常会释放出酚氧化酶,使无色的酚类物质氧化成褐色的物质。但细胞中的酚类物质与酚氧化酶在细胞质中是分隔开的,这是因为细胞具有 。 本章达标检测一、选择题1.D 细胞膜的主要成分是脂质和蛋白质,此外还含有少量的糖类,A正确;细胞骨架的化学本质为蛋白质,B正确;细胞质基质的组成成分有水、无机盐、脂质、糖类、酶、氨基酸和核苷酸等,C正确;染色质主要含有脱氧核糖核酸和蛋白质,D错误。2.B 细胞膜的主要成分是脂质和蛋白质,细胞膜功能的复杂程度主要与蛋白质的种类和数量有关,A正确;相邻的两个细胞可以通过通道进行信息交流,B错误;生物体完成各项生命活动离不开细胞间的信息交流,C正确;细胞膜是细胞的边界,把细胞内部与外界隔开,有保护作用,D正确。3.B 图甲细胞含有大液泡,不可能是洋葱的根尖分生区细胞,A错误;⑤是液泡,含有色素,与花和果实的颜色有关,B正确;③是核仁,与某种RNA的合成和核糖体的形成有关,C错误;⑧是核膜,细胞核不是细胞器,⑤液泡也具有膜结构,D错误。4.C 显微结构是在光学显微镜下就能观察到的结构,在显微镜下能看到叶绿体的椭球形结构,C符合题意。5.C 制备细胞膜时,用蒸馏水使哺乳动物的成熟红细胞吸水涨破,A正确。根据细胞器的大小、质量不同,选用差速离心法分离细胞器,B正确。观察线粒体时,用健那绿染液染色,健那绿染液是将活细胞中线粒体染色的专一性染料,不能用盐酸水解细胞,C错误。同位素标记法可以追踪细胞内某些物质的代谢途径,可以用此方法研究分泌蛋白合成和分泌的过程,D正确。6.B 高尔基体参与植物细胞细胞壁的形成,A正确;某些低等植物细胞和动物细胞都有中心体,中心体参与细胞的有丝分裂,B错误;原核细胞没有核仁,但仍能形成核糖体,这些核糖体的形成与核仁无关,C正确;细胞液是液泡内的液体,内含蛋白质、无机盐、花青素等物质,D正确。7.A 生物膜系统由细胞膜、细胞器膜、核膜等结构构成,原核细胞只有细胞膜这一种生物膜,没有复杂的生物膜系统。葡萄球菌是细菌,为原核生物,不具有生物膜系统;酵母菌、黑藻、蛔虫都是真核生物,具有生物膜系统。8.C ⑤核仁与某种RNA的合成及⑦核糖体的形成有关,A、B正确;⑥内质网可与②细胞核外膜直接相连,C错误;分泌蛋白在附着在内质网上的核糖体(⑦)中合成,经内质网(⑥)、高尔基体加工后,分泌到细胞外,D正确。9.C 溶酶体中的水解酶的化学本质为蛋白质,核糖体是合成蛋白质的场所,高尔基体对蛋白质进行加工修饰,A错误;病毒也属于生物但是没有核糖体,B错误;唾液腺细胞能合成与分泌较多的分泌蛋白,因此该细胞中有较多的内质网和高尔基体,C正确;氧化酒精的酶的本质是蛋白质,合成场所是核糖体,D错误。10.C 染色体和染色质是同种物质在细胞不同时期的两种形态,A正确;细胞核控制着细胞的代谢和遗传,B正确;细胞核是细胞控制中心的原因是其含有遗传物质,而不是因为其位于细胞中央,C错误;DNA主要存在于细胞核中,是遗传信息的携带者,D正确。11.D 结构2为液泡,其中含有水、无机盐、糖类、色素和蛋白质等物质,A正确;结构5为叶绿体,叶绿体是绿色植物能进行光合作用的细胞含有的细胞器,某些高等植物细胞中不含叶绿体,如根细胞,B正确;细胞核是遗传信息库,控制着细胞的代谢和遗传,细胞核中含有的结构3为染色质,染色质主要由DNA和蛋白质组成, DNA作为遗传信息的携带者,与细胞核行使功能相关,C正确;结构9为中心体,则图示细胞不可能是水稻幼芽分生组织细胞,因为水稻是高等植物,高等植物细胞中不含中心体,D错误。12.B 通过g能产生氧气和h能产生二氧化碳可以推断出g是叶绿体、h是线粒体、f是细胞器、e是细胞质基质、a是细胞质。根据“细胞间信息交流”推断出c是细胞膜,根据“对植物细胞有支持保护作用”推断出d是细胞壁,根据“细胞代谢控制中心”推断出b是细胞核,A错误,B正确。d是植物细胞的细胞壁,主要组成成分是纤维素和果胶,C错误。绿色植物的根尖细胞不含叶绿体,D错误。13.B 分析题图可知,图中1是染色质,2是核孔,3是核仁,4是核膜。核仁与核糖体及某种RNA的形成有关,A正确;核孔是大分子物质进出细胞核的通道,如蛋白质和RNA等,但DNA不能通过核孔进出细胞核,B错误;核膜是一种双层膜,C正确;染色质与染色体是同一物质在不同时期的两种存在状态,D正确。14.D 若b表示两层膜结构, 则a、c可能是叶绿体、线粒体或细胞核,A错误;若b表示单层膜结构,则a、c可能是内质网、高尔基体、溶酶体或液泡,B错误;若b表示与分泌蛋白合成和运输有关的结构,则a、c可能是核糖体、内质网、高尔基体、细胞膜、线粒体,C错误;细胞中的各种细胞器中,核糖体和中心体均没有膜结构,若b表示磷脂,则a、c肯定不是核糖体和中心体,D正确。15.D 叶绿体和线粒体都含有双层膜,A正确;EXPO的潜在功能之一是释放抗菌剂至植物表面,以抵御细菌、病毒及外来传染物的入侵,B正确;EXPO负责调节一种以往未被发现的蛋白质分泌途径,因此其行使功能时和核糖体存在密切联系,C正确;题干只提供了植物细胞中有EXPO的信息,D错误。16.B 实验过程中临时装片要始终保持有水状态,A正确;用显微镜观察叶绿体时,必须先用低倍镜观察,再换用高倍镜观察,B错误;菠菜叶作为实验材料时,要取菠菜叶的下表皮并稍带些叶肉,C正确;在高倍显微镜下,可看到绿色、扁平的椭球形或球形的叶绿体,D正确。17.A 细胞膜、核膜以及各种细胞器膜等,共同构成细胞的生物膜系统,A正确;染色体是DNA的载体,不是RNA的载体,B错误;核仁与某种RNA的合成以及核糖体的形成有关,C错误;核孔是RNA和蛋白质等大分子物质进出细胞核的通道,DNA不能通过核孔运出细胞核,D错误。18.C 分析题图可知,伞形帽的形成与细胞核有关,即生物体形态结构的建立主要与细胞核有关。题图所示实验不能说明生物遗传物质的存在场所。C符合题意。19.D 甲、乙、丙分别为线粒体、叶绿体、细胞核,只有细胞核的膜上有允许大分子物质通过的小孔,A正确;线粒体、叶绿体、细胞核中都含有DNA,其中细胞核中的DNA存在于①染色质中,B正确;线粒体、叶绿体都与能量转换有关,C正确;②是核仁,不能通过核孔出入细胞核,D错误。 二、非选择题20.答案 (1)控制物质进出细胞 (2)血液 进行细胞间信息交流 受体 靶细胞 (3)核糖体 氨基酸 多肽(肽链) 内质网、高尔基体解析 (1)细胞膜具有控制物质进出细胞的功能,所以图中A可以进入细胞,而B不能,C可以从细胞中排出。(2)细胞膜具有信息传递的功能,如图中甲细胞产生了C物质,通过血液运输并作用于乙细胞和丙细胞表面的受体。图中D是乙、丙细胞表面的受体,可与物质C特异性结合,因此乙、丙细胞是物质C作用的靶细胞。(3)胰岛素的化学本质是蛋白质,在细胞中的核糖体中合成,合成的原料是氨基酸,氨基酸通过脱水缩合形成多肽,再经过内质网和高尔基体的加工,形成具有一定结构和功能的成熟大分子。21.答案 (1)②④⑥⑦⑨ (2)①④⑥⑦ (3)无由核膜包被的细胞核 核糖体 (4)⑧ 叶绿体 (5)①解析 图甲是动物细胞亚显微结构模式图,①是核糖体,是蛋白质的合成场所;②是细胞膜,是细胞的边界;③是中心体,与细胞的有丝分裂有关;④是内质网;⑤是细胞质基质,是细胞新陈代谢的主要场所;⑥是线粒体,是细胞有氧呼吸的主要场所;⑦是高尔基体;⑧是核仁;⑨是核膜。图乙是植物细胞亚显微结构模式图,①是细胞壁;②是液泡;③是线粒体;④是高尔基体;⑤是细胞核;⑥是内质网;⑦是核糖体;⑧是叶绿体。(1)生物膜系统是由细胞膜、核膜及各种细胞器膜等组成的,故甲细胞中参与构成生物膜系统的有②细胞膜、④内质网、⑥线粒体、⑦高尔基体、⑨核膜。(2)抗体属于分泌蛋白, 分泌蛋白的合成与分泌过程为:核糖体合成肽链→内质网进行粗加工→内质网“出芽”形成囊泡→高尔基体进行再加工形成成熟的蛋白质→高尔基体“出芽”形成囊泡→细胞膜,整个过程还需要线粒体提供能量。所以与抗体合成、运输与分泌相关的细胞器有①④⑥⑦。(3)图甲所示为真核细胞,与原核细胞的根本区别是甲细胞有由核膜包被的细胞核,原核细胞没有。它们都具有的细胞器是核糖体。(4)如果图乙为根尖细胞,一定不应该有的细胞器是⑧叶绿体。(5)图乙中的结构④为高尔基体,与①细胞壁的形成有关。22.答案 (1)C、H、O、N 蛋白质 (2)⑧ 核糖体 ⑦ ② (3)细胞膜 核膜 (4)⑥ 线粒体 (5)内质网膜 细胞膜解析 (1)抗体的化学本质是蛋白质,主要含C、H、O、N四种元素。(2)蛋白质的合成场所是⑧核糖体,蛋白质合成、加工和分泌的过程是氨基酸在粗面内质网上的核糖体(⑧)中形成肽链,肽链进入粗面内质网(⑦)进行初步加工,通过囊泡运至高尔基体(②),继续完成加工、修饰、包装和分类,得到成熟的蛋白质再通过囊泡(①)运至细胞膜(⑤),运出细胞。即合成、加工和分泌的过程是⑧→⑦→②→①→⑤。(3)细胞膜、细胞器膜和核膜等共同构成细胞的生物膜系统。(4)分泌蛋白的合成、加工等过程需要⑥线粒体提供能量。(5)抗体合成与分泌过程中,内质网膜形成的囊泡脱离内质网后,运往高尔基体,因此内质网膜面积减小,为图乙中的a;高尔基体膜与内质网运来的囊泡融合,高尔基体对蛋白质加工修饰后,该蛋白质又通过囊泡脱离高尔基体,运往细胞膜,因此最终高尔基体膜面积没有明显变化,为图乙中的b;细胞膜与高尔基体产生的囊泡融合,将蛋白质排出细胞,因此细胞膜面积增大,为图乙中的c。23.答案 (1)加工、分类和包装 蛋白质 有丝分裂 不能 没有细胞壁、液泡、叶绿体 (2)植物 有细胞壁、液泡、叶绿体 高尔基体植物细胞壁解析 (1)图1是动物细胞,③高尔基体的功能是对蛋白质进行加工、分类和包装,⑥核糖体是细胞内合成蛋白质的场所,⑤中心体与细胞的有丝分裂有关。图1没有细胞壁、液泡、叶绿体,而具有中心体,所以不能表示低等植物细胞。(2)图2有细胞壁、液泡、叶绿体,可判断为植物细胞。图2中②高尔基体与细胞壁的形成有关。24.答案 (1)实现核质之间频繁的物质交换和信息交流 内质网 (2)B→C→M→G→N (3)胞间连丝 生物膜系统解析 题图为某植物细胞的亚显微结构的局部模式图,其中A为核孔,B为核糖体,C为内质网,E为线粒体,F为胞间连丝,G为高尔基体,M和N为囊泡。(1)核孔能实现核质之间频繁的物质交换和信息交流;磷脂属于脂质,其合成场所是内质网。(2)分泌蛋白合成与分泌过程可以表示为:核糖体(B)→内质网(C)→囊泡(M)→高尔基体(G)→囊泡(N)→细胞膜。(3)高等植物细胞之间可以通过胞间连丝进行信息交流。生物膜系统将细胞分隔成许多个小区室,使各种反应互不干扰。
相关试卷
这是一份人教版 (2019)必修1《分子与细胞》第3章 细胞的基本结构综合与测试随堂练习题,共10页。试卷主要包含了选择题,非选择题等内容,欢迎下载使用。
这是一份2020-2021学年第3章 细胞的基本结构综合与测试一课一练,共20页。试卷主要包含了单选题,多选题,综合题等内容,欢迎下载使用。
这是一份高中生物人教版 (新课标)必修1《分子与细胞》第六章 细胞的生命历程综合与测试课堂检测,共5页。

