还剩17页未读,
继续阅读
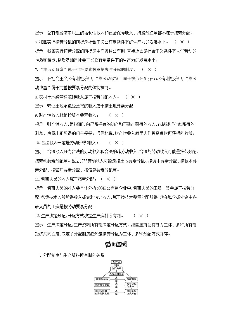
江苏专用2022版高考政治总复习第三单元收入与分配第2课时个人收入的分配教案
展开
这是一份江苏专用2022版高考政治总复习第三单元收入与分配第2课时个人收入的分配教案,共20页。教案主要包含了分配制度与生产资料所有制的关系,全面认识和把握按劳分配,我国多种分配方式并存等内容,欢迎下载使用。
相关教案
2022届高考政治总复习人教版必修一经济生活第七课个人收入的分配讲义教案:
这是一份2022届高考政治总复习人教版必修一经济生活第七课个人收入的分配讲义教案,共16页。教案主要包含了考纲解读,知识清单,考点聚焦等内容,欢迎下载使用。
江苏专用2022版高考政治总复习单元总结提升教案:
这是一份江苏专用2022版高考政治总复习单元总结提升教案,共10页。
江苏专用2022版高考政治总复习第二单元生产劳动与经营第1课时生产与生产资料所有制教案:
这是一份江苏专用2022版高考政治总复习第二单元生产劳动与经营第1课时生产与生产资料所有制教案,共19页。

