还剩18页未读,
继续阅读
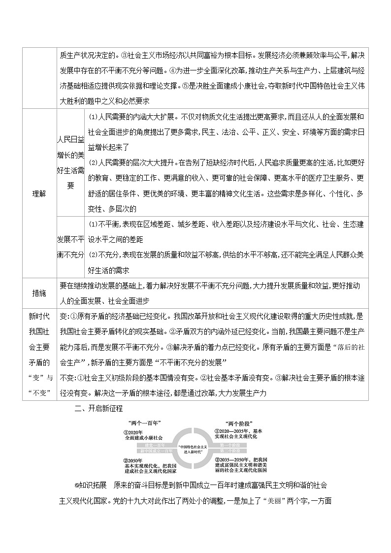
江苏专用2022版高考政治总复习第四单元发展社会主义市抄济第4课时新发展理念和中国特色社会主义新时代的经济建设教案
展开
这是一份江苏专用2022版高考政治总复习第四单元发展社会主义市抄济第4课时新发展理念和中国特色社会主义新时代的经济建设教案,共21页。教案主要包含了新时代的社会主要矛盾,开启新征程等内容,欢迎下载使用。
相关教案
江苏专用2022版高考政治总复习第三单元收入与分配第2课时个人收入的分配教案:
这是一份江苏专用2022版高考政治总复习第三单元收入与分配第2课时个人收入的分配教案,共20页。教案主要包含了分配制度与生产资料所有制的关系,全面认识和把握按劳分配,我国多种分配方式并存等内容,欢迎下载使用。
江苏专用2022版高考政治总复习第四单元发展社会主义市抄济第5课时经济全球化与对外开放教案:
这是一份江苏专用2022版高考政治总复习第四单元发展社会主义市抄济第5课时经济全球化与对外开放教案,共28页。
江苏专用2022版高考政治总复习第四单元发展社会主义市抄济第3课时走进社会主义市抄济教案:
这是一份江苏专用2022版高考政治总复习第四单元发展社会主义市抄济第3课时走进社会主义市抄济教案,共22页。教案主要包含了市场配置资源,市场规则和市场秩序,市场失灵等内容,欢迎下载使用。

