
















所属成套资源:物理苏科版初二上整册课堂同步PPT课件+教案+练习
初中物理第五章 物体的运动综合与测试完整版复习ppt课件
展开
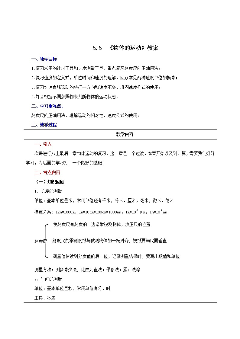
这是一份初中物理第五章 物体的运动综合与测试完整版复习ppt课件,文件包含55物体的运动复习总结课件-2021年八年级上册苏科版pptx、55物体的运动复习总结教案-2021年八年级上册苏科版docx、55物体的运动复习总结练习原卷版-2021年八年级上册苏科版docx、55物体的运动复习总结练习解析版-2021年八年级上册苏科版docx等4份课件配套教学资源,其中PPT共56页, 欢迎下载使用。
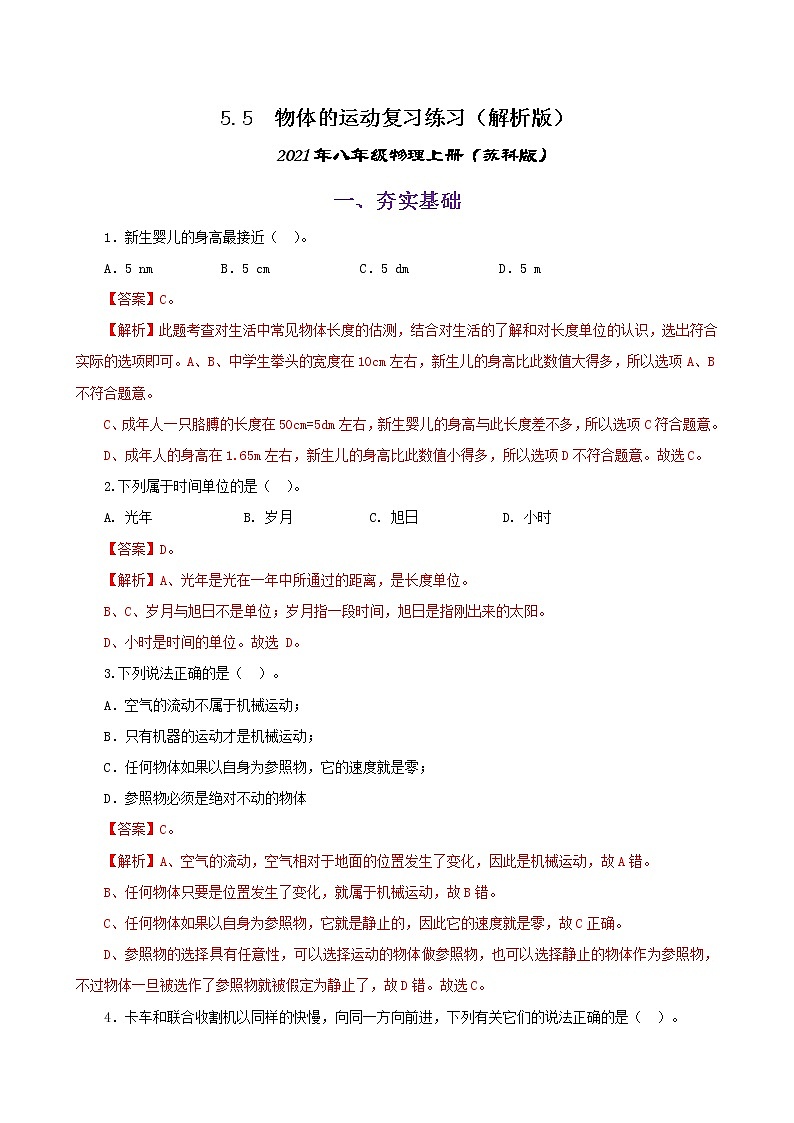
5.5 物体的运动复习练习(原卷版)2021年八年级物理上册(苏科版)一、夯实基础1.新生婴儿的身高最接近( )。A.5 nm B.5 cm C.5 dm D.5 m2.下列属于时间单位的是( )。A. 光年 B. 岁月 C. 旭日 D. 小时3.下列说法正确的是( )。A.空气的流动不属于机械运动;B.只有机器的运动才是机械运动;C.任何物体如果以自身为参照物,它的速度就是零;D.参照物必须是绝对不动的物体4.卡车和联合收割机以同样的快慢,向同一方向前进,下列有关它们的说法正确的是( )。A.相对于地面来说,联合收割机是静止的;B.选卡车为参照物,联合收割机是静止的;C.相对于联合收割机来说,卡车在运动;D.选地面为参照物,卡车是静止的5.2017 年 4 月 27 日,我国的天舟一号货运飞船与天宫二号空间实验室成功对接,首次完成推进剂在轨补加试验,实现了空间推进领域的一次重大技术跨越。如图是它们成功对接时的情形,此时若认为天宫二号是静止的,则所选的参照物是( )。A.太阳 B.月亮 C.地球 D.天舟一号6.针对生活中的一些物理量的估测,下列合理的是( )。A.课桌的高度为1.6m;B.中学生百米跑平出速度为7.1m/s;C.人体的体积为0.5m3;D.温暖舒适的气温为37℃7.图是某物体做直线运动时的路程随时间变化的图象,由图象判断下列说法错误的是( )。A.15s时,物体通过的路程为30m;B.整个20s时间内,物体的平均速度为2m/s;C.物体在20s内都做匀速直线运动;D.物体在0~5s时间内的速度比10~20s内的速度大8.如图所示是测量小车运动平均速度的实验装置示意图,让小车从静止开始沿斜面向下运动,关于小车通过前半段路程s1、后半段路程s2和全程s的平均速度的判断,正确的是( )。A.小车通过s1的平均速度最大;B.小车通过s2的平均速度最大;C.小车通过s1的平均速度大于通过s的平均速度;D.小车通过s2的平均速度小于通过s的平均速度9.小明在跑百米时前50m用时6s,后50m用时7s,则以下说法中正确的是( )。A.小明前50m的平均速度是7.14m/s;B.小明后50m的平均速度是8.33m/s;C.百米全程的平均速度是7.69m/s;D.百米全程的平均速度是7.74m/s10.有些刻度尺有刻度的一侧会逐渐向边缘变薄,从侧面看上去的形状如图所示,请从正确使用刻度尺的角度来谈谈这样做的好处: 。图中物体的长度为 cm。11.小明用刻度尺和三角板按右图测一枚纽扣的直径,该刻度尺的分度值是 mm,纽扣的直径是 cm。12.夜晚抬头望星空时看到:“月亮在云里穿行”,这是以 为参照物;“乌云遮住了月亮”,是以 为参照物。13.甲、乙两同学在平直的路面上同向进行,他们运动的s﹣t图象如图所示,由此可判断 同学运动较快,开始运动时两同学相距 m,图中的a点表示 。14.如图是用照相机拍摄的某一小球在水中下落过程中某段时间的一张频闪照片,已知水池壁上每块瓷砖的高度为10cm,闪光灯每隔0.2s时间闪亮一次(即拍摄一次),由照片可知,小球从A位置下落到B位置做 (填“匀速”、“加速”或“减速”)运动,小球通过D点时的速度为 m/s。二、提升练习1.(2020·广州)图为试卷示意图,你正在使用的物理试卷宽约为( )。A. 27m B. 27nm C. 270cm D. 270mm2.(2020·福建)如图所示测量硬币直径的做法中,正确的是( )。A. B. C. D. 3.(2020·山西)如图所示,工作人员手托的是“越王勾践剑”。这把剑历经两千多年,出土时仍锋利无比,剑身丝毫不见锈斑,令世人对古人的铸造技术惊叹不已。根据图片信息,对这把剑的长度估测合理的是( )。A.0.5m B.1.5m C.2m D.2.5m4.(2020·恩施)甲、乙两物体,同时从同一地点出发沿直线向同一方向运动,它们的s-t图像如图所示,下列说法正确的是( )。A. 0-5s内,乙的平均速度为3m/s;B. 3-5s内,乙做匀速直线运动;C. 4s时,乙在甲前方5m处;D. 5s时,甲、乙两物体的速度相等5.(2020·宜昌)小明乘坐爸爸驾驶的汽车停在路口等红灯,他看着右側窗外并排停着的汽车,突然觉得自己乘坐的汽车向后退去了,对这个现象以下说法正确的是( )。A. 小明产生了幻觉;B. 一定是小明爸爸突然在“倒车”;C. 以右侧汽车为参照物,小明的汽车向后运动;D. 小明的汽车与右侧的汽车始终相对静止6.(2020·湘西)外卖小哥正骑着电动车穿行于大街小巷,相对于什么参照物而言,可以认为他是静止的( )。A.来来往往的行人 B.迎面而来的车辆 C.他所骑的电动车 D.街道两边的房屋7.(2020·天水)满用水平力推水平地面上的物体,物体的v﹣t图象如图所示,(1)物体在0~1s处于 状态。(2)物体在第2s的速度是 m/s;(3)物体在4~6s内通过的路程是 m。8.2020武威2019年6月23日,我省首条轨道交通线路——兰州地铁1号线正式开通试运营,标志着我省正式进入“地铁时代”。如图所示,小丽乘坐新地铁,她发现地铁严禁携带有“异味”的物品,这是因为“异味”物品的分子发生了______现象,充满了整个密闭空间,影响其他乘客;地铁启动时,她看见墙上的广告牌快速向后飞去,这是以______为参照物的。9.(2020·哈尔滨)如图,小车从斜面上滑下后。在足够长的光滑水平木板上运动,从A点运动到B点所用时间为0.8s,则小车这段时间内运动的速度为 m/s(结果保留一位小数),小车经过B点后的运动情况是 。10.(2020·南京)南京长江五桥将于2020年底全线通车,如图所示:(1)五桥全长约10.33______(填单位);(2)以江面航行的船为参照物,桥上路灯是______的;(3)通车后,一辆汽车以72km/h的速度匀速行驶5min,通过的路程为______m;11.(2020·丹东)小明爸爸乘汽车前往武汉“抗疫”,汽车开动后,小明对着远去的汽车挥手作别。小明爸爸看到小明逐渐向后退去,是以______(选填“汽车”或“地面”)为参照物;而小明看到汽车的远去是以_____( 选填“汽车”或“地面”)为参照物。12.(2020·凉山)如图所示,公交车甲和公交车乙从同一车站同时同向匀速行驶的路程随时间变化的图象,甲车速度为 km/h,若运行5min,则乙车行驶的路程是 。
相关课件
这是一份人教版八年级上册第五章 透镜及其应用综合与测试一等奖复习ppt课件,文件包含56透镜及其应用复习总结课件-2021年八年级上册人教版pptx、56透镜及其应用复习总结教案-2021年八年级上册人教版docx、56透镜及其应用复习总结练习原卷版-2021年八年级上册人教版docx、56透镜及其应用复习总结练习解析版-2021年八年级上册人教版docx等4份课件配套教学资源,其中PPT共60页, 欢迎下载使用。
这是一份初中人教版第六章 质量和密度综合与测试试讲课复习课件ppt,文件包含65质量与密度复习总结课件-2021年八年级上册人教版pptx、65质量与密度复习总结教案-2021年八年级上册人教版docx、65质量与密度复习总结练习原卷版-2021年八年级上册人教版docx、65质量与密度复习总结练习解析版-2021年八年级上册人教版docx等4份课件配套教学资源,其中PPT共44页, 欢迎下载使用。
这是一份初中物理苏科版八年级上册4.2 透镜完美版复习课件ppt,文件包含46光的折射透镜复习总结课件-2021年八年级上册苏科版pptx、46光的折射透镜复习总结教案-2021年八年级上册苏科版docx、46光的折射透镜复习总结练习原卷版-2021年八年级上册苏科版docx、46光的折射透镜复习总结练习解析版-2021年八年级上册苏科版docx等4份课件配套教学资源,其中PPT共60页, 欢迎下载使用。