资料中包含下列文件,点击文件名可预览资料内容
还剩8页未读,
继续阅读
所属成套资源:桂美版美术一年级下册精品成套PPT课件+教案
成套系列资料,整套一键下载
小学11 缤纷彩蝶课文ppt课件
展开
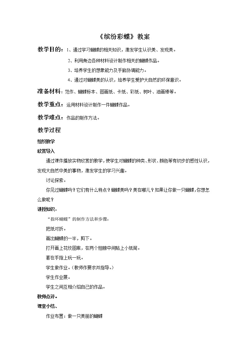
这是一份小学11 缤纷彩蝶课文ppt课件,文件包含11《缤纷蝴蝶》课件ppt、11《缤纷蝴蝶》教案docx等2份课件配套教学资源,其中PPT共16页, 欢迎下载使用。
(1)触须(向里或向外)
(2)翅膀的外轮廓(圆形、菱形、花边形、树叶形等)
(3)翅膀上的花纹(锯齿纹、月牙纹、三角纹、水滴纹、花瓣纹等)
折纸时候要对齐、压平。绘制纹样时要使花纹加强连接。剪刻时候要安全使用刻刀与剪刀,掌握好姿势与方法。保持室内卫生,碎纸不要随意乱丢。
相关课件
美术11 缤纷彩蝶教学演示ppt课件:
这是一份美术11 缤纷彩蝶教学演示ppt课件,共17页。PPT课件主要包含了缤纷彩蝶,我们发现,今天我们约定等内容,欢迎下载使用。
小学美术桂美版一年级下册3 五彩缤纷的花朵课堂教学课件ppt:
这是一份小学美术桂美版一年级下册3 五彩缤纷的花朵课堂教学课件ppt,文件包含3五彩缤纷的花朵课件6ppt、3五彩缤纷的花朵教学设计6doc等2份课件配套教学资源,其中PPT共6页, 欢迎下载使用。
2020-2021学年11 缤纷彩蝶课堂教学ppt课件:
这是一份2020-2021学年11 缤纷彩蝶课堂教学ppt课件,文件包含11缤纷彩蝶课件2ppt、11缤纷彩蝶教学设计2doc等2份课件配套教学资源,其中PPT共27页, 欢迎下载使用。

