


2020-2021学年课题 1 质量守恒定律课时训练
展开第五单元 化学方程式
课题1 质量守恒定律
1.下列物质受热分解时没有氧气生成的是( )
A.氯化铵 B.氯酸钾
C.高锰酸钾 D.氧化汞
2.下列有关质量守恒定律的理解,正确的是( )
A.将5 g铁和5 g铜混合加热后,物质的总质量为10 g,遵循质量守恒定律
B.化学反应前后分子的总数一定不会发生变化
C.5 g硫与5 g氧气完全反应后,生成物质量为10 g
D.镁条燃烧后质量增加,不遵循质量守恒定律
3.化学反应前后,下列各项中,肯定没有变化的是( )
①原子数目 ②原子的种类 ③分子数目 ④分子的种类 ⑤元素的种类 ⑥物质的总质量 ⑦物质的种类
A.①②⑤⑥ B.①②③⑤
C.①②⑤⑦ D.③④⑥⑦
4.现将10 g A与足量的B混合加热,A与B发生化学反应,10 g A完全反应后生成8 g C和4 g D,则参加反应的A与B的质量比是( )
A.1∶1 B.2∶1
C.5∶1 D.4∶1
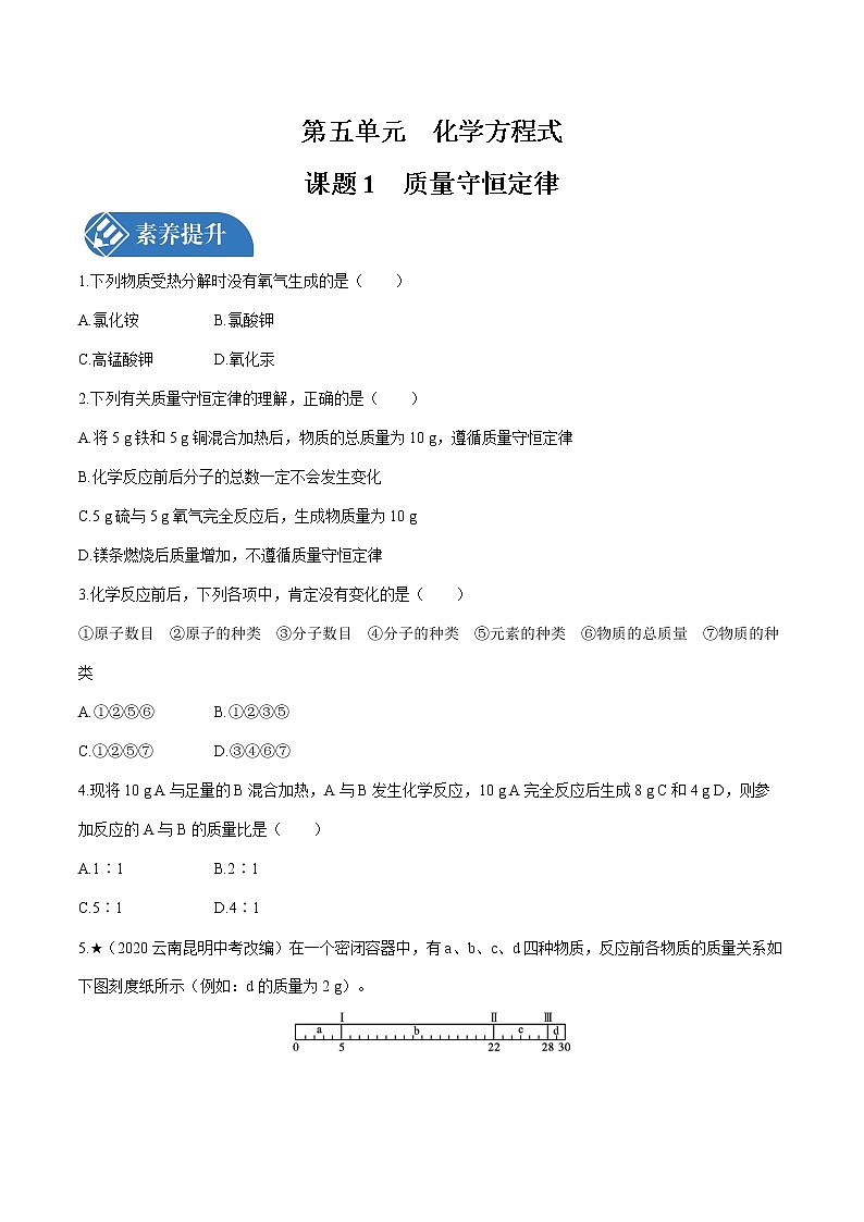
5.★(2020云南昆明中考改编)在一个密闭容器中,有a、b、c、d四种物质,反应前各物质的质量关系如下图刻度纸所示(例如:d的质量为2 g)。
在一定条件下发生反应,反应结束后,再次测得各物质的质量变化,并通过刻度的移动来表示,且记录在同一张刻度纸上:刻度线Ⅰ向右移动9格;刻度线Ⅱ向左移动8格;刻度线Ⅲ向左移动8格。下列说法正确的是( )
A.反应结束后c的质量为14 g
B.该反应可能为化合反应
C.a、b变化的质量比一定为9∶17
D.a、d的相对分子质量之比一定为9∶8
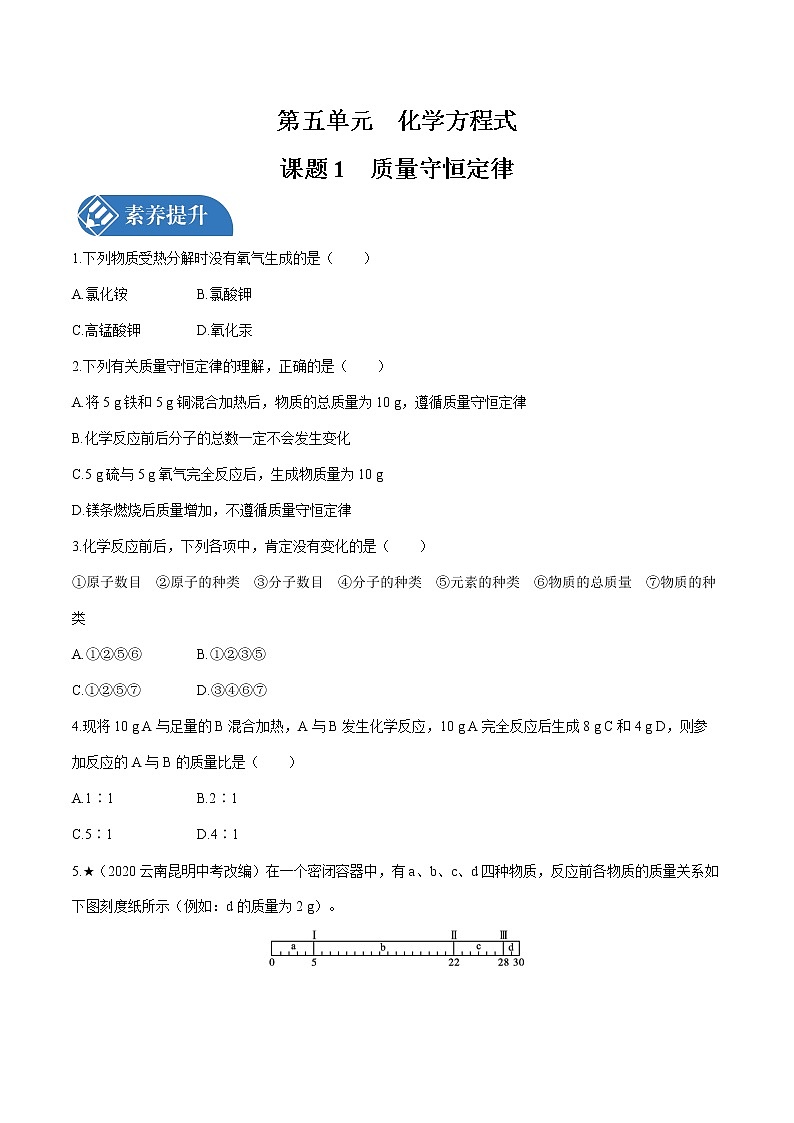
6.一定条件下,甲、乙、丙、丁四种物质在密闭容器中反应,测得反应前后各物质的质量分数如图所示,下列说法正确的是( )
A.丁是该反应的催化剂
B.该反应的基本类型是分解反应
C.该反应中乙、丙的质量比为3∶17
D.该反应中甲、丙的质量比为7∶10
7.把一定质量的甲、乙、丙、丁四种物质放入一密闭容器中,在一定条件下反应一段时间,测得反应后各物质的质量如下,则下列说法中错误的是( )
物质 | 甲 | 乙 | 丙 | 丁 |
反应前的质量/g | 7.6 | 2.0 | 0.2 | 0 |
反应后的质量/g | 3.2 | x | 5.8 | 0.4 |
A.x=0.4
B.丁一定是单质
C.甲和乙是反应物
D.反应中的甲、丙发生改变的质量比是11∶14
8.如图是物质甲和乙反应生成丙的微观示意图。下列说法正确的是( )
A.该化学反应属于化合反应
B.甲和乙属于单质,丙属于化合物
C.参加反应的甲与乙的分子个数比为1∶1
D.1个丙分子由1个甲分子和2个乙分子构成
9.如图所示,将蜡烛放在电子秤上称量质量,然后点燃蜡烛,发现:随着蜡烛燃烧,电子秤上的示数逐渐减小。利用质量守恒定律解释示数减小的原因。
10.质量守恒定律的发现对化学的发展做出了重要贡献。
(1)在氧气中点燃红磷的实验过程,固体质量变化如图1所示。
①该反应的文字表达式为 ;
②参加反应的氧气质量为 g。
(2)某反应的微观示意图如图2所示,图中“”表示硫原子,“”表示氧原子。
①该反应所属的基本类型为 ;
②反应中,甲、乙、丙三种物质的分子个数比为 。
11.★英国物理学家、化学家法拉第在《蜡烛的故事》系列讲座中,对蜡烛燃烧所涉及的知识进行了全面介绍。生产蜡烛的主要原料是石蜡和少量的硬脂酸添加剂等有机物(提示:含碳元素的化合物),现在让我们一起对蜡烛原料的组成元素进行探究。
【提出问题】生产蜡烛的原料中主要有哪些元素?
【假设与猜想】主要原料为有机物,猜想:①一定有 元素;②可能还有氢元素和氧元素。
【实验设计】根据上述三种元素的猜想制订实验方案。
(1)如图1所示,在蜡烛火焰上方放置一块洁净、干燥的玻璃片,一会儿观察到玻璃片上生成一些细小的水珠。
(2)如图2所示,在蜡烛火焰上方罩一个内壁附着有 的烧杯,观察现象。
【证据与结论】
实验(1),观察到玻璃片上有细小水珠时,说明原料中一定存在 (填元素符号)。
实验(2),观察到烧杯内壁附着的 ,
则猜想①成立。
【分析与交流】实验(1)和实验(2)获得的证据均不能证明原料中一定存在 元素,因为 。
参考答案
1.A 氯酸钾、高锰酸钾、氧化汞都含氧元素,受热分解时会产生氧气。氯化铵不含氧元素,故受热分解时一定不会产生氧气。
2.C 质量守恒定律是用来解释化学变化的,铁和铜混合属于物理变化,不能用质量守恒定律解释,A错误;化学反应前后原子的总数一定不会发生变化,但分子的总数可能改变,B错误;硫与氧气反应生成二氧化硫,恰好完全反应时,硫与氧气的质量比为1∶1,C正确;镁条燃烧后质量增加是因为空气中的氧气参加反应,生成氧化镁的质量等于参加反应的氧气和镁的质量和,遵守质量守恒定律,D错误。
3.A 从宏观方面来说,物质的总质量、元素的种类是不变的,物质的种类是一定变化的;从微观来说,原子的数目、种类一定不变,分子的数目可能变,分子的种类一定变。
4.C 10 g A完全反应后生成8 g C和4 g D,由质量守恒定律可知,参加反应的B的质量为2 g,故参加反应的A与B的质量比是10 g∶2 g=5∶1。故选C。
5.C 此题考查质量守恒定律的应用。刻度线Ⅰ向右移动9格,到了刻度14;刻度线Ⅱ向左移动8格,到了刻度14;刻度线Ⅲ向左移动8格,到了刻度20,故反应后a为14 g,b为0,c为6 g,d为10 g。故此反应的反应物为b,减少了17 g,生成物为a、d,分别生成了9 g和8 g,c的质量不变。A项,反应后c的质量仍为6 g,错误。B项,该反应是b分解为a和d,为分解反应,错误。C项,a、b变化的质量比一定为9∶17,正确。D项,根据题中条件无法计算a、d的相对分子质量之比,错误。
6.C 由四种物质反应前后各物质的质量分数可知,反应前后甲的质量分数减少了70%-42%=28%,故甲是反应物;同理可以通过图示确定乙的质量分数减少了14%-8%=6%,故乙是反应物;丙的质量分数增加了40%-6%=34%,丙是生成物;丁的质量分数不变,可能作该反应的催化剂,也可能没有参与反应。
A项,丁的质量分数不变,可能没有参与反应,也可能作该反应的催化剂,故A项错误;B项,该反应的反应物为甲和乙,生成物是丙,符合“多变一”的特征,属于化合反应,故B项错误;C项,该反应中乙、丙的质量比为6%∶34%=3∶17,故C项正确;D项,该反应中甲、丙的质量比为28%∶34%=14∶17,故D项错误。
7.B x=7.6+2.0+0.2-3.2-5.8-0.4=0.4,A正确;甲、乙质量减少,是反应物,丙、丁质量增加,是生成物,丁不一定为单质,B错误,C正确;反应中的甲、丙发生改变的质量比是(7.6-3.2)∶(5.8-0.2)=11∶14,D正确。
8.A 由反应的微观示意图可知该反应的化学方程式为CO+2H2CH4O。A.该反应的反应物是两种,生成物是一种,属化合反应,正确;B.单质是由一种元素组成的纯净物,化合物是由两种或两种以上元素组成的纯净物,甲、丙属化合物,乙属单质,错误;C.参加反应的甲与乙的分子个数比为1∶2,错误;D.1个丙分子由1个碳原子、4个氢原子和1个氧原子构成,错误。
9.【答案】 蜡烛燃烧生成的水和二氧化碳不断向空气中扩散,导致电子秤上的示数逐渐减小。
10.【解析】 (1)①红磷在氧气中燃烧生成五氧化二磷;②从图示看出,6.2 g表示反应前固体的质量,是红磷的质量,14.2 g表示反应后固体的质量,是五氧化二磷的质量,则14.2 g-6.2 g=8 g表示参加反应的氧气的质量。(2)①根据反应物和生成物的种类判断反应类型。根据微观示意图,反应物为SO2与O2,生成物为SO3,属于化合反应;②判断参加反应的分子个数比时,应排除未参加反应的分子,如图中一个氧分子未参加反应,故甲、乙、丙三种物质的分子个数比为2∶1∶2。
【答案】 (1)①红磷+氧气五氧化二磷 ②8
(2)①化合反应 ②2∶1∶2
11.【答案】 【假设与猜想】碳
【实验设计】澄清石灰水
【证据与结论】H 澄清石灰水变浑浊
【分析与交流】O 氧元素有可能来自空气中的氧气
人教版九年级上册第五单元 化学方程式课题 1 质量守恒定律优秀第2课时达标测试: 这是一份人教版九年级上册<a href="/hx/tb_c9858_t7/?tag_id=28" target="_blank">第五单元 化学方程式课题 1 质量守恒定律优秀第2课时达标测试</a>,文件包含分层训练人教版初中化学九年级上册课题1质量守恒定律第2课时分层练习原卷版docx、分层训练人教版初中化学九年级上册课题1质量守恒定律第2课时分层练习解析版docx等2份试卷配套教学资源,其中试卷共19页, 欢迎下载使用。
化学人教版课题 1 质量守恒定律优秀第1课时课时作业: 这是一份化学人教版<a href="/hx/tb_c9858_t7/?tag_id=28" target="_blank">课题 1 质量守恒定律优秀第1课时课时作业</a>,文件包含分层训练人教版初中化学九年级上册课题1质量守恒定律第1课时分层练习原卷版docx、分层训练人教版初中化学九年级上册课题1质量守恒定律第1课时分层练习解析版docx等2份试卷配套教学资源,其中试卷共19页, 欢迎下载使用。
化学九年级上册课题 1 质量守恒定律第2课时课后复习题: 这是一份化学九年级上册课题 1 质量守恒定律第2课时课后复习题,共6页。