

粤教版八年级上册第三节 交通运输业教案设计
展开1、能根据各种交通方式的特点结合需要选择合适的运输方式
2、能说出我国铁路分布大大致格局以及主要的铁路枢纽
3、记住我国主要的高速公路、水路航线和相应的交通枢纽、港口和航空中心
教学重点:
我国铁路干线的分布
我国主要高速公路的分布特点
教学难点:铁路干线的名称和位置
教学准备:
多媒体课件
课时安排:
1课时
教学过程:
导课
同学们,随着社会的发展,现在的生活条件越来越好,我们在满足物质需求后,难免要追求更高的精神享受。所以,外出旅游便成了许多家庭度假的一种时尚。同学们都到哪些地方旅游过?乘坐的什么交通工具?沿途经过了哪些城市?走了哪些路线?这节课我们一起来学习最后一节内容“腾飞的交通运输业”。
二、新授
1、多种多样的交通运输方式
教师活动:交通运输工具为我们的生活带来了很多方便,它们是完成交通运输任务的保证,但交通运输任务的完成,还离不开交通运输方式,大家阅读课本92-93页,找出何为交通运输业,有哪几种交通运输方式呢?
学生活动:交通运输业是利用火车、汽车、飞机、轮船等运输工具,输送人和物的生产部门。现代交通运输的主要方式有铁路、公路、水运、航空和管道。
承转:我们在选择交通运输方式时,主要是依据各种交通运输方式的特点和自身需求。那么我们就来一起总结各种交通运输方式的特点吧。
四通八达的陆路运输网络
教师活动:阅读图4.17“中国铁路干线的分布”和图4.18“中国高速公路的分布”,思考我国的交通运输网从整体上看,哪些地方稀疏?哪些地方稠密?为什么会出现这种特点?我国第一条高速公路是哪条?
学生活动:我国交通运输线分布不均,东部稠密、西部稀疏、密度相差很大,无论是陆运、水运还是空运都呈现出这样的特点。1988年,上海到嘉定的高速公路通车,实现我国大陆高速公路零的突破。
承转:铁路运输是我国最重要的运输方式。纵横交错的铁路线分布在全国各地,通向矿山、工厂和城市,并与海港、公路、河道运输相衔接,构成全国交通运输网的骨架。
教师活动:为了方便人们坐车,顺利到达目的地,避免一些问题的出现,每条交通线都有自己的名字。例:北京到包头之间的铁路线叫京包线,宝鸡到成都之间的线叫宝成线。那么这些交通线是怎样命名?有什么规律可循呢?请大家利用自己敏锐的眼光去明察秋毫,找出其中的奥妙。
学生活动:分析归纳铁路线命名方法、规律。
(1)起止点城市命名
北京到上海之间的铁路线叫京沪线,京是北京的简称、沪是上海的简称。类似的线还有滨绥线、哈大线、京通线、焦柳线、成昆线等。
(2)以起止点所在省级行政单位简称命名
湘黔线的起止点是贵阳、株洲,湘、黔不是这两个城市的简称,湘是湖南的简称、黔是贵州省的简称,这条线是以省级行政单位的简称命名的。类似的线还有浙赣线、青藏线等。
(3)以起点省级行政单位的简称和一个终点城简称命名。
比如兰新线,兰为兰州简称,新为新疆维吾尔自治区的简称。类似的线有陇海线。
(4)以铁路线所在位置命名
北疆线、南疆线,对照中国行政图发现这两条铁路线都在新疆维吾尔自治区内。根据它们在新疆的位置不同而命名。
四通八达的陆路运输网络
教师活动:“中国内河、海洋航运和主要港口的分布”,
什么是水路运输?它在我国货运中的地位如何?中国内河、海洋航运和主要港口的分布特点如何?海洋运输可分为、那两个航区?其中心分别是哪里?
学生活动:水路运输是以天然河道、海洋或运河作为运输线路的一种运输方式。从1989年以来,水运的货物周转量超过了铁路,一直居于全国首位。我国海洋运输分北方和南方两个航区。北方航区以上海、大连为中心,南方航区以广州、香港为中心。
教师活动:阅读课本99页,说说我国现在航空运输呈现出怎样的特点?我国重要的航空中心有哪些?
学生活动:我国航空运输发展非常迅速。北京、上海、广州和香港是我国重要的航空中心,也是重要的国际航空港。2010年,我国民航客运量、货物周转量仅次于美国,居世界第二位,已成为世界民航大国。
三、总结
通过该节课,了解了我国基本的交通运输方式,认识了我国的陆路交通网络以及迅速发展的水路和航空运输,并学会选择合适的交通运输方式。我国的陆路交通网络是四通八达的,已经形成了由铁路、公路、航海和内河、航空相互交织的海、陆、空立体化交通网络。我们每个人都离不开交通运输,交通运输不仅与我们的生活息息相关,而且对地区经济的发展起着极其重要的作用。
四、练习
1、公路运输的特点是( )。
A、灵活机动 B、适宜担负长途运输任务
C、运费最便宜 D、运速最慢
2、我国目前已建成的海拔最高的铁路是( )。
A、青藏线 B、兰新线 C、滇藏线 D、成昆线
3、下列铁路线中,经过南京的是( )。
A 、京广线 B、京九线 C、京沪线 D、南昆线
4、我国的高速公路主要分布在 ( )
A、中部 B、全国 C、东部 D、西部
5、下列内河运输欠发达的是( )。
A、 黄河 B、长江 C 、黑龙江 D 、珠江
五、布置
完成课本第93、96、100页的填空内容
六、板书
交通运输业概念
交通运输业的作用
多种多样的交通运输方式
主要的交通运输方式
铁路网的组成
四通八达的交
通运输网络
铁路干线和枢纽
腾飞的交通运输业
海洋运输分区
水路运输的发展特点
高速公路特点
迅速发展水路和航空运输
航空运输发展特点
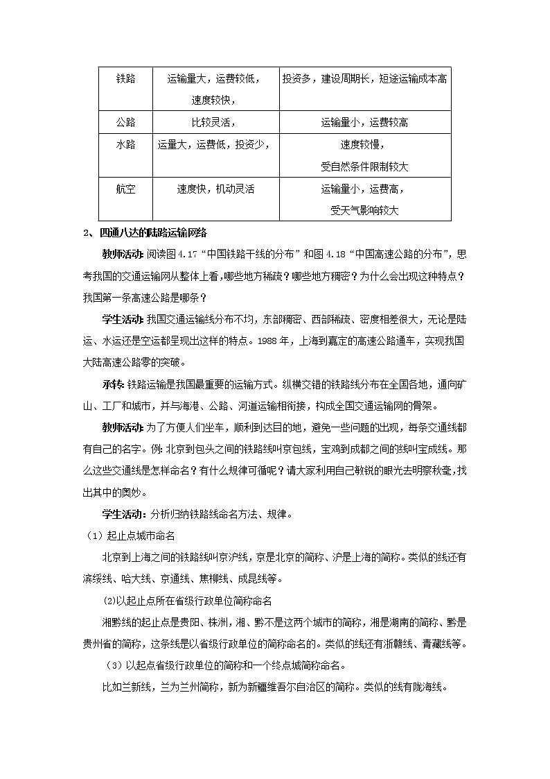
运输方式
优点
缺点
铁路
运输量大,运费较低,
速度较快,
投资多,建设周期长,短途运输成本高
公路
比较灵活,
运输量小,运费较高
水路
运量大,运费低,投资少,
速度较慢,
受自然条件限制较大
航空
速度快,机动灵活
运输量小,运费高,
受天气影响较大
初中地理粤教版八年级上册第一节 地形教案: 这是一份初中地理粤教版八年级上册第一节 地形教案,共6页。教案主要包含了素质教育目标,学法指导,重点,教学课时,教具学具准备,师生互动活动设计,教学步骤,板书设计等内容,欢迎下载使用。
初中地理粤教版八年级上册第二节 气候教学设计: 这是一份初中地理粤教版八年级上册第二节 气候教学设计,共4页。教案主要包含了素质教育目标,学法指导,重点,教学课时,教具学具准备,师生互动设计,教学步骤,板书设计等内容,欢迎下载使用。
初中地理粤教版八年级上册第一节 地形教学设计及反思: 这是一份初中地理粤教版八年级上册第一节 地形教学设计及反思,共9页。教案主要包含了素质教育目标,学法指导,重点,教学课时,教具学具准备,师生互动活动设计,教学步骤,板书设计等内容,欢迎下载使用。