还剩20页未读,
继续阅读
所属成套资源:【精品原创】人教版(2019)高中生物必修二同步练习(含答案解析)
成套系列资料,整套一键下载
高中生物人教版 (2019)必修2《遗传与进化》第2节 染色体变异同步测试题
展开这是一份高中生物人教版 (2019)必修2《遗传与进化》第2节 染色体变异同步测试题,共23页。试卷主要包含了0分),0cm~1,【答案】C,【答案】A,【答案】B等内容,欢迎下载使用。
学校:___________姓名:___________班级:___________考号:___________
注意:本试卷包含Ⅰ、Ⅱ两卷。第Ⅰ卷为选择题,所有答案必须用2B铅笔涂在答题卡中相应的位置。第Ⅱ卷为非选择题,所有答案必须填在答题卷的相应位置。答案写在试卷上均无效,不予记分。
一、单选题(本大题共20小题,共20.0分)
二倍体西瓜幼苗(X)经秋水仙素处理后会成长为四倍体植株(Y),下列关于该过程的叙述,正确的是( )
A. 秋水仙素的作用时期是有丝分裂间期
B. 低温诱导X也会形成Y,其原理与秋水仙素作用原理不同
C. 植株Y的根尖分生区细胞中一定含有4个染色体组
D. 植株Y往往表现为茎秆粗壮、果实变大、含糖量增高
下列有关变异的说法正确的是( )
A. 发生在生物体体细胞内的基因突变一般不能传给后代,所以它是不可遗传的变异
B. 染色体变异、基因突变均可以用光学显微镜直接观察
C. 同源染色体上非姐妹染色单体之间的交叉互换属于基因重组
D. 秋水仙素诱导多倍体形成的原因是促进染色单体分离使染色体加倍
对于低温诱导洋葱(2N=16)染色体数目变化的实验,正确的描述是
A. 制片的基本流程:解离→染色→漂洗→制片
B. 为使组织中的细胞相互分离,应选用卡诺氏液处理洋葱组织切片
C. 在高倍显微镜下观察处于分裂中期的细胞,可见16或32条染色体
D. 低温与秋水仙素诱导的原理相似,都可通过抑制着丝点的分裂使染色体加倍
下了关于育种的说法,正确的是()
A. 杂交育种的原理是基因重组,发生在雌雄配子形成的过程中
B. 培育“黑农五号”大豆的原理是基因突变,一般发生在细胞分裂前期
C. 多倍体育种中,秋水仙素和低温均作用于有丝分裂的后期使染色体数目加倍
D. 单倍体育种的原理是花药离体培养,优点是能明显缩短育种年限
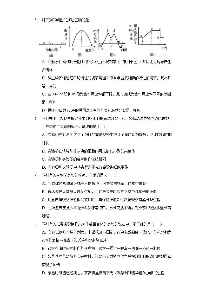
对下列四幅图的描述正确的是
A. 用秋水仙素作用于图1b阶段可进行诱变育种,作用于图1c阶段则可诱导产生多倍体
B. 微生物代谢过程中酶活性的调节与图2中b点温度对酶的活性的调节,其本质是一样的
C. 图3中bc段和de段光合作用速率都下降,此时造成光合作用速率下降的原因是一样的
D. 图4中造成cd段的原因对于有丝分裂和减数分裂是一样的
下列关于“①观察根尖分生组织细胞的有丝分裂”和“②低温诱导植物染色体数目的变化”实验的叙述,错误的是( )
A. 实验①在能看到约5个细胞的高倍视野中统计不同时期细胞数,以比较各时期时长
B. 实验②在诱导加倍成功的细胞内可见散乱排列的染色体
C. 实验①和实验②的装片制作流程相同
D. 实验①和实验②中根尖解离不充分会导致细胞重叠
下列有关生物学实验的叙述,正确的是( )
A. 叶绿体色素滤液细线浸入层析液,可导致滤纸条上色素带重叠
B. 低温诱导大蒜根尖时间过短,可能导致难以观察到染色体加倍的细胞
C. 用显微镜观察洋葱根尖装片时,需保持细胞活性以便观察有丝分裂过程
D. 将洋葱表皮放入0.3g/mL蔗糖溶液中,水分交换平衡后制成装片观察质壁分离过程
下列有关低温诱导植物染色体数目变化的实验的说法中,不正确的是( )
A. 实验试剂及作用分别为:卡诺氏液→固定,改良苯酚品红→染色,体积分数为95%的酒精→洗去卡诺氏液和配制解离液
B. 该实验临时装片制作的程序为:选材→固定→解离→漂洗→染色→制片
C. 如果以洋葱幼苗为实验材料,该幼苗长成植物体之后根部细胞的染色体数目都实现了加倍
D. 镜检时细胞已经死亡,在高倍显微镜下无法观察到细胞染色体加倍的过程
草莓香甜多汁,很受人们欢迎,无性染色体,其野生种从二倍体到十倍体都有,农业生产中,人工栽培的草莓是八倍体(8n=56)。下列相关叙述错误的是
A. 与二倍体草莓相比,八倍体草莓的糖类和蛋白质含量较多
B. 多倍体草莓植株对应的单倍体植株均表现为高度不育
C. 不发生变异时,八倍体草莓体细胞中染色体的形态有7种
D. 低温处理二倍体草莓幼苗,获得的植株中仍有部分细胞含2个染色体组
现有AABB、aabb两个品种,为了培育出优良品种AAbb,可采用的方法如图所示。下列相关叙述正确的是
A. 图中发生基因重组的有②④⑤
B. 过程⑦可通过人工诱变,能避免育种的盲目性
C. ⑥过程可用低温或者秋水仙素处理幼苗,也可以处理萌发的种子
D. 运载体为④过程在完成目的基因和运载体的结合时用到的工具酶之一
下列关于生物学实验的叙述,错误的是
A. 质壁分离过程中,黑藻细胞绿色加深、吸水能力增强
B. 在酵母菌厌氧发酵的果汁中加入酸性重铬酸钾溶液,混匀后溶液由蓝变绿再变黄
C. 探究低温诱导植物染色体数目的变化实验中,待洋葱长出不定根后,进行低温处理
D. 探究酵母菌种群数量变化的实验中,不需要设置空白对照来排除无关变量干扰
图甲表示某二倍体植物(2n=6)根尖细胞正常分裂的相关图像,图乙表示该植物根尖细胞分裂过程中细胞内染色体数与核DNA分子数的比值的变化情况,下列相关叙述正确的是( )
A. 图甲①细胞中只有12个DNA分子,12条染色单体
B. 图甲②细胞对应图乙E~F段,分裂结束后的子细胞全部进入下一个细胞周期
C. 图乙D~E段形成的原因是着丝点的分裂
D. 若用低温诱导根尖细胞,抑制纺锤体形成,则不会发生D→E变化
下列有关生物学实验的叙述,正确的是
A. 在观察洋葱根尖细胞有丝分裂实验中,盐酸的主要作用是让染色剂与染色体更好的结合
B. 对酵母菌计数时,用吸管吸取培养液滴满血球计数板的计数室及其四周边缘,轻轻盖上盖玻片后即可镜检
C. 在探究生物体维持pH稳定的机制实验中,用缓冲液和自来水作为对照,盐酸的浓度属于自变量
D. 低温诱导大蒜根尖时间过短,可能导致难以观察到染色体加倍的细胞
为达到实验目的,常采用一定温度恒温处理(如恒温水浴加热)的方法进行实验。下列实验目的与恒温处理的温度及目的不相对应的是
A. AB. BC. CD. D
下列生物学相关实验,叙述正确的是
A. 低温处理与秋水仙素处理的原理相同,都能诱导产生单倍体
B. 重铬酸钾和澄清的石灰水在探究酵母菌细胞呼吸方式实验中的作用相同
C. 在观察根尖有丝分裂的实验中解离的目的是改变细胞膜的通透性,利于DNA着色
D. 用红色花瓣细胞与叶肉细胞做质壁分离的实验,均可观察到明显的实验现象
下列是以洋葱为材料进行实验的相关叙述,正确的是( )
A. 经染色后,在高倍镜下能观察低温诱导洋葱细胞染色体数加倍过程
B. 经染色后,在高倍镜下能观察到洋葱根尖分生区多数细胞的染色体
C. 洋葱鳞片叶细胞在发生质壁分离复原时,细胞的吸水能力逐渐降低
D. 洋葱内表皮细胞经甲基绿吡罗红染色后,能观察到细胞中大部分区域呈绿色
短萃飞蓬植株一般为二倍体(2N=18),在野生群体中也发现了三倍体自然变异植株,但三倍体自然发生率较低无法满足培育优良品系的需要,因此需要建立一套人工培育短萃飞蓬植株三倍体的方法,下列相关描述正确的是( )
A. 二倍体短萃飞蓬细胞有丝分裂后期含18个四分体
B. 较二倍体短萃飞蓬,三倍体植株更粗壮高大结实率高
C. 人工培育短飞蓬三倍体时,必须使用卡诺氏液固定细胞
D. 由二倍体培育成的三倍体短萃飞蓬基因频率可能发生改变
生物是以实验为基础的自然科学,下列有关实验叙述正确的是( )
A. 采集土壤小动物的诱虫器设计很好地利用了土壤小动物的趋光性
B. 若尿液中加入斐林试剂不出现砖红色沉淀,说明尿液中不含葡萄糖
C. 利用淀粉酶、淀粉、蔗糖探究酶的专一性时,可用碘液检测反应结果
D. 低温诱导染色体变异的实验观察时,大多数细胞观察不到染色体数目改变
生物实验中常用实验试剂处理实验材料。下列说法不正确的是
A. 在卡诺氏液固定细胞形态后要用体积分数为 95%的酒精冲洗实验材料
B. 盐酸与酒精的混合液,在室温下可以使洋葱根尖分生区的细胞互相分离
C. 用35S标记的噬菌体侵染实验中,沉淀物存在少量放射性可能是保温时间过长
D. 观察DNA和RNA在细胞中的分布时,用低倍显微镜观察应选择染色均匀、色泽浅的区域
用卡诺固定液与酒精固定实验材料是为了()。
A. 便于压片,使细胞分散B. 杀死细胞,固定细胞分裂
C. 使染色体易染色D. 以上都不对
二、探究题(本大题共4小题,共60.0分)
普通西瓜为二倍体(染色体组成:2N=22).花单性,雌雄同株,用普通西瓜培育三倍体无子西瓜的主要过程可用如图表示:
(1)该过程中,秋水仙素作用的原理是抑制幼苗 ______(填“芽尖”或“根尖”)有丝分裂 ______期细胞中 ______的形成。加倍后的四倍体 ______(填“一定”或“不一定”)是纯合子。
(2)参照二倍体西瓜,三倍体西瓜的染色体组成可表示为 ______,其无子的原因是原始生殖细胞减数分裂时出现 ______。
(3)与二倍体植株相比,多倍体植株的优点是:______。
某研究小组以同一品种芹菜根尖和花粉母细胞为材料,开展相关实验。请回答相关问题:
实验一:幼根长至1.0cm~1.5cm→冰箱内4℃培养36h→剪取5mm左右根尖→卡诺氏固定液固定→70%乙醇中保存→解离→漂洗→染色→制片→镜检。如图3是光学显微镜下观察到的某一视野部分实拍图。
(1)将剪取的芹菜幼根置于2mml/L的8-羟基喹啉溶液中处理,以提高根尖细胞中______(填图中的字母)时期细胞的比例,便于染色体观察、计数。c时期染色体数与核DNA数的比例为______。
(2)小组成员进一步优化实验操作,用纤维素酶和果胶酶混合液处理根尖,再用低浓度的KCl溶液处理一段时间,使细胞适度膨胀,以利于______更好地分散。若光学显微镜下观察到某一视野中部分中期细胞染色体数目加倍,则最可能的原因是______。
实验二:取幼嫩的花蕾→卡诺氏固定液固定→70%乙醇中保存→花药剥离→改良苯酚品红染液染色→制片→镜检。
(3)如图1、2是来自两组实验的两个典型镜检图象。其中来自实验二的是______判断的主要依据是______。
(4)分析根尖细胞细胞染色体核型时,需将图象中的______进行人工配对。根据图1、图2能确定该品种细胞中未发生的变异类型有______(填下列序号)
①基因重组
②基因突变
③三体
④单体
青蒿素是治疗疟疾的重要药物。利用雌雄同株的野生型青蒿(二倍体,体细胞染色体数为18),通过传统育种和现代生物技术可培育高青蒿素含量的植株。请回答以下相关问题:
(1)假设野生型青蒿白青秆(A)对紫红秆(a)为显性,稀裂叶(B)对分裂叶(b)为显性,两对性状独立遗传,则野生型青蒿最多有________________种基因型;若F1代中白青秆、稀裂叶植株所占比例为3/8,则其杂交亲本的基因型组合为____________,该F1代中紫红秆、分裂叶植株所占比例为__________。
(2)四倍体青蒿中青蒿素含量通常高于野生型青蒿。低温处理野生型青蒿正在有丝分裂的细胞会导致染色体不分离,从而获得四倍体细胞并发育成植株,推测低温处理导致细胞染色体不分离的原因是________。四倍体青蒿与野生型青蒿杂交后代体细胞的染色体数为
________。
(3)从青蒿中分离了cyp基因(如图为基因结构示意图),其编码的CYP酶参与青蒿素合成。①若该基因一条单链中(G+T)/(A+C)=2/3,则其互补链中(G+T)/(A+C)=________。②若该基因经改造能在大肠杆菌中表达CYP酶,则改造后的cyp基因编码区无__________(填字母)。③若cyp基因的一个碱基对被替换,使CYP酶的第50位氨基酸由谷氨酸变为缬氨酸,则该基因突变发生的区段是________(填字母)。
青蒿素是治疗疟疾的重要药物。利用雌雄同株的野生型青蒿(二倍体,体细胞染色体数为18),通过传统育种和现代生物技术可培育高青蒿素含量的植株。请回答:
(1)假设野生型青蒿白青秆(A)对紫红秆(a)为显性,稀裂叶(B)对分裂叶(b)为显性,两对性状独立遗传,则野生型青蒿最多有____________种基因型;若F1代中白青秆,稀裂叶植株所占比例为3/8,则其杂交亲本的基因型组合为____________________________________,该F1代中紫红秆、分裂叶植株占比例为____________。
(2)四倍体青蒿中青蒿素含量通常高于野生型青蒿,低温处理野生型青蒿正在有丝分裂的细胞会导致染色体不分离,从而获得四倍体细胞并发育成植株。推测低温处理导致细胞染色体不分离的原因是_________________________________________________________________________,四倍体青蒿与野生型青蒿杂交后代体细胞的染色体数为____________。
(3)从青蒿中分离了cyp基因,其编码的CYP酶参与青蒿素合成。
①若该基因一条单链中(G+T)/(A+C)=2/3,则其互补链中(G+T)/(A+C)=____________。
②若该基因经改造能在大肠杆菌中表达CYP酶,则改造后的cyp基因编码区无____________(填字母)。
③若cyp基因的一个碱基对被替换,使CYP酶的第50位氨基酸由谷氨酸变成缬氨酸,则该基因突变发生的区段是____________(填字母)。
答案和解析
1.【答案】D
【解析】
【分析】
本题考查多倍体育种相关知识,要求考生能够掌握多倍体育种的流程;识记秋水仙素的生理作用,并能够利用所学知识准确判断各项。
【解答】
A.秋水仙素的作用时期是有丝分裂前期,抑制纺锤体的形成,A错误;
B.低温诱导X也会形成Y,其原理与秋水仙素作用原理相同,也是抑制纺锤体的形成,B错误;
C.由题意可知,处理的部位是幼苗,故植物根尖细胞没有加倍,植株Y的根尖分生区细胞中只有处于有丝分裂后期的细胞中含有四个染色体组,C错误;
D.四倍体植株Y属于多倍体,通常茎秆粗壮,叶片种子和果实都比较大,糖类和蛋白质等营养物质的含量有所增加,D正确。
故选D。
2.【答案】C
【解析】
【分析】
本题考查生物变异的相关知识,要求考生识记生物变异的类型、特点及实例,能结合所学的知识准确判断各选项。
【解答】
A、发生在生物体体细胞内的基因突变一般不能传给后代,但是基因突变是可遗传的变异,A错误;
B、染色体变异可以用光学显微镜直接观察,但基因突变不能用光学显微镜直接观察到,B错误;
C、同源染色体上非姐妹染色单体之间的交叉互换属于基因重组,C正确;
D、秋水仙素诱导多倍体形成的原因是抑制纺锤体的形成,使染色体加倍,D错误。
故选:C。
3.【答案】C
【解析】
【分析】
本题考查低温诱导洋葱染色体数目变化的实验,熟知实验原理和过程是解题的关键,题目难度适中。
【解答】
A.制片的基本流程:解离→漂洗→染色→制片, A错误;
B.为使组织中的细胞相互分离,应选用解离液处理洋葱组织切片,B错误;
C.低温下抑制纺锤体的形成,使复制后的染色体没有分离,部分细胞中染色体数目加倍,所以在高倍显微镜下观察处于分裂中期的细胞,可见16或32条染色体, C正确;
D.低温与秋水仙素诱导的原理相似,都可通过抑制纺锤体的形成,使染色体加倍,D错误。
故选C。
4.【答案】A
【解析】
【分析】
本题考查育种相关知识,答题关键是识记各育种方式的育种原理及特点。
【解答】
A.杂交育种的原理是基因重组,发生在雌雄配子形成(减数第一次分裂)的过程中,A正确;
B.培育“黑农五号”大豆的方法是诱变育种,原理是基因突变,一般发生在细胞分裂间期,B错误;
C.多倍体育种中,秋水仙素和低温均作用于有丝分裂的前期,抑制纺锤体的形成,使染色体数目加倍,C错误;
D.单倍体育种的原理是染色体数目变异,优点是能明显缩短育种年限,D错误。
故选A。
5.【答案】D
【解析】
【分析】
本题以曲线为载体考查酶、光合作用和细胞分裂的相关知识,意在考查学生综合分析问题的能力。结合题意分析图解:图1中,a+b或c+d为一个细胞周期,其中a、c为分裂间期,b、d为分裂期;
图2为温度对酶活性影响曲线,图中曲线顶点为最适温度;
图3为典型的夏季一天的光合作用图解,中午由于光照过强、温度过高,导致气孔关闭,二氧化碳吸收减少,使光合速率下降;图4为细胞分裂过程中一条染色体上的DNA分子数的变化,图中ab段为间期的DNA复制,cd段由于着丝点分裂,使一条染色体上只有一个DNA分子。
【解答】
A.诱变育种应是作用于分裂间期,图1b阶段属于分裂期,多倍体育种应是作用于分裂前期,图1c阶段属于分裂间期,A错误;
B.图2中造成a、b两点酶活性低的原因是不一样的,a点低温并未改变酶分子结构,b点高温酶分子结构已经遭到破坏,B错误;
C.bc段下降是因为气孔关闭,CO2供应减少,de段下降是因为光照减弱,C错误;
D.有丝分裂和减数分裂过程中都是因为着丝点分裂,一条染色体上DNA由两个变成一个,D正确。
故选D。
6.【答案】A
【解析】
【分析】
本题考查实验的相关知识,意在考查学生对知识的理解和记忆能力。
【解答】
A.统计不同时期细胞数以比较各时期时长需要观察大量细胞,细胞数量越多,数据越大越准确,A错误;
B.染色体加倍成功的细胞内可见散乱排列的染色体,B正确;
C.实验①和实验②的装片制作流程相同,都需要经过解离、漂洗、染色和制片过程,C正确;
D.解离是为了细胞分离开,根尖解离不充分会导致细胞重叠,D正确。
故选A。
7.【答案】B
【解析】
【分析】
本题考查低温诱导染色体加倍实验、观察细胞的有丝分裂实验、叶绿体中色素的提取和分离实验、植物细胞的质壁分离和复原,对于此类试题,需要考生注意的细节较多,如实验的原理、实验采用的试剂及试剂的作用、实验现象等,需要考生在平时的学习过程中注意积累。
阅读题干可知本题是考查有关实验方法或试剂使用的相关知识,先阅读题干找出实验目的,根据实验目的对相关知识进行梳理,并根据问题提示结合基础知识进行回答。
【解答】
A.叶绿体色素滤液细线浸入层析液,滤液细线上的色素溶解在层析液中,导致色素不能在滤纸条上扩散,A错误;
B.低温诱导大蒜根尖时间过短,可能导致难以观察到染色体加倍的细胞,B正确;
C.用显微镜观察洋葱根尖装片时,细胞为死细胞,因为解离时细胞已经死亡,C错误;
D.将洋葱表皮制成装片后,一侧滴入0.3g/mL蔗糖溶液,另一侧用吸水纸吸引,重复几次,观察质壁分离过程,D错误。
8.【答案】C
【解析】
【分析】
本题考查低温诱导染色体数目加倍实验,对于此类试题,需要考生注意的细节较多,如实验的原理、实验步骤、实验材料的选择,实验选用的试剂及试剂的作用、实验现象及分析、实验结果等,要求考生在平时的学习过程中注意积累。
低温诱导染色体数目加倍实验的原理:
1、低温能抑制纺锤体的形成,使子染色体不能移向细胞两极,从而引起细胞内染色体数目加倍。
2、该实验的步骤为选材→固定→解离→漂洗→染色→制片。
3、该实验采用的试剂有卡诺氏液(固定)、改良苯酚品红染液(染色),体积分数为15%的盐酸溶液和体积分数为95%的酒精溶液(解离)。
【解答】
A.该实验需要用卡诺氏液进行固定,用改良苯酚品红染液进行染色,体积分数为15%的盐酸溶液和体积分数为95%的酒精溶液进行解离,使细胞分离开来,A正确;
B.低温诱导染色体数目加倍实验中,需要制作临时装片,临时装片制作的过程为:选材→固定→解离→漂洗→染色→制片,B正确;
C.如果以洋葱幼苗为实验材料,该幼苗长成植物体之后,根部细胞的染色体数目并没有全部加倍,如不分裂的细胞,C错误;
D.解离过程中细胞被杀死,所以镜检时细胞已经死亡,在高倍显微镜下无法观察到细胞染色体加倍的过程,D正确。
故选C。
9.【答案】B
【解析】
【分析】
本题主要考查染色体变异,育种和低温诱导染色体数目加倍的实验等的相关知识,意在考查学生的识记能力和理解能力,运用所学知识综合分析问题的能力,熟记多倍体,单倍体,染色体组的概念是解答本题的关键。
【解答】
A. 与二倍体植株相比,多倍体的植株常常是茎秆粗壮,叶片、果实和种子都比较大,糖类和蛋白质等营养物质的含量都比较高,A正确;
B.二倍体植株的单倍体植株长得弱小,而且高度不育,但并不是所有的单倍体植株都高度不育,如四倍体草莓的单倍体含有两个染色体组,是可育的,B错误;
C.不发生变异的情况下,八倍体草莓中的每个染色体组(n=7)含有7条染色体,此外,草莓无性染色体,说明细胞中染色体的形态有7种,C正确;
D.低温可以作用于二倍体草莓幼苗中处于有丝分裂前期的细胞,对于某些不再进行分裂的细胞来说,低温处理后其细胞内仍含有2个染色体组,D正确。
10.【答案】A
【解析】
【分析】
本题考查育种相关知识,意在考查考生理解能力和识图分析能力。掌握各种育种方法的原理、方法步骤等相关知识是解题的关键。
【解答】
A.①③虽然发生了减数分裂,但就图中的基因来说,就不存在基因重组(纯合子在减数分裂的过程中不存在基因重组),②⑤都存在有性生殖产生配子过程中的基因重组,④有基因工程中的基因重组,A正确;
B.过程⑦为人工诱变,原理是基因突变,具有不定向性,不能避免育种的盲目性,B错误;
C.⑥过程处理的是单倍体,高度不育,没有种子,C错误;
D.运载体不属于酶,D错误。
故选A。
11.【答案】B
【解析】
【分析】
本题考查实验相关知识点,意在考查能理解所学知识的要点,把握知识间的内在联系的能力。
【解答】
A.质壁分离过程中,细胞失水,内色素浓度升高,所以黑藻细胞绿色加深、吸水能力增强,A正确;
B.厌氧发酵的果汁中含有酒精,酸性重铬酸钾溶液与酒精反应由橙黄色变为灰绿色,B错误;
C.因为根尖分生区有丝分裂旺盛,所以探究低温植物染色体数目的变化实验中,待洋葱长出不定根后,进行低温处理,C正确;
D..探究酵母菌种群数量变化的实验中,时间前后形成相互对照,所以不需要设置空白对照来排除无关变量干扰,D正确。
故选B。
12.【答案】C
【解析】
【分析】
本题主要考查了有丝分裂过程中染色体数、DNA数、染色单体数等指标的变化规律,意在考查学生的识图推理能力。
【解答】
A.图甲①细胞中有12个核DNA分子,线粒体中也有DNA分子,因此细胞中DNA分子多于12个,A错误;
B.图甲②细胞表示有丝分裂末期,一条染色体上只有1个DNA分子,对应图乙E~F段,分裂结束后的子细胞可能继续分裂,也可能停止分裂,B错误;
C.图乙D~E段,染色体数与核DNA分子数的比值由1/2变为1,是由于有丝分裂后期着丝点分裂,姐妹染色单体分离造成的,C正确;
D.用低温处理植物根尖细胞,能抑制纺锤体的形成,导致染色体不能移向两极,但不影响着丝点分裂,故D→E变化仍会发生,D错误。
故选C。
13.【答案】D
【解析】
【分析】
本题主要考查教材相关实验过程及操作和注意事项,考查考生理解能力。
【解答】
A项,观察洋葱根尖细胞有丝分裂实验中,盐酸的作用是杀死细胞,使细胞膜丧失选择透过性,使染色剂更容易进入细胞中,A项错误;
B项,对酵母菌计数时,先将盖玻片放在计数室上,用吸管吸取培养液,滴于盖玻片边缘,让培养液自行渗入后镜检,B项错误;
C项,该实验是探究内环境稳定的原因,用缓冲液和自来水与生物材料作为对照,盐酸的浓度属于无关变量,C项错误;
D项,低温诱导大蒜根尖时间过短,不能很好地抑制纺锤体的形成,所以可能导致难以观察到染色体加倍的细胞,D项正确。
14.【答案】D
【解析】
【分析】
本题考查检测还原糖实验、探究温度对酶活性的影响、低温诱导植物染色体数目变化、观察DNA和RNA在细胞中分布实验,对于此类试题,需要考生注意的细节较多,如实验的原理、实验采用的试剂及试剂的作用、实验现象等,需要考生在平时的学习过程中注意积累
【解答】
在观察细胞中DNA和RNA的分布实验中,盐酸水解的步骤需用30 ℃水浴加热,有利于盐酸改变细胞膜的通透性;在探究温度对酶活性的影响实验中,要设置一系列的温度梯度进行实验,目的是保证反应的温度是实验所设置的温度,控制自变量;在低温诱导植物染色体数目变化的实验中,待洋葱长出约1cm的不定根时,将整个装置放入冰箱的低温室内(4 ℃),目的是抑制根部细胞纺锤丝的形成,以诱导细胞中的染色体数目加倍;在检测生物组织中的还原糖的实验中,加入斐林试剂后需进行50~65 ℃的水浴加热,目的是促进砖红色沉淀的生成,而不是还原糖氧化分解。
故选D项。
15.【答案】D
【解析】略
16.【答案】C
【解析】
【分析】
本题考查观察有丝分裂、低温诱导染色体数目加倍、植物细胞的质壁分离和复原、观察DNA和RNA在细胞中的分布等实验,对于此类试题,需要考生注意的细节较多,如实验的原理、实验步骤、实验材料的选择,实验选用的试剂及试剂的作用、实验现象及分析、实验结果等,要求考生在平时的学习过程中注意积累。
【解答】
A.由于在制作装片过程中,要进行解离,使细胞失去活性,所以在显微镜下不可能观察到染色体加倍的连续过程,A错误;
B.大多数细胞处于有丝分裂的间期,看不到染色体,故观察洋葱根尖细胞的有丝分裂经染色后,只能观察到少数细胞的染色体,B错误;
C.质壁分离复原过程中随着细胞逐渐吸水,细胞液浓度逐渐降低,细胞吸水能力逐渐降低,C正确;
D.洋葱内表皮细胞中DNA主要分布在细胞核,RNA主要分布在细胞质,故用甲基绿和吡罗红染色DNA和RNA,细胞核主要呈绿色,细胞质主要呈红色,可观察到红色比绿色区域广泛,D错误。
17.【答案】D
【解析】
【分析】
本题考查细胞分裂和染色体变异的知识点,考查学生获取信息和理解知识的能力,题目难度适中。
【解答】
A.有丝分裂过程没有同源染色体配对,不含四分体,A错误;
B.三倍体植株一般茎秆粗壮、叶片、果实和种子都比较大,但通常结实率低,B错误;
C.人工制备多倍体时,无须卡诺氏液固定细胞,C错误;
D.由二倍体培育成的三倍体短萃飞蓬基因频率可能发生改变,D正确。
故选D。
18.【答案】D
【解析】解:A、采集土壤小动物的诱虫器设计很好地利用了土壤小动物的避光性,A错误;
B、若尿液中加入斐林试剂水浴加热后不出现砖红色沉淀,说明尿液中不含还原糖,B错误;
C、利用淀粉酶、淀粉、蔗糖探究酶的专一性时,蔗糖无论分不分解都和碘液没有反应,故不可用碘液检测反应结果,C错误;
D、由于细胞大多数处于间期,低温抑制纺锤体形成,作用于有丝分裂前期,且细胞已经被杀死,故低温诱导染色体变异的实验观察时,大多数细胞观察不到染色体数目改变的结果及过程,D正确。
故选:D。
1、斐林试剂是用于鉴定还原糖的。
2、研究土壤小动物类群的丰富度时,小动物具有避光、避高温、趋湿的习性。
本题主要考查还原糖的鉴定、酶的专一性、探究低温诱导染色体变异的实验的相关知识,对于此类试题,需要考生注意的细节较多,如实验的原理、实验选择的材料是否合理,实验采用的试剂及试剂的作用等,需要考生在平时的学习生活中注意积累。
19.【答案】C
【解析】
【分析】
本题考查了观察噬菌体侵染细菌的实验,低温诱导染色体加倍实验,观察细胞有丝分裂实验,“观察DNA和RNA在细胞中的分布”实验的相关知识。对于此类试题,需要考生注意的细节较多,如实验的原理、实验采用的试剂及试剂的作用、实验现象等,需要考生在平时的学习过程中注意积累。
【解答】
A.使用卡诺氏液固定细胞形态后,要用体积分数为95%的酒精冲洗2次,A正确;
B.观察细胞有丝分裂实验的步骤:剪取根尖、解离(解离液由盐酸和酒精组成,目的是使细胞分散开来)、漂洗、染色、制片和观察。所以,盐酸与酒精的混合液,在室温下可以使洋葱根尖分生区的细胞互相分离,B正确;
C.35S标记的是噬菌体的蛋白质外壳,噬菌体侵染细菌时,蛋白质外壳留在细菌外,若用35S标记噬菌体的侵染实验中,沉淀物中存在少量的放射性可能是搅拌不充分,少数蛋白质外壳仍吸附在细菌表面,C错误;
D.观察DNA和RNA的分布时在低倍镜下选择染色均匀,色泽浅的区域观察,然后再换高倍镜观察,D正确。
故选C。
20.【答案】B
【解析】
【分析】
本题考查高中生物有关实验,对于此类试题,需要考生注意的细节较多,如实验的原理、实验采用的试剂及试剂的作用、实验现象等,需要考生在平时的学习过程中注意积累。
【解答】
用卡诺固定液与酒精固定实验材料是为了杀死细胞,固定细胞分裂,解离的目的便于压片,使细胞分散,综上所述,B正确,ACD错误。
故选B。
21.【答案】芽尖 前 纺锤体 不一定 3N=33 联会紊乱 茎秆粗壮,叶片、果实和种子都能比较大,糖类和蛋白质等营养物质的含量都有所增加
【解析】解:(1)用普通西瓜培育三倍体无子西瓜的过程中,秋水仙素作用机理是抑制幼苗芽尖细胞有丝分裂前期中纺锤体的形成,从而导致细胞中染色体数目加倍,形成四倍体植株。若所用二倍体西瓜为纯合子,加倍后的四倍体也是纯合子,若所用二倍体西瓜为杂合子,则加倍后的四倍体也是杂合子,因此加倍后的四倍体不一定为纯合子。
(2)普通二倍体西瓜为2N=22,加倍后的四倍体西瓜为4N=44,它们杂交后得到三倍体西瓜,所以三倍体西瓜的染色体组成可表示为3N=33。三倍体西瓜没有种子的原因是原始生殖细胞在减数第一次分裂前期,同源染色体联会紊乱,不能形成正常配子,最终形成无子西瓜。
(3)与二倍体植株相比,多倍体植株一般表现为茎秆粗壮,叶片、果实和种子都较大,糖类和蛋白质等营养物质的含量都有所增加。
故答案为:
(1)芽尖 前 纺锤体 不一定
(2)3N=33 联会紊乱
(3)茎秆粗壮,叶片、果实和种子都能比较大,糖类和蛋白质等营养物质的含量都有所增加
根据题意和图示分析可知:二倍体西瓜植株用秋水仙素处理获得的植株为四倍体,正常生长的植株为二倍体,杂交后产生的植株为三倍体。
本题以无子西瓜培育为例考查多倍体育种和染色体变异的相关知识,意在考查学生的识图和判断能力,运用所学知识综合分析问题和解决问题的能力。
22.【答案】a 1:1 染色体 低温抑制纺锤体的形成,染色体数目加倍 图1 同源染色体联会 同源染色体 ③④
【解析】
【解答】
(1)染色体观察、计数的最佳时期是有丝分裂的中期,图中的a时期,原因是染色体的着丝点排列在细胞中央的赤道板上,形态固定,数目清晰。c时期是有丝分裂后期,染色体数与核DNA数的比例为1:1。
(2)实验中用纤维素酶和果胶酶混合液分别处理根尖和花粉母细胞,目的是去除细胞壁(使细胞分离)。再用低浓度的KCl处理一段时间,使细胞适度膨胀,便于细胞内的染色体更好地分散。若光学显微镜下观察到某一视野中部分中期细胞染色体数目加倍,则最可能的原因是低温抑制纺锤体的形成,染色体数目加倍。
(3)图1中存在同源染色体联会,表示花粉母细胞的减数分裂。
(4)分析根尖细胞染色体核型时,需将图象中的同源染色体进行人工配对;①基因重组发生在减数分裂过程中,②基因突变无法用显微镜观察;根据图1、图2能确定该品种细胞中未发生的变异类型有③三体和④单体。
故答案为:
(1)a 1:1
(2)染色体 低温抑制纺锤体的形成,染色体数目加倍
(3)图1 同源染色体联会
(4)同源染色体 ③④
【分析】
据图1分析,存在同源染色体联合和同源染色体分离,则代表花粉母细胞的减数分离;图2中染色体行为互不干扰,属于芹菜根尖细胞的有丝分裂。
本题考查观察减数分裂和观察植物细胞有丝分裂实验,意在考查考生理解有丝分裂和减数分裂的过程,掌握低温诱导染色体数目加倍的实验过程,难度中等。
23.【答案】(1)9;AaBb×aaBb、AaBb×Aabb;1/8
(2)低温抑制纺锤体形成;27
(3)①3/2;②K和M;③L
【解析】
【分析】
本题考查遗传和变异相关的知识点,考查学生理解知识和探究问题的能力,题目较难。
【解答】
(1)若只考虑白青秆与紫红秆这一对相对性状,野生型有AA、Aa、aa 3种基因型,若只考虑稀裂叶和分裂叶这一对相对性状,野生型有BB、Bb、bb 3种基因型,两对性状是独立遗传的,所以野生型青蒿最多会出现3×3=9种基因型;若F1代白青秆、稀裂叶植株占3/8,说明亲代中的两对相对性状中一对为测交类型,另一对为杂合子自交类型,故亲代的杂交组合为AaBb×aaBb或AaBb×Aabb,这两种杂交组合F1代中出现紫红秆、分裂叶的比例都为1/2×1/4,即1/8。
(2)低温和秋水仙素的作用原理相同,都是抑制细胞分裂前期纺锤体的形成;四倍体青蒿含有36条染色体,产生的配子中含有18条,野生型青蒿含有18条染色体,配子中含有9条,杂交产生的后代体细胞中为27条染色体。
(3)①根据碱基互补配对原则,该比例关系在两条单链中是呈倒数关系的,所以,互补链中比值应为3/2。
②原核生物基因与真核生物基因结构的不同是原核生物基因的编码区是连续的,无内含子和外显子之分,故改造后不含有编码区中的K和M。
③氨基酸与密码子一一对应,第50位氨基酸应该对应第50个密码子,密码子是基因的编码区外显子部分的模板链转录生成的,三个相邻的碱基叫做一个密码子,故第50个氨基酸应该对应基因编码区的模板链的148、149、150这三个碱基,所以基因突变应该发生在L段。
24.【答案】(1)9;AaBb×aaBb、AaBb×Aabb;1/8
(2)低温抑制纺锤体形成;27
(3)①3/2;②K和M;③L
【解析】
【分析】
本题考查遗传和变异相关的知识点,考查学生理解知识和探究问题的能力,题目较难。
考查方式:数据计算类,分析推断类
关键词:自由组合定律;秋水仙素的作用;DNA分子结构;染色体数目变异
【解答】
(1)若只考虑白青秆与紫红秆这一对相对性状,野生型有AA、Aa、aa 3种基因型,若只考虑稀裂叶和分裂叶这一对相对性状,野生型有BB、Bb、bb 3种基因型,两对性状是独立遗传的,所以野生型青蒿最多会出现3×3=9种基因型;若F1代白青秆、稀裂叶植株占3/8,说明亲代中的两对相对性状中一对为测交类型,另一对为杂合子自交类型,故亲代的杂交组合为AaBb×aaBb或AaBb×Aabb,这两种杂交组合F1代中出现紫红秆、分裂叶的比例都为1/2×1/4,即1/8。
(2)低温和秋水仙素的作用原理相同,都是抑制细胞分裂前期纺锤体的形成;四倍体青蒿含有36条染色体,产生的配子中含有18条,野生型青蒿含有18条染色体,配子中含有9条,杂交产生的后代体细胞中为27条染色体。
(3)①根据碱基互补配对原则,该比例关系在两条单链中是呈倒数关系的,所以,互补链中比值应为3/2。
②原核生物基因与真核生物基因结构的不同是原核生物基因的编码区是连续的,无内含子和外显子之分,故改造后不含有编码区中的K和M。
③氨基酸与密码子一一对应,第50位氨基酸应该对应第50个密码子,密码子是基因的编码区外显子部分的模板链转录生成的,三个相邻的碱基叫做一个密码子,故第50个氨基酸应该对应基因编码区的模板链的148、149、150这三个碱基,所以基因突变应该发生在L段。 选项
实验目的
恒温处理的温度及目的
A.
观察细胞中DNA和RNA的分布
30 ℃,有利于盐酸改变细胞膜的通透性
B.
探究温度对酶活性的影响
一系列温度,保证反应的温度是实验所设置的温度
C.
低温诱导植物染色体数目变化
4 ℃,抑制纺锤丝的形成
D.
检测生物组织中的还原糖
50~65 ℃,促进还原糖氧化分解
相关试卷
高考生物一轮复习高考必考教材实验十 低温诱导植物染色体数目的变化(含解析):
这是一份高考生物一轮复习高考必考教材实验十 低温诱导植物染色体数目的变化(含解析),共3页。
新高考2024版高考生物一轮复习微专题小练习专练55染色体变异的分析及低温诱导植物细胞染色体数目的变化:
这是一份新高考2024版高考生物一轮复习微专题小练习专练55染色体变异的分析及低温诱导植物细胞染色体数目的变化,共3页。试卷主要包含了关于多倍体的叙述正确的是等内容,欢迎下载使用。
高中生物人教版 (2019)必修2《遗传与进化》第2节 染色体变异同步练习题:
这是一份高中生物人教版 (2019)必修2《遗传与进化》第2节 染色体变异同步练习题,共9页。

