人教统编版选择性必修2 法律与生活第三单元 就业与创业本单元综合与测试课文配套ppt课件
展开人教统编版选择性必修2 法律与生活自主创业 公平竞争授课课件ppt: 这是一份人教统编版选择性必修2 法律与生活自主创业 公平竞争授课课件ppt,共40页。PPT课件主要包含了自主学习·新知全解,课堂互动·议题探究,随堂检测·课时达标,合伙企业,出资人,公司章程,权利义务,真实性,企业名义,风险管理等内容,欢迎下载使用。
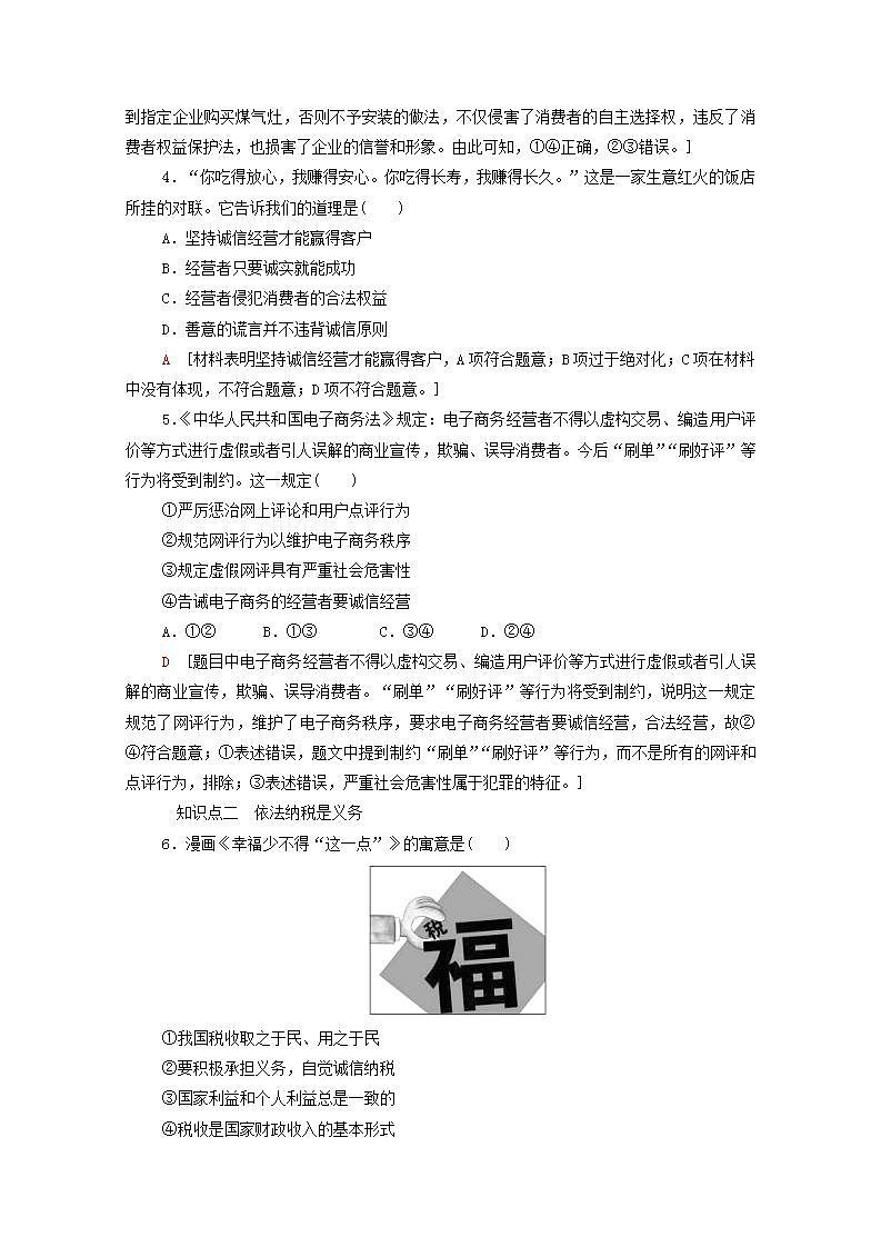
高中政治 (道德与法治)人教统编版选择性必修2 法律与生活诚信经营 依法纳税课文内容课件ppt: 这是一份高中政治 (道德与法治)人教统编版选择性必修2 法律与生活诚信经营 依法纳税课文内容课件ppt,共35页。PPT课件主要包含了课前·基础认知,课堂·重难突破,素养·目标定位,随堂训练,答案A,答案D等内容,欢迎下载使用。
高中政治 (道德与法治)人教统编版选择性必修2 法律与生活自主创业 公平竞争教学演示ppt课件: 这是一份高中政治 (道德与法治)人教统编版选择性必修2 法律与生活自主创业 公平竞争教学演示ppt课件,共28页。PPT课件主要包含了课前·基础认知,课堂·重难突破,素养·目标定位,随堂训练等内容,欢迎下载使用。

