还剩10页未读,
继续阅读
所属成套资源:高中历史专题学案含解析人民版必修1专题练习
成套系列资料,整套一键下载
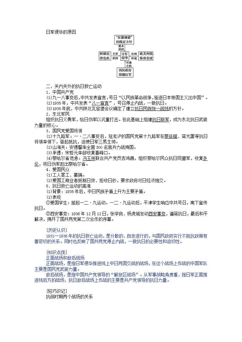
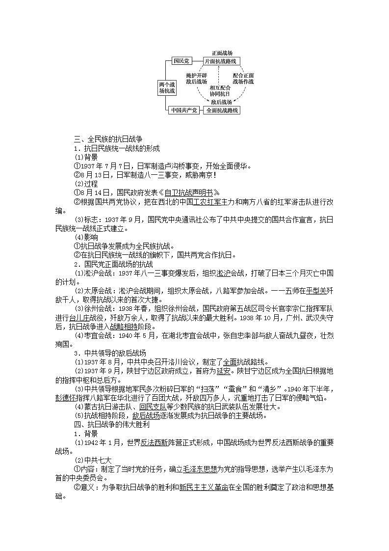
高中历史人民版必修1三:伟大的抗日战争学案
展开
这是一份高中历史人民版必修1三:伟大的抗日战争学案,共13页。
相关学案
高中历史人民版选修1 历史上重大改革的回眸专题二 商鞅变法二 秦国的崛起学案:
这是一份高中历史人民版选修1 历史上重大改革的回眸专题二 商鞅变法二 秦国的崛起学案,共9页。学案主要包含了从“世卿世禄”到“军功地主”,从“夷狄遇之”到“虎狼之国”,商鞅虽死,秦法未败等内容,欢迎下载使用。
人民版必修1三:新民主主义革命学案设计:
这是一份人民版必修1三:新民主主义革命学案设计,共4页。
高中人民版二:中国军民维护国家主权的斗争导学案:
这是一份高中人民版二:中国军民维护国家主权的斗争导学案,共2页。学案主要包含了抗日战争——中华民族的历史丰碑等内容,欢迎下载使用。

