高中物理粤教版 (2019)选择性必修 第一册第五节 用双缝干涉实验测定光的波长学案设计
展开第五节 用双缝干涉实验测定光的波长
[学习目标] 1.掌握双缝干涉测量光的波长的原理.2.学会安装实验器材,并能进行正确的实验操作、测量光的波长.
一、实验器材
图1所示为双缝干涉仪,即光具座、光源、滤光片、单缝、双缝、遮光筒、毛玻璃屏、测量头.另外,还有学生电源、导线、刻度尺等.
图1
二、实验原理
光源发出的光经滤光片(装在单缝前)、单缝、双缝后在双缝右边的空间发生干涉.可以在毛玻璃屏上观察到干涉条纹,并由λ=计算出波长.
三、物理量的测量(双缝间的距离d已知)
1.L的测量:双缝到屏的距离L可以用米尺测出.
2.Δx的测量:相邻两条明条纹间的距离Δx用测量头测出.
(1)测量头的构成:分划板、目镜、手轮等.
(2)使用:①使分划板的中心刻线与某一条明条纹的中心对齐(图2),记下此时手轮上的读数x1.
②转动手轮.使分划板中心刻线与第n条亮条纹的中心对齐,再次记下手轮上的读数x2.
图2
③相邻两条明条纹间的距离Δx=.
四、实验步骤
1.将光源、透镜、遮光筒、毛玻璃屏依次安放在光具座上,如图3所示.
图3
2.接好光源,打开开关,使灯丝正常发光.
3.调节各器件的高度,使光源灯丝发出的光能沿轴线到达光屏.
4.安装双缝和单缝,中心大致位于遮光筒的轴线上,使缝相互平行,两者间距5~10 cm,这时可观察白光的干涉条纹.
5.在单缝和光源间放上滤光片,观察单色光的双缝干涉条纹.
6.测量双缝到屏的距离L和相邻两条亮条纹间的距离Δx.
7.分别改变滤光片的颜色和双缝的距离,观察干涉条纹的变化,并求出相应的波长.
五、注意事项
1.双缝干涉仪是比较精密的仪器,应轻拿轻放,不要随便拆解遮光筒、测量头等元件.
2.滤光片、单缝、双缝、目镜等如有灰尘,应用擦镜纸轻轻擦去.
3.安装时,注意调节光源、滤光片、单缝、双缝、光屏的中心均在遮光筒的中心轴线上,并使单缝、双缝平行且竖直,间距大约5~10 cm.
4.调节的基本依据:照在像屏上的光很弱主要是由于灯丝与单缝、双缝、遮光筒不共轴线所致;干涉条纹不清晰的主要原因一般是单缝与双缝不平行.
5.测量头在使用时应使中心刻线对应着明(暗)条纹的中心.
6.光源灯丝最好为线状灯丝,并与单缝平行靠近.
一、实验原理与操作
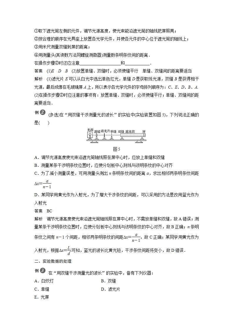
现有毛玻璃屏A、双缝B、白光光源C、单缝D和透红光的滤光片E等光学元件,要把它们放在如图4所示的光具座上组装成双缝干涉装置,用以测量红光的波长.
图4
(1)将白光光源C放在光具座最左端,依次放置其他光学元件,由左到右,表示各光学元件的字母排列顺序应为C、________、________、________、A.
(2)本实验的步骤有:
①取下遮光筒左侧的元件,调节光源高度,使光束能沿遮光筒的轴线把屏照亮;
②按合理的顺序在光具座上放置各光学元件,并使各元件的中心位于遮光筒的轴线上;
③用米尺测量双缝到屏的距离;
④用测量头(其读数方法同螺旋测微器)测量数条明条纹间的距离.
在操作步骤②时还应注意____________________和____________.
答案 (1)E D B (2)放置单缝、双缝时,必须使缝平行 单缝、双缝间的距离要适当
解析 (1)滤光片E可以从白光中选出单色红光,单缝D是获取线光源,双缝B是获得相干光源,最后成像在毛玻璃屏A上,所以表示各光学元件的字母排列顺序为:C、E、D、B、A.
(2)在操作步骤②时应注意的事项有:放置单缝、双缝时,必须使缝平行;单缝、双缝间的距离要适当.
(多选)在“用双缝干涉测量光的波长”的实验中(实验装置如图5),下列说法正确的是( )
图5
A.调节光源高度使光束沿遮光筒轴线照在屏中心时,应放上单缝和双缝
B.测量某条干涉明条纹位置时,应使分划板中心刻线与该明条纹的中心对齐
C.为了减小测量误差,可用测量头测出n条明条纹间的距离a,求出相邻两条明条纹间距Δx=
D.某同学用黄光作为入射光,为了增大干涉条纹的间距,可以采用的方法是改用蓝光作为入射光
答案 BC
解析 调节光源高度使光束沿遮光筒轴线照在屏中心时,不需放单缝和双缝,故A错误;测量某条干涉明条纹位置时,应使分划板中心刻线与该明条纹的中心对齐,故B正确;n条明条纹之间有n-1个间距,相邻两条明条纹的间距Δx=,故C正确;某同学用黄光作为入射光,根据Δx=λ可知,蓝光的波长比黄光短,干涉条纹间距将变小,故D错误.
二、实验数据的处理
在“用双缝干涉测量光的波长”的实验中,备有下列仪器:
A.白炽灯 B.双缝
C.单缝 D.滤光片
E.光屏
(1)把以上仪器装在光具座上时,正确的排列顺序应该是________.(填写字母代号)
(2)已知双缝到光屏之间的距离L=500 mm,双缝之间的距离d=0.50 mm,单缝到双缝之间的距离s=100 mm,某同学在用测量头测量时,调整手轮,在测量头目镜中先看到分划板中心刻线对准A明条纹的中心,然后他继续转动,使分划板中心刻线对准B明条纹的中心,前后两次游标卡尺的读数如图6所示.则入射光的波长λ=________m(结果保留两位有效数字).
图6
(3)实验中发现条纹太密,难以测量,可以采用的改善办法有________.
A.改用波长较长的光(如红光)作为入射光
B.增大双缝到屏的距离
C.增大双缝到单缝的距离
D.增大双缝间距
答案 (1)ADCBE (2)6.4×10-7 (3)AB
解析 (2)游标卡尺读数精确度为0.1 mm,
A位置主尺读数为11 mm,
游标尺读数为1×0.1 mm=0.1 mm,
读数为x1=11 mm+0.1 mm=11.1 mm,
同理B位置读数为x2=15.6 mm,
则相邻明条纹间距Δx=≈0.64 mm,
则λ=Δx=6.4×10-7m.
(3)由Δx=λ可知,要增大条纹间距,可用波长更长的入射光、增大双缝到屏的距离或减小双缝间距,故A、B正确.
针对训练 在“用双缝干涉测量光的波长”的实验中,调节测量头的位置,使分划板中心刻线对齐某明条纹的中心,如图7所示,此时手轮的读数是________mm.转动测量头,使分划板中心刻线向一侧移动到另一条明条纹中心位置,再读出一组数.若实验测得4条明条纹中心间的距离Δx=0.960 mm.已知双缝间距d=1.5 mm,双缝到屏的距离L=100 cm,则对应的光波的波长为λ=________cm.
图7
答案 1.180 4.8×10-5
解析 根据手轮的读数规则,读数为1 mm+18.0×0.01 mm=1.180 mm;
相邻明条纹间距Δx′==0.320 mm
根据Δx′=λ,
代入数据解得λ==4.8×10-7m=4.8×10-5cm.
1.(多选)(2021·天津实验中学月考)利用如图8所示的实验装置研究双缝干涉现象并测量光的波长,下列说法正确的有( )
图8
A.实验装置中的①②③元件分别为滤光片、单缝、双缝
B.将滤光片由紫色换成红色,干涉条纹间距变宽
C.将单缝向双缝移动一小段距离后,干涉条纹间距变宽
D.测量过程中误将5个条纹间距数成6个,波长测量值偏大
答案 AB
解析 滤光片的作用是使入射光变成单色光,单缝的作用是使入射光变成线光源,双缝的作用是形成相干光源,其排列顺序合理,故A正确;将滤光片由紫色换成红色,波长λ变长,根据双缝干涉条纹的间距公式Δx=λ知,条纹间距Δx增大,故B正确;将单缝向双缝移动一小段距离后,由Δx=λ可知,Δx与此距离无关,故干涉条纹间距不变,故C错误;测量过程中,把5个条纹间距数成6个,导致Δx变小,则波长测量值偏小,故D错误.
2.(2019·全国卷Ⅱ)某同学利用图9所示装置测量某种单色光的波长.实验时,接通电源使光源正常发光;调整光路,使得从目镜中可以观察到干涉条纹.回答下列问题:
图9
(1)若想增加从目镜中观察到的条纹个数,该同学可________;
A.将单缝向双缝靠近
B.将屏向靠近双缝的方向移动
C.将屏向远离双缝的方向移动
D.使用间距更小的双缝
(2)若双缝的间距为d,屏与双缝间的距离为l,测得第1条暗条纹到第n条暗条纹之间的距离为Δx,则单色光的波长λ=________;
(3)某次测量时,选用的双缝的间距为0.300 mm,测得屏与双缝间的距离为1.20 m,第1条暗条纹到第4条暗条纹之间的距离为7.56 mm.则所测单色光的波长为________ nm(结果保留3位有效数字).
答案 (1)B (2) (3)630
解析 (1)若想增加从目镜中观察到的条纹个数,需要减小条纹间距,由Δx=λ可知,需要减小双缝到屏的距离l或增大双缝间的距离d,故B项正确,A、C、D项错误.
(2)由题意可知,=λ,解得λ=.
(3)将已知条件代入公式解得λ=630 nm.
1.(多选)某同学在做双缝干涉实验时,按装置图安装好实验装置,在光屏上却观察不到干涉图样,这可能是由于( )
A.光束的中央轴线与遮光筒的轴线不一致,相差较大
B.没有安装滤光片
C.单缝与双缝不平行
D.光源发出的光束太强
答案 AC
解析 安装实验器材时要注意:光束的中央轴线与遮光筒的轴线要重合,光源与光屏正面相对,滤光片、单缝和双缝中心位置在遮光筒轴线上,单缝与双缝要相互平行,才能使实验成功.当然还要使光源发出的光束不要太暗.综上所述,可知选项A、C正确.
2.(2020·厦门外国语学校高二第二学期期中)某同学用单色光进行双缝干涉实验,在屏上观察到如图1甲所示的条纹,仅改变一个实验条件后,观察到的条纹如图乙所示.他改变的实验条件可能是( )
图1
A.减小光源到单缝的距离
B.减小双缝之间的距离
C.减小双缝到光屏之间的距离
D.换用频率更高的单色光源
答案 B
解析 改变条件后相邻明条纹之间的间距变大,由公式Δx=λ可知,要使Δx增大,可增大双缝到光屏之间的距离L,C错;减小双缝之间的距离d,B对;换用波长更长,即频率更低的单色光源,D错;改变光源到单缝的距离不会改变Δx,A错.
3. (多选)关于“用双缝干涉测量光的波长”的实验,正确的说法是( )
A.实验时应调节各器件共轴,并且单缝和双缝的缝应相互平行
B.观察到的白光的干涉图样是:在视野中可以看到彩色的干涉条纹,中央为一条白亮的零级干涉条纹;彩色条纹的排列,以零级亮条纹为中心左右对称,在第一级亮条纹中紫色在最外侧
C.看到白光的干涉条纹后,在单缝前面放上红色或绿色滤光片,即可看到红黑相间或绿黑相间的干涉条纹,且红条纹的相邻条纹间距比绿条纹的相邻条纹间距大
D.测量时应使测量头的分划板的中心刻线对齐条纹的中心再读数
答案 ACD
4.在“用双缝干涉测量光的波长”的实验中,将双缝干涉仪按要求安装在光具座上,如图2所示,从仪器注明的规格可知,双缝间距d=0.20 mm.现测得屏与双缝间的距离L=60.0 cm.然后,接通电源使光源正常工作.
图2
(1)已知测量头主尺的最小刻度是毫米(mm),游标尺上有50个分度.某同学调整手轮后,从测量头的目镜看去,干涉条纹如图3所示,他将分划板上的中心刻线对准a条纹,此时游标卡尺上的读数为x1=3.60 mm;接着再转动手轮,将分划板上的中心刻线对准b条纹,此时游标卡尺上的读数如图4所示,则x2=________mm.
图3 图4
(2)两个相邻明条纹(或暗条纹)间距离的表达式为Δx=________(用x1、x2表示);这种色光的波长的表达式λ=________(用Δx、L、d表示).利用上述测量结果,代入数据计算可得λ=________m(保留三位有效数字).
答案 (1)11.60 (2) Δx 6.67×10-7
解析 (1)游标卡尺的主尺读数为11 mm,游标尺读数为0.02 mm×6×5=0.60 mm,所以最终读数为x2=11.60 mm.
(2)两个相邻明条纹(或暗条纹)间的距离Δx=,
根据Δx=λ,得λ=,
代入数据解得λ≈6.67×10-7 m.
5.(2020·山东罗庄临沂十八中高二月考)如图5所示是用双缝干涉测量光的波长的实验装置示意图,图中①是光源、②是滤光片、③是单缝、④是双缝、⑤是光屏.
图5
图6
(1)转动测量头的手轮,使分划板中心刻线对准第1条明条纹,读出手轮的读数如图6甲所示.继续转动手轮,使分划板中心刻线对准第8条明条纹,读出手轮的读数如图乙所示.则相邻两明条纹的间距是________ mm(结果保留三位有效数字).
(2)在(1)前提下,如果已经量得双缝的间距是0.30 mm,双缝和光屏之间的距离是900 mm,则待测光的波长是________ m(结果保留三位有效数字).
答案 (1)2.07 (2)6.90×10-7
解析 (1)题图甲中手轮的固定刻度读数为0 mm,可动刻度读数为0.01×4.5 mm=0.045 mm,
所以最终读数x1=0.045 mm.
题图乙中手轮的固定刻度读数为14.5 mm,可动刻度读数为0.01×3.5 mm=0.035 mm,
则x2=14.535 mm.
相邻两明条纹的间距Δx== mm=2.07 mm
(2)根据Δx=λ,知待测光的波长λ== m=6.90×10-7 m.
6.(2020·武汉市高三上质量监测)洛埃德(H.Lloyd)在1834年提出了一种更简单的观察光的干涉现象的装置——洛埃德镜.如图7所示,从单缝S发出的光,一部分入射到平面镜后反射到光屏上,另一部分直接投射到光屏上,在光屏上两光束交叠区域里将出现干涉条纹.单缝S通过平面镜成的像是S′.
图7
(1)通过洛埃德镜在屏上可以观察到明暗相间的干涉条纹,这和双缝干涉实验得到的干涉条纹一致.如果S被视为其中的一个缝,________相当于另一个“缝”.
(2)实验表明,光从光疏介质射向光密介质界面发生反射时,在入射角接近90°时,反射光与入射光相比,相位有π的变化,即半波损失.如果把光屏移动到和平面镜接触,接触点P处是________(填“明条纹”或“暗条纹”).
(3)实验中,已知单缝S到平面镜的距离为h=0.15 mm,单缝到光屏的距离为D=1.2 m,观测到第3条明条纹到第12条明条纹的中心间距为22.78 mm,则该单色光的波长λ=________ m(结果保留3位有效数字).
答案 (1)S′ (2)暗条纹 (3)6.33×10-7
解析 (1)如果S被视为双缝中的一个缝,S经平面镜成的像S′相当于另一个“缝”.
(2)如果把光屏移动到和平面镜接触,直接射到光屏上P点的光和经平面镜反射的光相位差为π,所以接触点P处是暗条纹.
(3)第3条明条纹到第12条明条纹的中心间距为22.78 mm,则相邻两个明条纹间距Δx= m≈2.53×10-3 m
等效双缝间的距离d=2h,根据双缝干涉条纹间距公式有Δx=λ,得λ== m≈6.33×10-7 m.
粤教版 (2019)选择性必修 第一册第四章 光及其应用第五节 用双缝干涉实验测定光的波长学案: 这是一份粤教版 (2019)选择性必修 第一册第四章 光及其应用第五节 用双缝干涉实验测定光的波长学案,共6页。学案主要包含了实验目的,实验原理,实验器材,实验步骤,数据处理,误差分析,注意事项等内容,欢迎下载使用。
粤教版 (2019)必修 第一册第五节 力的分解导学案: 这是一份粤教版 (2019)必修 第一册第五节 力的分解导学案,共12页。
粤教版 (2019)选择性必修 第一册第四节 光的干涉学案设计: 这是一份粤教版 (2019)选择性必修 第一册第四节 光的干涉学案设计,共14页。

