数学九年级上册5.2 统计的简单应用精品课堂检测
展开
5.2统计的简单应用同步练习湘教版初中数学九年级上册
一、选择题(本大题共12小题,共36.0分)
- 某人才市场上半年应聘和招聘人数排名前5个类别的情况如图所示,若用同一类别中应聘人数与招聘人数比值的大小来衡量该类别的就业情况,则根据图中信息,下列对就业形势的判断一定正确的是
A. 医学类好于营销类 B. 金融类好于计算机类
C. 外语类最紧张 D. 建筑类好于金融类
- 一家鞋店在一段时间内销售了某种女式鞋子38双,其中各种尺码的鞋的销售量如下表:
鞋的尺码单位: | 23 | 24 | |||
销售量单位:双 | 3 | 6 | 12 | 9 | 8 |
根据统计的数据,鞋店进货时尺码为23cm,,24cm的鞋双数合理的比是
A. B. C. D.
- 某农科所在相同条件下经试验发现蚕豆种子的发芽率为,请估计该地区1000斤蚕豆种子中不能发芽的大约有
A. 971斤 B. 129斤 C. 斤 D. 29斤
- 在1000个数据中,用适当的方法抽取50个个体为样本进行统计,频数分布表中这一组的频率为,估计总体数据落在之间的约有
A. 120个 B. 60个 C. 12个 D. 6个
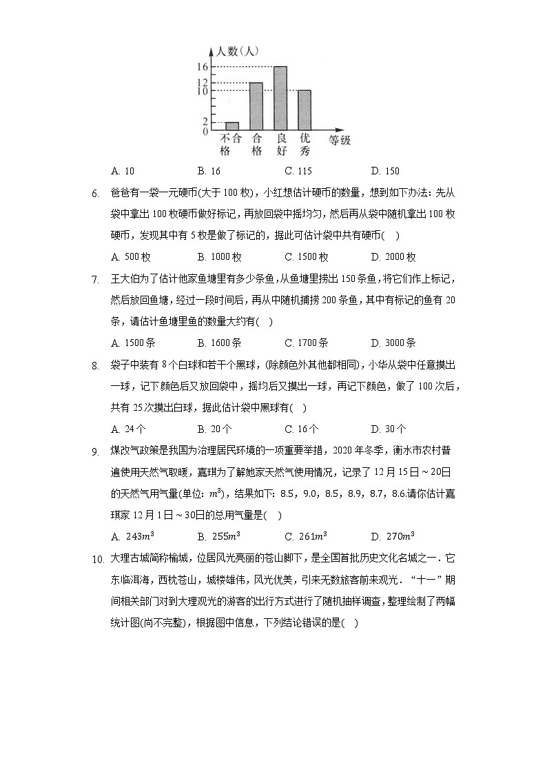
- 某校对460名初三学生进行跳绳技能培训,以提高同学们的跳绳成绩为了了解培训的效果,随机抽取了40名同学进行测试,测试结果分成“不合格”“合格”“良好”“优秀”四个等级,并绘制了如图所示的统计图,从图中可以估计出该校460名初三学生中,能获得跳绳“优秀”的人数大约是
A. 10 B. 16 C. 115 D. 150
- 爸爸有一袋一元硬币大于100枚,小红想估计硬币的数量,想到如下办法:先从袋中拿出100枚硬币做好标记,再放回袋中摇均匀,然后再从袋中随机拿出100枚硬币,发现其中有5枚是做了标记的,据此可估计袋中共有硬币
A. 500枚 B. 1000枚 C. 1500枚 D. 2000枚
- 王大伯为了估计他家鱼塘里有多少条鱼,从鱼塘里捞出150条鱼,将它们作上标记,然后放回鱼塘,经过一段时间后,再从中随机捕捞200条鱼,其中有标记的鱼有20条,请估计鱼塘里鱼的数量大约有
A. 1500条 B. 1600条 C. 1700条 D. 3000条
- 袋子中装有8个白球和若干个黑球,除颜色外其他都相同,小华从袋中任意摸出一球,记下颜色后又放回袋中,摇均后又摸出一球,再记下颜色,做了100次后,共有25次摸出白球,据此估计袋中黑球有
A. 24个 B. 20个 C. 16个 D. 30个
- 煤改气政策是我国为治理居民环境的一项重要举措,2020年冬季,衡水市农村普遍使用天然气取暖,嘉琪为了解她家天然气使用情况,记录了12月15日日的天然气用气量单位:,结果如下:,,,,,请你估计嘉琪家12月1日日的总用气量是
A. B. C. D.
- 大理古城简称榆城,位居风光亮丽的苍山脚下,是全国首批历史文化名城之一.它东临洱海,西枕苍山,城楼雄伟,风光优美,引来无数旅客前来观光.“十一”期间相关部门对到大理观光的游客的出行方式进行了随机抽样调查,整理绘制了两幅统计图尚不完整,根据图中信息,下列结论错误的是
A. 本次抽样调查的样本容量是5000
B. 扇形统计图中的m为
C. 样本中选择公共交通出行的约有2500人
D. 若“十一”期间到大理观光的游客有50万人,则选择自驾方式出行的有25万人
- 某同学为了估算瓶子中有多少颗豆子,首先从瓶中取出60颗并做上记号,接着将所有做好记号的豆子放回瓶中充分摇匀,当再从瓶中取出100颗豆子时,发现其中有12颗豆子至标有记号,根据实验估计该瓶装有豆子大约
A. 800颗 B. 500颗 C. 300颗 D. 150颗
- 荆州古城是闻名遐迩的历史文化名城,“五一”期间相关部门对到荆州观光游客的出行方式进行了随机抽样调查,整理后绘制了两幅统计图尚不完整根据图中信息,下列结论错误的是
A. 本次抽样调查的样本容量是5000
B. 扇形图中的m为
C. 样本中选择公共交通出行的有2500人
D. 若“五一”期间到荆州观光的游客有50万人,则选择自驾方式出行的有25万人
二、填空题(本大题共6小题,共18.0分)
- 永州市教育部门为了了解全市中小学安全教育情况,对某校进行了“防溺水”安全知识的测试.从七年级随机抽取了50名学生的测试成绩百分制,整理样本数据,得到下表:
成绩 | |||||
人数 | 25 | 15 | 5 | 4 | 1 |
根据抽样调查结果,估计该校七年级600名学生中,80分含80分以上的学生有______人.
- 4月23日是世界读书日,这天某校为了解学生课外阅读情况,随机收集了30名学生每周课外阅读的时间,统计如下:
阅读时间小时 | ||||
人数 | 12 | 8 | 6 | 4 |
若该校共有1200名学生,试估计全校每周课外阅读时间在5小时以上的学生人数为______.
- 质量检验部门抽样检测出某品牌电器产品的次品率为,一位经销商现有这种产品1000件,估计其中次品有 件
- 在创建全国文明城市活动中,长沙市园林部门为了扩大市区的绿化面积,进行了大量的树木移栽,如表记录的是在相同条件下移栽某种幼树的棵数和成活棵数:
移栽棵数 | 100 | 500 | 1000 | 5000 | 10000 |
成活棵数 | 89 | 458 | 910 |
请根据表中数据估计,现园林部门移栽5000棵这种幼树,大约能成活 棵
- 为了估计一个鱼池中鱼的条数,采用了如下方法:先从鱼池的不同地方捞出40条鱼,给这些鱼做上记号后放回鱼池,过一段时间后,在同样的地方捞出200条鱼,其中有记号的鱼有4条请你估计鱼池中鱼的条数约为 条
- 一商店在一定时间内销售A,B,C三种商品的数量如下表:
商品名称 | A | B | C |
销售数量件 | 15 | 45 | 30 |
根据统计数据,商店进货时A,B,C三种商品的数量的合理的比是 .
三、解答题(本大题共7小题,共56.0分)
- 某公司的王经理对今年4月份电脑的销售情况做了调查,情况如下表:
每台价格元 | 6000 | 4500 | 3800 | 3000 |
销售量台 | 10 | 40 | 60 | 10 |
今年4月该电脑公司销售价格在5000元以下的电脑的频数是多少本月平均每天销售电脑多少台
如果你是该公司的经理,根据以上信息,应该如何组织货源
- 小丽统计了最近一个星期李大爷平均每天能卖出的A,B,C,D,E五个牌子的雪糕的数量,并绘制出下图根据小丽统计的结果,请你为李大爷设计一个进货方案.
- 小玲上星期帮学校商店统计后知道,平均每天销售A,B,C三种商品的数量分别为20件、30件、50件,现在学校商店要进A,B,C三种商品共1000件,应分别进多少件比较合理
- 某运动鞋经销商随机调查某校40名女生的运动鞋号码,结果如下表:
鞋的号码 | 36 | 37 | |||
人数 | 4 | 6 | 16 | 12 | 2 |
现在该经销商要进200双上述五种女运动鞋,你认为应该怎样进货比较合理
- 下表是某居民小区5月份的用水情况:
月用水量 | 4 | 5 | 6 | 8 | 9 | 11 |
户数 | 2 | 3 | 7 | 5 | 2 | 1 |
计算20户家庭的月平均用水量
如果该小区有500户家庭,根据上面的计算结果,估计这500户家庭该月共用水多少立方米
- 以“光盘”为主题的公益活动越来越受到社会的关注某校为培养学生勤俭节约的习惯,随机抽查了部分学生态度分为:赞成、无所谓、反对,并将抽查结果绘制成图1和图统计图不完整请根据图中提供的信息,解答下列问题:
此次抽样调查中,共抽查了多少名学生
将图1补充完整
根据抽样调查结果,请你估计该校3000名学生中有多少名学生持反对态度
- 为保障学生的身心健康和生命安全,政府和教育职能部门开展“安全知识进校园”宣传活动为了调查学生对安全知识的掌握情况,从某中学随机抽取40名学生进行了相关知识测试,将成绩成绩取整数分为“分及以下,∽79分,分,分”四个等级进行统计,得到如图所示的尚不完整的统计图.
D组成绩的具体情况:
分数 | 93 | 95 | 97 | 98 | 99 |
人数 | 2 | 3 | 5 | 2 | 1 |
根据以上图表提供的信息,解答下列问题:
请补全条形统计图
组成绩的中位数是 分
假设该校有1200名学生都参加此次测试,若成绩在80分以上含80分为优秀,请估计该校成绩优秀的学生人数.
答案和解析
1.【答案】D
【解析】略
2.【答案】C
【解析】略
3.【答案】D
【解析】略
4.【答案】A
【解析】略
5.【答案】C
【解析】略
6.【答案】D
【解析】根据题意可知有标记的硬币出现的频率为,
袋中共有硬币枚.
故选D.
7.【答案】A
【解析】解:根据题意得:
条,
答:估计鱼塘里鱼的数量大约有1500条.
故选:A.
200条鱼里有20条作标记的,则作标记的所占的比例是,即所占比例为而有标记的共有150条,据此比例即可解答.
本题考查的是通过样本去估计总体,得出作标记的所占的比例是解答此题的关键.
8.【答案】A
【解析】解:由题意可得,
袋中有黑球:个.
故选:A.
根据题意可以计算出总的球数,从而可以得到黑球的数目.
本题考查用样本估计总体,解答本题的关键是明确题意,利用概率的知识解答.
9.【答案】C
【解析】 这6天的日用气量的平均数为,
估计嘉琪家12月1日日的总用气量为
故选C.
10.【答案】D
【解析】解:本次抽样调查的样本容量是,此选项正确;
B.扇形统计图中的m为,此选项正确;
C.样本中选择公共交通出行的约有人,此选项正确;
D.若“十一”期间到大理观光的游客有50万人,则选择自驾方式出行的有万人,此选项错误;
故选:D.
根据自驾人数及其对应的百分比可得样本容量,根据各部分百分比之和等于1可得其它m的值,用总人数乘以对应的百分比可得选择公共交通出行的人数,利用样本估计总体思想可得选择自驾方式出行的人数.
本题考查了条形统计图、扇形统计图,熟悉样本、用样本估计总体是解题的关键,另外注意学会分析图表.
11.【答案】B
【解析】解:设瓶子中有豆子x颗豆子,
根据题意得:,
解得:,
经检验:是原方程的解;
故选:B.
设瓶子中有豆子x颗,根据取出100粒刚好有记号的12粒列出算式,再进行计算即可.
本题考查了用样本的数据特征来估计总体的数据特征,利用样本中的数据对整体进行估算是统计学中最常用的估算方法.
12.【答案】D
【解析】
【分析】
本题主要考查了条形统计图与扇形统计图的综合运用,读懂统计图,从不同的统计图中得到必要的信息是解决本题的关键.结合条形统计图与扇形统计图,求出样本人数,进而进行解答.
【解答】
解:A、本次抽样调查的样本容量是,正确;
B、扇形图中的m为,正确;
C、样本中选择公共交通出行的有人,正确;
D、若“五一”期间到荆州观光的游客有50万人,则选择自驾方式出行的有万人,错误;
故选:D.
13.【答案】480
【解析】解:人,
即该校七年级600名学生中,80分含80分以上的学生有480人,
故答案为:480.
根据频数分布表中的数据,可以估计该校七年级600名学生中,80分含80分以上的学生人数.
本题考查频数分布表、用样本估计总体,解答本题的关键是明确题意,由样本数据可以估计总体.
14.【答案】400
【解析】
【分析】
本题考查了频数率分布表,用样本估计总体,正确的理解题意是解题的关键.
用总人数每周课外阅读时间在5小时以上的学生人数所占的百分比即可得到结论.
【解答】
解:人,
答:估计全校每周课外阅读时间在5小时以上的学生人数为400人.
故答案为400.
15.【答案】30
【解析】略
16.【答案】4500
【解析】略
17.【答案】2000
【解析】略
18.【答案】
【解析】略
19.【答案】解:销售价格在5000元以下的电脑的频数是台,
本月平均每天销售电脑为台.
按的比例进货.
【解析】见答案.
20.【答案】解:由条形图可知各品种雪糕的销售情况,因此可以按销售比例进货.
因为,
所以建议李大爷按的比例进A,B,C,D,E这五个牌子的雪糕.
【解析】见答案.
21.【答案】解:平均每天销售A,B,C三种商品的频数之比为.
所以应进A商品:件
B商品:件
C商品:件.
【解析】见答案.
22.【答案】解:由调查结果可以确定,36,,37,号码的鞋的比例为.
.
进200双鞋时,各种号码分别应进货为:
号码为双
号码为双
号码为双
号码为双
号码为双.
【解析】见答案
23.【答案】解:户家庭的月平均用水量为
估计这500户家庭改月共用水
【解析】见答案
24.【答案】解:此次抽样调查中,共抽查了200名学生
估计约300名学生持反对态度.
【解析】略
25.【答案】解: 等级的人数为,
补全条形统计图如图所示:
.
人,
答:估计该校成绩优秀的学生人数为690.
【解析】见答案.
初中数学湘教版九年级上册5.2 统计的简单应用随堂练习题: 这是一份初中数学湘教版九年级上册5.2 统计的简单应用随堂练习题,共10页。试卷主要包含了单选题,填空题,解答题等内容,欢迎下载使用。
湘教版九年级上册5.2 统计的简单应用优秀当堂达标检测题: 这是一份湘教版九年级上册5.2 统计的简单应用优秀当堂达标检测题,共10页。试卷主要包含了8B,【答案】D,【答案】B,【答案】A,【答案】C,【答案】7,【答案】4500等内容,欢迎下载使用。
初中数学湘教版九年级上册第5章 用样本推断总体5.2 统计的简单应用精品课时作业: 这是一份初中数学湘教版九年级上册第5章 用样本推断总体5.2 统计的简单应用精品课时作业,共11页。

