初中化学沪教版九年级上册第1节 金属的性质和利用测试题
展开
第5章 金属的冶炼与利用
第1节 金属的性质和利用
一、金属的性质
1.金属的物理性质
有光泽,常温下为固态(__ __除外);不同金属的密度、熔点、硬度不同。有良好的__ __性、__ __性和延展性。
2.金属的化学性质
(1)与氧气反应
钾、钙、钠、镁、铝、锌在常温下与空气中的氧气反应(铝、锌形成致密的氧化膜),铁、铜在__ __下能与氧气反应,金不能与氧气反应。
在纯氧中,铁能剧烈燃烧,生成黑色的四氧化三铁;而在潮湿的空气中,铁则易发生缓慢氧化生成红色的三氧化二铁,是铁锈的主要成分。
(2)与酸反应
条件:金属(H之前)、酸(盐酸、稀硫酸等)
Fe+__ __HCl===__ __
Zn+H2SO4===__ __
①铁与稀盐酸或稀硫酸发生置换反应时,只能生成亚铁离子,溶液的颜色是浅绿色。
②实验室里利用较活泼金属与稀硫酸(或稀盐酸)反应来获得氢气。
(3)与盐溶液反应
条件:金属(前置后,K、Ca、Na除外)、盐(必须可溶)
Fe+CuSO4===__ __
Cu+__ __AgNO3===__ __
提示:①上述铁与硫酸铜的反应是我国古代湿法冶金术的先驱;
②若金属表面有“锈”或“氧化膜”,应先用砂纸打磨干净,再做实验。
(4)置换反应:一种单质与一种化合物作用生成另一种单质和另一种化合物的反应。
二、合金
(1)金属材料:包括__ __和__ __。
(2)合金:在金属中加热熔合某些金属(或非金属)形成的具有__ __的物质。硬度一般比各成分金属__ __,熔点一般比各成分金属__ __,所以比纯金属具有更广泛的用途。
·知识点一:金属的物理性质
1.(2021·苏州高新区质检)下列属于金属共性的是( )
A.银白色 B.熔点高 C.导电性良好 D.硬度大
2.(2019·常州中考)铜能被加工成7微米厚的超薄铜箔,说明铜具有良好的( )
A.导电性 B.导热性 C.延展性 D.耐酸性
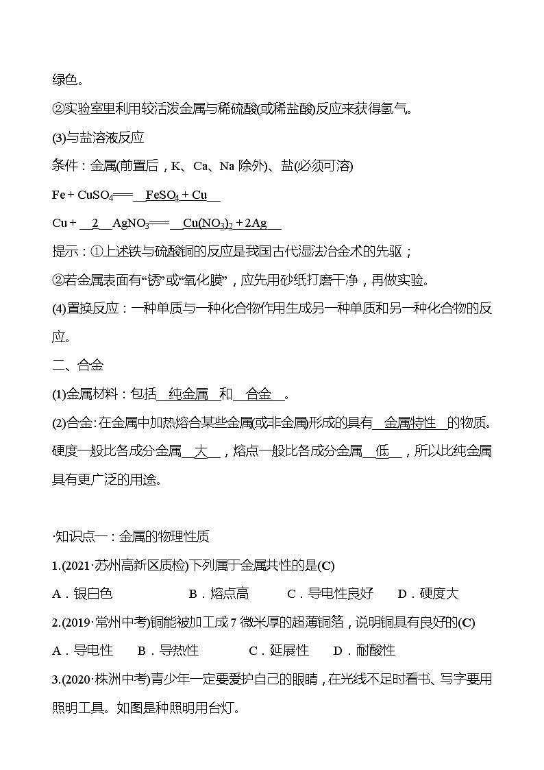
3.(2020·株洲中考)青少年一定要爱护自己的眼睛,在光线不足时看书、写字要用照明工具。如图是种照明用台灯。
(1)灯管后面的反光片为铝箔,铝块能形成铝箔是利用铝的__ __。
(2)通过观察图片,发现还使用了其他材料,请指出其中的一种材料及其所体现的性质:__ __。
·知识点二:金属的化学性质
4.下列描述正确的是( )
A.铁丝在空气中燃烧,火星四射,有黑色固体产生
B.金属铝在空气中具有抗腐蚀性,是因为金属铝不与空气反应
C.“真金不怕火炼”说明金的熔点很高
D.加热铜片可以观察到红色固体表面变黑
5.(2020·厦门一中月考)下列物质中,可由金属和盐酸反应制得的是( )
A.AgCl B.CuCl2 C.FeCl3 D.AlCl3
6.(2020·株洲中考)下列反应属于置换反应的是( )
A.Fe2O3+3CO2Fe+3CO2 B.CH4+2O2CO2+2H2O
C.2Na+2H2O===2NaOH+H2↑ D.Na2CO3+CaCl2===CaCO3↓+2NaCl
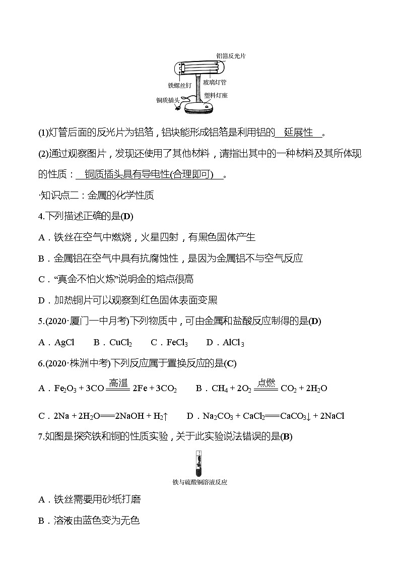
7.如图是探究铁和铜的性质实验,关于此实验说法错误的是( )
A.铁丝需要用砂纸打磨
B.溶液由蓝色变为无色
C.铁丝表面覆盖一层红色物质
D.反应的化学方程式为Fe+CuSO4===Cu+FeSO4
8.向下列试管中分别加入稀盐酸,用序号填空:
(1)其中没有气泡产生的是__ __,产生气泡速率最快的是__ __。
(2)写出④中发生反应的化学方程式__ __,反应后得到的溶液呈__ __色。
·知识点三:金属的利用
9.(2021·厦门质检)下列物质中,不属于金属材料的是( )
A.铝合金 B.氧化铝 C.铜导线 D.不锈钢菜刀
10.(2021·苏州高新区质检)下列关于合金的说法正确的是( )
A.合金中一定不含非金属 B.多数合金的熔点比成分金属高
C.青铜是人类最早使用的合金 D.不锈钢是不会生锈的铁合金
11.金属材料在现实生活中有极为重要的作用。下列金属材料的运用与金属所具有的性质不一致的是( )
A.制造白炽灯灯丝——熔点高 B.制造飞机——坚硬而质轻
C.制造装化工原料的容器——耐腐蚀 D.制造保险丝——硬度大
12.(2020·湘潭中考)我国第一艘国产航母“山东舰”在制造的过程中使用了大量的金属材料。下列有关金属材料的说法错误的是( )
A.合金的硬度一般比组成它们的纯金属更高
B.钢铁是使用最多的金属材料
C.金属在常温下都是固体
D.大多数金属为电和热的优良导体
13.(2020·长沙中考)北斗系统的全面建成彰显了中国航天的力量,在航天科技中会用到大量金属材料。下列有关金属材料的说法正确的是( )
A.合金中一定只含金属元素
B.纯铜比黄铜的硬度更大
C.生锈的钢铁制品没有回收价值
D.钛和钛合金被广泛用于火箭、导弹等
14.将某稀硫酸分成两等份,分别向其中加入锌粉或铁粉,反应结束后剩余的铁比剩余的锌多,产生氢气分别为a g和b g,则a和b的关系是( )
A.a<b B.a=b
C.a>b D.无法判断
15.(2019·眉山中考)将质量相等的镁粉和铁粉分别投入等质量等浓度的稀硫酸中,所得H2质量与稀硫酸质量关系曲线正确的是( )
16.自拍杆是最近风靡的自拍神器,它能够在20厘米到120厘米间任意伸缩,使用者只需将手机固定在支架上,通过拍照按键就能实现多角度自拍。请根据图示回答下列问题。
(1)图中表示的材料中属于金属材料的是__ __。
(2)不锈钢是生活中常用的合金,其中含有的主要金属元素是__ __(填元素符号),自拍伸缩杆选择铝合金材料而不选择不锈钢的原因是__ __。
(3)将铜锌合金放入稀硫酸中,发生反应的化学方程式为__ __ __ __ __ __ __。
17.某工厂排放的工业废水中含有硫酸亚铁和少量硫酸铜。如图是从该废水中回收金属铜和硫酸亚铁晶体的主要流程,请回答下列问题:
(1)工业废水中加入铁粉后发生反应的化学方程式为
__ __,属于__ __反应(填基本反应类型)。
(2)操作Ⅰ名称为__ __;玻璃棒在该操作中的用途为__ __。
(3)进行操作Ⅰ前加入稀硫酸的目的是__ __,
能否用稀盐酸代替?__ __(填“能”或“不能”),原因是__ __。
初中沪教版第5章 金属的冶炼与利用综合与测试精练: 这是一份初中沪教版第5章 金属的冶炼与利用综合与测试精练,文件包含第5章单元复习整合练同步练习2021-2022学年沪教版化学九年级学生版doc、第5章单元复习整合练同步练习2021-2022学年沪教版化学九年级教师版doc等2份试卷配套教学资源,其中试卷共8页, 欢迎下载使用。
初中化学沪教版九年级上册第2节 化学研究些什么课后练习题: 这是一份初中化学沪教版九年级上册第2节 化学研究些什么课后练习题,文件包含第1章第2节第1课时化学研究物质的性质与变化同步练习2021-2022学年沪教版化学九年级学生版doc、第1章第2节第1课时化学研究物质的性质与变化同步练习2021-2022学年沪教版化学九年级教师版doc、第1章第2节第2课时化学研究物质的组成和结构用途和制法同步练习2021-2022学年沪教版化学九年级学生版doc、第1章第2节第2课时化学研究物质的组成和结构用途和制法同步练习2021-2022学年沪教版化学九年级教师版doc等4份试卷配套教学资源,其中试卷共18页, 欢迎下载使用。
2021学年第4章 认识化学变化综合与测试当堂达标检测题: 这是一份2021学年第4章 认识化学变化综合与测试当堂达标检测题,文件包含第4章单元复习整合练同步练习2021-2022学年沪教版化学九年级学生版doc、第4章单元复习整合练同步练习2021-2022学年沪教版化学九年级教师版doc等2份试卷配套教学资源,其中试卷共8页, 欢迎下载使用。

