2020-2021学年用机械种庄稼第2课时教案
展开第一课 家住平原 [第2课时] 用机器种庄稼
教学目标
知识与技能:了解美国中部平原高度机械化生产和商品性农业的特点,理解科学技术在农业生产中的作用;
过程与方法:通过分析与对比,了解不同区域的人们由于自然环境的不同,生产生活方面各具特色。积极参与课堂活动,学会分析归纳、互相合作。
情感、态度、价值观:学会分析归纳、互相合作。学会尊重不同、认同差异。
教学重点与难点
教学重点:美国中部平原的生产方式及对当地人们生活的影响。
教学难点:理解平原地区不同的区域特色是自然条件和社会条件互相联系.共同作用的结果。
教学方法
多媒体辅助教学的方法
课前准备
多媒体课件的制作
教学过程
导入:直接叙述上节内容导入。
同是平原,美国大平原与湄南河平原在农业上有何不同?对美国的生产生活产生怎样的影响?
活动1:比较美国大平原与湄南河平原在农业上的不同
展示图湄南河平原、美国地形图
美国中部大平原平原的地理位置:位于北美洲阿巴拉契亚山脉和落基山脉之间,密西西比河从北到南贯穿平原东部
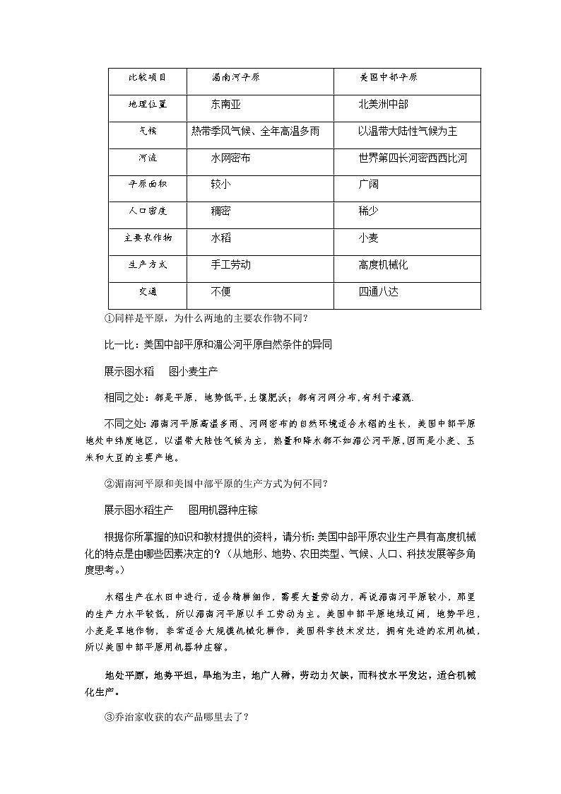
学生自学课文,按学习小组合作讨论,完成以下表格:
展示表格1;
比较项目 | 湄南河平原 | 美国中部平原 |
地理位置 | 东南亚 | 北美洲中部 |
气候 | 热带季风气候、全年高温多雨 | 以温带大陆性气候为主 |
河流 | 水网密布 | 世界第四长河密西西比河 |
平原面积 | 较小 | 广阔 |
人口密度 | 稠密 | 稀少 |
主要农作物 | 水稻 | 小麦 |
生产方式 | 手工劳动 | 高度机械化 |
交通 | 不便 | 四通八达 |
①同样是平原,为什么两地的主要农作物不同?
比一比:美国中部平原和湄公河平原自然条件的异同
展示图水稻 图小麦生产
相同之处:都是平原, 地势低平,土壤肥沃;都有河网分布,有利于灌溉.
不同之处:湄南河平原高温多雨、河网密布的自然环境适合水稻的生长,美国中部平原地处中纬度地区,以温带大陆性气候为主,热量和降水都不如湄公河平原,因而是小麦、玉米和大豆的主要产地。
②湄南河平原和美国中部平原的生产方式为何不同?
展示图水稻生产 图用机器种庄稼
根据你所掌握的知识和教材提供的资料,请分析:美国中部平原农业生产具有高度机械化的特点是由哪些因素决定的?(从地形、地势、农田类型、气候、人口、科技发展等多角度思考。)
水稻生产在水田中进行,适合精耕细作,需要大量劳动力,再说湄南河平原较小,那里的生产力水平较低,所以湄南河平原以手工劳动为主。美国中部平原地域辽阔,地势平坦,小麦是旱地作物,非常适合大规模机械化耕作,美国科学技术发达,拥有先进的农用机械,所以美国中部平原用机器种庄稼。
地处平原,地势平坦,旱地为主,地广人稀,劳动力欠缺,而科技水平发达,适合机械化生产。
③乔治家收获的农产品哪里去了?
思考:农场主们收获的粮食主要是自己吃吗?如果不是,这些农产品都到哪里去了?
作为商品粮远销世界各地,形成了典型的商品性农业。美国是世界上最大的农产品出口国。
展示表格2美国近年粮食产量及出口量占世界的比重
小麦产量世界第一 | 出口量占世界总出口量的45% |
玉米产量世界第一 | 出口量占世界总出口量的70% |
大豆产量世界第一 | 出口量占世界总出口量的85% |
棉花产量世界第一 | 出口量占世界总出口量的32% |
教师点评:从表中可以看出,美国是世界上最大的农产品生产国和出口国,且具有商品性和高度机械化的特点。
④美国发展商品农业有哪些有利条件?
农业区地广人稀,使用大量机械化作业,效率高,产量大,剩余多,储存条件好,交通发达。
结合以上分析和阅读卡分析美国农业生产的特色。
规模大,劳动力需求少,机械化生产,产量高,农产品商品化,……
活动2:比较湄南河平原和美国中部平原在生活方面的不同
想一想:以高度机械化为主要特点的商品性农业会给当地人们的饮食、交通、娱乐等方面生活带来什么影响?
饮食:以面食、动物性食物为主,生活水平高。
民居:宽敞、比较分散。
交通:交通发达,出行工具是汽车。
交往:周围没有邻居,相邻农场距离较远。只有在假日,才开车去附近的教堂做礼拜,到超市购物,或走亲访友。
分小组讨论,完成以下表格
比较内容 | 湄南河平原 | 美国中部平原 |
生活方式 | 水上人家 | 平原人家 |
邻里关系 | 密切 | 不密切 |
宗教 | 佛教 | 基督教 |
生活水平 | 低 | 高 |
教师点评:美国中部平原用机器种庄稼,商品性农业的特点构成了当地以大农场为核心的文化与生活特色。
想一想:我国主要的小麦产区在哪里?那里的生产情况怎样?
学生讨论。
东北平原、华北平原,机械化水平比本地高。原因:地域广阔,旱地作物适合机械化操作。
教师小结:同样是平原地区,由于气候、环境、人口、生产力水平等方面的差异,湄南河平原和美国中部平原呈现出完全不同的区域特色,这是人们根据各自区域的特点,因地制宜地选择发展道路的结果。
[拓展研究]本地的农业生产能否实行美国式的高度机械化操作?(从地形、农田类型、气候、人口、科学技术等方面考虑。)
当堂检测
1、美国大平原的主要气候类型是( )
A、 地中海气候 B、热带季风气候
C、温带大陆性气候 D、热带沙漠气候
2、下列各项内容中,与美国农民的生产和生活方式相符合的是( )
A、人们居住得比较分散,农业生产主要要是大型机械化作业
B、居住区密集,农业生产以人工为主
C、农忙时节互相帮助、互助合作
D、农忙时节片片稻田中都有人们劳作的身影
3、哪几张是反映美国中部平原农业生产的图片?
拓展提升:台州的农业生产能否推行美国机械化生产的经验? (提示:从地形、地势、农田类型、气候、人口、科技发展等多角度思考。)
课堂小结:同样是平原地区,由于气候、环境、人口、生产力水平等方面的差异,湄南河平原和美国中部平原呈现出完全不同的区域特色,这是人们根据各自区域的特点,因地制宜地选择发展道路的结果。
作业布置
1、完成作业本练习。
2、预习下节课。
教学反思:
初中历史与社会人教版 (人文地理)上册第三单元 各具特色的区域生活第一课 家住平原第二框 用机械种庄稼教案: 这是一份初中历史与社会人教版 (人文地理)上册第三单元 各具特色的区域生活第一课 家住平原第二框 用机械种庄稼教案,共4页。
初中历史与社会人教版 (人文地理)上册第二框 用机械种庄稼教案: 这是一份初中历史与社会人教版 (人文地理)上册第二框 用机械种庄稼教案,共7页。教案主要包含了教学目标,教学重难点,教学方法,教学准备,教学实施过程,板书设计,作业布置,教学反思等内容,欢迎下载使用。
历史与社会上册第二框 用机械种庄稼优秀第二课时教学设计: 这是一份历史与社会上册第二框 用机械种庄稼优秀第二课时教学设计,共3页。

