高中人教版 (新课标)第三章 金属及其化合物综合与测试巩固练习
展开必修1·综合质量检测 (三) 金属及其化合物
第Ⅰ卷(选择题,共54分)
一、选择题(每小题3分,共54分)
1.红珊瑚栖息于200~2000 m的海域,产于台湾海峡、南中国海,它与琥珀、珍珠被统称为有机宝石。在中国,珊瑚是吉祥的象征,一直用来制作珍贵的工艺品。红珊瑚是无数珊瑚虫分泌的石灰质大量堆积形成的干支状物,其红色是因为在海底长期积淀某种元素,该元素是( ).
A.Na B.Fe C.Si D.Cu
2.下列化合物中,不能通过化合反应而得到的是( ).
①SO3 ②Fe(OH)3 ③H2SiO3 ④NaHCO3 ⑤FeCl2
A.③ B.①③ C.①⑤ D.②③
3.向100 mL 0.25 mol/L的AlCl3溶液中加入金属钠完全反应,恰好生成只含NaCl和NaAlO2的澄清溶液,则加入金属钠的质量是( ).
A.3.45 g B.2.3 g C.1.15 g D.0.575 g
4.下列有关铁元素的叙述中正确的是( ).
A.氢氧化铁可以由相关物质通过化合反应而制得
B.铁是较活泼的金属,它与卤素(X2)反应的生成物均为FeX3
C.氢氧化铁与氢碘酸反应:Fe(OH)3+3HI===FeI3+3H2O
D.铁元素位于周期表的第4周期 ⅧB族
5.将a g CuO和Fe2O3的混合物分成两等份,向其中一份中加入b mL c mol/L的稀盐酸正好完全反应;另一份在加热的条件下用H2还原,反应完全时用去H2 d L(折算成标准状况)。则 d 等于( ).
A.11.2 bc×10-3
B.22.4 bc×10-3
C.22.4 (3a-4bc×10-3)
D.22.4 (3a-4bc)×10-3
6.现有一包铝热剂是铝和氧化铁的混合物,在高温下使之充分反应,将反应后的固体分为两等份,常温下进行如下反应(忽略溶液体积变化和盐的水解):
①向其中一份固体中加入 100 mL 2 mol/L的氢氧化钠溶液,加热使其充分反应后过滤,测得滤液的pH=14
②向另一份固体中加入140 mL 4 mol/L的盐酸溶液,使固体全部溶解,测得反应后所得溶液中只有H+、Fe2+、Al3+三种阳离子且pH=0
下列有关说法正确的是( ).
A.铝热剂中铝的物质的量是0.01 mol
B.铝热剂中氧化铁的质量是 4.8 g
C.①中生成的氢气的体积为 3.36 L(标准状况)
D.②反应后所得溶液中氯离子浓度为 1 mol /L
7.宇航员翟志刚成功完成的中国历史上首次太空行走,使中国成为第三个独立掌握出舱活动技术的国家。宇航员出舱时,呼吸所需的氧气主要来自太空服中的呼吸面具。下列物质在一定条件下均能产生氧气,其中最适宜用于呼吸面具中供氧的是( ).
A.HNO3 B.H2O2 C.KClO3 D.Na2O2
8.某溶液中含有CH3COO-、SO、SO、HCO、CO五种离子,将过量的Na2O2固体加入其中后,仍能大量存在的离子是( ).
A.CH3COO-、SO、CO
B.SO、SO、CO
C.SO、HCO、SO
D.CH3COO-、SO、HCO
9.在一定条件下,使CO和O2的混合气体 26 g充分反应,所得混合物在常温下跟足量的Na2O2固体反应,结果固体增加14 g,则原混合气体中CO和O2的质量比可能是 ( ).
A.4∶9 B.1∶1 C.7∶6 D.6∶7
10.铝可与硝酸钠发生反应:Al+NaNO3+H2O―→Al(OH)3+N2↑+NaAlO2,有关叙述正确的是( ).
A.该反应的氧化剂是水
B.若反应过程中转移5 mol e-,则生成标准状况下N2的体积为11.2 L
C.该反应的氧化产物是N2
D.当消耗1 mol Al时,生成标准状况下N2的体积为22.4 L
11.在一定温度下,把Na2O和Na2O2的固体分别溶于等质量的水中,都恰好形成此温度下饱和溶液,则加入Na2O和Na2O2的物质的量的大小为( ).
A.n(Na2O)>n(Na2O2)
B.n(Na2O)<n(Na2O2)
C.n(Na2O)=n(Na2O2)
D.无法确定
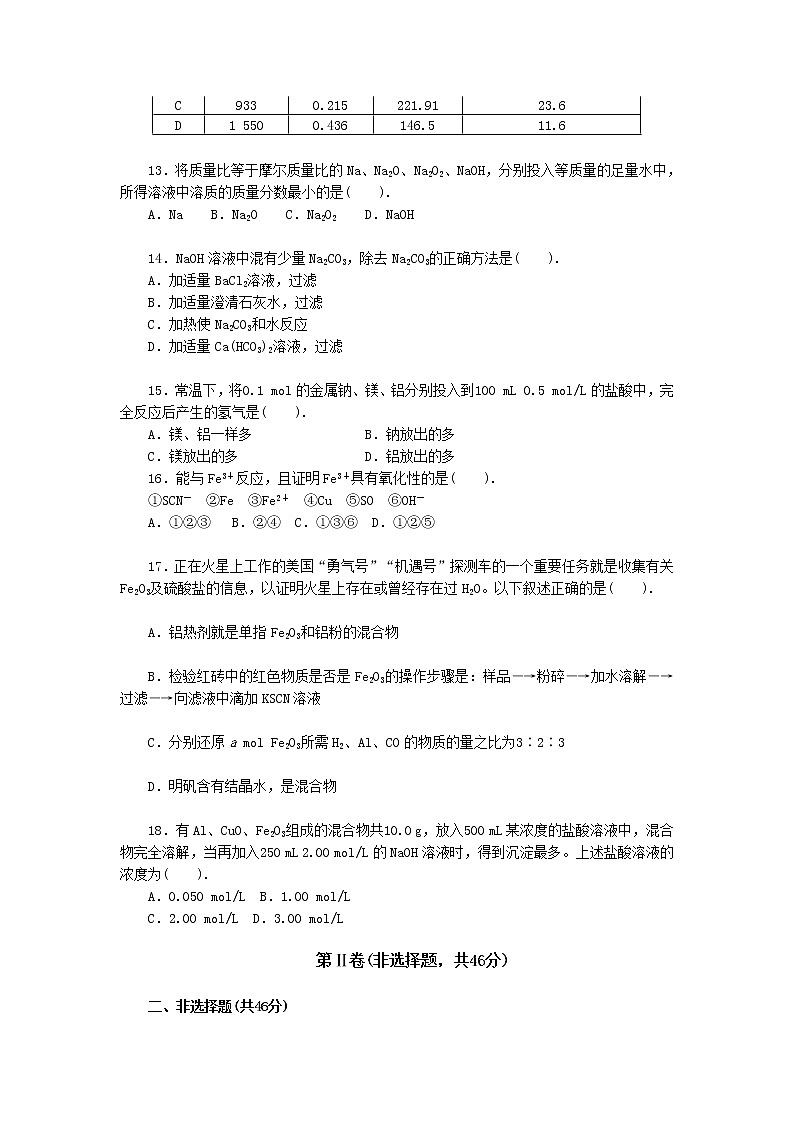
12.2008年9月25日至28日,我国“神舟”七号载人飞船圆满完成了太空行走和多项科学研究。用于火箭发动机、航天飞机制动闸的金属,要有良好的热学性能,比如熔点高、比热高、热导率高、适宜的热膨胀率等优异性能。根据下表,用于制动闸的最佳金属材料为( ).
金属
| 熔点 (℃) | 比热 [J/(g·K)] | 热导率 [W/(m·K)] | 热膨胀率(25℃) α(×106) |
|
A | 418 | 0.106 | 75.37 | 11.76 | |
B | 923 | 0.243 | 153.66 | 24.3 | |
C | 933 | 0.215 | 221.91 | 23.6 | |
D | 1 550 | 0.436 | 146.5 | 11.6 | |
13.将质量比等于摩尔质量比的Na、Na2O、Na2O2、NaOH,分别投入等质量的足量水中,所得溶液中溶质的质量分数最小的是( ).
A.Na B.Na2O C.Na2O2 D.NaOH
14.NaOH溶液中混有少量Na2CO3,除去Na2CO3的正确方法是( ).
A.加适量BaCl2溶液,过滤
B.加适量澄清石灰水,过滤
C.加热使Na2CO3和水反应
D.加适量Ca(HCO3)2溶液,过滤
15.常温下,将0.1 mol的金属钠、镁、铝分别投入到100 mL 0.5 mol/L的盐酸中,完全反应后产生的氢气是( ).
A.镁、铝一样多 B.钠放出的多
C.镁放出的多 D.铝放出的多
16.能与Fe3+反应,且证明Fe3+具有氧化性的是( ).
①SCN- ②Fe ③Fe2+ ④Cu ⑤SO ⑥OH-
A.①②③ B.②④ C.①③⑥ D.①②⑤
17.正在火星上工作的美国“勇气号”“机遇号”探测车的一个重要任务就是收集有关Fe2O3及硫酸盐的信息,以证明火星上存在或曾经存在过H2O。以下叙述正确的是( ).
A.铝热剂就是单指Fe2O3和铝粉的混合物
B.检验红砖中的红色物质是否是Fe2O3的操作步骤是:样品―→粉碎―→加水溶解―→过滤―→向滤液中滴加KSCN溶液
C.分别还原a mol Fe2O3所需H2、Al、CO的物质的量之比为3∶2∶3
D.明矾含有结晶水,是混合物
18.有Al、CuO、Fe2O3组成的混合物共10.0 g,放入500 mL某浓度的盐酸溶液中,混合物完全溶解,当再加入250 mL 2.00 mol/L的NaOH溶液时,得到沉淀最多。上述盐酸溶液的浓度为( ).
A.0.050 mol/L B.1.00 mol/L
C.2.00 mol/L D.3.00 mol/L
第Ⅱ卷(非选择题,共46分)
二、非选择题(共46分)
19.铁是日常生活中最常见的金属,某班同学在学习铁的知识时,有下列问题:
问题1:铁为何称为黑色金属?
问题2:CuO在高温下可分解为 Cu2O和O2,Fe2O3在高温下可分解为FeO和O2吗?
(1)对于问题1,同学们上网查找,有两种解释:
A.因为在铁表面上有黑色的铁的氧化物,所以叫黑色金属
B.因为铁的粉末为黑色,铁的氧化物也均为黑色,所以叫黑色金属
①你认为正确的说法是__________。
②若有一黑色粉末,如何鉴别是铁粉,还是Fe3O4?______________________________________。
③若有一黑色粉末,为铁和四氧化三铁的混合物,如何证明其中有Fe3O4(只要求简述实验方法)?____________________________________。
(2)对于问题2,同学们准备实验探究,他们设想了两种方法:
A.将三氧化二铁高温灼烧,看灼烧前后颜色是否变化。
B.将三氧化二铁高温灼烧,看灼烧前后质量是否变化。
①实验中应将Fe2O3放在__________(填仪器名称)中灼烧。
②方法A中,如果高温灼烧后颜色由__________变为__________,说明Fe2O3确实发生了变化。能说明生成的一定为FeO吗?__________,理由是________________________。
③方法B中,如果发生了预期的反应,固体高温灼烧前后质量比应为________,但是,实验结果固体灼烧前后质量比为30∶29,则高温灼烧后生成物是____________________。
④比较两种方法,你认为较好的方法是__________。
20.实验室用下图所示仪器和药品做CO2和Na2O2反应制O2的实验,试填写下列空白。
(1)装置②中所盛溶液最好选用__________。
A.饱和食盐水 B.饱和NaHCO3溶液 C.澄清石灰水 D.NaCl溶液
(2)如果将所制气体按从左到右流向排列装置时,上述各仪器装置连接的正确顺序是(填写装置的编号)________接__________接__________接__________,其中②③④之间的仪器接口顺序应为(用接口标识A、B、C……填写)__________。
(3)装置②的作用是____________________________________,发生反应的离子方程式是___________________________
21.铝是一种重要的金属。
(1)铝在元素周期表中的位置是__________。
(2)生产中曾用铝热反应焊接钢轨,铝与氧化铁发生反应的化学方程式为__________________________。
(3)铝与NaOH溶液反应的离子方程式为____________________________;同温同压下,在浓度和体积均为100 mL 2 mol/L的盐酸及NaOH溶液中加入等质量的Al,产生气体的体积比为5∶6,则所加Al的质量为__________。
(4)以上述所得AlCl3溶液为原料制取无水AlCl3,先制得AlCl3·6H2O晶体,主要操作包括________________________,在干燥的HCl气流中加热AlCl3·6H2O晶体,能进一步制取无水AlCl3,其原因是(结合离子方程式简要说明)____________________________________________。
22.某固体混合物可能由Al、(NH4)2SO4、MgCl2、AlCl3、FeCl2中的一种或几种组成,现对该混合物做如下实验,所得现象和有关数据如图所示(气体体积数据已换算成标准状况下的体积):
回答下列问题:
(1)混合物中是否存在FeCl2:____________(填“是”或“否”)。
(2)混合物中是否存在(NH4)2SO4:____________(填“是”或“否”)。
(3)写出反应④的离子方程式:________________________。
(4)请根据计算判断混合物中是否含有AlCl3(简述计算依据和计算结果,不要求写出完整的计算过程)。
参考答案
一、选择题(每小题3分,共54分)
1.解析:根据平常对各元素的化合物性质的了解得知,铁的化合物多数有颜色,红色的比较多。
答案:B
2.解析: 4Fe(OH)2+O2+2H2O===4Fe(OH)3; Na2CO3+CO2+H2O===2NaHCO3; 2FeCl3+Fe===3FeCl2;硅酸不能。
答案:A
3.解析:由题意可知,Na与AlCl3恰好完全反应,AlCl3的物质的量为 0.025 mol,根据Al元素守恒,计算得NaAlO2的物质的量为 0.025 mol;由Cl元素守恒,得NaCl的物质的量为 0.075 mol,则生成物中钠元素的物质的量为 0.1 mol,所以加入金属钠的质量为2.3 g。
答案:B
4.解析:利用反应4Fe(OH)2+O2+2H2O===4Fe(OH)3可制取氢氧化铁,所以A项正确;卤素单质的氧化性随其原子序数的增加而减弱,I2与Fe反应的生成物为FeI2,即Fe3+的氧化性大于I2的氧化性,因此Fe3+可氧化I-,则B、C项错误;铁元素位于元素周期表的第4周期Ⅷ族,D项错误。
答案:A
5.解析:题目中涉及的化学方程为CuO+2HCl===CuCl2+H2O,Fe2O3+6HCl===2FeCl3+3H2O;
CuO+H2Cu+H2O,Fe2O3+3H22Fe+3H2O,当氧化物的物质的量相等时,消耗氢气的物质的量等于消耗酸的物质的量的一半。即×22.4 L/mol=d L,所以A项正确。
答案:A
6.解析:根据两次反应后溶液的pH可计算出参加反应的OH-为0.1 mol,参加反应的H+为 0.42 mol。Fe2O3+2Al===2Fe+Al2O3,若铝热反应恰好完全,则反应后的固体为Fe和Al2O3,且其物质的量之比为2∶1,则反应所需的OH-和H+的物质的量之比为1∶5。所以不可能。因质量相等的铝单质与碱和酸反应的物质的量之比为1∶3,与实际碱和酸的用量不符,因此确定此反应为Fe2O3过量,所以反应①中无氢气生成。加入碱时只与Al2O3反应,Al2O3~2OH-,即每份生成物中Al2O3为0.05 mol,则铝的物质的量为 0.2 mol。生成Fe为0.1 mol,其中Al2O3消耗H+为0.3 mol。剩余的 0.12 mol H+与Fe2O3反应,生成的Fe3+和Fe反应,如果仍有Fe剩余,则Fe再与H+继续反应。无论是哪种反应,Fe元素与H+的物质的量之比均为1∶2,则Fe元素的物质的量为 0.06 mol,原Fe2O3的物质的量为 0.03 mol,其质量为4.8 g 。反应②中Cl-没有参与反应,因此浓度不变,仍为4 mol/L。
答案:B
7.解析:呼吸面具中的供氧主要是由供氧剂与呼吸产生的CO2反应生成O2,HNO3、H2O2、KClO3不与CO2反应,不适宜做供氧剂,过氧化钠在常温下可与CO2反应生成O2,2Na2O2+2CO2===2Na2CO3+O2,最适宜作为呼吸面具中的供氧剂。
答案:D
8.解析:过氧化钠有强氧化性,可将SO氧化为SO,B项错误;Na2O2溶于水后生成的强碱NaOH与HCO不共存,C、D项错误。
答案:A
9.解析:根据反应:
2Na2O2+2CO2===2Na2CO3+O2 Δm
88 56
m(CO2) 14 g
解得:m(CO2)=22 g
2CO+O22CO2
56 32 88
14 g 8 g 22 g
若CO完全反应,则m(CO)∶m(O2)=14∶(26-14)=7∶6;
若O2完全反应,则m(CO)∶m(O2)=(26-8)∶8=9∶4。
故C项正确。
答案:C
10.解析:分析题给反应, Al做还原剂,NaNO3做氧化剂,A选项错误;每当生成1 mol N2转移10 mol电子,转移5 mol电子,可生成0.5 mol N2即标准状况下的体积为11.2 L;反应中 ―→,N2是还原产物,C选项错误;据得失电子守恒,每当消耗10 mol Al,生成3 mol N2,当消耗1 mol Al时,生成0.3 mol N2即标准状况下N2的体积为6.72 L,D选项错误。
答案:B
11.解析:据反应方程式:Na2O+H2O===2NaOH①
Na2O2+H2O===2NaOH+O2↑②
可知①②式等物质的量的Na2O、Na2O2耗H2O一样多,产生溶质NaOH一样多。C选项符合题意。
答案:C
12.解析:该题为信息题,根据题目所给信息结合数据较易得出正确答案为D。
答案:D
13.解析:各物质等物质的量,Na2O和Na2O2生成的NaOH和形成溶液的质量相等,所以质量分数相等,生成的NaOH是原各物质的物质的量的两倍;Na与水反应,总溶液质量由于放出H2而减小。
答案:D
14.解析:除杂质不引入新杂质,Na2CO3+Ca(OH)2===CaCO3↓+2NaOH。
答案:B
15.解析:对镁、铝而言,酸不足量,产生H2的量取决于酸的量,都为0.025 mol;Na能与水反应,产生H2的量取决于钠的量,应产生0.05 mol H2。
答案:AB
16.解析:Fe3+与SCN-和OH-反应是非氧化还原反应,与Fe2+和SO不反应。
答案:B
17.解析:铝热剂是某些金属氧化物与铝粉的混合物,不专指Fe2O3和铝粉的混合物,A不正确;由于Fe2O3不溶于水,所以在经过所给操作步骤得到的滤液中不含Fe3+,该操作不能达到目的,故B不正确;C选项中氧化剂Fe2O3的物质的量一样多,故H2、Al、CO失电子的物质的量一样多,即
n(H2)·2=n(Al)·3=n(CO)·2,所需H2、Al、CO的物质的量之比为3∶2∶3,C正确;明矾虽然含结晶水,但其组成一定,故为纯净物。
答案:C
18.解析:得到沉淀最多时溶液为NaCl溶液,n(Na+)=n(Cl-)=n(HCl)=0.25 L×2 mol/L=0.5 mol
c(HCl)==1 mol/L。
答案:B
二、非选择题(共46分)
19.解析:(1)①B错误,因为Fe2O3是红棕色的;②常用的方法是加酸溶解,金属和稀盐酸反应生成氢气,而Fe3O4与稀盐酸反应时没有气泡产生;③鉴别混合物中是否有Fe3O4固体,可以用还原剂将氧化物还原,检验氧化产物,如用氢气还原,则检验是否有水生成,如用CO还原,则检验是否有CO2气体产生。
(2)②因为Fe2O3是红棕色的,FeO是黑色的,若方法A成立,那么颜色变化是由红棕色变为黑色,但从颜色并不能正确判断,因为可能生成黑色的Fe3O4,6Fe2O3高温4Fe3O4+O2↑;③若方法B成立,则下列反应成立:2Fe2O3高温4FeO+O2↑,灼烧前后的质量之比为:=10/9,若质量之比是30∶29,则发生了反应6Fe2O3高温4Fe3O4+O2↑,最后的分解产物是Fe3O4;④结合两种方法的分析,方法B更严密,此方法涉及了定量的计算,而方法A仅仅是定性地从颜色来观察,不严密。
答案:(1)①A ②取黑色粉末少许于试管中,加适量稀盐酸或稀硫酸,若有气泡产生则原黑色粉末为铁,若无气泡产生则原粉末为Fe3O4 ③用干燥的氢气与黑色粉末加热反应,用无水硫酸铜检测是否有水产生(或用纯净的一氧化碳与黑色粉末加热反应,用澄清石灰水检测是否有二氧化碳产生)(其他合理答案也可)
(2)①坩埚 ②红棕色 黑色 不能 也可能为Fe3O4 ③10/9 Fe3O4 ④B
20.解析:(3)2Al+6HCl===2AlCl3+3H2↑,2Al+2NaOH+2H2O===2NaAlO2+3H2↑,由上述两个方程式可以看出,当盐酸与NaOH的物质的量相同时,产生H2的体积比为1∶3,现为5∶6>1∶3,故加入的Al相对盐酸过量,对NaOH不足。0.2 mol的HCl需Al质量为×27 g/mol×0.2 mol=1.8 g,对应5份H2,当H2为6份时,铝的质量为×1.8 g=2.16 g,即为所求。
答案:
(1)第3周期第ⅢA族
(2)2Al+Fe2O3高温Al2O3+2Fe
(3)2Al+2OH-+2H2O===2AlO+3H2↑ 2.16 g
(4)加热浓缩、冷却结晶、过滤
Al3++3H2OAl(OH)3+3H+,在干燥的HCl气流中,抑制AlCl3的水解,且带走AlCl3·6H2O晶体受热产生的水蒸气,故能得到 AlCl3。
22.解析:根据生成气体通过碱石灰体积不变(无酸性气体),而通过浓硫酸体积减小,说明剩余的 6.72 L气体为氢气,即原固体中一定含有金属Al,且其质量为×27 g/mol=5.4 g。生成氨气的物质的量为=0.2 mol,则原固体中一定含有 0.1 mol (NH4)2SO4,其质量为13.2 g。得到白色沉淀久置不变色,说明无FeCl2(氢氧化亚铁易被氧化为红棕色的氢氧化铁),因为NaOH过量,所以白色沉淀不可能含有氢氧化铝,则说明5.8 g白色沉淀为Mg(OH)2,因此MgCl2的质量为9.5 g 。无色溶液中有Al与过量NaOH溶液反应后得到的NaAlO2。
答案:(1)否 (2)是 (3)AlO-+H++H2O===Al(OH)3↓
(4)由题中信息可推得一定含有Al、(NH4)2SO4和MgCl2三种物质,而计算出这三种物质的质量之和刚好等于 28.1 g,所以一定没有AlCl3。
化学必修一第三章金属及其化合物课时作业题及答案解析 第三章 单元检测: 这是一份化学必修一第三章金属及其化合物课时作业题及答案解析 第三章 单元检测,共14页。试卷主要包含了选择题,非选择题等内容,欢迎下载使用。
高中化学人教版 (新课标)必修1第一章 从实验学化学综合与测试一课一练: 这是一份高中化学人教版 (新课标)必修1第一章 从实验学化学综合与测试一课一练,共5页。试卷主要包含了选择题,填空题,计算题等内容,欢迎下载使用。
高中化学人教版 (新课标)必修1第三章 金属及其化合物综合与测试复习练习题: 这是一份高中化学人教版 (新课标)必修1第三章 金属及其化合物综合与测试复习练习题,共7页。试卷主要包含了选择题,非选择题等内容,欢迎下载使用。

