2020-2021学年10教学设计
展开
这是一份2020-2021学年10教学设计,共4页。教案主要包含了故事导入,揭示课题,合作探索,学习新知,探究10的组成,应用练习,课堂小结等内容,欢迎下载使用。
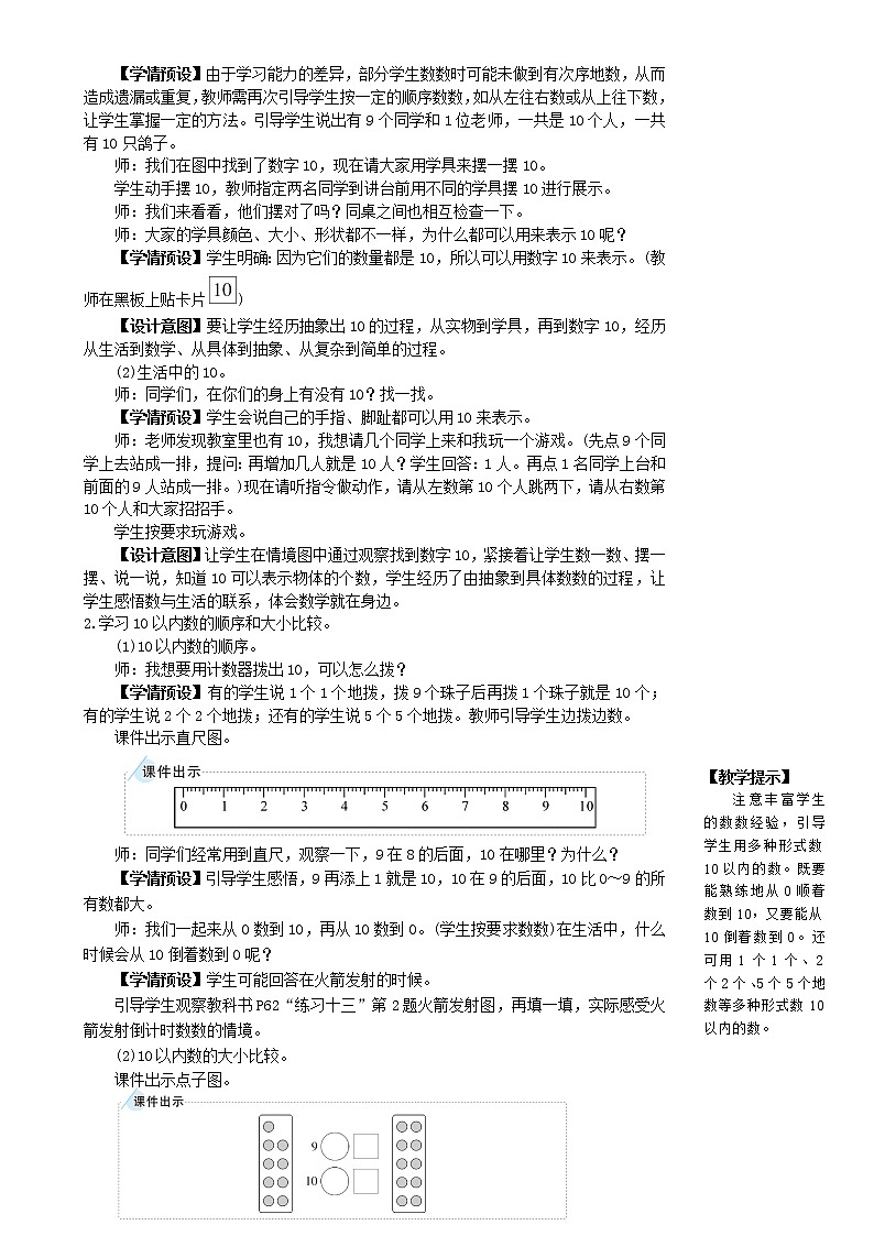
第10课时 10的认识▶教学内容教科书P59~60,完成教科书P60“做一做”和P62“练习十三”第1~3题。▶教学目标1.体会10的基本含义,会读、写10以内的数,会比较10以内数的大小,掌握10的组成。2.经历认数的过程,通过观察、操作等丰富的活动,初步建立数感。3.培养学生对数学的积极情感,感受学习数学的乐趣。▶教学重点理解10的含义,会比较10以内数的大小及掌握10的组成。▶教学难点掌握10的组成。▶教学准备课件,数字卡片10,小棒、圆片、三角形学具、正方形学具。▶教学过程一、故事导入,揭示课题师:同学们,通过之前的学习,我们认识了哪些数朋友?我们一起来喊喊它们的名字好不好?(全班一起从0数到9)这些数朋友里,谁最大?谁最小?(学生回答:9最大,0最小。)师:在数学王国里,9总是以为自己是老大,老是欺负最小的0。又到了一年一度的数学王国郊游的时间,9是队长,它走到0面前说:“你呀,没头没脑,代表一个都没有,你就排在最前面吧。”0听完后,伤心地哭了起来。这时,数字1走到0身边,和它一起想了一个办法让9哑口无言,你们知道它们想了什么办法吗?【学情预设】启发学生回答1和0组合成了10。师:同学们真聪明,那10是否比9大?如果大,大多少呢?我们今天就来认识10。(板书课题:10的认识)【设计意图】以有趣的故事导入,吸引学生的注意力,使学生很快融入课堂中,感受数学的趣味性。同时在这个过程中让学生感悟两个数字可以组合成一个新的数,数和数之间是有联系的,是可以组合的,从而发展学生的数感。二、合作探索,学习新知1.学习10的含义。(1)课件出示教科书P59情境图。 师:图中有什么?请你数一数。【学情预设】由于学习能力的差异,部分学生数数时可能未做到有次序地数,从而造成遗漏或重复,教师需再次引导学生按一定的顺序数数,如从左往右数或从上往下数,让学生掌握一定的方法。引导学生说出有9个同学和1位老师,一共是10个人,一共有10只鸽子。师:我们在图中找到了数字10,现在请大家用学具来摆一摆10。学生动手摆10,教师指定两名同学到讲台前用不同的学具摆10进行展示。师:我们来看看,他们摆对了吗?同桌之间也相互检查一下。师:大家的学具颜色、大小、形状都不一样,为什么都可以用来表示10呢?【学情预设】学生明确:因为它们的数量都是10,所以可以用数字10来表示。(教师在黑板上贴卡片)【设计意图】要让学生经历抽象出10的过程,从实物到学具,再到数字10,经历从生活到数学、从具体到抽象、从复杂到简单的过程。(2)生活中的10。师:同学们,在你们的身上有没有10?找一找。【学情预设】学生会说自己的手指、脚趾都可以用10来表示。师:老师发现教室里也有10,我想请几个同学上来和我玩一个游戏。(先点9个同学上去站成一排,提问:再增加几人就是10人?学生回答:1人。再点1名同学上台和前面的9人站成一排。)现在请听指令做动作,请从左数第10个人跳两下,请从右数第10个人和大家招招手。学生按要求玩游戏。【设计意图】让学生在情境图中通过观察找到数字10,紧接着让学生数一数、摆一摆、说一说,知道10可以表示物体的个数,学生经历了由抽象到具体数数的过程,让学生感悟数与生活的联系,体会数学就在身边。2.学习10以内数的顺序和大小比较。(1)10以内数的顺序。师:我想要用计数器拨出10,可以怎么拨?【学情预设】有的学生说1个1个地拨,拨9个珠子后再拨1个珠子就是10个;有的学生说2个2个地拨;还有的学生说5个5个地拨。教师引导学生边拨边数。课件出示直尺图。师:同学们经常用到直尺,观察一下,9在8的后面,10在哪里?为什么?【学情预设】引导学生感悟,9再添上1就是10,10在9的后面,10比0~9的所有数都大。师:我们一起来从0数到10,再从10数到0。(学生按要求数数)在生活中,什么时候会从10倒着数到0呢?【学情预设】学生可能回答在火箭发射的时候。引导学生观察教科书P62“练习十三”第2题火箭发射图,再填一填,实际感受火箭发射倒计时数数的情境。(2)10以内数的大小比较。课件出示点子图。 师:请你说出这两幅点子图各有多少个点,再比较大小。【学情预设】由于式子中未写出“9”“10”比较的对象,学生可能会不清楚题意,教师要引导学生结合图意来填写并比较。(教师根据学生的回答板书)【设计意图】让学生通过计数器、直尺图、点子图进一步体会10在9的后面,10比9多1,掌握10以内数的顺序。同时,巧妙利用火箭发射的情境,让学生感受数学与生活的联系,教育学生要好好学习,培养学生的科学素养。3.学习10的写法。 师:你会写10吗?首先观察一下10像什么。(课件出示)师:我们再一起来看看怎么写10。(播放10的书写视频)下面和老师一起来书写10。【学情预设】教师在黑板上进行书写示范,一边写一边指导:在田字格的左半边写1,右半边写0。特别强调先写1再写0,从左往右书写。教师巡视,发现写得好的同学要表扬并展示其作品,对于写得不正确或者不规范的同学要及时纠正,同时注意学生写字姿势的培养。学生完成教科书P60的书写练习。【设计意图】规范学生的书写过程,培养学生良好的书写习惯。三、探究10的组成1.在操作中掌握10的组成。师:如果让你把10分成两部分,可以怎么分呢?请你用10根小棒摆一摆,再填数。(课件出示教科书P60上面的题)【学情预设】指导学生有序操作,如果有困难,教师先示范一遍,再让全班学生按照顺序分一分,说一说。师:看到每一组,你还能想到什么?教师根据学生的汇报板书:2.讨论10的组成的记忆方法。(1)师:上面每两个数合起来都是10。如果能快速记住10的分与合,我们就可以解决许多数学问题。你能用什么方法记住它们?把你的想法说给同桌听。学生交流记忆方法。(2)小游戏“凑10”。师:我们来活动活动小手指,玩一个凑数游戏,我的手指比出一个数,你们手指比出另一个数,这两个数合起来要能凑成10。例如:教师说“我出5”,学生说“我出5”,师生一起说“5和5凑成10”。师生一起玩游戏。【设计意图】“凑10”游戏,用手指和口令相互配合帮助学生加深记忆,手脑并用,让学生在玩中学,在学中玩。四、应用练习1.完成教科书P60“做一做”。学生独立完成,同桌之间互相检查。2.完成教科书P62“练习十三”第1、3题。学生独立完成后交流汇报。【学情预设】第1题:学生填写比较轻松。交流时应注意引导学生说一说理由,例如为什么要在8和10之间的方框里填9。还可以让学生做猜一猜的游戏,如排在6和8中间的数是几,和5相邻的两个数是几和几等,以此加深学生对数序的理解和记忆。第3题:此题就是有关10的组成,学生汇报时可以一边做手势一边说组成。五、课堂小结师:今天这节课你学到了什么?还有什么问题吗?课件出示教科书P60“你知道吗?”,教师给学生介绍算筹。▶板书设计 ▶教学反思本课采用体验式教学的方法,让学生在玩中学,在学中玩。设计找10、摆10、猜一猜、对口令等游戏环节,让学生在轻松愉快的氛围中掌握新知、操作练习,使学习成为牢牢吸引学生的一种愉快活动。▶作业设计二、哪nǎ 两liǎng 片piàn 树shù 叶yè 上shàng 的de 数shù 合hé 起qǐ 来lái 是shì 10?连lián 一yì 连lián。参考答案二、连线略
相关教案
这是一份【同步教案】苏教版数学一年级上册--第五单元 《认识10以内的数》 教案,共3页。
这是一份苏教版一年级上册第五单元 《认识10以内的数》教学设计,共3页。教案主要包含了课前热身,情境导入,合作学习,引导探索,拓展深化,达标反馈,课堂小结等内容,欢迎下载使用。
这是一份小学数学人教版一年级上册3 1~5的认识和加减法0的认识教学设计,共3页。教案主要包含了教学目标,教学重点,教学难点,教材分析,教学方法,课时安排,教学过程,板书设计等内容,欢迎下载使用。

