


所属成套资源:高一物理鲁科版必修1教学教案
- 2021-2022学年高一物理鲁科版必修1教学教案:第三章+第1节匀变速直线运动的规律+Word版含解析 教案 1 次下载
- 2021-2022学年高一物理鲁科版必修1教学教案:第三章+第1节+匀变速直线运动的规律+(3)+Word版含解析 教案 0 次下载
- 2021-2022学年高一物理鲁科版必修1教学教案:第三章+第3节+匀变速直线运动实例——自由落体运动+(2)+Word版含解析 教案 0 次下载
- 2021-2022学年高一物理鲁科版必修1教学教案:第三章+第3节+匀变速直线运动实例——自由落体运动+(3)+Word版含解析 教案 0 次下载
- 2021-2022学年高一物理鲁科版必修1教学教案:第三章+第3节+匀变速直线运动实例——自由落体运动+(4)+Word版含解析 教案 0 次下载
高中物理鲁科版必修1第3节 速度和加速度优秀教案
展开
这是一份高中物理鲁科版必修1第3节 速度和加速度优秀教案,共8页。
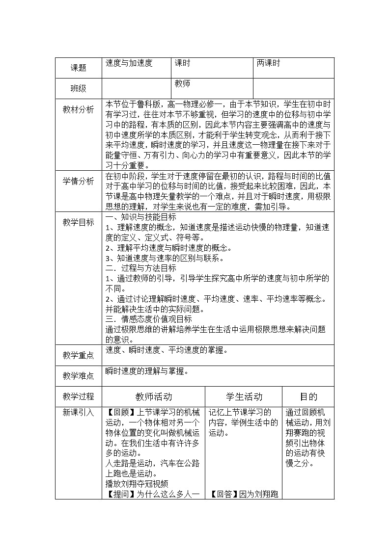
课题速度与加速度课时两课时班级 教师 教材分析本节位于鲁科版,高一物理必修一,由于本节知识,学生在初中时有学习过,往往对本节不够重视,但学习的速度中的位移与初中学习中的路程,有本质的区别,因此本节内容主要强调高中的速度与初中速度所学的本质区别,才能利于学生转变观念,从而利于接下来平均速度,瞬时速度的学习,并且速度这一物理量在接下来对于能量守恒、万有引力、向心力的学习中有重要意义,因此本节的学习十分重要。 学情分析在初中阶段,学生对于速度停留在最初的认识,路程与时间的比值对于高中学习的位移与时间的比值,接受起来比较困难,因此,本节课是高中物理矢量教学的一个难点,并且对于瞬时速度,用极限思想的理解,对学生来说也有一定的难度,需加引导。教学目标一、知识与技能目标1、理解速度的概念,知道速度是描述运动快慢的物理量,知道速度的定义、定义式、符号等。2、理解平均速度与瞬时速度的概念。3、知道速度与速率的区别与联系。二.过程与方法目标1、通过教师的引导,引导学生探究高中所学的速度与初中所学的不同。2、通过讨论理解瞬时速度、平均速度、速率、平均速率等概念。并能解决生活中的实际问题。三.情感态度价值观目标通过极限思维的讲解培养学生在生活中运用极限思想来解决问题的意识。教学重点速度、瞬时速度、平均速度的掌握。教学难点瞬时速度的理解与掌握。教学过程教师活动学生活动目的新课引入【回顾】上节课学习的机械运动,一个物体相对另一个物体位置的变化叫做机械运动。在我们生活中有许许多多的运动。人走路是运动,汽车在公路上跑也是运动。播放刘翔夺冠视频【提问】为什么这么多人一起跑步,刘翔得了冠军。 运动有快慢之分,那生活中我们如何比较运动的快慢呢?记忆上节课学习的内容,举例生活中的运动。 【回答】因为刘翔跑的最快。通过回顾机械运动,用刘翔赛跑的视频引出物体的运动有快慢之分。速度引入【提问】在刘翔参加的110跨栏中是如何比较运动快慢的?【总结】第一种通过相同的位移比较所用时间,用时少的运动的快。 【提问】如果都给你们十分钟运动时间,应该如何比较运动快慢?【总结】所用时间相同,比较位移,发生位移多的运动的快。 这是一辆汽车从六盘水开往贵阳经过安顺的时候记录下来的通过的距离与所用的时间的表格,那么这辆汽车在两段时间内哪段运动的快一点?【提问】现在两段过程中位移不同,时间不同。该如何比较? 初中学习速度用来描述运动快慢。初中:速度=路程÷时间。前面我们学习了路程还能用来描述位置变化吗? 【总结】所以用路程÷时间来描述运动快慢不够准确,应该用位移÷时间。速度=位移÷时间 【定义】速度:位移与所用时间的比值叫做速度。表达式:V=s/tS表示位移,t代表时间。物理意义:描述物体运动快慢的物理意义。单位:m/s,km/h【提问】速度是一个矢量还是一个标量? 【讲解】由公式v=s/t,位移s是一个矢量,有大小有方向。除以时间,时间是个只有大小的数值,方向不会除掉,因此方向仍然在,所以速度是一个矢量,并且方向与位移方向相同。 【回答】运动员都通过110米,比较所用时间。用时少的运动的快。 【回答】在相同的时间内,运动位移多的运动的快。 思考用两种方法无法比较。 回忆初中学习过的速度,路程比时间用来描述物体运动的快慢。 【回答】路程不能描述位置变化,要用位移来描述位置变化。 阅读书本思考速度是矢量还是标量。通过两种方式比较运动快慢引出位移不同时间不同时用速度来比较运动快慢。 由公式v=s/t来说明速度的矢量性,引出速度的方向与位移方向相同,这样设置符合学生的认知,更容易理解。 平均速度教学【练习】一辆汽车从原点出发,先往右行驶了30m,用了10s。接着向左行驶了60m。用了20s。请问这辆汽车前十秒速度与后十秒速度是否相同?这整段时间内汽车的速度是多少? 由这个题目我们可以看出来,我们求解的前十秒,后十秒,整二十秒的速度,算的都是一段时间的速度,这个速度表示的是一段时间内的平均速度。 在我们生活中,许多物体的运动快慢并不是恒定不变的,例如公交车,启动的时候会加速,停车的时候会减速。但是要描述一段时间的运动快慢情况就要用平均速度,描述这段时间内物体大致的运动情况。【定义】平均速度:物体运动一段时间发生的位移与所用时间的比值。物理意义:粗略的描述一段时间内物体的运动快慢情况。【例题】从家走到学校1000米,用时20min,平均速度为多大?【解答】取向右为正方向,由公式v=s/t得V1=30/10=3m/s.V2=-60/20=-3m/s。前十秒与后十秒速度方向不同,所以速度不相同。V=-30/30=1m/s,方向向右。 思考 通过练习计算物体的速度,引出平均速度平均速度与平均速率平均速度与平均速率只有一字之差,但是却是不同的概念。平均速度为一段时间发生的位移与所用时间的比值。平均速率为我们初中所学习的一段时间发生的位移比上时间。 【练习】一辆汽车从车站驶出,先向东行驶了400米,后向北行驶了300米,用时100s,求这辆车的平均速度与平均速率。 【练习】在15米高的楼顶抛出一个小球,小球上升高度为5米,最终落到地面上,历时3s。求解在这段时间内小球的平均速度与平均速率。 通过两个例题的计算,我们比较可以发现,平均速度和平均速率是不相等的,并且平均速度是矢量,有大小有方向,而平均速率只有大小而无方向,是一个标量。【问题】通过两个计算可以知道平均速度与平均速率不相等,有没有平均速度等于平均速率的时候? 【解答】汽车发生的位移:平均速度:东偏北37°汽车发生的路程:S=300+400=700m 【解答】小球发生的位移:S=15m小球的平均速度为:方向竖直向下小球的路程为:S=5+5+15=25m小球的平均速率为: 【思考】当位移等于路程的时候,平均速度等于平均速率。物体做单向直线运动的时候位移等于路程,平均速度等于平均速率。 通过两个例题的解答,用对比 的方式区别平均速度与平均速率,既巩固两个概念的运用方法,又加以区分。瞬时速度教学平均速度用的是一段时间的位移比上时间,算出来的是这段时间的平均运动快慢情况。例如抛小球,小球被抛出,运动的越来越慢,到最高点停止又向下掉,往下掉的时候运动的越来越快。而我们求出来的平均速度并不能反映出这些运动情况,只能粗略的描述这段时间内的运动情况。因此,想要精确描述运动快慢情况平均速度的办不到的,因此需要引入一个物理量,能够准确的描述每个位置的运动快慢情况,这个物理量叫做瞬时速度。【定义】瞬时速度:描述某一位置或某一时刻的速度的物理量。 一个物体从A出发经过B运动到C。 求A到B点的速度。此处求解A到B点的速度是一个平均速度。这个速度不等于A点的速度也不等于B点的速度。平均速度与瞬时速度是两个不同的概念。当AB之间的距离减小AB的平均速度开始接近AB两点的瞬时速度。当AB的距离减小到趋近于0,那么通过AB 所用的时间就趋于0,那么AB的平均速度就可以视为B点的瞬时速度。瞬时速度:在试验中测量运动物体的瞬时速度的方法就是用通过的位移极短来趋近于这个点的瞬时速度。瞬时速度的测量 小球从A从静止下滑到o点,速度越来越大,AB段的平均速度与BO段平均速度那一段更接近O点的速度? 在BO之间取一个点C,BC段和CO段相比哪一段更接近O点的速度? 我们发现,越接近O点平均速度越接近O点的瞬时速度,所以我们测量O点的速度可以取一段非常小的位移,算平均速度,这个平均速度就接近O点的瞬时速度。 瞬时速度和瞬时速率当我们在一段曲线运动中无限取小来计算瞬时速度,我们分先无限取小以后位移与路程已经无限接近,因此,瞬时速度的大小等于瞬时速率。 思考 BO段更接近。 CO段更接近 用平均速度粗略描述运动快慢情况引出平均速度不能精确描述引出用瞬时速度描述运动快慢,从而引出瞬时速度。 慢慢引导学生了解当所取的位移无限小,无限接近所求点时,就能用平均速度来代替瞬时速度。得到瞬时速度的求法。板书设计:课后反思: 在本节课中学生反应交活跃,对于速度与速率的分辨较清楚,计算掌握清晰。对于瞬时速度的掌握还比较抽象,还需练习。
相关教案
这是一份2021学年第3节 力的平衡精品教案,共6页。教案主要包含了教学任务分析,教学目标,教学重点和难点,教学设计思路,教学流程,教案,平衡和稳度等内容,欢迎下载使用。
这是一份高中鲁科版第5章 力与平衡第2节 力的分解精品教学设计,共3页。
这是一份高中物理鲁科版必修1第2节 力的分解公开课教学设计及反思,共12页。教案主要包含了教学目标确立依据,教学目标,评价设计,教学方法,教学步骤等内容,欢迎下载使用。
